Например TDA7294

Форум РадиоКот • Просмотр темы - Преобразователь 12-220В со стабилизацией
Форум РадиоКот
Здесь можно немножко помяукать :)

Текущее время: Чт янв 22, 2026 20:19:29

Часовой пояс: UTC + 3 часа


ПРЯМО СЕЙЧАС:



Начать новую тему Ответить на тему  [ Сообщений: 98 ]    , , , , 5
Автор Сообщение
Не в сети
 Заголовок сообщения: Re: Преобразователь 12-220В со стабилизацией
СообщениеДобавлено: Пт июл 03, 2020 23:41:59 
Мучитель микросхем
Аватар пользователя

Карма: 2
Рейтинг сообщений: 1
Зарегистрирован: Чт авг 13, 2009 12:17:49
Сообщений: 407
Рейтинг сообщения: 0
Телекот писал(а):
на 2х транзисторах, на ТЛ431 и транзисторе

А как это будет выглядеть? Это схема из ссылки, которую я выкладывал выше?

_________________
Золотое правило химика: Серная кислота не отстирывается!
Каким тупым бы угол не был, косинусу единицу не победить!


Вернуться наверх
 
Не в сети
 Заголовок сообщения: Re: Преобразователь 12-220В со стабилизацией
СообщениеДобавлено: Сб июл 04, 2020 00:38:49 
Друг Кота
Аватар пользователя

Карма: 146
Рейтинг сообщений: 6068
Зарегистрирован: Чт июн 04, 2009 21:06:49
Сообщений: 36293
Откуда: г.Мариинск
Рейтинг сообщения: 0
Медали: 1
Лучший человек Форума 2017 (1)
Загугли триггер Шмитта.
Схема к примеру вот такая.
Изображение
Выдаёт 0 при маленьком напряжении и питание при большом.

_________________
Тем кого не устаревает наличия ошибок в моем тексте, оставляю права не пользоваться моими советами или просто не читать мои сообщения.


Вернуться наверх
 
Не в сети
 Заголовок сообщения: Re: Преобразователь 12-220В со стабилизацией
СообщениеДобавлено: Вс июл 05, 2020 13:17:42 
Мучитель микросхем
Аватар пользователя

Карма: 2
Рейтинг сообщений: 1
Зарегистрирован: Чт авг 13, 2009 12:17:49
Сообщений: 407
Рейтинг сообщения: 0
Я решил, что лучше сделать защиту на LM358: первая с гистерезисом на 10-8 В, а вторая защита от превышения по току. Схему дорисовал.
Изображение
Я использовал компараторы ШИМ, но вроде же можно подавать сигнал с выходов ОУ через диод прямо на 3 ногу. Но пока не знаю что лучше.
Еще хочу добавить защиту от перенапряжения на выходе (мало ли отвалится обратная связь и полное напряжение пойдет потребителю, не хотелось бы так). В этом направлении также думаю.

_________________
Золотое правило химика: Серная кислота не отстирывается!
Каким тупым бы угол не был, косинусу единицу не победить!


Вернуться наверх
 
Не в сети
 Заголовок сообщения: Re: Преобразователь 12-220В со стабилизацией
СообщениеДобавлено: Вс июл 05, 2020 14:33:06 
Друг Кота
Аватар пользователя

Карма: 146
Рейтинг сообщений: 6068
Зарегистрирован: Чт июн 04, 2009 21:06:49
Сообщений: 36293
Откуда: г.Мариинск
Рейтинг сообщения: 0
Медали: 1
Лучший человек Форума 2017 (1)
На 3 ногу подавать можно. Но сигнал с компаратора лучше подавать не на 1 ногу, а на 4. Тогда при повторном старте будет работать мягкий старт.

_________________
Тем кого не устаревает наличия ошибок в моем тексте, оставляю права не пользоваться моими советами или просто не читать мои сообщения.


Вернуться наверх
 
Эиком - электронные компоненты и радиодетали
Не в сети
 Заголовок сообщения: Re: Преобразователь 12-220В со стабилизацией
СообщениеДобавлено: Вс июл 05, 2020 14:57:38 
Мучитель микросхем
Аватар пользователя

Карма: 2
Рейтинг сообщений: 1
Зарегистрирован: Чт авг 13, 2009 12:17:49
Сообщений: 407
Рейтинг сообщения: 0
Телекот писал(а):
Но сигнал с компаратора лучше подавать не на 1 ногу, а на 4. Тогда при повторном старте будет работать мягкий старт.

А диоды нужно ставить между компараторами и 4 ногой? А наверно даже светодиоды, чтобы индикация была.

_________________
Золотое правило химика: Серная кислота не отстирывается!
Каким тупым бы угол не был, косинусу единицу не победить!


Вернуться наверх
 
Не в сети
 Заголовок сообщения: Re: Преобразователь 12-220В со стабилизацией
СообщениеДобавлено: Вт июл 07, 2020 22:36:26 
Мучитель микросхем
Аватар пользователя

Карма: 2
Рейтинг сообщений: 1
Зарегистрирован: Чт авг 13, 2009 12:17:49
Сообщений: 407
Рейтинг сообщения: 0
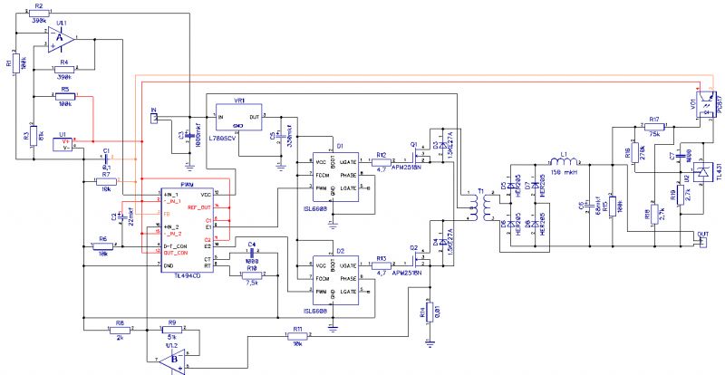
Собрал защиты.
Что касается защиты от пониженного напряжения с гистерезисом, то тут все отлично: при 12 В схема запускается, при 10 В отключается. Но защита от превышения по току не понравилась: напряжение при достижения лимита уменьшается. К тому же данная защита не спасет от случая пробоя ключей. Поэтому решил реализовать защиту на на полевике и биполярнике. Когда напряжение с шунта превышает 3,0 В, то отпирается биполяр, закрывая полевик. Туда же решил завести и защиту от обрыва обратной связи. Схему нарисовал, но могут быть ошибки.
Изображение
Напряжение решил измерять прямо с полевика, чтобы дополнительно не терять КПД на шунте.

_________________
Золотое правило химика: Серная кислота не отстирывается!
Каким тупым бы угол не был, косинусу единицу не победить!


Вернуться наверх
 
Не в сети
 Заголовок сообщения: Re: Преобразователь 12-220В со стабилизацией
СообщениеДобавлено: Вс июл 12, 2020 21:56:38 
Мучитель микросхем
Аватар пользователя

Карма: 2
Рейтинг сообщений: 1
Зарегистрирован: Чт авг 13, 2009 12:17:49
Сообщений: 407
Рейтинг сообщения: 0
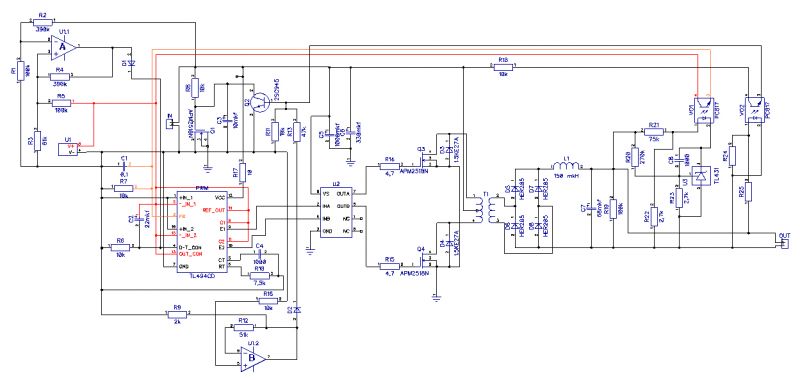
Проверил защиты. Что касается защиты от перенапряжения на VO2, то она вроде как работает. С кондером C3 схема плавно включается и выключается при нужном напряжении на оптроне.
В случае защиты от КЗ на U1.2 при при включении блока с нагрузкой он не запускается, т.к. в первый момент времени Q1 закрыт и на Q2 подается высокий уровень с выхода U1.2.
Как можно этого избежать? Еще один шунт не хотелось бы ставить. Может перекинуть общий ОУ на сток полевика, а измерять напряжение на истоке инвертирующим усилителем?
Изображение

_________________
Золотое правило химика: Серная кислота не отстирывается!
Каким тупым бы угол не был, косинусу единицу не победить!


Вернуться наверх
 
Не в сети
 Заголовок сообщения: Re: Преобразователь 12-220В со стабилизацией
СообщениеДобавлено: Вс июл 12, 2020 22:32:33 
Друг Кота
Аватар пользователя

Карма: 146
Рейтинг сообщений: 6068
Зарегистрирован: Чт июн 04, 2009 21:06:49
Сообщений: 36293
Откуда: г.Мариинск
Рейтинг сообщения: 0
Медали: 1
Лучший человек Форума 2017 (1)
Либо схема с ошибкой, либо я не могу понять как она вообще может работать. Уточните соединения R8,R10.

_________________
Тем кого не устаревает наличия ошибок в моем тексте, оставляю права не пользоваться моими советами или просто не читать мои сообщения.


Вернуться наверх
 
Не в сети
 Заголовок сообщения: Re: Преобразователь 12-220В со стабилизацией
СообщениеДобавлено: Вс июл 12, 2020 22:46:01 
Мучитель микросхем
Аватар пользователя

Карма: 2
Рейтинг сообщений: 1
Зарегистрирован: Чт авг 13, 2009 12:17:49
Сообщений: 407
Рейтинг сообщения: 0
Да, там была ошибка, 2 вывод R8 должен быть соединен с 8 выводом (-) ОУ. Я хотел собрать неинвертирующий усилитель для шунта, в качестве которого выступает Q1 в открытом состоянии. Но проблема наверно останется: при закрытом полевике (он откроется не сразу из-за C3) будет высокий уровень на выходе ОУ, соответственно Q2 открыт, и полевик не сможет открыться даже в отсутствие КЗ.
Схему поправил.
Изображение

_________________
Золотое правило химика: Серная кислота не отстирывается!
Каким тупым бы угол не был, косинусу единицу не победить!


Вернуться наверх
 
Не в сети
 Заголовок сообщения: Re: Преобразователь 12-220В со стабилизацией
СообщениеДобавлено: Вс июл 12, 2020 23:05:37 
Друг Кота
Аватар пользователя

Карма: 146
Рейтинг сообщений: 6068
Зарегистрирован: Чт июн 04, 2009 21:06:49
Сообщений: 36293
Откуда: г.Мариинск
Рейтинг сообщения: 0
Медали: 1
Лучший человек Форума 2017 (1)
А зачем плавное включение? какой в нём смысл? для этого есть 4 вывод ТЛки и конденсатор С2.
Подключи С3 параллельно R9.

_________________
Тем кого не устаревает наличия ошибок в моем тексте, оставляю права не пользоваться моими советами или просто не читать мои сообщения.


Вернуться наверх
 
Не в сети
 Заголовок сообщения: Re: Преобразователь 12-220В со стабилизацией
СообщениеДобавлено: Вс июл 12, 2020 23:18:00 
Мучитель микросхем
Аватар пользователя

Карма: 2
Рейтинг сообщений: 1
Зарегистрирован: Чт авг 13, 2009 12:17:49
Сообщений: 407
Рейтинг сообщения: 0
Изначально сделал C3 в таком виде, чтобы блок медленнее перезапускался через VO2 в случае перенапряжения. Попробую сделать как Вы рекомендуете.
Я еще хотел уточнить. Я посчитал транс под финальную версию. А на какое напряжение должны быть диоды и электролиты на выходе?
По расчетам получается, что амплитуда напряжения на выходе может доходить до 600 В.
Изображение
Кстати, по этой причине и делаю дополнительную защиту от перенапряжения.

_________________
Золотое правило химика: Серная кислота не отстирывается!
Каким тупым бы угол не был, косинусу единицу не победить!


Вернуться наверх
 
Не в сети
 Заголовок сообщения: Re: Преобразователь 12-220В со стабилизацией
СообщениеДобавлено: Вт июл 14, 2020 22:19:04 
Мучитель микросхем
Аватар пользователя

Карма: 2
Рейтинг сообщений: 1
Зарегистрирован: Чт авг 13, 2009 12:17:49
Сообщений: 407
Рейтинг сообщения: 0
Намотал сегодня транс.
Первичка 3 + 3 витка лентой толщиной 0,2 мм и шириной 15 мм, вторичка 122 витка диаметром 0,4 мм, рекуперация 3 + 3 витка диаметром 0,25 мм. В типоразмер EI-33 влезло впритык. Жду пока высохнет лак.
Так возвращаясь к кондерам и диодам, на какое напряжение их рассчитывать, если амплитудное значение напряжения может достигать 600 В?

_________________
Золотое правило химика: Серная кислота не отстирывается!
Каким тупым бы угол не был, косинусу единицу не победить!


Вернуться наверх
 
Не в сети
 Заголовок сообщения: Re: Преобразователь 12-220В со стабилизацией
СообщениеДобавлено: Вт июл 14, 2020 23:58:02 
Друг Кота
Аватар пользователя

Карма: 146
Рейтинг сообщений: 6068
Зарегистрирован: Чт июн 04, 2009 21:06:49
Сообщений: 36293
Откуда: г.Мариинск
Рейтинг сообщения: 0
Медали: 1
Лучший человек Форума 2017 (1)
К диоду моста прикладывается амплитудное значения напряжения, плюс выбросы. Думаю 1000в достаточно. Конденсаторы на 450в если ОС нормально работает.

_________________
Тем кого не устаревает наличия ошибок в моем тексте, оставляю права не пользоваться моими советами или просто не читать мои сообщения.


Вернуться наверх
 
Не в сети
 Заголовок сообщения: Re: Преобразователь 12-220В со стабилизацией
СообщениеДобавлено: Пт июл 17, 2020 19:07:16 
Мучитель микросхем
Аватар пользователя

Карма: 2
Рейтинг сообщений: 1
Зарегистрирован: Чт авг 13, 2009 12:17:49
Сообщений: 407
Рейтинг сообщения: 0
Телекот писал(а):
Подключи С3 параллельно R9.

Сделал, работает. Но в этом случае эта защита работает как триггер: стоит один раз превысить порог срабатывания - схема отключается и не перезапускается. Хотя, наверно, это и к лучшему.
Транс также проверил, не склеивая. Все работает. При стянутом изолентой сердечнике ток х.х. блока составил 120 мА при 12,3 В. Я думаю, что он значительно снизится при качественном стягивании и проклейке сердечника.
Я уже пытался это сделать, но одним неловким движением свел свой труд на нет. Когда клеил верхнюю перемычку на суперклей, она сдвинулась и намертво приклеилась. В результате сердечник пришлось уже вынимать по частям :(.
Но хоть каркас с обмотками не повредил :)

Добавлено after 2 minutes 43 seconds:
Телекот писал(а):
Думаю 1000в достаточно.

Диоды взял HER208, они на 1000 В 2 А.
А еще хотел спросить: между плюсом питания и центральным выводом первички часто ставят дроссель с небольшой индуктивностью. Он нужен для подавления помех?
Как, например, в схеме в данной теме:
https://www.radiokot.ru/forum/viewtopic ... 1&t=145848

Добавлено after 1 hour 42 minutes 22 seconds:
Попытался разобрать еще один транс ради сердечника, снова сломал. Что-то не везет сегодня. Заказал 10 шт с алика.
А пока наверно буду делать плату, поскольку все что нужно работает, по крайней мере на макете.

_________________
Золотое правило химика: Серная кислота не отстирывается!
Каким тупым бы угол не был, косинусу единицу не победить!


Вернуться наверх
 
Не в сети
 Заголовок сообщения: Re: Преобразователь 12-220В со стабилизацией
СообщениеДобавлено: Сб июл 18, 2020 03:39:21 
Друг Кота
Аватар пользователя

Карма: 146
Рейтинг сообщений: 6068
Зарегистрирован: Чт июн 04, 2009 21:06:49
Сообщений: 36293
Откуда: г.Мариинск
Рейтинг сообщения: 0
Медали: 1
Лучший человек Форума 2017 (1)
Evgenij писал(а):
Но в этом случае эта защита работает как триггер: стоит один раз превысить порог срабатывания - схема отключается и не перезапускается.
Если она сделана как триггер то она так и работает.
Evgenij писал(а):
Он нужен для подавления помех?
да

_________________
Тем кого не устаревает наличия ошибок в моем тексте, оставляю права не пользоваться моими советами или просто не читать мои сообщения.


Вернуться наверх
 
Не в сети
 Заголовок сообщения: Re: Преобразователь 12-220В со стабилизацией
СообщениеДобавлено: Ср июл 22, 2020 21:33:55 
Мучитель микросхем
Аватар пользователя

Карма: 2
Рейтинг сообщений: 1
Зарегистрирован: Чт авг 13, 2009 12:17:49
Сообщений: 407
Рейтинг сообщения: 0
Ув. Телекот, я еще хотел уточнить по поводу трансформатора: нужно ли его экранировать короткозамкнутым витком фольги?
И куда этот виток подключать?

_________________
Золотое правило химика: Серная кислота не отстирывается!
Каким тупым бы угол не был, косинусу единицу не победить!


Вернуться наверх
 
Не в сети
 Заголовок сообщения: Re: Преобразователь 12-220В со стабилизацией
СообщениеДобавлено: Пт июл 24, 2020 05:02:13 
Друг Кота
Аватар пользователя

Карма: 146
Рейтинг сообщений: 6068
Зарегистрирован: Чт июн 04, 2009 21:06:49
Сообщений: 36293
Откуда: г.Мариинск
Рейтинг сообщения: 0
Медали: 1
Лучший человек Форума 2017 (1)
Экранировать желательно в основном трансформаторы в однотактных схемах.

_________________
Тем кого не устаревает наличия ошибок в моем тексте, оставляю права не пользоваться моими советами или просто не читать мои сообщения.


Вернуться наверх
 
Не в сети
 Заголовок сообщения: Re: Преобразователь 12-220В со стабилизацией
СообщениеДобавлено: Вс янв 24, 2021 23:28:00 
Мучитель микросхем
Аватар пользователя

Карма: 2
Рейтинг сообщений: 1
Зарегистрирован: Чт авг 13, 2009 12:17:49
Сообщений: 407
Рейтинг сообщения: 0
Наконец-то сделал печатную плату. Прошло ровно полгода :).
Изображение
Пока не хочет работать рекуператор. Когда запаиваю кондеры, блок уходит в КЗ.
Это было единственное, что я не проверил на макете после намотки нового транса, вот и прокололся в этом месте :(.

_________________
Золотое правило химика: Серная кислота не отстирывается!
Каким тупым бы угол не был, косинусу единицу не победить!


Вернуться наверх
 
Показать сообщения за:  Сортировать по:  Вернуться наверх
Начать новую тему Ответить на тему  [ Сообщений: 98 ]    , , , , 5

Часовой пояс: UTC + 3 часа


Кто сейчас на форуме

Сейчас этот форум просматривают: нет зарегистрированных пользователей и гости: 25


Вы не можете начинать темы
Вы не можете отвечать на сообщения
Вы не можете редактировать свои сообщения
Вы не можете удалять свои сообщения
Вы не можете добавлять вложения

Найти:
Перейти:  


Powered by phpBB © 2000, 2002, 2005, 2007 phpBB Group
Русская поддержка phpBB
Extended by Karma MOD © 2007—2012 m157y
Extended by Topic Tags MOD © 2012 m157y