| Форум РадиоКот https://radiokot.ru/forum/ |
|
| Преобразователь 12-220В со стабилизацией https://radiokot.ru/forum/viewtopic.php?f=25&t=149936 |
Страница 1 из 5 |
| Автор: | Adusik [ Вт ноя 14, 2017 18:45:13 ] | ||
| Заголовок сообщения: | Преобразователь 12-220В со стабилизацией | ||
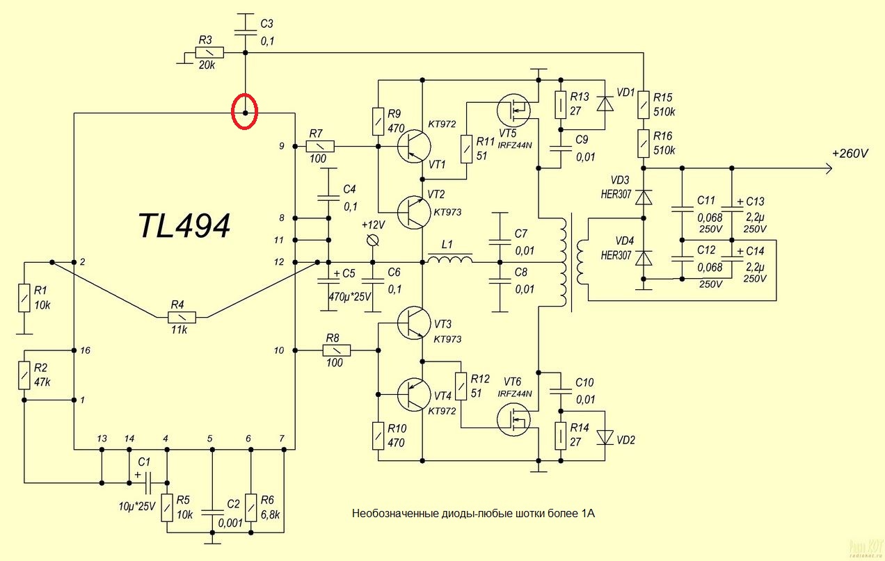
Как на этой схеме подключён трансформатор фото 1 или 2? Схема: http://www.radiokot.ru/circuit/power/converter/30/
|
|||
| Автор: | goldmen8 [ Вт ноя 14, 2017 19:13:36 ] |
| Заголовок сообщения: | Re: Как подключён трансформатор? |
А ничего что там ещё и в схеме ошибка. У микросхемы два вывода с номером 16. Трансформатор перематывать нужно... в крайнем случае, уж если совсем лениво, то туда где "12"
|
|
| Автор: | Adusik [ Вт ноя 14, 2017 19:15:06 ] |
| Заголовок сообщения: | Re: Как подключён трансформатор? |
Не заметил, что там микра с двумя 16ми выводами, странная какая то микра... Подправить номера выводов можно как то? Какое напряжение должно быть в общей точке R3 и C3? |
|
| Автор: | goldmen8 [ Вт ноя 14, 2017 19:29:52 ] |
| Заголовок сообщения: | Re: Как подключён трансформатор? |
Около 5 В. напряжение Vrev (вывод 14) всё крутится около него. |
|
| Автор: | Adusik [ Вт ноя 14, 2017 19:36:20 ] | ||
| Заголовок сообщения: | Re: Как подключён трансформатор? | ||
Так правильно?
|
|||
| Автор: | Телекот [ Вт ноя 14, 2017 19:41:25 ] |
| Заголовок сообщения: | Re: Как подключён трансформатор? |
нет, зачем ОС заводить на опорное напряжение? |
|
| Автор: | Adusik [ Вт ноя 14, 2017 19:42:46 ] |
| Заголовок сообщения: | Re: Как подключён трансформатор? |
Ну ясно, короче схема калечная, надо искать рабочую и лучше на SG3525, там хоть драйвера лепить не надо. |
|
| Автор: | goldmen8 [ Вт ноя 14, 2017 21:13:53 ] |
| Заголовок сообщения: | Re: Как подключён трансформатор? |
Adusik писал(а): Какое напряжение должно быть в общей точке R3 и C3? goldmen8 писал(а): Около 5 В Что не понятно?Adusik писал(а): Ну ясно, короче схема калечная... Нормальная схема с небольшой ошибкой. Нужно только с выводами разобраться: один из них должен быть 15 другой 16Adusik писал(а): ...надо искать рабочую и лучше на SG3525... Пересчитай на другое напряжение ... http://www.radiokotstruktor.ru/catalog/good/35 СпойлерСхема |
|
| Автор: | Adusik [ Вт ноя 14, 2017 21:17:23 ] |
| Заголовок сообщения: | Re: Как подключён трансформатор? |
Какой вывод должен быть 15м и какой 16м? |
|
| Автор: | Карбофос [ Вт ноя 14, 2017 21:39:36 ] |
| Заголовок сообщения: | Re: Преобразователь 12-220В со стабилизацией |
Ну, элементарно-же, смотрим даташит. Управление полевиками идет через эмитерные цепи. Чем больше Feedback/PWM Comparator, тем короче импульс. Значит, ОС по напряжению привязана к прямому входу уcилителя ошибки. Значит, ОС заведена на прямой вход, т.е. вывод 1 или 16. Делитель напряжения (типа опорного) R1-R4 заведен на вывод 2, значит ОС идет на 1. Второй усилитель д.б. отключен, значит, прямой вход(16) на 0, инвертированный(15) на Vref. |
|
| Автор: | Adusik [ Вт ноя 14, 2017 21:41:53 ] | ||
| Заголовок сообщения: | Re: Преобразователь 12-220В со стабилизацией | ||
Я с этими микрухами ещё не сталкивался. Мне нужно всего лиш собрать рабочую схему со стабилизацией выхода, но даже она лежащая на форуме ХЗ сколько лет оказалась неправильной... Какаой номер у этого вывода если учесть что все остальные не перепутаны?
|
|||
| Автор: | Карбофос [ Вт ноя 14, 2017 21:57:02 ] |
| Заголовок сообщения: | Re: Преобразователь 12-220В со стабилизацией |
Если питание 12В, то на выводе (2) будет 5,714В. Тогда, что-бы на (1) было 5,714В, на выходе устройства должно быть (510+510+20)*5,714/20=297В. |
|
| Автор: | Adusik [ Вт ноя 14, 2017 22:04:52 ] |
| Заголовок сообщения: | Re: Преобразователь 12-220В со стабилизацией |
Спасибо! Да, питание автомобильный аккумулятор. Если поставить комповый транс без перемотки запитав его по 12В выводам то так и получится на выходе? |
|
| Автор: | Карбофос [ Вт ноя 14, 2017 22:07:33 ] |
| Заголовок сообщения: | Re: Преобразователь 12-220В со стабилизацией |
Нет, стоп, я ошибся. (15) и (16) наооборот. (16) на 0, 15 на Vref. |
|
| Автор: | Adusik [ Вт ноя 14, 2017 22:08:23 ] |
| Заголовок сообщения: | Re: Преобразователь 12-220В со стабилизацией |
Короче уже путаница. |
|
| Автор: | Adusik [ Вт ноя 14, 2017 22:20:03 ] |
| Заголовок сообщения: | Re: Преобразователь 12-220В со стабилизацией |
Спасибо! Дальше разберусь. |
|
| Автор: | Карбофос [ Вт ноя 14, 2017 22:31:22 ] |
| Заголовок сообщения: | Re: Преобразователь 12-220В со стабилизацией |
Формула простейшая F=1.1/(Rt*Ct), для двухтактной схемы еще делим на 2, получаем F=1.1/(2*Rt*Ct). Для 2000НМ лучше выбрать 30...36кГц. С=1nF, Rt=18k, F=(30 с половиной) кГц. |
|
| Автор: | Adusik [ Вт ноя 14, 2017 22:33:47 ] |
| Заголовок сообщения: | Re: Преобразователь 12-220В со стабилизацией |
Марка феррита PC40 |
|
| Автор: | Карбофос [ Вт ноя 14, 2017 22:41:25 ] |
| Заголовок сообщения: | Re: Преобразователь 12-220В со стабилизацией |
Для PC40 <= 50-55кГц для двухтактных схем, не ошибётесь. PS Да, все правильно, (16) на 0, (15) на Vref. |
|
| Страница 1 из 5 | Часовой пояс: UTC + 3 часа |
| Powered by phpBB © 2000, 2002, 2005, 2007 phpBB Group http://www.phpbb.com/ |
|


