Например TDA7294

Форум РадиоКот • Просмотр темы - Инфракрасный барьер.
Форум РадиоКот
Здесь можно немножко помяукать :)

Текущее время: Чт апр 02, 2026 12:05:28

Часовой пояс: UTC + 3 часа


ПРЯМО СЕЙЧАС:



Начать новую тему Ответить на тему  [ Сообщений: 23 ]  1,  
Автор Сообщение
 Заголовок сообщения: Инфракрасный барьер.
СообщениеДобавлено: Вт май 12, 2009 16:04:29 
Первый раз сказал Мяу!
Аватар пользователя

Зарегистрирован: Чт апр 23, 2009 07:17:26
Сообщений: 38
Рейтинг сообщения: 0
Всем привет.

Собрал ИК барьер по схеме с этого сайта http://www.radiokot.ru/circuit/analog/home/05/
Приемник работает, правда реагирует пока только на дневной свет. Но даже в полной темноте не работает в паре с передатчиком. В связи с этим возникла пара вопросов:

1. Как проверить что передатчик работает? Можно ли камерой от мобильного увидеть свечение диода подключенного по этой схеме (как например можно увидеть свечение ДПУ телевизора).

2. На контактах светодиода напряжение 1 В (питание схемы 12 В). Достаточно ли этого? Параметры конкретно этого светодиода я не знаю, но насколько мне известно рабочее напряжение светодиодов обычно больше.


Вернуться наверх
 
 Заголовок сообщения:
СообщениеДобавлено: Ср май 13, 2009 11:23:33 
Вымогатель припоя
Аватар пользователя

Карма: 2
Рейтинг сообщений: 48
Зарегистрирован: Сб фев 02, 2008 10:51:52
Сообщений: 599
Откуда: Khabarovsk
Рейтинг сообщения: 0
Вместо ИК диода ставишь LED, кондер С1 увеличиваешь до 10u
при врашениее переменного резистора должна изменяться частота вспышек светодиода,значить схема живая, затем все возвращяешь
в исходное состояние c1 как по схеме ИК диод.


Вложения:
.GIF [64.3 KiB]
Скачиваний: 2083
Вернуться наверх
 
 Заголовок сообщения:
СообщениеДобавлено: Ср май 13, 2009 11:59:53 
Первый раз сказал Мяу!
Аватар пользователя

Зарегистрирован: Чт апр 23, 2009 07:17:26
Сообщений: 38
Рейтинг сообщения: 0
timer32 писал(а):
Вместо ИК диода ставишь LED

Все гениальное просто :)) Спасибо.

Только не совсем понял зачем менять кондер. Он же просто меняет частоту на выходе таймера. Этого же самого можно добиться изменением сопротивлений.


Вернуться наверх
 
 Заголовок сообщения:
СообщениеДобавлено: Ср май 13, 2009 13:00:46 
Вымогатель припоя
Аватар пользователя

Карма: 2
Рейтинг сообщений: 48
Зарегистрирован: Сб фев 02, 2008 10:51:52
Сообщений: 599
Откуда: Khabarovsk
Рейтинг сообщения: 0
при такой емкости 15н даже при увеличением времязадающих резисторов не получишь низкую частоту.


Вернуться наверх
 
Эиком - электронные компоненты и радиодетали
 Заголовок сообщения:
СообщениеДобавлено: Ср май 13, 2009 13:10:30 
Первый раз сказал Мяу!
Аватар пользователя

Зарегистрирован: Чт апр 23, 2009 07:17:26
Сообщений: 38
Рейтинг сообщения: 0
timer32 писал(а):
при такой емкости 15н даже при увеличением времязадающих резисторов не получишь низкую частоту.

Спасибо, пересчитал по формуле, все стало понятно.


Вернуться наверх
 
 Заголовок сообщения:
СообщениеДобавлено: Ср май 13, 2009 23:53:45 
Модератор
Аватар пользователя

Карма: 10
Рейтинг сообщений: 7
Зарегистрирован: Пт июл 21, 2006 03:08:05
Сообщений: 3174
Откуда: Пенза
Рейтинг сообщения: 0
Можно даже без изменений в собранной схеме проверить. :) Параллельно светодиоду включить наушник - если пищит, то всё хорошо.

_________________
Если долго мучиться, что-нибудь... сломается.


Вернуться наверх
 
 Заголовок сообщения:
СообщениеДобавлено: Чт май 14, 2009 06:35:05 
Первый раз сказал Мяу!
Аватар пользователя

Зарегистрирован: Чт апр 23, 2009 07:17:26
Сообщений: 38
Рейтинг сообщения: 0
Отдельно передатчик и приемник заработали - диод светится, реле щелкает при попадании света. Но приемник реагирует только на дневной свет как и раньше. Передатчик ему по барабану :?

Может у меня не тот фототранзистор? Возможно ли как-то проверить что этот фототранзистор чувствителен к ИК диапазону? Никаких маркировок на нем нет, названия не знаю.


Вернуться наверх
 
 Заголовок сообщения:
СообщениеДобавлено: Чт май 14, 2009 10:17:37 
Вымогатель припоя
Аватар пользователя

Карма: 2
Рейтинг сообщений: 48
Зарегистрирован: Сб фев 02, 2008 10:51:52
Сообщений: 599
Откуда: Khabarovsk
Рейтинг сообщения: 0
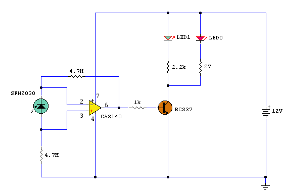
попробуй для провероки собрать енту схему на фотодиоде.


Вложения:
irext.gif [3.92 KiB]
Скачиваний: 2691
Вернуться наверх
 
 Заголовок сообщения:
СообщениеДобавлено: Чт май 14, 2009 10:35:29 
Первый раз сказал Мяу!
Аватар пользователя

Зарегистрирован: Чт апр 23, 2009 07:17:26
Сообщений: 38
Рейтинг сообщения: 0
timer32 писал(а):
попробуй для провероки собрать енту схему на фотодиоде.

Спасибо, схему вроде понял, только не понял одно - оба светодиода LED0 и LED1 включены одинаково но с разными сопротивлениями. В каком случае будет гореть LED1 и почему?


Вернуться наверх
 
 Заголовок сообщения:
СообщениеДобавлено: Чт май 14, 2009 10:50:01 
Вымогатель припоя
Аватар пользователя

Карма: 2
Рейтинг сообщений: 48
Зарегистрирован: Сб фев 02, 2008 10:51:52
Сообщений: 599
Откуда: Khabarovsk
Рейтинг сообщения: 0
оставь LED1, для LED0 слишком малое сопротивление может просто згореть схема из интернета LED0 просто не ставь.


Вернуться наверх
 
 Заголовок сообщения:
СообщениеДобавлено: Чт май 14, 2009 10:59:22 
Первый раз сказал Мяу!
Аватар пользователя

Зарегистрирован: Чт апр 23, 2009 07:17:26
Сообщений: 38
Рейтинг сообщения: 0
timer32 писал(а):
оставь LED1, для LED0 слишком малое сопротивление может просто згореть схема из интернета LED0 просто не ставь.

Теперь понятно, а то слишком уж странно выглядело, даже для меня :))


Вернуться наверх
 
 Заголовок сообщения: Re: Инфракрасный барьер.
СообщениеДобавлено: Пт ноя 12, 2010 10:56:47 
Нашел транзистор. Понюхал.
Аватар пользователя

Зарегистрирован: Сб ноя 08, 2008 13:42:30
Сообщений: 193
Рейтинг сообщения: 0
можно передатчик собрать на К561ЛА7, светодиод взять из пульта от телевизора, а вместо фототранзистора использовать фотодиод из шариковой мышки?

_________________
1. Вы сейчас в интернете
2. Вы на сайте Radiokot.ru
3. Вы читаете
5. Вы не заметили что отсутствует пункт 4
6. Вы сейчас это проверили
7. Вы улыбаетесь
8. Поставь себе в подпись и нас будет больше


Вернуться наверх
 
 Заголовок сообщения: Re: Инфракрасный барьер.
СообщениеДобавлено: Вс дек 26, 2010 17:09:43 
Нашел транзистор. Понюхал.
Аватар пользователя

Зарегистрирован: Сб ноя 08, 2008 13:42:30
Сообщений: 193
Рейтинг сообщения: 0
можно ли в приемнике операционный усилитель LM741 заменить на К140УД7?

_________________
1. Вы сейчас в интернете
2. Вы на сайте Radiokot.ru
3. Вы читаете
5. Вы не заметили что отсутствует пункт 4
6. Вы сейчас это проверили
7. Вы улыбаетесь
8. Поставь себе в подпись и нас будет больше


Вернуться наверх
 
 Заголовок сообщения: Re: Инфракрасный барьер.
СообщениеДобавлено: Вт дек 28, 2010 20:08:55 
Нашел транзистор. Понюхал.

Зарегистрирован: Пт авг 27, 2010 14:37:23
Сообщений: 166
Рейтинг сообщения: 0
Ребят, а нет у кого печатной платы??


Вернуться наверх
 
 Заголовок сообщения: Re: Инфракрасный барьер.
СообщениеДобавлено: Вс янв 02, 2011 20:17:50 
Нашел транзистор. Понюхал.
Аватар пользователя

Зарегистрирован: Сб ноя 08, 2008 13:42:30
Сообщений: 193
Рейтинг сообщения: 0
в приемнике фототранзистор заменил фотодиодом из шариковой мишки дальность получилась сантиметров 30. можно как нибудь увеличить чувствительность? может их (фотодиода) 2 последовательно припаять? :roll: или из мышки не подойдут?

_________________
1. Вы сейчас в интернете
2. Вы на сайте Radiokot.ru
3. Вы читаете
5. Вы не заметили что отсутствует пункт 4
6. Вы сейчас это проверили
7. Вы улыбаетесь
8. Поставь себе в подпись и нас будет больше


Вернуться наверх
 
 Заголовок сообщения: Re: Инфракрасный барьер.
СообщениеДобавлено: Вс июл 20, 2014 14:57:39 
Нашел транзистор. Понюхал.
Аватар пользователя

Карма: 3
Рейтинг сообщений: 2
Зарегистрирован: Ср июн 02, 2010 10:05:40
Сообщений: 186
Откуда: Kiev
Рейтинг сообщения: 0
Заработала схемка у кого то? Какие то непонятные осциллограмы на выходе ОУ, 12кГц без засветки чем либо. которые выпрямляются в +6.6В. При засветке частота повышается немного.


Вложения:
ir.rar [11.5 KiB]
Скачиваний: 1196
Вернуться наверх
 
 Заголовок сообщения: Re: Инфракрасный барьер.
СообщениеДобавлено: Вс авг 10, 2014 14:57:35 
Прорезались зубы
Аватар пользователя

Зарегистрирован: Чт апр 14, 2011 18:39:09
Сообщений: 203
Откуда: ВОРОНЕЖ
Рейтинг сообщения: 0
А засветка ик диодов не мешает, а то бывает давже при слабом свете не работают подобныеьсистемы...


Вернуться наверх
 
 Заголовок сообщения: Re: Инфракрасный барьер.
СообщениеДобавлено: Вс фев 14, 2016 12:17:40 
Родился

Зарегистрирован: Вс фев 14, 2016 12:05:49
Сообщений: 1
Рейтинг сообщения: 0
а есть печатка к этой схеме ?


Вернуться наверх
 
 Заголовок сообщения: Re: Инфракрасный барьер.
СообщениеДобавлено: Пн фев 15, 2016 20:15:50 
Друг Кота
Аватар пользователя

Карма: 174
Рейтинг сообщений: 1910
Зарегистрирован: Пт дек 12, 2014 09:36:15
Сообщений: 23493
Откуда: Минск
Рейтинг сообщения: 0
Медали: 2
Получил миской по аватаре (1) Мявтор 3-й степени (1)
Dr_virus писал(а):
А засветка ик диодов не мешает, а то бывает давже при слабом свете не работают подобныеьсистемы...

Я уже в другой теме писал как избавится от засветки освещения.

ИК датчик прикрывают чёрной плёнкой от обычного пластикового пакета.

Чувствительность, естественно, немного падает, но это компенсируется надёжностью в работе.

Можно немного увеличить мощность ИК передатчика.


Вернуться наверх
 
 Заголовок сообщения: Re: Инфракрасный барьер.
СообщениеДобавлено: Чт мар 31, 2016 12:34:54 
Родился

Зарегистрирован: Сб янв 17, 2015 15:09:11
Сообщений: 16
Рейтинг сообщения: 0
печатная плата для генератора.
для 555 в корпусе soic
в качестве фототранзистора l-53-p3c и фотодиод l-53f3c
оу к140уд708
все работает засветов нет


Вложения:
exportedPCB.pdf [18.04 KiB]
Скачиваний: 665
Вернуться наверх
 
Показать сообщения за:  Сортировать по:  Вернуться наверх
Начать новую тему Ответить на тему  [ Сообщений: 23 ]  1,  

Часовой пояс: UTC + 3 часа


Вы не можете начинать темы
Вы не можете отвечать на сообщения
Вы не можете редактировать свои сообщения
Вы не можете удалять свои сообщения
Вы не можете добавлять вложения

Найти:
Перейти:  


Powered by phpBB © 2000, 2002, 2005, 2007 phpBB Group
Русская поддержка phpBB
Extended by Karma MOD © 2007—2012 m157y
Extended by Topic Tags MOD © 2012 m157y