Например TDA7294

Форум РадиоКот • Просмотр темы - Генератор прямоугольных импульсов на NE555
Форум РадиоКот
Здесь можно немножко помяукать :)

Текущее время: Вс ноя 16, 2025 09:05:56

Часовой пояс: UTC + 3 часа


ПРЯМО СЕЙЧАС:



Начать новую тему Ответить на тему  [ Сообщений: 3 ] 
Автор Сообщение
Не в сети
 Заголовок сообщения: Генератор прямоугольных импульсов на NE555
СообщениеДобавлено: Ср апр 19, 2023 18:42:12 
Родился

Зарегистрирован: Вт окт 25, 2022 19:26:01
Сообщений: 7
Рейтинг сообщения: 0
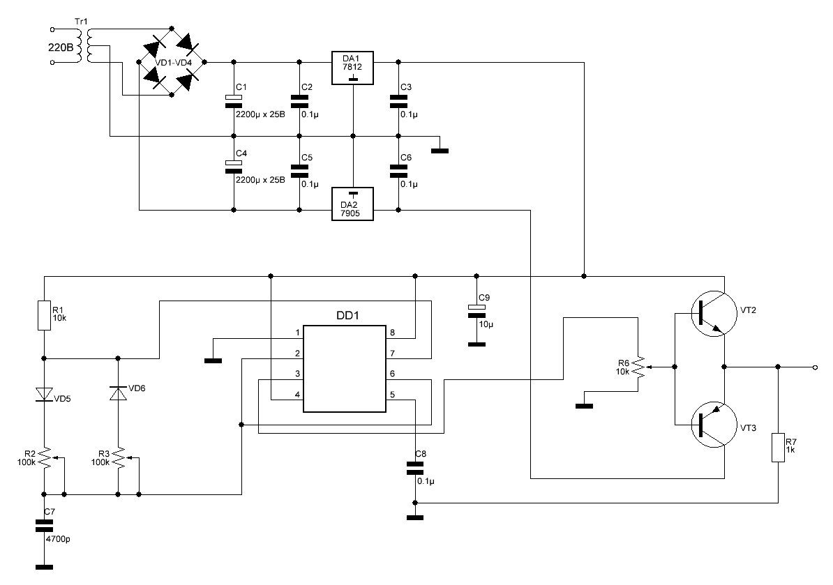
Здравствуйте, собрал схему на NE555 и столкнулся с несколькими проблемами.
1)У импульса есть небольшой скачок по амплитуде, хотелось бы узнать можно ли этот скачок как-нибудь убрать? Есть предположение что это связано с отсутствием конденсатора C9 в моей схеме, но не знаю действительно ли это так?
2)Необходима регулировка амплитуды с 0 В до напряжения питания. Был вариант сделать, но при изменении амплитуды искажается форма сигнала.


Вложения:
Генератор импульсов333.GIF [16.15 KiB]
Скачиваний: 78
Вернуться наверх
 
Не в сети
 Заголовок сообщения: Re: Генератор прямоугольных импульсов на NE555
СообщениеДобавлено: Ср апр 19, 2023 18:45:18 
Друг Кота
Аватар пользователя

Карма: 59
Рейтинг сообщений: 2216
Зарегистрирован: Чт янв 26, 2012 16:44:29
Сообщений: 19394
Откуда: Таксимо
Рейтинг сообщения: 0
Схему сам придумал? Неправильно придумал

_________________
Мои поставщики запчастей с отличной репутацией
texnomag.ru
radioremont.com
pl-1.org
4ip.info
elitan.ru


Вернуться наверх
 
Не в сети
 Заголовок сообщения: Re: Генератор прямоугольных импульсов на NE555
СообщениеДобавлено: Ср апр 19, 2023 18:46:55 
Родился

Зарегистрирован: Вт окт 25, 2022 19:26:01
Сообщений: 7
Рейтинг сообщения: 0
Ну основную схему включения NE555 взял в интернете, а регулировку амплитуды с помощью эмиттерного повторителя придумал сам, подскажите пожалуйста, что не так?


Вернуться наверх
 
Показать сообщения за:  Сортировать по:  Вернуться наверх
Начать новую тему Ответить на тему  [ Сообщений: 3 ] 

Часовой пояс: UTC + 3 часа


Кто сейчас на форуме

Сейчас этот форум просматривают: нет зарегистрированных пользователей и гости: 22


Вы не можете начинать темы
Вы не можете отвечать на сообщения
Вы не можете редактировать свои сообщения
Вы не можете удалять свои сообщения
Вы не можете добавлять вложения

Найти:
Перейти:  


Powered by phpBB © 2000, 2002, 2005, 2007 phpBB Group
Русская поддержка phpBB
Extended by Karma MOD © 2007—2012 m157y
Extended by Topic Tags MOD © 2012 m157y