Например TDA7294

Форум РадиоКот • Просмотр темы - Проверенные схемы Радиомикрофонов
Форум РадиоКот
Здесь можно немножко помяукать :)

Текущее время: Чт мар 19, 2026 07:00:29

Часовой пояс: UTC + 3 часа


ПРЯМО СЕЙЧАС:



Начать новую тему Ответить на тему  [ Сообщений: 763 ]     ... , , , 38,  
Автор Сообщение
 Заголовок сообщения: Re: Проверенные схемы Радиомикрофонов
СообщениеДобавлено: Вт дек 23, 2025 23:29:50 
Грызет канифоль
Аватар пользователя

Карма: 5
Рейтинг сообщений: -13
Зарегистрирован: Вс сен 18, 2022 22:53:43
Сообщений: 293
Откуда: Москва
Рейтинг сообщения: 0
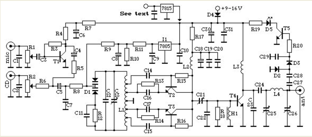
ФМ Радиомикрофон для трансляции голоса и музыки мощностью на 1 ватт с питанием 9-16 вольт

Схема радиомикрофона

Изображение

Печатная плата радиомикрофона

Изображение

Готовый радиомикрофон

Изображение

Описание радиомикрофона

В радиомикрофоне имеется встроенный “мини-микшер”. Он состоит из транзистора T1, усиливающего микрофонный сигнал перед смешиванием с сигналом CD плеера. R1 и R2 – переменные резисторы (потенциометры), используемые для регулировки уровня громкости. Соединение с микрофоном и CD можно осуществить 3,5-мм разъёмами Радиомикрофон запитывается источником постоянного тока от 9 до 16 вольт и подавать его лучше через стандартный разъём для источников питания.
• 16 В дадут 1 Вт,
• 12 В – 600 мВт,
• тогда как 9В – лишь 200 мВ..

Применяемые детали:
Резисторы:
R1, R2 — 10 кОм перем.
R3 — 820 кОм
R4 — 4,7 кОм
R5 - R7, R19 — 220 Ом
R8 — 1,5 кОм
R9 — 15 кОм
R10, R11 — 1 кОм
R12 — 33 кОм
R13, R14 — 56 Ом
R15, R 16 — 68 кОм
R17 — 47 Ом
R18 — 270 Ом
R20 — 10 кОм
Конденсаторы (керамические или слюдяные):
C1, C2, C7, C16, C17, C19, C24, C29 и C31 — 1 нФ C9, C10 и C20 — 10 нФ
C11 — 22 пФ*
C12 — 47 пФ* C14 и C15 15 пФ* C22 — 100 пФ
C23 — 5.6 пФ
C27 и C 28 — 1.8 пФ
C3- C5 и C8 — 10 мкФ электр.
C6, C18 и C30 — 220 мкФ электр.
C13 — 22 пФ подстроечный
C21, C25 и C26 — 65 пФ подстроечный
Катушки из медного провода D=1мм
L1 6 катушек, по 2 витка каждая, внутренний диаметр 5 мм, длина 5 мм
L2 3 витка, диаметр 7 мм, длина 7 мм
L3 4 витка, диаметр 5 мм, длина 7 мм
L4 6 витков, диаметр 5 мм, длина 10 мм

ВЧ-дроссель (H1) может быть изготовлен из резистора номиналом 33 кОм 0,5Вт, на который нужно обмотать примерно пол метра эмалированной проволоки т D= 0,2 мм и припаять с обоих концов
Диоды:
D1 — KV1310
D2 и D3 — 1N4148
D4 — светодиод 5 мм
D5 — 1N4001
KV1310 двойной варикап, можно заменить на практически любой варикап (варикапы) с соответствующими параметрами
Транзисторы:
T1, T5 — BC548
T2, T3 — BF494
T4 — 2N4427
Транзистор 2N4427 можно попробовать заменить на наш КТ608 или КТ610. Радиомикрофон работает на частоте 98 мгц

_________________
Товарищ, верь: пройдёт она - И дерьмократия, и гласность! И вот тогда ГосБезопасность Припомнит ваши имена...


Вернуться наверх
 
 Заголовок сообщения: Re: Проверенные схемы Радиомикрофонов
СообщениеДобавлено: Сб дек 27, 2025 17:18:26 
Грызет канифоль
Аватар пользователя

Карма: 5
Рейтинг сообщений: -13
Зарегистрирован: Вс сен 18, 2022 22:53:43
Сообщений: 293
Откуда: Москва
Рейтинг сообщения: 0
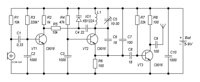
Радиомикрофон на 3 транзисторах с питанием на 9 вольт

Схема радиомикрофона

Изображение

Описание радиомикрофона

УКВ радиомикрофон, сигнал с которого можно поймать на любой УКВ радиоприемник. Дальность действия радиомикрофона около 100 метров, напряжение питания 9 В батарейка крона Радиомикрофон состоит из трех частей, первая часть микрофонный НЧ усилитель (VT1), вторая — генератор ВЧ (VT2) и третья часть усилитель ВЧ (VT3) сигнал с которого поступает непосредственно на антенну.Катушка L1 (без сердечника) состоит из 4 витков медного провода диаметром 0,8 мм, катушка имеет длину около 15 мм и диаметр 4 мм. Катушка L2 (без сердечника) состоит из 6 витков медного провода диаметром 0,8 мм, диаметр катушки 4 мм. Антенна выполнена из медного провода диаметром 0,8 мм, длина провода не менее 75 см.

_________________
Товарищ, верь: пройдёт она - И дерьмократия, и гласность! И вот тогда ГосБезопасность Припомнит ваши имена...


Вернуться наверх
 
 Заголовок сообщения: Re: Проверенные схемы Радиомикрофонов
СообщениеДобавлено: Вс дек 28, 2025 20:33:59 
Грызет канифоль
Аватар пользователя

Карма: 5
Рейтинг сообщений: -13
Зарегистрирован: Вс сен 18, 2022 22:53:43
Сообщений: 293
Откуда: Москва
Рейтинг сообщения: 0
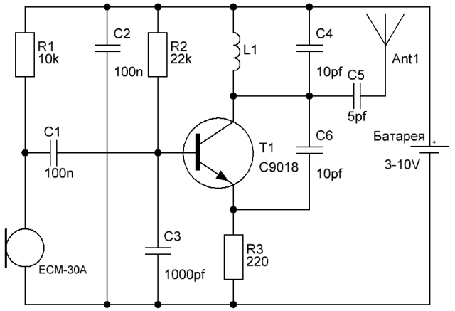
Радиомикрофон на 3 транзисторах с питанием на 3 вольта

Схема радиомикрофона

Изображение

Готовый радиомикрофон

Изображение

Описание радиомикрофона

Этот радиомикрофон по сравнению с другими имеет ряд преимуществ
1. Обладает высокой стабильностью частоты при изменении напряжения питания и растройке антенны.
2.Отсутствует перемодуляция при громком разговоре в близи микрофона при этом чувствительность микрофона очень высокая.
3. При напряжении 3 вольта и потреблении тока 21 ма ,мощности достаточно для приема на расстоянии до 300 метров
4.Радиомикрофон хорошо работает при напряжении !,5 вольта . Радиомикрофон настроен на частоту 112 мгц при питании 3 вольта дальность при условии плотной городской застройке составила более 200 метров. L1 6 витков проводом 0,71 мм на оправке 4.5 мм, если делать проводом меньшего диаметра , то радиомикрофон работает менее стабильно. Если мотать на оправке 5 мм частота будет ниже около 100 мгц. L2 при частоте 112 мгц составила 12 витков провода диаметром 0,3 на оправке 4 мм для более низкой частоты применить оправку 4,5 мм . Дроссели Dr1 и Dr2 мотал на резисторах 100ком проводом 0,1 мм по 50 витков. Длинна антенны 25 см,

_________________
Товарищ, верь: пройдёт она - И дерьмократия, и гласность! И вот тогда ГосБезопасность Припомнит ваши имена...


Вернуться наверх
 
 Заголовок сообщения: Re: Проверенные схемы Радиомикрофонов
СообщениеДобавлено: Вс дек 28, 2025 21:35:19 
Говорящий с текстолитом

Карма: 11
Рейтинг сообщений: 98
Зарегистрирован: Вт янв 05, 2016 10:14:25
Сообщений: 1686
Откуда: поселок Мелеуз
Рейтинг сообщения: 0
Ты весь сайт VRTP решил сюда перекинуть?


Вернуться наверх
 
Эиком - электронные компоненты и радиодетали
 Заголовок сообщения: Re: Проверенные схемы Радиомикрофонов
СообщениеДобавлено: Вт дек 30, 2025 08:26:48 
Грызет канифоль
Аватар пользователя

Карма: 5
Рейтинг сообщений: -13
Зарегистрирован: Вс сен 18, 2022 22:53:43
Сообщений: 293
Откуда: Москва
Рейтинг сообщения: 0
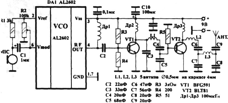
Радиомикрофон на 2 транзисторах и микросхеме с питанием на 9 вольт

Схема радиомикрофона

Изображение

Описание радиомикрофона

Портативный УКВ ЧМ передатчик отдает в нагрузку мощность 5 Вт, при этом благодаря применению бескорпусных деталей имеет малые габариты. Размеры платы этого варианта устройства не превышают 30-40 мм.Транзисторы BFG591 (Umax = 120 мА) и BLT81 (Imах = 500 мА) производства Philips можно заменить отечественными типа КТ606 и КТ911, но при этом увеличатся габариты платы. При замене транзисторов на отечественные для достижения той же выходной мощности может понадобиться еще один транзистор. Настройка устройства сводится к установке рабочей частоты и регулировке тока транзистора VT1 в пределах 50-80 мА резистором R3.

_________________
Товарищ, верь: пройдёт она - И дерьмократия, и гласность! И вот тогда ГосБезопасность Припомнит ваши имена...


Вернуться наверх
 
 Заголовок сообщения: Re: Проверенные схемы Радиомикрофонов
СообщениеДобавлено: Ср дек 31, 2025 19:21:00 
Грызет канифоль
Аватар пользователя

Карма: 5
Рейтинг сообщений: -13
Зарегистрирован: Вс сен 18, 2022 22:53:43
Сообщений: 293
Откуда: Москва
Рейтинг сообщения: -3
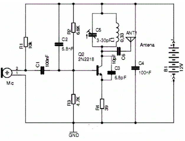
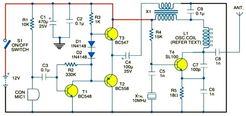
Радиомикрофон на 4 транзисторах с питанием от 9 до 12 вольт

Схема радиомикрофона

Изображение

Описание радиомикрофона

AM-радиомикрофон Требуемые детали
• Р1- 10к
• Р2 -330к
• Р3- 1к
• Р4 – 15к
• R5- 18 Ом
• C1 – 470uF/25v
• С2, С3, С9-0,1uf
• C4 – 100 мкФ/25 В
• С5, С6, С8 – 1нф
• C7 – 100pf
• D1, D2 – 1N4148
• Т1- BC548
• Т2-БК558
• Т3-БК547
• Т4- SL100
• X1 – Трансформатор модуляции

_________________
Товарищ, верь: пройдёт она - И дерьмократия, и гласность! И вот тогда ГосБезопасность Припомнит ваши имена...


Вернуться наверх
 
 Заголовок сообщения: Re: Проверенные схемы Радиомикрофонов
СообщениеДобавлено: Пт янв 02, 2026 01:27:29 
Грызет канифоль
Аватар пользователя

Карма: 5
Рейтинг сообщений: -13
Зарегистрирован: Вс сен 18, 2022 22:53:43
Сообщений: 293
Откуда: Москва
Рейтинг сообщения: 0
Изображение

_________________
Товарищ, верь: пройдёт она - И дерьмократия, и гласность! И вот тогда ГосБезопасность Припомнит ваши имена...


Вернуться наверх
 
 Заголовок сообщения: Re: Проверенные схемы Радиомикрофонов
СообщениеДобавлено: Вс янв 04, 2026 00:27:10 
Грызет канифоль
Аватар пользователя

Карма: 5
Рейтинг сообщений: -13
Зарегистрирован: Вс сен 18, 2022 22:53:43
Сообщений: 293
Откуда: Москва
Рейтинг сообщения: 0
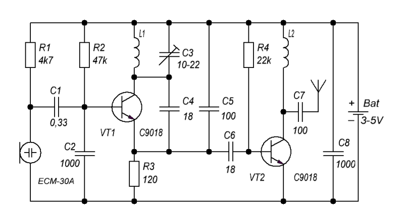
Радиомикрофон на 1 транзисторе с питанием на 12 вольт

Схема радиомикрофона

Изображение

Готовый радиомикрофон

Изображение

Описание радиомикрофона

Этот маломощный FM-радиомикрофон может передавать данные на расстояние более 800 метров в хороших условиях. . Схема радиомикрофона построена на транзисторе 2n2218. Катушка передатчика представляет собой 5 витков эмалированного провода диаметром 1 см без сердечника. конденсаторы, они должны быть керамическими. Антенна должна иметь длину от 15 до 40 см.

_________________
Товарищ, верь: пройдёт она - И дерьмократия, и гласность! И вот тогда ГосБезопасность Припомнит ваши имена...


Вернуться наверх
 
 Заголовок сообщения: Re: Проверенные схемы Радиомикрофонов
СообщениеДобавлено: Чт янв 08, 2026 19:07:14 
Грызет канифоль
Аватар пользователя

Карма: 5
Рейтинг сообщений: -13
Зарегистрирован: Вс сен 18, 2022 22:53:43
Сообщений: 293
Откуда: Москва
Рейтинг сообщения: 0
Радиомикрофон стереосигнала для фм диапазона на микросхеме BA1404 с питанием на 3 вольта

Схема радиомикрофона

Изображение

Плата радиомикрофона

Изображение

Описание радиомикрофона

Радиомикрофон стереосигнала для фм диапазона на микросхеме BA1404
микросхеме BA1404 выпускаемой компанией ROHM, можно собрать очень неплохой фм радиомикрофон транслирующий стереосигнал звука и голоса, при питании от 1 до 3 вольт, устройство обеспечивает передачу музыки или звукового сопровождения на расстояние до 15 метров, при этом потребляя небольшой ток, всего 3-5 миллиампер. Такой аппарат может с успехом заменить фм модулятор в автомобиле, передавать звук от телевизора, компьютера или музыкального центра на любой радиоприёмник или телефон с УКВ тюнером. Качество звука и разделение каналов, при использовании BA1404 получается довольно высоким.. Катушка индуктивности L1 наматывается эмалированным проводом 0,8 мм на каркас диаметром 4 мм и содержит 5 витков, антенной служит кусок многожильного провода длинной 30-50 см. Микросхема способна работать на частотах от 75 до 108 МГц, с настройкой передатчика на любую частоту фм диапазона трудностей не возникает,

_________________
Товарищ, верь: пройдёт она - И дерьмократия, и гласность! И вот тогда ГосБезопасность Припомнит ваши имена...


Вернуться наверх
 
 Заголовок сообщения: Re: Проверенные схемы Радиомикрофонов
СообщениеДобавлено: Сб янв 10, 2026 14:21:46 
Грызет канифоль
Аватар пользователя

Карма: 5
Рейтинг сообщений: -13
Зарегистрирован: Вс сен 18, 2022 22:53:43
Сообщений: 293
Откуда: Москва
Рейтинг сообщения: 0
Радиомикрофон на 2 транзисторах с питание от 3-5 вольт

Схема радиомикрофона

Изображение

Описание радиомикрофона

Несложный укв радиомикрофон на двух маломощных транзисторах, собранный по приведённой ниже схеме, имеет высокую стабильность несущей частоты и повышенную дальность работы, частота не уходит даже при касании антенны руками. Средняя дальность действия в городских условиях составляет 300 метров, при использовании антенны длинной около 50 см и напряжении питания от 3 до 5 вольт. рабочая частота радиомикрофона равна 100 МГц и может регулироваться в небольших пределах. Катушка L1 состоит из 5 витков провода в эмалевой изоляции диаметром 0,5 мм, намотанных на 5 мм оправку, L2 выполняет функцию дросселя и содержит 25 витков такого же провода намотанных на оправку 5 мм. Антенной жучка служит кусок многожильного провода 0,5 мм длинной 50-80 см, для уменьшения габаритов его можно скрутить в спираль.

_________________
Товарищ, верь: пройдёт она - И дерьмократия, и гласность! И вот тогда ГосБезопасность Припомнит ваши имена...


Вернуться наверх
 
 Заголовок сообщения: Re: Проверенные схемы Радиомикрофонов
СообщениеДобавлено: Чт янв 15, 2026 22:15:57 
Грызет канифоль
Аватар пользователя

Карма: 5
Рейтинг сообщений: -13
Зарегистрирован: Вс сен 18, 2022 22:53:43
Сообщений: 293
Откуда: Москва
Рейтинг сообщения: 0
Радиомикрофон на 1 транзисторе с питанием от 3 до 10 вольт

Схема радиомикрофона

Изображение

Описание радиомикрофона

Схема радиомикрофона содержит минимум радиодеталей и легко настраивается. Широкий диапазон питающих напряжений делает радиомикрофон универсальным в применении, средняя дальность действия составляет 100 метров, рабочая частота при указанных номиналах деталей равна примерно 100 МГц, схема представляет собой обычную ёмкостную трёхточку, где частота генерации задаётся элементами L1 и C4. Катушка индуктивности L1 намотана проводом в эмалевой изоляции диаметром 0.8 мм на 5 мм оправку и содержит 5 витков, антенной для этой схемы радио жучка служит кусок провода длинной 35 см. Транзистор T1 можно заменить на любой маломощный, с граничной рабочей частотой не менее 300 МГц. Микрофон — от любого китайского магнитофона.

_________________
Товарищ, верь: пройдёт она - И дерьмократия, и гласность! И вот тогда ГосБезопасность Припомнит ваши имена...


Вернуться наверх
 
 Заголовок сообщения: Re: Проверенные схемы Радиомикрофонов
СообщениеДобавлено: Чт янв 15, 2026 23:00:10 
Друг Кота
Аватар пользователя

Карма: 32
Рейтинг сообщений: 969
Зарегистрирован: Пт сен 10, 2021 15:19:36
Сообщений: 6548
Откуда: Протвино
Рейтинг сообщения: 0
предлагаю игру:

Level 1:
найди 1 значимое отличие в 3х схемах с 1 страницы
Изображение
Изображение
Изображение

Level 2:
найди все 144 вариации изображения этой же схемы на 38и страницах

;)


Вернуться наверх
 
 Заголовок сообщения: Re: Проверенные схемы Радиомикрофонов
СообщениеДобавлено: Пт янв 16, 2026 01:38:01 
Грызет канифоль
Аватар пользователя

Карма: 5
Рейтинг сообщений: -13
Зарегистрирован: Вс сен 18, 2022 22:53:43
Сообщений: 293
Откуда: Москва
Рейтинг сообщения: 0
Радиомикрофон на 3 транзисторах с питанием на 5 - 9 вольт

Схема радиомикрофона

Изображение

Описание радиомикрофона

Катушка индуктивности L1 содержит 5-6 витков эмалированного провода диаметром 0,5-0,8 мм, намотанных на 5 миллиметровую оправку, источником питания может служить обычная «Крона» или импортный аналог. Антенна изготавливается из многожильного провода диаметром 0,5-1 мм и длиной 50-80 см, для уменьшения размеров её можно скрутить в спираль.

_________________
Товарищ, верь: пройдёт она - И дерьмократия, и гласность! И вот тогда ГосБезопасность Припомнит ваши имена...


Вернуться наверх
 
 Заголовок сообщения: Re: Проверенные схемы Радиомикрофонов
СообщениеДобавлено: Пт янв 30, 2026 08:15:59 
Грызет канифоль
Аватар пользователя

Карма: 5
Рейтинг сообщений: -13
Зарегистрирован: Вс сен 18, 2022 22:53:43
Сообщений: 293
Откуда: Москва
Рейтинг сообщения: 0
Радиомикрофон на 3 транзисторах с питанием на 6 вольт

Схема радиомикрофона

Изображение

Готовый радиомикрофон

Изображение

_________________
Товарищ, верь: пройдёт она - И дерьмократия, и гласность! И вот тогда ГосБезопасность Припомнит ваши имена...


Вернуться наверх
 
 Заголовок сообщения: Re: Проверенные схемы Радиомикрофонов
СообщениеДобавлено: Ср фев 04, 2026 23:01:59 
Друг Кота
Аватар пользователя

Карма: 26
Рейтинг сообщений: 839
Зарегистрирован: Сб янв 28, 2006 22:47:24
Сообщений: 6024
Рейтинг сообщения: 0
Из самого первого номера журнала "Моделист-конструктор", №1 за 1966 год.

Изображение

Вложение:
Снимок экрана 2026-02-04 225616.jpg [234.61 KiB]
Скачиваний: 192

_________________
Астролябия-сама меряет, было бы что мерять!!!


Вернуться наверх
 
 Заголовок сообщения: Re: Проверенные схемы Радиомикрофонов
СообщениеДобавлено: Чт фев 05, 2026 09:40:12 
Друг Кота
Аватар пользователя

Карма: 32
Рейтинг сообщений: 969
Зарегистрирован: Пт сен 10, 2021 15:19:36
Сообщений: 6548
Откуда: Протвино
Рейтинг сообщения: 0
вероятно это 9й колпиц с общей базой на странице 8)
но для такого обычно требуется внешняя емкость между коллектор-эмиттер чтоб запускалась генерация, здесь видимо удачно емкость корпуса и монтажа использовалась, но скорее всетаки индуктивная связь контуров... , тогда это другой генератор :dont_know:

П418 кстати любопытная конструкция, у его корпуса доп емкость к-э минимальна
http://www.155la3.ru/p418e.htm

а еще если сделать доп подогрев германиевого T1 то можно будет потише орать в электродинамический микрофон и неслышно будет звукового первоисточника на расстоянии радиоприема :)))


Вернуться наверх
 
 Заголовок сообщения: Re: Проверенные схемы Радиомикрофонов
СообщениеДобавлено: Чт фев 05, 2026 09:52:54 
Друг Кота
Аватар пользователя

Карма: 26
Рейтинг сообщений: 839
Зарегистрирован: Сб янв 28, 2006 22:47:24
Сообщений: 6024
Рейтинг сообщения: 0
Попробовать бы чем деды развлекались, но у меня ни 417, ни 418.

Связь, вероятно, через конденсаторы 1 нФ осуществляется. База же не накоротко с землей соединена.

_________________
Астролябия-сама меряет, было бы что мерять!!!


Вернуться наверх
 
 Заголовок сообщения: Re: Проверенные схемы Радиомикрофонов
СообщениеДобавлено: Чт фев 05, 2026 11:18:57 
Друг Кота
Аватар пользователя

Карма: 32
Рейтинг сообщений: 969
Зарегистрирован: Пт сен 10, 2021 15:19:36
Сообщений: 6548
Откуда: Протвино
Рейтинг сообщения: 0
сопротивление в базе это ж оос
да и 1nF небогвесть какое сопротивление @200MHz, 0.8R, у самой базы больше.

Добавлено after 3 minutes 42 seconds:
впринципе на кремниевом транзисторе можно попробовать s9018 какойнить, германиевость используется же только в микрофонном T1, и там RC добавить и вуаля

думаю индуктивная связь :music:


Вернуться наверх
 
 Заголовок сообщения: Re: Проверенные схемы Радиомикрофонов
СообщениеДобавлено: Чт фев 05, 2026 13:56:34 
Друг Кота
Аватар пользователя

Карма: 26
Рейтинг сообщений: 839
Зарегистрирован: Сб янв 28, 2006 22:47:24
Сообщений: 6024
Рейтинг сообщения: 0
Пойду-ка я покопаюсь в домашних завалах. Авось П417 обнаружу. Одна штука вроде была, если маразм не обманывает. В крайнем случае ГТ311 или 313 найдутся.

_________________
Астролябия-сама меряет, было бы что мерять!!!


Вернуться наверх
 
 Заголовок сообщения: Re: Проверенные схемы Радиомикрофонов
СообщениеДобавлено: Вс фев 22, 2026 06:12:59 
Грызет канифоль
Аватар пользователя

Карма: 5
Рейтинг сообщений: -13
Зарегистрирован: Вс сен 18, 2022 22:53:43
Сообщений: 293
Откуда: Москва
Рейтинг сообщения: 0
Радиомикрофон на на микросхеме 74LS13N с питанием от 5-9 вольт

Схема радиомикрофона

Изображение

Плата радиомикрофона

Изображение

Изображение

Описание радиомикрофона

FM радиомикрофон на микросхеме 74LS13N, • 74LS13N / SN74LS13 / SN54LS13 / SN7413 / SN5413 Двойная 4-входовая ИС триггера Шмитта
• 14-контактная база ИС
• Резисторы 5,6 кОм, резистор 4,7 кОм
• Конденсаторы 22PF, 104PF, 103PF
• 78L05 Регулятор напряжения
• 2 x 2-контактный разъем разъема Relimate
• 3 мм зеленый светодиод
• Электретный конденсаторный микрофон 9,7 мм
• Медный провод для антенной катушки (можно использовать обычный провод)
• Аккумулятор 9 В, разъем для аккумулятора 9 В, соединительный кабель для штыревого разъема, разъем 3,5 мм

_________________
Товарищ, верь: пройдёт она - И дерьмократия, и гласность! И вот тогда ГосБезопасность Припомнит ваши имена...


Вернуться наверх
 
Показать сообщения за:  Сортировать по:  Вернуться наверх
Начать новую тему Ответить на тему  [ Сообщений: 763 ]     ... , , , 38,  

Часовой пояс: UTC + 3 часа


Вы не можете начинать темы
Вы не можете отвечать на сообщения
Вы не можете редактировать свои сообщения
Вы не можете удалять свои сообщения
Вы не можете добавлять вложения

Найти:
Перейти:  


Powered by phpBB © 2000, 2002, 2005, 2007 phpBB Group
Русская поддержка phpBB
Extended by Karma MOD © 2007—2012 m157y
Extended by Topic Tags MOD © 2012 m157y