Например TDA7294

Форум РадиоКот • Просмотр темы - УКВ приемник средней сложности.
Форум РадиоКот
Здесь можно немножко помяукать :)

Текущее время: Пт ноя 21, 2025 15:17:53

Часовой пояс: UTC + 3 часа


ПРЯМО СЕЙЧАС:



Начать новую тему Ответить на тему  [ Сообщений: 613 ]     ... , , , 7, , , ...  
Автор Сообщение
Не в сети
 Заголовок сообщения: Re: УКВ приемник средней сложности.
СообщениеДобавлено: Пт июн 17, 2016 13:25:51 
Открыл глаза

Зарегистрирован: Чт окт 06, 2011 21:49:44
Сообщений: 70
Рейтинг сообщения: 2
Немножко разбавим так называемые конструкции средней сложности.
Хотя бы потому, что найти К174ПС1 становится с каждым годом сложнее. И дороже. А эффективность её на высоких частотах (90+ МГц) заметно ухудшается.
фронт-энд
http://www.kn34pc.com/construct/v_terziev_ukw_rx.html
УПЧ
http://www.kn34pc.com/construct/v_terziev_ukw_rx_2.html
http://www.kn34pc.com/construct/v_terzi ... _4_if.html
стереодекодер
http://www.kn34pc.com/construct/v_terzi ... _st_d.html

Если всё же захотелось сделать всё на транзисторах, то можно попробовать повторить УКВ-блок типа KCF201.
или один из этих http://www.kn34pc.com/construct/v_terziev_ukw_sh.html
Хотя, я бы рекомендовал бы LA1177, LA1175.
ПЧ на транзисторах будет уже сложнее: катушек там будет многовато.


Вложения:
KCF201.gif [229.78 KiB]
Скачиваний: 751
Вернуться наверх
 
Не в сети
 Заголовок сообщения: Re: УКВ приемник средней сложности.
СообщениеДобавлено: Пт июн 17, 2016 13:56:00 
Собутыльник Кота
Аватар пользователя

Карма: 47
Рейтинг сообщений: 911
Зарегистрирован: Ср дек 04, 2013 14:37:35
Сообщений: 2879
Откуда: Санкт Петербург
Рейтинг сообщения: 0
Alti,

Поддерживаю!
Хорошей заменой К174ПС1, может служить SA612AN и её аналоги.
Про перспективность пары LA1175 (УРЧ с АРУ) + LA1143 (УПЧ с АРУ) + внешний стереодекодер, я писал на прошлой странице. Стереодекодер на TA7342P я уже собирал - работает надёжно.

Другое дело, что я так и не придумал, как проверить КНИ этого стереодекодера, и тракта в целом. :facepalm: Ждём, пока товарищ Pavlik научит нас уму - разуму. Может, для этого и не стоит отдельную тему заводить тк правильные изменения нужны и при изготовлении приёмника средней сложности. :solder:

_________________
С уважением, ВикторС.


Вернуться наверх
 
Не в сети
 Заголовок сообщения: Re: УКВ приемник средней сложности.
СообщениеДобавлено: Пт июн 17, 2016 15:36:43 
Открыл глаза

Зарегистрирован: Чт окт 06, 2011 21:49:44
Сообщений: 70
Рейтинг сообщения: 0
TA7343 - простая, как 5 копеек, но не самая лучшая. Выжать что-то из неё не просто. Вплоть до установки хитрых фильтров пилот-тона на выходе мс.
Я бы порекомендовал остановиться на LA3375 или LA3376. А ещё лучше - LA3430.
Но для последней нужен нестандартный кварц.


Вложения:
blok_n4_a2_big.gif [70.17 KiB]
Скачиваний: 1030
Вернуться наверх
 
Не в сети
 Заголовок сообщения: Re: УКВ приемник средней сложности.
СообщениеДобавлено: Пт июн 17, 2016 15:46:12 
Собутыльник Кота
Аватар пользователя

Карма: 47
Рейтинг сообщений: 911
Зарегистрирован: Ср дек 04, 2013 14:37:35
Сообщений: 2879
Откуда: Санкт Петербург
Рейтинг сообщения: 0
Я на на TA7342P стереодекодер собирал в середине девяностых. Тогда это была "крутая" ИС. :solder:

_________________
С уважением, ВикторС.


Вернуться наверх
 
Эиком - электронные компоненты и радиодетали
Не в сети
 Заголовок сообщения: Re: УКВ приемник средней сложности.
СообщениеДобавлено: Пт июн 17, 2016 15:51:59 
Держит паяльник хвостом
Аватар пользователя

Карма: 42
Рейтинг сообщений: 393
Зарегистрирован: Ср июн 27, 2007 17:09:12
Сообщений: 970
Рейтинг сообщения: 0
Alti писал(а):
Немножко разбавим так называемые конструкции средней сложности.
Давно пора, только вот пока желающих не находилось.
Alti писал(а):
Хотя бы потому, что найти К174ПС1 становится с каждым годом сложнее. И дороже.
Все намного обыденнее.
Просто годов 20 назад я из своей деревни вырвался в областной центр и само собой помчался сразу на радиорынок. Глаза у меня разбежались и фантазии моей хватило только на то, что бы купить К174ПС1 и К174УР3 :) да еще на работе вместо КТ306 по ошибке закупили КП306, но паять тогда было некогда.
Вот теперь через 20 лет находясь уже на пенсии я и пытаюсь, что нибудь на них сделать единственно только ради интереса и самого процесса, т.е. спаял, убедился, что работает(или не работает) и распаял, что бы начать паять, что то другое. :)
Купил бы тогда что либо другое, были бы другие схемы. :)


Вернуться наверх
 
Не в сети
 Заголовок сообщения: Re: УКВ приемник средней сложности.
СообщениеДобавлено: Пт июн 17, 2016 16:31:54 
Собутыльник Кота
Аватар пользователя

Карма: 47
Рейтинг сообщений: 911
Зарегистрирован: Ср дек 04, 2013 14:37:35
Сообщений: 2879
Откуда: Санкт Петербург
Рейтинг сообщения: 0
По хорошему, можно тщательно отлизать радиотракт на ПС1 - УР3 или TEA5710 (11) или LAxxx от Sanio, упомянутых выше, и прикрутить к нему синтезатор частоты на LA7001, разжёванный на этом форуме, в другой теме. Вот и будет УКВ приёмник средней сложности.
Главное, настроить его правильно.
В Питере, в 10 км от РПЦ, уровень переотражений от соседних домов (многолучевой приём), что экранированный УКВ блок принимает все местные радиостанции просто на входной контакт, без подключения антенны, при этом, прямой видимости РПЦ нет - закрыт домами.
Остаётся только по УКВ сигналу с генератора настраивать, если повезло его иметь.

_________________
С уважением, ВикторС.


Вернуться наверх
 
Не в сети
 Заголовок сообщения: Re: Мелкие вопросы по радиотехнике
СообщениеДобавлено: Чт окт 13, 2016 15:46:52 
Друг Кота
Аватар пользователя

Карма: 57
Рейтинг сообщений: 371
Зарегистрирован: Ср май 04, 2016 23:18:38
Сообщений: 5975
Рейтинг сообщения: 0
Не знаю, в какой теме лучше спросить...

Я спаял вот такой усилитель. Пробовал впаивать и дроссели, и резисторы. Транзисторы C3331.
СпойлерИзображение
Тут пишут, что коэффициент усиления 3000. Я попытался использовать его в качестве УПЧ на 6.5 МГц (в приёмнике УКВ).
Усиления не хватает! Усилитель усиливает гораздо слабее, чем самодельный на двух вот таких каскадах:
СпойлерИзображение
Так и должно быть? Коэффициент усиления 3000 - это же больше 60 децибел! Или там коэффициент усиления по мощности указан? Вроде я правильно спаял...
Блок УКВ примерно такой, только нагрузка смесителя теперь - резистор 1 кОм, и входной контур примитивный присутствует.
СпойлерИзображение
УНЧ такой:
СпойлерИзображение


И ещё вопрос:
Так какой должен быть коэффициент усиления УПЧ?
То есть, с усилителем с первой картинки еле-еле удалось услышать звук какой-то радиостанции.
Да, усиления по ВЧ нет. Но с самодельным звук слышно, хотя напряжение после усилителя ПЧ при применении амплитудного детектора явно не доходит до 0.1 В. Никаким ограничителем его не ограничить. И вообще усиления не хватает для слабых станций.



Сюда перенес.
aen


Вернуться наверх
 
Не в сети
 Заголовок сообщения: Re: Мелкие вопросы по радиотехнике
СообщениеДобавлено: Чт окт 13, 2016 20:22:59 
Держит паяльник хвостом
Аватар пользователя

Карма: 42
Рейтинг сообщений: 393
Зарегистрирован: Ср июн 27, 2007 17:09:12
Сообщений: 970
Рейтинг сообщения: 1
murzistor писал(а):
Я спаял вот такой усилитель. Транзисторы C3331.
С3331 имеет Fт=200 МГц. Даже у КТ315 Fт больше.
Основное предназначение транзисторов С3331 - это усиление НЧ

Подробнее про подобный усилитель можно почитать здесь.
http://www.jais.ru/write8.html
murzistor писал(а):
Я попытался использовать его в качестве УПЧ на 6.5 МГц.
Тут пишут, что коэффициент усиления 3000.
Читаем, что написано в вашем ТУТ
Код:
на рис.1 номиналах, VT1-VT3 КТ368АМ, Uпит=12В и резисторе в 1к0м в качестве Z1 усилитель имеет полосу частот 0.1-20 МГц и Кu=3000
В вашем ТУТ идет речь о ВЧ транзисторах КТ368.
Вы же ставите транзисторы предназначенные для работы на НЧ.
Усилитель на ваших транзисторах нет смысла применять на частотах выше 1 МГц.
Вот хотя бы как здесь данный усилитель работает на частотах порядка 200 кГц в УКВ приемнике с низкой ПЧ.
http://radiokot.ru/konkursCatDay2015/43/

Изображение
murzistor писал(а):
нагрузка смесителя теперь - резистор 1 кОм
Непонятно чем Вы выделяете промежуточную частоту после смесителя?
Схемы нужно приводить полностью.
murzistor писал(а):
Блок УКВ примерно такой, только нагрузка смесителя теперь - резистор 1 кОм
У усилителя УПЧ, что Вы сделали есть еще существенный недостаток. Это низкое входное сопротивление. Всего лишь сотни ом. Если его подключить на выход вашего смесителя, то он задавит ваш смеситель своим низким входным сопротивлением, а у смесителя с резистивной нагрузкой он и так довольно низок.
Также, если в УПЧ не применять избирательных схем, то получится, что усиление подобной схемы по НЧ будет в десятки-сотни раз больше, чем на промежуточной частоте частоте и получится, что приемник забьется низкочастотной наводкой.
Нужны меры для снижения усиления схемы по НЧ.
Вот хотя бы как здесь.
http://radiokot.ru/konkursCatDay2015/43/

Изображение

Здесь приемник ЗАКОРОТИЛИ для низких частот цепочкой L2, С8

Для полного анализа вашей схемы, её нужно выкладывать полностью, а не кусками.
murzistor писал(а):
Так какой должен быть коэффициент усиления УПЧ?
Оценить очень просто.
Например, хотим сделать приемник с чувствительностью по входу 10 мкв
В приемнике стоит дробный детектор на который обычно подаю напряжение 1 вольт и выше.
Берем 1 вольт.
Отсюда следует, что полное усиление др детектора должно быть
1V/10мкв=100 000
Пусть имеем УВЧ и активный смеситель. Усиление УВЧ и активного смесителя обычно лежит в пределах 10
Отсюда на УПЧ остается усиление
100 000/10=10 000
Десять тысяч.
Это просто прикидка, но она не далека от истины.

В вашем случае
УВЧ нет.
Смеситель примитивный и имеет усиление не больше 1,5 - 2
Отсюда прикидывайте усиление УПЧ
Для приема местных станций чувствительность по входу можно взять 30 - 50 мкв

При этом нужно добиваться, что бы это усиление было на промежуточной частоте, а не так, что на промежуточной частоте оно будет 10 000, а на низких частотах в 10 - 100 раз больше.
Для этого в УПЧ и ставят контура, т.к. бессмысленное усиление без выделения полезного сигнала это полнейшая ерунда.
Есть "золотое правило"
Прежде чем усилить сигнал, его нужно выделить.
Чем сильнее выделил, тем сильнее его можно усилить.
Просто усиление без выделения только навредит.

Писать можно бесконечно, но лучше это делать, когда перед глазами полная схема приемника, а не "огрызки"


Вложения:
2.GIF [6.68 KiB]
Скачиваний: 4729
1.GIF [21.17 KiB]
Скачиваний: 4952
Вернуться наверх
 
Не в сети
 Заголовок сообщения: Re: Мелкие вопросы по радиотехнике
СообщениеДобавлено: Чт окт 13, 2016 20:32:08 
Друг Кота
Аватар пользователя

Карма: 64
Рейтинг сообщений: 1102
Зарегистрирован: Ср ноя 17, 2010 23:10:55
Сообщений: 5837
Откуда: Ижевск LO66NU
Рейтинг сообщения: 0
http://radiomaster.ru/shemi/uzli/up-pbs.php
КУ УПЧ вещательных приемников ~ 700, для РС может быть и больше, но возникает проблема устойчивости.
ПБС не получил широкого распространения, видимо имеется какая-то существенная заковыка....

_________________
В начале жизнь мучает вопросами, в конце - ответами...


Вернуться наверх
 
Не в сети
 Заголовок сообщения: Re: Мелкие вопросы по радиотехнике
СообщениеДобавлено: Пт окт 14, 2016 15:03:29 
Друг Кота
Аватар пользователя

Карма: 57
Рейтинг сообщений: 371
Зарегистрирован: Ср май 04, 2016 23:18:38
Сообщений: 5975
Рейтинг сообщения: 0
Денис, спасибо за подробный ответ.

Я не узнал на схеме этот усилитель. Он тут по другому нарисован.

Оказалось, в схеме где-то плохой контакт, видимо, придётся перепаять. Но, если схему пошевелить и больше не трогать, то работает. При сильном сигнале на амплитудном детекторе бывает и больше 0.1 В. УКВ, ПЧ 6.5 МГЦ, диоды Д-2Б.
Я проверял и с амплитудным детектором, и с частотным, и на средних волнах тоже. Странно, при амплитуде меньше 0.1 В всё равно есть звук (во всех трёх случаях).
Денис писал(а):
Непонятно чем Вы выделяете промежуточную частоту после смесителя?
Извините, забыл написать. Керамический фильтр на 6.5 МГц. Вчера я поставил ещё и контур в смеситель. Просто я ставил резистор для экспериментов с разными значениями ПЧ. А как выходное сопротивление смесителя с контуром померить?
Я вот тут по ссылке вычитал - входное сопротивление усилителя 50 Ом! Значит, надо согласующий трансформатор ставить. С фильтром ведь тоже согласовать надо.
А как можно померить входное сопротивление? Из приборов - микроамперметр, превращаемый в вольтметр с помощью резисторов.
Снижение по НЧ - пока что с помощью маленьких значений С1 и С2. Но, раз придётся перепаивать, можно и дроссели поискать в "бардачке".
Денис писал(а):
Основное предназначение транзисторов С3331 - это усиление НЧ
А я на нём гетеродин заводил!
Вообще-то, я разные транзисторы пробовал, аналогичные. Конвертер делал, частота гетеродина 170 МГц. Но, конечно же, с общей базой. И на второй гармонике тоже - но тогда сигнал слабее.
Денис писал(а):
В вашем ТУТ идет речь о ВЧ транзисторах КТ368.
Я перепутал с КТ361. С3331 ведь не хуже, чем КТ361?
А серьёзно - да, зависимость усиления от значения ПЧ заметна. (У меня разные фильтры есть, 4.5, 5.5, 6.5... а вот 10.7 нету...).
А имеет ли смысл на этих транзисторах городить двойное преобразование? Например, первая ПЧ 27.145 + 4.5 = 31.645 МГц, выделить контуром (тем, который в смесителе). Кварц есть, генератор заводится. Вторую ПЧ - контуром и фильтром (контуры мотать не лень). Ведь 30 МГц легче усилить, чем 100 МГц?

svic писал(а):
ПБС не получил широкого распространения, видимо имеется какая-то существенная закавыка....
Может, из-за приёмников на одной микросхеме?

----
Простой и гениальный усилитель. Таких схем немного.

_________________
Ваше открытие опровергает науку? Нет, это наука опровергает ваш бред.
Истина никогда не бывает посередине. Ведь середина на стороне того, кто больше лжёт.
Не стыдно писать в МЯЯЯУ! - стыдно вести себя не как порядочный Радио Кот. :)


Вернуться наверх
 
Не в сети
 Заголовок сообщения: Re: Мелкие вопросы по радиотехнике
СообщениеДобавлено: Вс окт 16, 2016 16:50:47 
Держит паяльник хвостом
Аватар пользователя

Карма: 42
Рейтинг сообщений: 393
Зарегистрирован: Ср июн 27, 2007 17:09:12
Сообщений: 970
Рейтинг сообщения: 0
murzistor писал(а):
А имеет ли смысл
Прежде чем спрашивать о смысле, нужно задаться параметрами будущего приемника, после этого составить его структурную схему исходя из этих параметров. При этом учитывать свои возможности в комплектующих, а главное из наличия фильтров.
А так, делать можно хоть с двойным, хоть с тройным, но это уже будет относится к методу "мартышка и очки"

Если у меня например есть возможность принять только четыре местные станции работающие в промежутке частот 100 - 108 МГц, то мне хватит одного преобразования с ПЧ 5,5 МГц и чувствительности 50 мкв. Диапазон перекрытия я тоже ограничу до 100 - 108 МГц.
У меня такой на кухне стоит.

Правда на расстоянии 70 км у нас еще есть станции в диапазоне 64 -72 МГц и в диапазоне 88 - 108 МГц, но тогда мне потребуется приемник способный принимать слабый сигнал дальних станций при наличии мощных местный и это уже будет совсем другой приемник.

Вам какой нужен?
Пишите, какие параметры приемника нужно получить, а дальше уж будем выбирать его структуру, в том числе и количество преобразований.


Вернуться наверх
 
Не в сети
 Заголовок сообщения: Re: УКВ приемник средней сложности.
СообщениеДобавлено: Вс окт 16, 2016 22:57:42 
Друг Кота
Аватар пользователя

Карма: 57
Рейтинг сообщений: 371
Зарегистрирован: Ср май 04, 2016 23:18:38
Сообщений: 5975
Рейтинг сообщения: 0
А это самый сложный вопрос, даже философский - чего я хочу?
Вообще-то мне для городских станций как раз хватает ПЧ 6.5 МГц. (95.7 ... 107.9МГц). Принимаются также пара станций из соседнего города, (из Зарайска, соседней Московской области) еле-еле.
Но несколько лет назад на один китайский приёмник (auto scan!) ловились станции оттуда же в начале диапазона УКВ-2. Тоже хотелось бы их поймать.

Вообще оттуда даже два телеканала уверенно принимаются. (Телевизором, ясное дело)

В наличии:
Фильтры 6.5, 5.5, 4.5 МГц.
Транзисторы C3331 (n-p-n), A1267 (p-n-p), A733 (p-n-p). В общем, УКВ-блок - только с общей базой.
Диоды Д2-Б.

_________________
Ваше открытие опровергает науку? Нет, это наука опровергает ваш бред.
Истина никогда не бывает посередине. Ведь середина на стороне того, кто больше лжёт.
Не стыдно писать в МЯЯЯУ! - стыдно вести себя не как порядочный Радио Кот. :)


Вернуться наверх
 
Не в сети
 Заголовок сообщения: Re: УКВ приемник средней сложности.
СообщениеДобавлено: Пн окт 17, 2016 07:08:49 
Держит паяльник хвостом
Аватар пользователя

Карма: 42
Рейтинг сообщений: 393
Зарегистрирован: Ср июн 27, 2007 17:09:12
Сообщений: 970
Рейтинг сообщения: 0
murzistor писал(а):
Транзисторы C3331 (n-p-n), A1267 (p-n-p), A733 (p-n-p)
Ни один из данных транзисторов не подходят для работы на частотах 100 МГц и это не зависит от того с общей базой их включать или как то по другому.


Вернуться наверх
 
Не в сети
 Заголовок сообщения: Re: УКВ приемник средней сложности.
СообщениеДобавлено: Чт окт 20, 2016 06:57:25 
Друг Кота
Аватар пользователя

Карма: 57
Рейтинг сообщений: 371
Зарегистрирован: Ср май 04, 2016 23:18:38
Сообщений: 5975
Рейтинг сообщения: 0
Денис писал(а):
Ни один из данных транзисторов не подходят для работы на частотах 100 МГц
Вот и приходится сразу понижать частоту. С общей базой хотя бы гетеродин и смеситель работают.
Ну, может, на СВЧ-транзисторах сигнал гетеродина сильнее был бы?

Я совсем забыл: у меня же фильтр от ПЧ телевизора есть. Вот такой:
Изображение
А вот даташит на него не ищется. Как его подключать-то?
(Это замах на двойное преобразование. Поскольку на 30 и более МГц усиление слабое ведь. А с контуром в первой ПЧ паразитный канал (2 * 6.5 МГц) остаётся)
----
Ещё один фильтр, в виде параллелепипеда, K2960M, на него нет даташита, на похожие есть.
Изображение
А можно один контакт выхода к общему проводу подключать?

Что-то с этим фильтром ничего не выходит. С контуром работает.


Вложения:
Безымянный.jpg [5.5 KiB]
Скачиваний: 4462

_________________
Ваше открытие опровергает науку? Нет, это наука опровергает ваш бред.
Истина никогда не бывает посередине. Ведь середина на стороне того, кто больше лжёт.
Не стыдно писать в МЯЯЯУ! - стыдно вести себя не как порядочный Радио Кот. :)
Вернуться наверх
 
В сети
 Заголовок сообщения: Re: УКВ приемник средней сложности.
СообщениеДобавлено: Вс фев 12, 2017 04:03:03 
Друг Кота
Аватар пользователя

Карма: 106
Рейтинг сообщений: 3294
Зарегистрирован: Сб фев 11, 2017 15:59:13
Сообщений: 14754
Откуда: 57 RUS
Рейтинг сообщения: 2
Доброго времени суток, может кому будет интересно, в своё время ради потехи собирал вот такой радиоприёмник для приёма фм радиостанций на внешнюю антенну с применение готового блока ПЧ звука 6,5 МГц от советского телевизора:
Изображение
Корпус из 5 мм. ламинированной ДВП и деревянных реек, 260х160х155 мм. Левая ручка громкость совмещённая с выключателем, правая настройка, нужно будет одинаковые ручки поискать, а то одел, какие под руку попались.
Изображение
Задняя крышка из электротехнического картона
Изображение
Динамик 3 ГДШ-14, звук в принципе хороший, не ожидал даже, видимо из-за обьёма корпуса звучит намного лучше китайских балалаек.
Изображение
Гриль съёмный, стальное кольцо обтянутое приклеенной к нему тканью, из радиопрозрачной ткани попалась только такой расцветки, при желании можно заменить.
Изображение

Изображение
Питание сетевое, в качестве силового трансформатора использовал ТВК-110 от старинного телевизора, плата ПЧ так-же от телика. Изображение
УНЧ самодельный на составных транзисторах
Изображение
Изображение
Блок УКВ (ФМ) самодельный, с электронной настройкой, варикапов когда собирал его, у меня не было, в качестве их использовал транзисторы КТ-315, перекрывается участок ФМ диапазона 99 - 108 МГц.
Изображение
Схему блочка УКВ пока не нашел, будет время, срисую с платы, на память уже и не помню.
В принципе для самоделки из радиохлама работает нормано, звук хороший, чуйка так себе, на уровне китайских балалаек.
Будет настроение и время, можно добавить шкалу настройки.

_________________
НАРОДОВЛАСТИЕ а не дерьмократия!!!
Суверенным и независимым может считаться только то государство, против которого англосаксонские разносчики кланово-олигархической дерьмократии и еврогейских "ценностей" со своими пособниками ввели санкции!


Вернуться наверх
 
Не в сети
 Заголовок сообщения: Re: УКВ приемник средней сложности.
СообщениеДобавлено: Вс фев 12, 2017 08:40:24 
Прорезались зубы
Аватар пользователя

Зарегистрирован: Сб ноя 07, 2009 17:31:44
Сообщений: 233
Рейтинг сообщения: 0
Добрый фотоотчёт! Одно время была мысль собрать похожий вариант. Только с дополнительными требованиями:
1. Конструкция для загородных поездок.
2. Соответственно вопрос с питанием (желательно от элемента 1.5 в, с возможностью использования альтернативных источников).
3. Настройка только на одну станцию (принцип радиоточки).


Вернуться наверх
 
Не в сети
 Заголовок сообщения: Re: Мелкие вопросы по радиотехнике
СообщениеДобавлено: Сб апр 22, 2017 06:17:51 
Друг Кота
Аватар пользователя

Карма: 57
Рейтинг сообщений: 371
Зарегистрирован: Ср май 04, 2016 23:18:38
Сообщений: 5975
Рейтинг сообщения: 0
Можно ли превратить УПЧ в усилитель-ограничитель, если сильно уменьшить ток покоя?
Или:
А как лучше, и попроще, сделать усилитель-ограничитель?
Хотелось бы амплитуду на выходе сделать поменьше, ну, 0.1 В.
Питание всего лишь 3.6 В, поэтому амплитуда сигнала +-0.7 В как-то многовато. Это чревато сильным возбудом по питанию и дополнительной вознёй по фильтрации питания.
Диодов Шоттки нету. А германиевые не будут резко ограничивать, так ведь?
Частота 6.5 МГц, транзисторы есть.

У Полякова есть чувствительный АМ-детектор, написано, что с него можно подавать напряжение АРУ. Конкретной схемы нет.
Я попробовал по-разному подключать, АРУ может и работает.
Видимо, АРУ не годится для жёсткой стабилизации амплитуды?
А насколько уместна АРУ в ЧМ приёмнике?



Сюда перенес.
aen


Вернуться наверх
 
Не в сети
 Заголовок сообщения: Re: УКВ приемник средней сложности.
СообщениеДобавлено: Ср сен 13, 2017 15:21:37 
Друг Кота
Аватар пользователя

Карма: 57
Рейтинг сообщений: 371
Зарегистрирован: Ср май 04, 2016 23:18:38
Сообщений: 5975
Рейтинг сообщения: 0
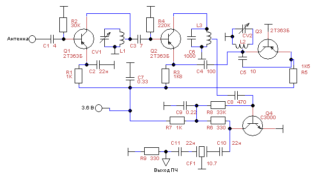
А я словил! Интермодуляцию между двумя входными сигналами.
Вот такой блок УКВ, вроде без ошибок:
СпойлерИзображение
Вложение:
1.png [11.54 KiB]
Скачиваний: 774
Экспериментальный, входного контура нет.
Симптомы:
По всему диапазону слышна одна и та же станция, частота 96.1 МГц.
При отключении питания гетеродина эта станция всё равно слышна. (Именно питания, если отключить подачу сигнала, паразитная наводка останется)
Я сначала предположил, что это возбуд на 10.7 МГц. (9 гармоника 96.3 МГц). Но при возбуде ЧД отреагировал бы на возбуд.
Скорее всего, сигнал 4 ТВ канала (несущая изображения 85,25 МГц) работает, как гетеродин - 96.1 - 85.25 = 10.85 МГц. (Слышно характерный хрип синхросигнала изображения)
А при пропускании сигнала мимо фильтра (избирательность одного контуре смесителя) слышно и соседнюю станцию 96.9 МГц.

Если услышите такое - теперь вы знаете причину.
Интермодуляция происходит, конечно же, в смесителе.

Ещё возможен возбуд УВЧ - тогда при отключении питания гетеродина приёмник работает с совмещённым гетеродином, со сдвигом принимаемых частот.

_________________
Ваше открытие опровергает науку? Нет, это наука опровергает ваш бред.
Истина никогда не бывает посередине. Ведь середина на стороне того, кто больше лжёт.
Не стыдно писать в МЯЯЯУ! - стыдно вести себя не как порядочный Радио Кот. :)


Вернуться наверх
 
В сети
 Заголовок сообщения: Re: УКВ приемник средней сложности.
СообщениеДобавлено: Чт сен 14, 2017 12:11:14 
Друг Кота
Аватар пользователя

Карма: 106
Рейтинг сообщений: 3294
Зарегистрирован: Сб фев 11, 2017 15:59:13
Сообщений: 14754
Откуда: 57 RUS
Рейтинг сообщения: 0
murzistor, по моему фогня какая-то, а не схема, посмотри тему по схемотехнике блоков укв:
http://vrtp.ru/index.php?act=categories ... ticle=3286
Или возьми за основу транзисторную схему укв блока от какой-либо китайской балалайки с блоком ПЧ на аналоге нашей XA-10.

_________________
НАРОДОВЛАСТИЕ а не дерьмократия!!!
Суверенным и независимым может считаться только то государство, против которого англосаксонские разносчики кланово-олигархической дерьмократии и еврогейских "ценностей" со своими пособниками ввели санкции!


Вернуться наверх
 
Не в сети
 Заголовок сообщения: Re: УКВ приемник средней сложности.
СообщениеДобавлено: Чт сен 14, 2017 13:02:25 
Потрогал лапой паяльник
Аватар пользователя

Карма: 17
Рейтинг сообщений: 229
Зарегистрирован: Вт окт 30, 2012 18:09:24
Сообщений: 356
Откуда: Россия.
Рейтинг сообщения: 0
по моему фогня какая-то
Ничего Вы не понимаете. :))
Это так делают в приемниках СРЕДНЕЙ сложности, а вот в ПРОСТЕЙШИХ смесители делают учитывая это. :cry:
нужно добиваться, что бы оба входа смесителя были закорочены по промежуточной частоте.

Еще один паразитный канал приема в супергетеродинном приемнике это прямое прохождение через смеситель сигнала с частотой равной промежуточной. Смотрим схему простейшего смесителя.

Изображение

Видим, что для частоты помехи работающей на промежуточной частоте этот каскад является обычным усилителем. Что бы избавиться от этой помехи можно просто на сходе смесителя поставить последовательный колебательный контур настроенный на промежуточную частоту.

Изображение

Можно также сделать связь смесителя с входным сигналом и гетеродином такую, что она будет «коротким замыканием» для сигнала с частотой равной промежуточной.
Вот так сделано у меня.

Изображение


Вернуться наверх
 
Показать сообщения за:  Сортировать по:  Вернуться наверх
Начать новую тему Ответить на тему  [ Сообщений: 613 ]     ... , , , 7, , , ...  

Часовой пояс: UTC + 3 часа


Кто сейчас на форуме

Сейчас этот форум просматривают: нет зарегистрированных пользователей и гости: 32


Вы не можете начинать темы
Вы не можете отвечать на сообщения
Вы не можете редактировать свои сообщения
Вы не можете удалять свои сообщения
Вы не можете добавлять вложения

Найти:
Перейти:  


Powered by phpBB © 2000, 2002, 2005, 2007 phpBB Group
Русская поддержка phpBB
Extended by Karma MOD © 2007—2012 m157y
Extended by Topic Tags MOD © 2012 m157y