Например TDA7294

Форум РадиоКот • Просмотр темы - Проверенные схемы Радиомикрофонов
Форум РадиоКот
Здесь можно немножко помяукать :)

Текущее время: Ср фев 11, 2026 16:33:25

Часовой пояс: UTC + 3 часа


ПРЯМО СЕЙЧАС:



Начать новую тему Ответить на тему  [ Сообщений: 759 ]     ... , , , 7, , , ...  
Автор Сообщение
Не в сети
 Заголовок сообщения: Re: Проверенные схемы Радиомикрофонов
СообщениеДобавлено: Вт окт 18, 2022 17:04:12 
Сверлит текстолит когтями
Аватар пользователя

Карма: 39
Рейтинг сообщений: 1148
Зарегистрирован: Пн июн 15, 2015 10:01:37
Сообщений: 1102
Рейтинг сообщения: 0
Говносхема.))

Вот как раз все предыдущие схемы - :kill:
Моя работает лучше всего.
AlexS4 писал(а):
Evan, надо глянуть осциллоскопом или частотомером позволяющим надежно мерить 81MHz - что на антенном выходе?:
если там 81MHz - то все супер, основная энергия излучается на нужной частоте, если же там 16.2 или 48.6MHz то бОльшая часть энергии батарейки расходуется на создание радиопомех на неиспользуемых частотах.

Да, действительно, на кратных частотах слышно ( 81, 97 и даже 129 МГц).
Вот посмотреть что там на выходе нечем, все ограничивается 5 мегагерцами.
Надо ставить на выходе контур, что бы выделялась одна частота.


Вернуться наверх
 
Не в сети
 Заголовок сообщения: Re: Проверенные схемы Радиомикрофонов
СообщениеДобавлено: Вт окт 18, 2022 17:07:29 
Друг Кота

Карма: 49
Рейтинг сообщений: 547
Зарегистрирован: Чт фев 20, 2014 18:57:55
Сообщений: 19494
Рейтинг сообщения: 0
Да, действительно, на кратных частотах слышно ( 81, 97 и даже 129 МГц).

Оно сразу слышно будет, даже без умножения если на выходе прямоугольник (да и если нет тоже, но слабее), просто по схеме HC логика, а она на 144... ну фиг знает, не должно, современная шустрая может быть норм.

_________________
"Вся военная пропаганда, все крики, ложь и ненависть исходят от людей, которые на эту войну не пойдут !" / Джордж Оруэлл /
"Война - это,когда за интересы других,гибнут совершенно безвинные люди." / Уинстон Черчилль /


Вернуться наверх
 
Не в сети
 Заголовок сообщения: Re: Проверенные схемы Радиомикрофонов
СообщениеДобавлено: Вт окт 18, 2022 19:11:28 
Друг Кота
Аватар пользователя

Карма: 31
Рейтинг сообщений: 926
Зарегистрирован: Пт сен 10, 2021 15:19:36
Сообщений: 6353
Откуда: Протвино
Рейтинг сообщения: 4
Evan, можно двоичным счетчиком каккимнить из 74lvc/74ac ... сделать импровизированный прескэйлер :16 или :64 и уже разделенную частоту померить чем есть.

Добавлено after 1 hour 34 minutes 8 seconds:
немножко оффтопа :)) схема не проверена целиком но ее компаненты все проверены в разных других девайсах
Изображение
R2 задает усиление звука 100k..3M и соответственно глубину модуляции.
контур L1,(C5+C6) должен быть настроен на нужную частоту. лучше на ближайшую нечетную гармонику 3-5.


Вернуться наверх
 
Не в сети
 Заголовок сообщения: Re: Проверенные схемы Радиомикрофонов
СообщениеДобавлено: Вт окт 18, 2022 20:32:53 
Друг Кота

Зарегистрирован: Вт мар 13, 2012 12:16:13
Сообщений: 8961
Откуда: .ru
Рейтинг сообщения: 4
в своё время тоже разрабатывал кварцевые генераторы на логических элементах...
был у меня целый ящик К155ЛА3...)) работали до 18 МГц... это предельная частота для 155 серии...
помню что отличительная особенность кварцевого генератора на логических элементах - широкий диапазон перестройки... широкополосная чм получалась без проблем... даже с дубовыми советскими кварцами))
с появлением современных кварцев такая необходимость отпала... вернулся к классическим схемам... на транзисторах))
:tea:


Вернуться наверх
 
Эиком - электронные компоненты и радиодетали
Не в сети
 Заголовок сообщения: Re: Проверенные схемы Радиомикрофонов
СообщениеДобавлено: Вт окт 18, 2022 21:32:06 
Друг Кота
Аватар пользователя

Карма: 174
Рейтинг сообщений: 1910
Зарегистрирован: Пт дек 12, 2014 09:36:15
Сообщений: 23332
Откуда: Минск
Рейтинг сообщения: 4
Медали: 2
Получил миской по аватаре (1) Мявтор 3-й степени (1)
RA3WSI писал(а):
Для аналоговой схемы нужен генератор аналоговый дающий синус на выходе.С генератора на логической микрухе будет переть сигнал прямоугольной формы.

Полностью согласен.

Мощность передатчика будет распределяться на гармониках (на сумме гармоник), а это не грамотно и будет гадить в эфире.

Если на выходе поставить П-фильтр, лучше двойной, то будет гораздо лучше.

Такой передатчик и легче найти поисковым прибором, если это вас интересует.

Все ухищрения для получения широкополосной частотной модуляции сводятся к ухудшению стабильности генератора, это генератор на логике или последовательно с кварцем включенная индуктивность. Чем хуже стабильность, тем шире модуляция.


Вернуться наверх
 
Не в сети
 Заголовок сообщения: Re: Проверенные схемы Радиомикрофонов
СообщениеДобавлено: Вт окт 18, 2022 22:07:18 
Друг Кота
Аватар пользователя

Карма: 72
Рейтинг сообщений: 1165
Зарегистрирован: Чт ноя 20, 2008 04:20:48
Сообщений: 8093
Откуда: КурскЪ
Рейтинг сообщения: 5
Если применять генератор на логике.Восстанавливать синусойду из прямоугольного сигнала колебательным контуром.
Изображение

_________________
Принимаю вас 595+40db на уровне шумов на кухонный приёмник,антенна наружка-магнитная катушка..работает "Акация",вот такая информация.Роман.73!!!
"50 КСВ 075", UA3112SWL
Изображение


Вернуться наверх
 
Не в сети
 Заголовок сообщения: Re: Проверенные схемы Радиомикрофонов
СообщениеДобавлено: Вт окт 18, 2022 22:15:20 
Друг Кота

Зарегистрирован: Вт мар 13, 2012 12:16:13
Сообщений: 8961
Откуда: .ru
Рейтинг сообщения: 0
а я делал по такой схеме...
Вложение:
кварцевый генератор.jpg [47.81 KiB]
Скачиваний: 127

R1 = 510
R2 = 510
С1 я выкинул))
C2 = 1000
вместо С3 я поставил варикап + катушку...
:roll:
кварц 10 МГц перестраивается до ~100 кГц ! ))
:)

ещё делал на К176ЛЕ5... но у 176 серии максимальная частота до 7 МГц... что явно мало...
:tea:


Вернуться наверх
 
Не в сети
 Заголовок сообщения: Re: Проверенные схемы Радиомикрофонов
СообщениеДобавлено: Вт окт 18, 2022 23:51:57 
Друг Кота
Аватар пользователя

Карма: 31
Рейтинг сообщений: 926
Зарегистрирован: Пт сен 10, 2021 15:19:36
Сообщений: 6353
Откуда: Протвино
Рейтинг сообщения: 0
Если применять генератор на логике.Восстанавливать синусойду из прямоугольного сигнала колебательным контуром.
Изображение

здесь так и есть, только "восстанавливается" не первая гармоника.
и чем ближе конечная выходная частота к пределу для данных элементов тем меньше амплитуда лишних гармоник и соответственно выше кпд.


Вернуться наверх
 
Не в сети
 Заголовок сообщения: Re: Проверенные схемы Радиомикрофонов
СообщениеДобавлено: Ср окт 19, 2022 09:00:13 
Грызет канифоль
Аватар пользователя

Карма: 5
Рейтинг сообщений: -13
Зарегистрирован: Вс сен 18, 2022 22:53:43
Сообщений: 290
Откуда: Москва
Рейтинг сообщения: 4
RA3WSI писал(а):
Для аналоговой схемы нужен генератор аналоговый дающий синус на выходе.С генератора на логической микрухе будет переть сигнал прямоугольной формы.

Полностью согласен.

Мощность передатчика будет распределяться на гармониках (на сумме гармоник), а это не грамотно и будет гадить в эфире.

Если на выходе поставить П-фильтр, лучше двойной, то будет гораздо лучше.

Такой передатчик и легче найти поисковым прибором, если это вас интересует.

Все ухищрения для получения широкополосной частотной модуляции сводятся к ухудшению стабильности генератора, это генератор на логике или последовательно с кварцем включенная индуктивность. Чем хуже стабильность, тем шире модуляция.




Совершенно согласен с коллегой именно так оно и есть. Чем хуже стабильность , тем шире модуляция.

_________________
Товарищ, верь: пройдёт она - И дерьмократия, и гласность! И вот тогда ГосБезопасность Припомнит ваши имена...


Вернуться наверх
 
Не в сети
 Заголовок сообщения: Re: Проверенные схемы Радиомикрофонов
СообщениеДобавлено: Ср окт 19, 2022 09:19:14 
Друг Кота

Карма: 49
Рейтинг сообщений: 547
Зарегистрирован: Чт фев 20, 2014 18:57:55
Сообщений: 19494
Рейтинг сообщения: 0
и чем ближе конечная выходная частота к пределу для данных элементов тем меньше амплитуда лишних гармоник и соответственно выше кпд.

какие же они лишние ? ведь именно они (высшие гармоники) и нужны

_________________
"Вся военная пропаганда, все крики, ложь и ненависть исходят от людей, которые на эту войну не пойдут !" / Джордж Оруэлл /
"Война - это,когда за интересы других,гибнут совершенно безвинные люди." / Уинстон Черчилль /


Вернуться наверх
 
Не в сети
 Заголовок сообщения: Re: Проверенные схемы Радиомикрофонов
СообщениеДобавлено: Ср окт 19, 2022 09:25:38 
Грызет канифоль
Аватар пользователя

Карма: 5
Рейтинг сообщений: -13
Зарегистрирован: Вс сен 18, 2022 22:53:43
Сообщений: 290
Откуда: Москва
Рейтинг сообщения: 0
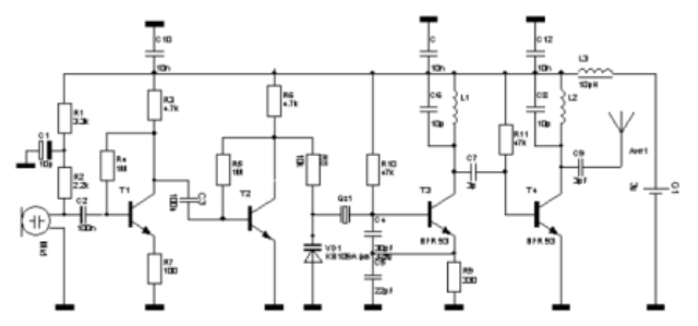
Привожу схему кварцевого радиомикрофона с частотной модуляцией, схема даже очень не плохая.


Изображение

Напряжение питания-от 2,4В до 9В
Для настройки данного радиомикрофона потребуются следующие приборы: мультиметр, осциллограф,индикатор поля и частотомер.

_________________
Товарищ, верь: пройдёт она - И дерьмократия, и гласность! И вот тогда ГосБезопасность Припомнит ваши имена...


Вернуться наверх
 
Не в сети
 Заголовок сообщения: Re: Проверенные схемы Радиомикрофонов
СообщениеДобавлено: Ср окт 19, 2022 10:18:10 
Друг Кота

Зарегистрирован: Вт мар 13, 2012 12:16:13
Сообщений: 8961
Откуда: .ru
Рейтинг сообщения: 0
Виктор50 писал(а):
Привожу схему кварцевого радиомикрофона с частотной модуляцией, схема даже очень не плохая.


Изображение

Напряжение питания-от 2,4В до 9В
Для настройки данного радиомикрофона потребуются следующие приборы: мультиметр, осциллограф,индикатор поля и частотомер.

плохая.
диапазон перестройки всего ~3 кГц...


Вернуться наверх
 
Не в сети
 Заголовок сообщения: Re: Проверенные схемы Радиомикрофонов
СообщениеДобавлено: Ср окт 19, 2022 11:48:51 
Грызет канифоль
Аватар пользователя

Карма: 5
Рейтинг сообщений: -13
Зарегистрирован: Вс сен 18, 2022 22:53:43
Сообщений: 290
Откуда: Москва
Рейтинг сообщения: 4
Вот еще две схемы радиомикрофонов на кварце


Изображение


Изображение


Схема приемника и передатчика


Приемник


Изображение


Передатчик на кварце


Изображение

_________________
Товарищ, верь: пройдёт она - И дерьмократия, и гласность! И вот тогда ГосБезопасность Припомнит ваши имена...


Вернуться наверх
 
Не в сети
 Заголовок сообщения: Re: Проверенные схемы Радиомикрофонов
СообщениеДобавлено: Ср окт 19, 2022 11:56:57 
Друг Кота
Аватар пользователя

Карма: 31
Рейтинг сообщений: 926
Зарегистрирован: Пт сен 10, 2021 15:19:36
Сообщений: 6353
Откуда: Протвино
Рейтинг сообщения: 0
какие же они лишние ? ведь именно они (высшие гармоники) и нужны

я имел ввиду что если нам нужно напр на 100MHz приемник принимать то гармоники 200 и 300MHz нам вовсе ненужны :)

а то что кварцеванный меандр 20.0 или 33.3MHz содержит значительные нечетные гармоники - это конечно хорошо для работы умножителя :music:


Вернуться наверх
 
Не в сети
 Заголовок сообщения: Re: Проверенные схемы Радиомикрофонов
СообщениеДобавлено: Ср окт 19, 2022 12:15:28 
Друг Кота
Аватар пользователя

Карма: 174
Рейтинг сообщений: 1910
Зарегистрирован: Пт дек 12, 2014 09:36:15
Сообщений: 23332
Откуда: Минск
Рейтинг сообщения: 0
Медали: 2
Получил миской по аватаре (1) Мявтор 3-й степени (1)
roman.com писал(а):
плохая.
диапазон перестройки всего ~3 кГц...

Это классическая схема.

Если есть сканер, то приём будет отличный на NFM и дальность будет приличная.

Широкополосная модуляция нужна только для приёма бытовым приёмником.

Все профи используют только NFM, тогда и лучше помехозащищённость и дальность выше из за узкой полосы частот.


Вернуться наверх
 
Не в сети
 Заголовок сообщения: Re: Проверенные схемы Радиомикрофонов
СообщениеДобавлено: Ср окт 19, 2022 12:45:55 
Грызет канифоль
Аватар пользователя

Карма: 5
Рейтинг сообщений: -13
Зарегистрирован: Вс сен 18, 2022 22:53:43
Сообщений: 290
Откуда: Москва
Рейтинг сообщения: 0
Схема радиомикрофона на кварце для автолюбителей "Автоняня"

Изображение

_________________
Товарищ, верь: пройдёт она - И дерьмократия, и гласность! И вот тогда ГосБезопасность Припомнит ваши имена...


Вернуться наверх
 
Не в сети
 Заголовок сообщения: Re: Проверенные схемы Радиомикрофонов
СообщениеДобавлено: Ср окт 19, 2022 13:00:42 
Говорящий с текстолитом

Карма: 11
Рейтинг сообщений: 94
Зарегистрирован: Вт янв 05, 2016 10:14:25
Сообщений: 1676
Откуда: поселок Мелеуз
Рейтинг сообщения: 0
Вы забыли указать что эта разработка не ваша,а REKIN
https://vrtp.ru/index.php?act=categorie ... ticle=2357


Вернуться наверх
 
Не в сети
 Заголовок сообщения: Re: Проверенные схемы Радиомикрофонов
СообщениеДобавлено: Ср окт 19, 2022 13:13:49 
Грызет канифоль
Аватар пользователя

Карма: 5
Рейтинг сообщений: -13
Зарегистрирован: Вс сен 18, 2022 22:53:43
Сообщений: 290
Откуда: Москва
Рейтинг сообщения: 0
Вы забыли указать что эта разработка не ваша,а REKIN
https://vrtp.ru/index.php?act=categorie ... ticle=2357



Я ни на одну схему не претендую, просто есть давно лежащие схемы вот и решил радиомикрофоны выложить так как тут идут обсуждения радиомикрофонов на кварце, этих схем масса в интернете. И я вообще такого не писал, что это моя разработка!

_________________
Товарищ, верь: пройдёт она - И дерьмократия, и гласность! И вот тогда ГосБезопасность Припомнит ваши имена...


Вернуться наверх
 
Не в сети
 Заголовок сообщения: Re: Проверенные схемы Радиомикрофонов
СообщениеДобавлено: Ср окт 19, 2022 13:27:15 
Говорящий с текстолитом

Карма: 11
Рейтинг сообщений: 94
Зарегистрирован: Вт янв 05, 2016 10:14:25
Сообщений: 1676
Откуда: поселок Мелеуз
Рейтинг сообщения: 0
То есть вы считаете что не надо указывать источник откуда берете чужие схемы и это вполне нормально?


Вернуться наверх
 
Не в сети
 Заголовок сообщения: Re: Проверенные схемы Радиомикрофонов
СообщениеДобавлено: Ср окт 19, 2022 13:39:27 
Друг Кота
Аватар пользователя

Карма: 174
Рейтинг сообщений: 1910
Зарегистрирован: Пт дек 12, 2014 09:36:15
Сообщений: 23332
Откуда: Минск
Рейтинг сообщения: 0
Медали: 2
Получил миской по аватаре (1) Мявтор 3-й степени (1)
Виктор50 писал(а):
Я ни на одну схему не претендую,

Необходимо указывать источник, откуда взята схема и указывать автора.

Вот мои схемы подавителя микрофонов и догчейзеров уже гуляют по интернету под другими авторами. Это НЕ хорошо.


Последний раз редактировалось FAKIR Ср окт 19, 2022 13:40:14, всего редактировалось 1 раз.

Вернуться наверх
 
Показать сообщения за:  Сортировать по:  Вернуться наверх
Начать новую тему Ответить на тему  [ Сообщений: 759 ]     ... , , , 7, , , ...  

Часовой пояс: UTC + 3 часа


Кто сейчас на форуме

Сейчас этот форум просматривают: нет зарегистрированных пользователей и гости: 21


Вы не можете начинать темы
Вы не можете отвечать на сообщения
Вы не можете редактировать свои сообщения
Вы не можете удалять свои сообщения
Вы не можете добавлять вложения

Найти:
Перейти:  


Powered by phpBB © 2000, 2002, 2005, 2007 phpBB Group
Русская поддержка phpBB
Extended by Karma MOD © 2007—2012 m157y
Extended by Topic Tags MOD © 2012 m157y