Например TDA7294

Форум РадиоКот • Просмотр темы - Вместо переменного конденсатора настройки включить варикап
Форум РадиоКот
Здесь можно немножко помяукать :)

Текущее время: Чт янв 08, 2026 19:41:16

Часовой пояс: UTC + 3 часа


ПРЯМО СЕЙЧАС:



Начать новую тему Ответить на тему  [ Сообщений: 214 ]     ... , , , 7, , , ,  
Автор Сообщение
Не в сети
 Заголовок сообщения: Re: Вместо переменного конденсатора настройки включить варик
СообщениеДобавлено: Пт мар 02, 2018 15:33:57 
Друг Кота
Аватар пользователя

Карма: 107
Рейтинг сообщений: 3311
Зарегистрирован: Сб фев 11, 2017 15:59:13
Сообщений: 14850
Откуда: 57 RUS
Рейтинг сообщения: 0
salyamkamrad писал(а):
У КПЕ средневолновых радиоприемников перекрытие по емкости обычно в пределах 35-40.

Поэтому ставят по два варикапа паралельно, как например в этой схеме:
http://fixmag.ru/download/1323971692_se ... e-209.djvu

_________________
НАРОДОВЛАСТИЕ а не кланово-олигархическая дерьмократия!!!
Цифровому рабству, навязываемому цифровым олигархатом - НЕТ!


Вернуться наверх
 
Не в сети
 Заголовок сообщения: Re: Вместо переменного конденсатора настройки включить варик
СообщениеДобавлено: Пт мар 02, 2018 15:43:09 
Друг Кота
Аватар пользователя

Карма: 35
Рейтинг сообщений: 82
Зарегистрирован: Чт окт 08, 2009 00:43:16
Сообщений: 3284
Рейтинг сообщения: 0
Запараллеливание варикапов не дает выигрыша по перекрытию, только максимальная емкость увеличивается. Именно потому в Серенаде средневолновый диапазон разбит на 2 части, СВ1 и СВ2.


Вернуться наверх
 
Не в сети
 Заголовок сообщения: Re: Вместо переменного конденсатора настройки включить варик
СообщениеДобавлено: Пт мар 02, 2018 15:54:04 
Говорящий с текстолитом
Аватар пользователя

Карма: 17
Рейтинг сообщений: 181
Зарегистрирован: Пт дек 12, 2008 21:12:14
Сообщений: 1604
Откуда: Moscow
Рейтинг сообщения: 0
-Средневолновый приемник нужно делать с 1й ПЧ 10,7 ну или 5,5 мгц тогда и с перекрытием и с параметрами будет по лучше.

_________________
Еси хочешь чтоб комп был быстрым - ставь Пингвин,- он будет чистым


Вернуться наверх
 
Не в сети
 Заголовок сообщения: Re: Вместо переменного конденсатора настройки включить варик
СообщениеДобавлено: Пт мар 02, 2018 17:12:44 
Друг Кота
Аватар пользователя

Карма: 35
Рейтинг сообщений: 82
Зарегистрирован: Чт окт 08, 2009 00:43:16
Сообщений: 3284
Рейтинг сообщения: 0
Еще лучше будет вовсе его не делать. Взять любой готовый СВ приемник, послушать чего там твориться на диапазоне, плюнуть и забыть про него навсегда.


Вернуться наверх
 
Эиком - электронные компоненты и радиодетали
Не в сети
 Заголовок сообщения: Re: Вместо переменного конденсатора настройки включить варик
СообщениеДобавлено: Пт мар 02, 2018 17:41:00 
Говорящий с текстолитом
Аватар пользователя

Карма: 17
Рейтинг сообщений: 181
Зарегистрирован: Пт дек 12, 2008 21:12:14
Сообщений: 1604
Откуда: Moscow
Рейтинг сообщения: 0
Гворят что за городом прорывается Европа, Куклушаты, И всякое ну это только за городом.

_________________
Еси хочешь чтоб комп был быстрым - ставь Пингвин,- он будет чистым


Вернуться наверх
 
Не в сети
 Заголовок сообщения: Re: Вместо переменного конденсатора настройки включить варик
СообщениеДобавлено: Вс мар 04, 2018 16:24:15 
Опытный кот
Аватар пользователя

Карма: 2
Рейтинг сообщений: 68
Зарегистрирован: Пн июн 27, 2016 12:13:46
Сообщений: 782
Рейтинг сообщения: 0
Поскольку на варикапах проектирую впервые
попрошу глянуть решение схемы


Вложения:
реген с КВС111.jpg [92.57 KiB]
Скачиваний: 861
Вернуться наверх
 
Не в сети
 Заголовок сообщения: Re: Вместо переменного конденсатора настройки включить варик
СообщениеДобавлено: Вс мар 04, 2018 16:36:56 
Друг Кота
Аватар пользователя

Карма: 107
Рейтинг сообщений: 3311
Зарегистрирован: Сб фев 11, 2017 15:59:13
Сообщений: 14850
Откуда: 57 RUS
Рейтинг сообщения: 0
Stierlitz писал(а):
СпойлерИзображение

Резистор килоом на 100 поставь между средним выводом потенциометра и анодами варикапов, иначе варикапы будут тупо шунтироватся в крайних точках на массу через переменник.

_________________
НАРОДОВЛАСТИЕ а не кланово-олигархическая дерьмократия!!!
Цифровому рабству, навязываемому цифровым олигархатом - НЕТ!


Вернуться наверх
 
Не в сети
 Заголовок сообщения: Re: Вместо переменного конденсатора настройки включить варик
СообщениеДобавлено: Пн мар 05, 2018 08:38:36 
Опытный кот
Аватар пользователя

Карма: 2
Рейтинг сообщений: 68
Зарегистрирован: Пн июн 27, 2016 12:13:46
Сообщений: 782
Рейтинг сообщения: 0
то есть примерно таким образом?


Вложения:
реген КВС111+.jpg [76.61 KiB]
Скачиваний: 767
Вернуться наверх
 
Не в сети
 Заголовок сообщения: Re: Вместо переменного конденсатора настройки включить варик
СообщениеДобавлено: Пн мар 05, 2018 09:22:34 
Говорящий с текстолитом
Аватар пользователя

Карма: 17
Рейтинг сообщений: 181
Зарегистрирован: Пт дек 12, 2008 21:12:14
Сообщений: 1604
Откуда: Moscow
Рейтинг сообщения: 0
Движок потенциометра нужно ограничить начальным запирающим напряжением не менее 2в. связь с антенной в данном случае
только индуктивная иначе импульсные помехи будут превышать напряжение варикапов.

_________________
Еси хочешь чтоб комп был быстрым - ставь Пингвин,- он будет чистым


Вернуться наверх
 
Не в сети
 Заголовок сообщения: Re: Вместо переменного конденсатора настройки включить варик
СообщениеДобавлено: Пн мар 05, 2018 09:46:23 
Опытный кот
Аватар пользователя

Карма: 2
Рейтинг сообщений: 68
Зарегистрирован: Пн июн 27, 2016 12:13:46
Сообщений: 782
Рейтинг сообщения: 0
а можно фразу выше немного попроще сформулировать


Вернуться наверх
 
Не в сети
 Заголовок сообщения: Re: Вместо переменного конденсатора настройки включить варик
СообщениеДобавлено: Пн мар 05, 2018 11:53:36 
Говорящий с текстолитом
Аватар пользователя

Карма: 17
Рейтинг сообщений: 181
Зарегистрирован: Пт дек 12, 2008 21:12:14
Сообщений: 1604
Откуда: Moscow
Рейтинг сообщения: 0
а можно фразу выше немного попроще сформулировать

ну уж я не знаю как по проще... варикап такой же диод и в конденсатор он превращается когда этот диод заперт т е
к нему приложено запирающее напряжение. Чем больше это напряжение тем меньше емкость. Если переменное напряжение
на контуре превышает запирающее напряжение варикапов то они открываются и шунтируют контур. При емкостной связи
аненны с контуром импульсная помеха вызывает ударное возбуждение в колебательном контуре в результате которого
образуется переменное напряжение на контуре значительно превышающее запирающее. по этому антенну в таком
случае следует подключать к катушке связи которую необходимо расположить с друй стороны катушки контура.

_________________
Еси хочешь чтоб комп был быстрым - ставь Пингвин,- он будет чистым


Вернуться наверх
 
Не в сети
 Заголовок сообщения: Re: Вместо переменного конденсатора настройки включить варик
СообщениеДобавлено: Пн мар 05, 2018 13:24:07 
Друг Кота
Аватар пользователя

Карма: 107
Рейтинг сообщений: 3311
Зарегистрирован: Сб фев 11, 2017 15:59:13
Сообщений: 14850
Откуда: 57 RUS
Рейтинг сообщения: 0
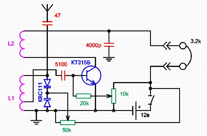
Stierlitz писал(а):
а можно фразу выше немного попроще сформулировать

Вобщем:
1. Последовательно между общим проводом и крайним выводом потенциометра ставишь постоянный резистор, что-бы в крайнем положении ручки настройки напряжение не падало ниже 2 Вольт.
2. Антенну подключаешь через катушку связи, а не через ёмкость, типа как в этой схеме:
Изображение

_________________
НАРОДОВЛАСТИЕ а не кланово-олигархическая дерьмократия!!!
Цифровому рабству, навязываемому цифровым олигархатом - НЕТ!


Вернуться наверх
 
Не в сети
 Заголовок сообщения: Re: Вместо переменного конденсатора настройки включить варик
СообщениеДобавлено: Пн мар 05, 2018 13:47:25 
Опытный кот
Аватар пользователя

Карма: 2
Рейтинг сообщений: 68
Зарегистрирован: Пн июн 27, 2016 12:13:46
Сообщений: 782
Рейтинг сообщения: 0
Что значит : катушку связи необходимо расположить с другой стороны катушки контура?
Какая сторона другая?)

И

Добавочный резистор и катушка связи для антенны - они взаимодополняющие или взимозаменяющие?


Вернуться наверх
 
Не в сети
 Заголовок сообщения: Re: Вместо переменного конденсатора настройки включить варик
СообщениеДобавлено: Пн мар 05, 2018 14:16:20 
Друг Кота
Аватар пользователя

Карма: 107
Рейтинг сообщений: 3311
Зарегистрирован: Сб фев 11, 2017 15:59:13
Сообщений: 14850
Откуда: 57 RUS
Рейтинг сообщения: 0
Stierlitz писал(а):
Что значит : катушку связи необходимо расположить с другой стороны катушки контура? Какая сторона другая?)

Мля, у тебя на схеме с одной стороны контурной катушки расположенна катушка обратной связи. С другой стороны контурной катушки мотаеш катушку связи с антенной, что не ясно то?
Единственно с катушкой связи нужна будет нормальная антенна, хотя-бы 1/4 длинны волны, например для диапазона 40 метров антенна должна быть длинной 1/4 - 10 метров, 1/2 - 20 метров, полноразмерная 40 метров.
Stierlitz писал(а):
И

Добавочный резистор и катушка связи для антенны - они взаимодополняющие или взимозаменяющие?

Взаимодополняющие.

_________________
НАРОДОВЛАСТИЕ а не кланово-олигархическая дерьмократия!!!
Цифровому рабству, навязываемому цифровым олигархатом - НЕТ!


Вернуться наверх
 
Не в сети
 Заголовок сообщения: Re: Вместо переменного конденсатора настройки включить варик
СообщениеДобавлено: Пн мар 05, 2018 15:27:51 
Опытный кот
Аватар пользователя

Карма: 2
Рейтинг сообщений: 68
Зарегистрирован: Пн июн 27, 2016 12:13:46
Сообщений: 782
Рейтинг сообщения: 0
Ну просто что бы пояснить.
Катушку обратной связи всегда мотал не со стороны, а поверх
С нижнего (со стороны земли) конца

Пс. Теорию и проблематику, вроде в первом приближении уяснил
Надо экспериментировать


Вернуться наверх
 
Не в сети
 Заголовок сообщения: Re: Вместо переменного конденсатора настройки включить варик
СообщениеДобавлено: Вт мар 06, 2018 06:03:54 
Опытный кот
Аватар пользователя

Карма: 2
Рейтинг сообщений: 68
Зарегистрирован: Пн июн 27, 2016 12:13:46
Сообщений: 782
Рейтинг сообщения: 0
вот еще вопрос
КВС111
http://www.quartz1.com/price/PIC/415N1057515.pdf

емкость по этому графику определяется?

то есть у меня она будет в пределах 3...35пф примерно? (на одну матрицу)


Вложения:
КВС111 график.jpg [47.8 KiB]
Скачиваний: 549
Вернуться наверх
 
Не в сети
 Заголовок сообщения: Re: Вместо переменного конденсатора настройки включить варик
СообщениеДобавлено: Вт мар 06, 2018 08:09:29 
Модератор
Аватар пользователя

Карма: 158
Рейтинг сообщений: 1600
Зарегистрирован: Пт апр 28, 2006 15:26:07
Сообщений: 11940
Откуда: Россия.
Рейтинг сообщения: 0
Медали: 2
Мявтор 3-й степени (1) Лучший человек Форума 2017 (1)
то есть у меня она будет в пределах 3...35пф примерно? (на одну матрицу)
С варикапами интересно получается. Если в контуре, т.е. на варикапе большое ВЧ напряжение, то коэффициент перекрытия уменьшается.
Поэтому, если например в генераторе с перестройкой варикапом нужно большое перекрытие, то выбирают схемы генераторов с маленькой ВЧ амплитудой.
Встречное включение, как в КВС111 в какой те мере помогает от этого избавиться, но не полностью.


Вернуться наверх
 
Не в сети
 Заголовок сообщения: Re: Вместо переменного конденсатора настройки включить варик
СообщениеДобавлено: Вт мар 06, 2018 10:41:54 
Друг Кота
Аватар пользователя

Карма: 35
Рейтинг сообщений: 82
Зарегистрирован: Чт окт 08, 2009 00:43:16
Сообщений: 3284
Рейтинг сообщения: 0
В сверхрегенераторе все же лучше использовать КПЕ. Если его нет, настраиваться индуктивностью. С варикапами возможны всякие косяки, причины которых нужно будет еще найти чтобы устранить.


Вернуться наверх
 
Не в сети
 Заголовок сообщения: Re: Вместо переменного конденсатора настройки включить варик
СообщениеДобавлено: Вт мар 06, 2018 11:10:14 
Опытный кот
Аватар пользователя

Карма: 2
Рейтинг сообщений: 68
Зарегистрирован: Пн июн 27, 2016 12:13:46
Сообщений: 782
Рейтинг сообщения: 0
Я знаю что КПЕ да воздушный да с керамическими изоляторами и серебряными обкладками
Самый лучший вариант

Хочу на варикапах хотя бы в образовательных целях

И вроде это просто регенератор


Вернуться наверх
 
Не в сети
 Заголовок сообщения: Re: Вместо переменного конденсатора настройки включить варик
СообщениеДобавлено: Вт мар 06, 2018 11:28:20 
Друг Кота
Аватар пользователя

Карма: 35
Рейтинг сообщений: 82
Зарегистрирован: Чт окт 08, 2009 00:43:16
Сообщений: 3284
Рейтинг сообщения: 0
На варикапах проще было бы сделать делать супергетеродин. Особенно в образовательных целях. Потому как сверхрегенератор при всей его кажущейся простоте в целом даже сложнее супергетеродина, потому как в сверхрегенераторе схема на одном транзисторе одновременно играет роль усилителя, генератора и детектора. Чуть что не так он или не заведется, или заведется но не так как планировалось. Такими "апгрейдами" лучше заниматься тогда, когда уже есть достаточный опыт в конструировании схем, где каждый узел выполняет одну функцию. Как в том же супергетеродине - генератор генерирует, смеситель преобразует, УПЧ фильтрует и усиливает, детектор выделяет огибающую.

Я не пробовал, но подозреваю, что в свехрегенераторе с варикапами будут определенные проблемы в установке сверхрегенеративного режима. И настройка по частоте будет уплывать вместе с этой регулировкой. Это чисто ИМХО, потому как не проверял (и проверять не хочу).


Вернуться наверх
 
Показать сообщения за:  Сортировать по:  Вернуться наверх
Начать новую тему Ответить на тему  [ Сообщений: 214 ]     ... , , , 7, , , ,  

Часовой пояс: UTC + 3 часа


Кто сейчас на форуме

Сейчас этот форум просматривают: Agaev и гости: 28


Вы не можете начинать темы
Вы не можете отвечать на сообщения
Вы не можете редактировать свои сообщения
Вы не можете удалять свои сообщения
Вы не можете добавлять вложения

Найти:
Перейти:  


Powered by phpBB © 2000, 2002, 2005, 2007 phpBB Group
Русская поддержка phpBB
Extended by Karma MOD © 2007—2012 m157y
Extended by Topic Tags MOD © 2012 m157y