Например TDA7294

Форум РадиоКот • Просмотр темы - КВ приемник регенератор.
Форум РадиоКот
Здесь можно немножко помяукать :)

Текущее время: Пт фев 20, 2026 23:09:03

Часовой пояс: UTC + 3 часа


ПРЯМО СЕЙЧАС:



Начать новую тему Ответить на тему  [ Сообщений: 1600 ]     ... , , , 76, , , ,  
Автор Сообщение
Не в сети
 Заголовок сообщения: Re: КВ приемник регенератор.
СообщениеДобавлено: Сб окт 13, 2018 08:12:35 
Опытный кот
Аватар пользователя

Карма: 2
Рейтинг сообщений: 68
Зарегистрирован: Пн июн 27, 2016 12:13:46
Сообщений: 801
Рейтинг сообщения: 0
"
Можно по подробнее? Может убрать что-то из схемы?"

Можно сразу схему попроще взять
Сделать регенератор отдельно а унч отдельно, и налаживать отдельно
И унч легко заменить, и подключить его к другому приемнику не сложно


Вернуться наверх
 
Не в сети
 Заголовок сообщения: Re: КВ приемник регенератор.
СообщениеДобавлено: Пт июн 28, 2019 10:42:13 
Родился

Зарегистрирован: Пт июн 28, 2019 10:17:15
Сообщений: 9
Рейтинг сообщения: 0
Всем доброго времени суток. Долго смотрел форум, воспользовался советами AEN, но не уверен что правильно размещаю вопрос....
В общем такое дело. Есть конечно множество разных транзисторов, но есть ta7642 (много).
Нашел пару схем, по которым возникли вопросы.
Хотелось бы собрать именно регенератор на ДВ (длинные вольны 100кгц -500кгц)
Но схемы хоть и подписаны как регенераторные, есть сомнения, не рефлексные ли это приемники?
Кто нибудь собирал на этой микросхеме приемники?
Будет ли это все работать?
Хотелось бы чтоб вы дали советы по этим схемам, поделились бы мнениями. Буду благодарен за полезные советы.
Изображение Изображение


Вернуться наверх
 
Не в сети
 Заголовок сообщения: Re: КВ приемник регенератор.
СообщениеДобавлено: Пт июн 28, 2019 12:40:02 
Модератор
Аватар пользователя

Карма: 158
Рейтинг сообщений: 1600
Зарегистрирован: Пт апр 28, 2006 15:26:07
Сообщений: 11940
Откуда: Россия.
Рейтинг сообщения: 0
Медали: 2
Мявтор 3-й степени (1) Лучший человек Форума 2017 (1)
воспользовался советами AEN, но не уверен что правильно размещаю вопрос....

Хотелось бы собрать именно регенератор на ДВ (длинные вольны 100кгц -500кгц)
Вы что то не так поняли. Про регенератор на диапазон длинных волн я писал это.
Что насчет регенератора на длинные волны, то он не имеет смысла, т.к. полоса пропускания АМ приемника должна быть не менее 6 кгц.
В данном случае значит, что добротность магнитной антенны не нужно повышать до уровня порядка 50 и даже ниже на нижнем участке ДВ диапазона где частота всего лишь порядка 200 кгц, а этого свободно достигается и без ПОС.
Введение регенерации на длинных волнах чрезмерно сузит полосу пропускания приемника с нормальной магнитной антенной и там ничего путем не услышишь.
Или второй вариант, что антенна у автора была такого скверного качества, что для того, что бы добиться от неё добротности порядка 50 или даже ниже, там нужна была ПОС. Но и вместо того, что бы просто сделать качественную антенну автор пошел по неправильному пути вводя элемент нестабильности в виде ПОС.

Регенератор имеет смысл делать начиная с верхней границы средних волн, т.е. на частотах выше 1 мгц и на КВ.


Вернуться наверх
 
Не в сети
 Заголовок сообщения: Re: КВ приемник регенератор.
СообщениеДобавлено: Пт июн 28, 2019 13:05:45 
Встал на лапы
Аватар пользователя

Карма: 5
Рейтинг сообщений: 11
Зарегистрирован: Сб янв 12, 2013 01:09:39
Сообщений: 118
Откуда: Донецк
Рейтинг сообщения: 0
Всем доброго времени суток. Долго смотрел форум, воспользовался советами AEN, но не уверен что правильно размещаю вопрос....

Кто нибудь собирал на этой микросхеме приемники?

У меня где-то валялось несколько приемников на этой МС. Средневолновые. Нормально работали, как для приемников прямого усиления. На ДВ не делал, но уверен, что прекрасно будет работать с магнитной антенной по схеме из даташита. Регенератор на ДВ - имхо, нонсенс.


Вернуться наверх
 
Эиком - электронные компоненты и радиодетали
Не в сети
 Заголовок сообщения: Re: КВ приемник регенератор.
СообщениеДобавлено: Пт июн 28, 2019 13:17:51 
Родился

Зарегистрирован: Пт июн 28, 2019 10:17:15
Сообщений: 9
Рейтинг сообщения: 0
Так ну уже интересней. И в принципе очень даже дельные ответы. Я почему про регенератор начал, качественный прием понятное дело не возможен, но вот сужение полосы как раз для меня наверное будет кстати. Я ведь не вещалки слушать буду, мне нужно скажем так, прощупать этот диапазон, чтоб выяснить, На какой частоте лучше всего слышно так называемые "атмосферики", т.е грозу. А далее сделать цифровую часть, что куда проще, и на выходе получаем более менее хороший грозоотметчик. Сужение полосы здесь полезно в том плане, что длинноволновый диапазон наводнен индустриальными помехами, а более узкая полоса, полоса позволит найти более - менее "тихий" участок диапазона. Все это конечно же гипотетически, не более. Я изучал вопрос, на радиосканере огромную ветку прочитал, но устройства которые там предложены, меня не устраивают по ряду причин. Я понимаю что наверняка это очередная серия хождения по граблям, но может стоит попробовать? Если я где то не прав и заблуждаюсь, поправьте меня, чем больше знаний как говориться - тем лучше....


Вернуться наверх
 
Не в сети
 Заголовок сообщения: Re: КВ приемник регенератор.
СообщениеДобавлено: Пт июн 28, 2019 13:54:44 
Модератор
Аватар пользователя

Карма: 158
Рейтинг сообщений: 1600
Зарегистрирован: Пт апр 28, 2006 15:26:07
Сообщений: 11940
Откуда: Россия.
Рейтинг сообщения: 0
Медали: 2
Мявтор 3-й степени (1) Лучший человек Форума 2017 (1)
Я ведь не вещалки слушать буду, мне нужно скажем так, прощупать этот диапазон, чтоб выяснить, На какой частоте лучше всего слышно так называемые "атмосферики", т.е грозу... ... Сужение полосы здесь полезно в том плане, что длинноволновый диапазон наводнен индустриальными помехами, а более узкая полоса, полоса позволит найти более - менее "тихий" участок диапазона.
Книга.
Техника радиоприема. Простые приемники АМ сигналов
https://sunduk.radiokot.ru/view/?id=1287555823
Или здесь.
http://amfan.ru

Из этой книжки это почитайте.
Приемник с Q-умножителем
http://amfan.ru/regenerativnye-priemnik ... ozhitelem/
Там рассматривается подобный приемник на частоту 66 кГц, что не мешает его сделать и на другие частоты в пределах ДВ диапазона.
Только непонятно, почему между 11 ногой микросхемы и общим проводом нет конденсатора.
Хотя автору лучше знать.

Если нет микросхемы К122УН2Б, то сделайте её на любых маломощных транзисторах.
https://rcl-radio.ru/?p=60272

Изображение

Также в той книжке много схем и других регенераторов.


Вложения:
1.png [41.86 KiB]
Скачиваний: 9811
Вернуться наверх
 
Не в сети
 Заголовок сообщения: Re: КВ приемник регенератор.
СообщениеДобавлено: Пт июн 28, 2019 14:23:42 
Родился

Зарегистрирован: Пт июн 28, 2019 10:17:15
Сообщений: 9
Рейтинг сообщения: 0
aen спасибо! Сейчас изучим! Блин я уже бросился искать эти микросхемы почему то решив что они у меня есть, а у меня оказывается к118уд1 в упаковке с паспортом :-)


Вернуться наверх
 
Не в сети
 Заголовок сообщения: Re: КВ приемник регенератор.
СообщениеДобавлено: Пт июн 28, 2019 14:53:49 
Друг Кота
Аватар пользователя

Карма: 107
Рейтинг сообщений: 3330
Зарегистрирован: Сб фев 11, 2017 15:59:13
Сообщений: 14925
Откуда: 57 RUS
Рейтинг сообщения: 1
Волноводыч писал(а):
Хотелось бы собрать именно регенератор на ДВ (длинные вольны 100кгц -500кгц)

Вот годная схема регенератора, на СВ работает нормально, на ДВ тоже должна.
Изображение

_________________
НАРОДОВЛАСТИЕ а не кланово-олигархическая дерьмократия!!!
Цифровому рабству, навязываемому цифровым олигархатом - НЕТ!


Вернуться наверх
 
Не в сети
 Заголовок сообщения: Re: КВ приемник регенератор.
СообщениеДобавлено: Пт июн 28, 2019 15:19:07 
Родился

Зарегистрирован: Пт июн 28, 2019 10:17:15
Сообщений: 9
Рейтинг сообщения: 0
gsmart это вроде "Ванюша" если не ошибаюсь. Но как то не радует включение антенны, будет "светить" что называется в эфир. И у меня почему то вызывает недоверие стабильность генератора. Я конечно прекрасно понимаю что на нужных мне частотах она не критична. Но всё же, при питании от аккумуляторов например, при разрядке частота будет плыть не по детски, R1 насколько я понял как раз и перестраивает приемник по частоте.


Вернуться наверх
 
Не в сети
 Заголовок сообщения: Re: КВ приемник регенератор.
СообщениеДобавлено: Сб июл 06, 2019 10:13:00 
Грызет канифоль
Аватар пользователя

Карма: 1
Рейтинг сообщений: 29
Зарегистрирован: Чт июл 12, 2012 20:09:16
Сообщений: 251
Рейтинг сообщения: 0
это вроде "Ванюша".


Он самый. могу порекомендовать схему во вложении. Транзисторы - любые p-n-p общего назначения, у меня работали какие-то валявшиеся без дела ВС179, потом поставил ВС560 - никакой разницы.

ТА7642 - тоже хорошая микросхема. Ту, что справа, с катушкой обратной связи - делал слушать "свободных вещателей" на 3МГц


Вложения:
Комментарий к файлу: Ванюша
Vanyusha.jpg [84 KiB]
Скачиваний: 1964

_________________
Если государство обворовывает свой народ, взрывает дома, а несогласных - ликвидирует и сажает, значит оно - диктатор
Если государство незаконно поставляет наемников и оружие в другие страны, значит оно - международный террорист
Вернуться наверх
 
Не в сети
 Заголовок сообщения: Посоветуйте схему кв регенеративного приемника прямого усиле
СообщениеДобавлено: Вс июл 07, 2019 01:13:00 
Открыл глаза

Зарегистрирован: Вт авг 14, 2018 16:22:57
Сообщений: 72
Откуда: Оттуда
Рейтинг сообщения: 0
Много раз собирал такие приемники, но сейчас хочется что-нибудь необычное, только пожалуйста не простейшие.

_________________
73! / 72!


Вернуться наверх
 
Не в сети
 Заголовок сообщения: Re: Посоветуйте схему кв регенеративного приемника прямого у
СообщениеДобавлено: Вс июл 07, 2019 11:17:33 
Грызет канифоль
Аватар пользователя

Карма: 1
Рейтинг сообщений: 29
Зарегистрирован: Чт июл 12, 2012 20:09:16
Сообщений: 251
Рейтинг сообщения: 1
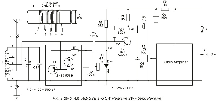
Регенеративный приемник - уже по определению простейший. Попробуй mfj-8100 - и не самый простой и работает хорошо. Регенератор Коваленко тоже неплохой. Схемы Полякова всегда рабочие 100%.


Вложения:
Polyakov.jpg [138.51 KiB]
Скачиваний: 1342
a_simple_regenerative_shortwave_receiver_1.gif [10.46 KiB]
Скачиваний: 1221
fWrsir-fyh0.jpg [184.85 KiB]
Скачиваний: 1110
Kovalenko.jpg [88.02 KiB]
Скачиваний: 1200
viewer.png [39.15 KiB]
Скачиваний: 1138

_________________
Если государство обворовывает свой народ, взрывает дома, а несогласных - ликвидирует и сажает, значит оно - диктатор
Если государство незаконно поставляет наемников и оружие в другие страны, значит оно - международный террорист
Вернуться наверх
 
Не в сети
 Заголовок сообщения: Re: Посоветуйте схему кв регенеративного приемника прямого у
СообщениеДобавлено: Вс июл 07, 2019 17:37:54 
Открыл глаза

Зарегистрирован: Вт авг 14, 2018 16:22:57
Сообщений: 72
Откуда: Оттуда
Рейтинг сообщения: 0
Регенеративный приемник - уже по определению простейший. Попробуй mfj-8100 - и не самый простой и работает хорошо. Регенератор Коваленко тоже неплохой. Схемы Полякова всегда рабочие 100%.


Такой вопрос, а в этих схемах кп 302 канает на замену кп 303, или кп 103? КТ 315 заменит кт 368? Я знаю что у кт 315 может быть паразитная ОС на частотах в районе 1 мГц.


Последний раз редактировалось aen Вс июл 07, 2019 17:50:55, всего редактировалось 1 раз.
Нарушение Правил форума п. 2.7


Вернуться наверх
 
Не в сети
 Заголовок сообщения: Re: КВ приемник регенератор.
СообщениеДобавлено: Вс июл 07, 2019 18:43:55 
Грызет канифоль
Аватар пользователя

Карма: 1
Рейтинг сообщений: 29
Зарегистрирован: Чт июл 12, 2012 20:09:16
Сообщений: 251
Рейтинг сообщения: 1
Да, в таких простых схемах, транзисторы типа КП303, 302, 307, BF245, J310, MPF102 и тп - взаимозаменяемы, в принципе. (кроме КП103)

И, да, - на этих частотах можно ставить и КТ315 вместо КТ368.


Вложения:
рис.3-Транзисторный-регенератор-285-745Мгц-на-варикапе.gif [42.61 KiB]
Скачиваний: 999
regenerator_for_sw_and_160m_2.gif [6.97 KiB]
Скачиваний: 795

_________________
Если государство обворовывает свой народ, взрывает дома, а несогласных - ликвидирует и сажает, значит оно - диктатор
Если государство незаконно поставляет наемников и оружие в другие страны, значит оно - международный террорист
Вернуться наверх
 
Не в сети
 Заголовок сообщения: Re: Намотка катушек для "Ванюши"
СообщениеДобавлено: Пн июл 08, 2019 16:34:51 
Открыл глаза

Зарегистрирован: Вт авг 14, 2018 16:22:57
Сообщений: 72
Откуда: Оттуда
Рейтинг сообщения: 1
Вот решил собрать этого "Ванюшу" с расчетом L2 контурной катушки проблем не возникло. А вот L1 (катушка связи антенны и контуром) не знаю даже как её рассчитывать и влияет ли она на катушку L2. Выше кто-то приводил пример схемы без L1, но она не вызывает у меня доверия.

_________________
73! / 72!


Вернуться наверх
 
Не в сети
 Заголовок сообщения: Re: КВ приемник регенератор.
СообщениеДобавлено: Вт июл 09, 2019 18:44:55 
Грызет канифоль
Аватар пользователя

Карма: 1
Рейтинг сообщений: 29
Зарегистрирован: Чт июл 12, 2012 20:09:16
Сообщений: 251
Рейтинг сообщения: 1
Не заморачивайся. Сделай контурную катушку, а антенну подключай через конденсатор в несколько пикофрад - 1 - 10 пФ. Больше антенна - меньше ёмкость конденсатора. Можно подстроечник с воздушным диэлектриком, как в Р-311. Либо просто один виток провода вокруг катушки. Я так делал в регенераторе на лампах 1Ж24Б "Аудион". Причём выводы антенной катушки больше никуда не подключал - только к антенному гнезду типа BNC, установленном на куске изоляционного материала. Контакт активного проводника - к антенне, контакт оплётки - к заземлению или противовесу. И помех меньше собирается, и грозозащита. Можно через делитель на основе переменного резистора 5 - 10 кОм, - простейший аттенюатор.

PS Последняя модификация работающего "Ванюши" по схеме во вложении, с отдельным детектором на транзисторе, но с УНЧ на TDA2822 по ссылке: https://radiokot.ru/forum/download/file.php?id=331901
Детектор планирую переделать на полевом транзисторе
Питание 3В


Вложения:
Vanyusha_s_detektorom.jpg [57.86 KiB]
Скачиваний: 915

_________________
Если государство обворовывает свой народ, взрывает дома, а несогласных - ликвидирует и сажает, значит оно - диктатор
Если государство незаконно поставляет наемников и оружие в другие страны, значит оно - международный террорист
Вернуться наверх
 
Не в сети
 Заголовок сообщения: Re: КВ приемник регенератор.
СообщениеДобавлено: Вт июл 09, 2019 21:07:52 
Открыл глаза

Зарегистрирован: Вт авг 14, 2018 16:22:57
Сообщений: 72
Откуда: Оттуда
Рейтинг сообщения: 0
Короче говоря 1-2 витка будет нормально?

_________________
73! / 72!


Вернуться наверх
 
Не в сети
 Заголовок сообщения: Re: КВ приемник регенератор.
СообщениеДобавлено: Ср июл 10, 2019 06:45:58 
Грызет канифоль
Аватар пользователя

Карма: 1
Рейтинг сообщений: 29
Зарегистрирован: Чт июл 12, 2012 20:09:16
Сообщений: 251
Рейтинг сообщения: 0
Конечно

_________________
Если государство обворовывает свой народ, взрывает дома, а несогласных - ликвидирует и сажает, значит оно - диктатор
Если государство незаконно поставляет наемников и оружие в другие страны, значит оно - международный террорист


Вернуться наверх
 
Не в сети
 Заголовок сообщения: Re: Намотка катушек для "Ванюши"
СообщениеДобавлено: Ср июл 10, 2019 07:07:01 
Друг Кота
Аватар пользователя

Карма: 107
Рейтинг сообщений: 3330
Зарегистрирован: Сб фев 11, 2017 15:59:13
Сообщений: 14925
Откуда: 57 RUS
Рейтинг сообщения: 0
Shuher_s_Timoth писал(а):
А вот L1 (катушка связи антенны и контуром) не знаю даже как её рассчитывать

Катушка связи мотается 20-30% от колличества витков контурной катушки.
Shuher_s_Timoth писал(а):
Выше кто-то приводил пример схемы без L1, но она не вызывает у меня доверия.

Почему, обоснуйте?

_________________
НАРОДОВЛАСТИЕ а не кланово-олигархическая дерьмократия!!!
Цифровому рабству, навязываемому цифровым олигархатом - НЕТ!


Вернуться наверх
 
Не в сети
 Заголовок сообщения: Re: Мелкие вопросы по радиотехнике
СообщениеДобавлено: Сб дек 14, 2019 08:54:45 
Друг Кота
Аватар пользователя

Карма: -34
Рейтинг сообщений: 556
Зарегистрирован: Пт июл 25, 2014 12:25:27
Сообщений: 6214
Откуда: Свердловская обл.
Рейтинг сообщения: 0
Вопрос о пришедшей к нам из-за рубежа и распространенной у нас схеме регенеративного радиоприемника иногда называемого "Ванюша".
Вот его простой вариант:
Изображение

Вот вариант посложнее:
Изображение
Так вот в нем выявилась нигде не описанная как возможная микрофонная связь (ОС) между индуктивностями фильтра и динамика.
Всё работает хорошо, всё ловится, все подстраивается, но акустическая завязка вводит схему в генерацию тона.
Если громкость прибрать, то слышно , если постукать пинцетом по плате или по индуктивностям "гантельками", что они снимают звук.
Индуктивности брал из готовых, из выпая. Гантельки.
СпойлерИзображение

Транзистор идущий после фильтров, между микросхемой УНЧ (у меня LM386) с КУ около 550.
Как попробовать ослабить связь?
Резистор перед базой?

_________________
Гуглить умею, но гораздо более ценю живые мнения+личный опыт.
http://www.youtube.com/watch?v=NUysiCX- ... r_embedded


Вернуться наверх
 
Показать сообщения за:  Сортировать по:  Вернуться наверх
Начать новую тему Ответить на тему  [ Сообщений: 1600 ]     ... , , , 76, , , ,  

Часовой пояс: UTC + 3 часа


Кто сейчас на форуме

Сейчас этот форум просматривают: vovw и гости: 27


Вы не можете начинать темы
Вы не можете отвечать на сообщения
Вы не можете редактировать свои сообщения
Вы не можете удалять свои сообщения
Вы не можете добавлять вложения

Найти:
Перейти:  


Powered by phpBB © 2000, 2002, 2005, 2007 phpBB Group
Русская поддержка phpBB
Extended by Karma MOD © 2007—2012 m157y
Extended by Topic Tags MOD © 2012 m157y