Например TDA7294

Форум РадиоКот • Просмотр темы - Проверенные схемы Радиомикрофонов
Форум РадиоКот
Здесь можно немножко помяукать :)

Текущее время: Чт ноя 27, 2025 19:26:41

Часовой пояс: UTC + 3 часа


ПРЯМО СЕЙЧАС:



Начать новую тему Ответить на тему  [ Сообщений: 719 ]     ... , , , 10, , , ...  
Автор Сообщение
Не в сети
 Заголовок сообщения: Re: Проверенные схемы Радиомикрофонов
СообщениеДобавлено: Пт ноя 04, 2022 21:57:49 
Поставщик валерьянки для Кота
Аватар пользователя

Карма: 12
Рейтинг сообщений: 65
Зарегистрирован: Ср авг 13, 2008 17:25:00
Сообщений: 2324
Откуда: Санкт-Петербург
Рейтинг сообщения: 0
Медали: 1
Получил миской по аватаре (1)
На 2 стр. есть схема https://www.radiokot.ru/forum/viewtopic ... 6#p4294266

Изображение

Какой номинал у R2? 1 МОм?

_________________
Если прибор, будет способен видеть сигналы с частотами в пару сотен мегагерц, не превратив их в синус, - я готов настраивать его через ключи в командной строке, или правя текстовый файл... (с) Microtech


Вернуться наверх
 
В сети
 Заголовок сообщения: Re: Проверенные схемы Радиомикрофонов
СообщениеДобавлено: Пт ноя 04, 2022 22:42:20 
Друг Кота
Аватар пользователя

Карма: 31
Рейтинг сообщений: 863
Зарегистрирован: Пт сен 10, 2021 15:19:36
Сообщений: 6036
Откуда: Протвино
Рейтинг сообщения: 0
Ёрш, да R2=1M ок , и я бвы взял R3=47k , это даст макс усиление микрофонного сигнала.


Вернуться наверх
 
Не в сети
 Заголовок сообщения: Re: Проверенные схемы Радиомикрофонов
СообщениеДобавлено: Сб ноя 05, 2022 05:31:07 
Поставщик валерьянки для Кота
Аватар пользователя

Карма: 12
Рейтинг сообщений: 65
Зарегистрирован: Ср авг 13, 2008 17:25:00
Сообщений: 2324
Откуда: Санкт-Петербург
Рейтинг сообщения: 0
Медали: 1
Получил миской по аватаре (1)
AlexS4, Спасибо :tea:

_________________
Если прибор, будет способен видеть сигналы с частотами в пару сотен мегагерц, не превратив их в синус, - я готов настраивать его через ключи в командной строке, или правя текстовый файл... (с) Microtech


Вернуться наверх
 
Не в сети
 Заголовок сообщения: Re: Проверенные схемы Радиомикрофонов
СообщениеДобавлено: Сб ноя 05, 2022 10:47:47 
Грызет канифоль
Аватар пользователя

Карма: 5
Рейтинг сообщений: -10
Зарегистрирован: Вс сен 18, 2022 22:53:43
Сообщений: 268
Откуда: Москва
Рейтинг сообщения: 0
Номинал резистора R2 -1 Мом, можно конечно и R1 уменьшить и поставить 22 ком, но при данных номиналах на схеме радиомикрофон который был мною собран показал отличные результаты и очень стабильно работает с дальнобойностью 160 метров на обычный ФМ радиоприемник с хорошей АПЧ

_________________
Товарищ, верь: пройдёт она - И дерьмократия, и гласность! И вот тогда ГосБезопасность Припомнит ваши имена...


Вернуться наверх
 
Эиком - электронные компоненты и радиодетали
Не в сети
 Заголовок сообщения: Re: Проверенные схемы Радиомикрофонов
СообщениеДобавлено: Вс ноя 06, 2022 13:01:35 
Грызет канифоль
Аватар пользователя

Карма: 5
Рейтинг сообщений: -10
Зарегистрирован: Вс сен 18, 2022 22:53:43
Сообщений: 268
Откуда: Москва
Рейтинг сообщения: 0
Радиомикрофон на 2 транзисторах с питанием от 6 вольт

Изображение

Схема не нуждается в каких либо серьезных настройка кроме подбора базового резистора до получения на коллекторе Т1 половины напряжения питания и резистора смещения варикапа до получения громкого сильного сигнала без искажений.
L1 Оправка 6мм 8витков виток к витку проводом ПЭВ-2 0.5мм
L2 Любой дроссель на 5мкГн
L3 Оправка 5мм длинна намотки 20мм 7витков провода ПЭВ-0.5мм
Антенна кусок монтажного провода длинной около 30-40см.



Радиомикрофон работает на частоте 420-430 МГц с питанием на 1.5 вольт


Изображение

Изображение

Один из серии простейших старых радиомикрофонов на 420-430 МГц

Питание 1.2 – 1.5 вольта потребляемый ток – 10 – 12 мА. Дальность
приема на радиоприемник IC-R5 - 200 метров. Время непрерывной работы
100 – 220 часов, в зависимости от емкости элемента питания.


Радиомикрофон на 2 транзисторах с питанием 6-12 вольт с печатной катушкой

Изображение

Изображение

_________________
Товарищ, верь: пройдёт она - И дерьмократия, и гласность! И вот тогда ГосБезопасность Припомнит ваши имена...


Вернуться наверх
 
Не в сети
 Заголовок сообщения: Re: Проверенные схемы Радиомикрофонов
СообщениеДобавлено: Вт ноя 08, 2022 12:35:01 
Поставщик валерьянки для Кота
Аватар пользователя

Карма: 12
Рейтинг сообщений: 65
Зарегистрирован: Ср авг 13, 2008 17:25:00
Сообщений: 2324
Откуда: Санкт-Петербург
Рейтинг сообщения: 0
Медали: 1
Получил миской по аватаре (1)
А как мы тут обсуждать должны конкретные схемы? Каша будет... Или эта тема типа как сборник схем?

Тогда такой маленький общий вопрос: я вешаю осцил на антенну и вижу там синус частотой около 40 МГц, вращение конденсатора изменяет эту чистоту чтото типа 38-45 МГц.
Правильно ли я понимаю, что это несущая частота на которой идёт передача? Тоесть приёмник надо настроить на эту частоту? У меня нет такого приёмника :lol:
Но судя по всему есть какаято гармоника на частотах 88 МГц.. но очень всё нестабильно, да и там мощных станций просто куча.

Сейчас буду с катушками экспериментировать... но основной вопрос про частоту которую показал осцил.
Схема в начале этой страницы где я про R2 спрашивал...

_________________
Если прибор, будет способен видеть сигналы с частотами в пару сотен мегагерц, не превратив их в синус, - я готов настраивать его через ключи в командной строке, или правя текстовый файл... (с) Microtech


Вернуться наверх
 
Не в сети
 Заголовок сообщения: Re: Проверенные схемы Радиомикрофонов
СообщениеДобавлено: Вт ноя 08, 2022 12:46:08 
Друг Кота

Карма: 49
Рейтинг сообщений: 547
Зарегистрирован: Чт фев 20, 2014 18:57:55
Сообщений: 19490
Рейтинг сообщения: 0
Опять про щуп спрашивать ? ) Вот например у щупа 1:1 от С1-94 емкость до 150пф, представляете что будет если его "повесить на схему" ?

Катушку мотали как написано на 4мм ? C4 большеват на мой взгляд. По хорошему эта схема должна выдавать сразу основную частоту, а не в районе 40.

_________________
"Вся военная пропаганда, все крики, ложь и ненависть исходят от людей, которые на эту войну не пойдут !" / Джордж Оруэлл /
"Война - это,когда за интересы других,гибнут совершенно безвинные люди." / Уинстон Черчилль /


Вернуться наверх
 
Не в сети
 Заголовок сообщения: Re: Проверенные схемы Радиомикрофонов
СообщениеДобавлено: Вт ноя 08, 2022 13:23:05 
Поставщик валерьянки для Кота
Аватар пользователя

Карма: 12
Рейтинг сообщений: 65
Зарегистрирован: Ср авг 13, 2008 17:25:00
Сообщений: 2324
Откуда: Санкт-Петербург
Рейтинг сообщения: 0
Медали: 1
Получил миской по аватаре (1)
Да, провод 0,4 мм, 6 витков на сверле 4 мм. В общем всё работает, сейчас поймал на 92 МГц... опятьже у меня радиоприёмник домашний, там точно не понятно на какой частоте.
Короче надо посидеть потестировать.

То что осцил вносит свои коррективы это понятно... но ничего другого у меня пока нету.

_________________
Если прибор, будет способен видеть сигналы с частотами в пару сотен мегагерц, не превратив их в синус, - я готов настраивать его через ключи в командной строке, или правя текстовый файл... (с) Microtech


Вернуться наверх
 
Не в сети
 Заголовок сообщения: Re: Проверенные схемы Радиомикрофонов
СообщениеДобавлено: Вт ноя 08, 2022 13:29:49 
Друг Кота

Карма: 49
Рейтинг сообщений: 547
Зарегистрирован: Чт фев 20, 2014 18:57:55
Сообщений: 19490
Рейтинг сообщения: 0
Заведите себе RTL SDR "свисток". Вполне возможно на 92 гармоника. Если других способов точных нет, то разве что расстояние прикинуть на каком работает - грубо говоря 10 метров гармоника, 100 метров основная частота. Или можно C4 убрать попробовать и без него настроиться, если получится, то скорее всего основная частота уже будет.

_________________
"Вся военная пропаганда, все крики, ложь и ненависть исходят от людей, которые на эту войну не пойдут !" / Джордж Оруэлл /
"Война - это,когда за интересы других,гибнут совершенно безвинные люди." / Уинстон Черчилль /


Вернуться наверх
 
В сети
 Заголовок сообщения: Re: Проверенные схемы Радиомикрофонов
СообщениеДобавлено: Вт ноя 08, 2022 14:49:04 
Друг Кота
Аватар пользователя

Карма: 31
Рейтинг сообщений: 863
Зарегистрирован: Пт сен 10, 2021 15:19:36
Сообщений: 6036
Откуда: Протвино
Рейтинг сообщения: 0
осцилл щуп можно подключить через маленький резистор ~1k чтоб было минимальное влияние.
а принимать ~40Mhz wfm можно на atv приемник.


Вернуться наверх
 
Не в сети
 Заголовок сообщения: Re: Проверенные схемы Радиомикрофонов
СообщениеДобавлено: Вт ноя 08, 2022 18:40:50 
Поставщик валерьянки для Кота
Аватар пользователя

Карма: 12
Рейтинг сообщений: 65
Зарегистрирован: Ср авг 13, 2008 17:25:00
Сообщений: 2324
Откуда: Санкт-Петербург
Рейтинг сообщения: 0
Медали: 1
Получил миской по аватаре (1)
Как не крутил, осцилом вижу ~40-45 МГц, ловлю сигнал приёмником на 93 МГц... проще говоря в два раза больше. После подключения осцила уже сигнал не слышно, наводки идут и пр.

Короче нужен нормальный приёмник... наверное закажу реально SDR какой нибудь с алика. Ну и мне сама идея делать передатчик на 88-108 МГц кажется не очень т.к. так как это основной диапазон мощных городских радиостанций. Может есть смысл перенастроить контур на 70-75 МГц и сделать простенький приёмник. Правда я не в курсе что там на этой частоте вообще...

_________________
Если прибор, будет способен видеть сигналы с частотами в пару сотен мегагерц, не превратив их в синус, - я готов настраивать его через ключи в командной строке, или правя текстовый файл... (с) Microtech


Вернуться наверх
 
В сети
 Заголовок сообщения: Re: Проверенные схемы Радиомикрофонов
СообщениеДобавлено: Вт ноя 08, 2022 18:55:01 
Друг Кота
Аватар пользователя

Карма: 31
Рейтинг сообщений: 863
Зарегистрирован: Пт сен 10, 2021 15:19:36
Сообщений: 6036
Откуда: Протвино
Рейтинг сообщения: 0
Ёрш, с алика sdr лучше заказывать именно из официального rtl sdr магазина, ато там нередко по цене нормального продают левые каки с плавающей частотой и диким шумом.

частоты до fm1/fm2 это аналоговые tv каналы. имхо проще выбрать в fm диапазоне чтото что не покрывается местными станциями, обычно это безпроблем найти в любой даж самой плотной местности :)


Вернуться наверх
 
Не в сети
 Заголовок сообщения: Re: Проверенные схемы Радиомикрофонов
СообщениеДобавлено: Вт ноя 08, 2022 23:04:28 
Грызет канифоль
Аватар пользователя

Карма: 5
Рейтинг сообщений: -10
Зарегистрирован: Вс сен 18, 2022 22:53:43
Сообщений: 268
Откуда: Москва
Рейтинг сообщения: 0
Стабильный радиомикрофон на 2 транзисторах с питанием от 3 до 9 вольт

Изображение

Схема содержит в себе дополнительный усилитель, это увеличивает чутье радиомикрофона до 4-5 метров (слышен даже шепот в небольшой комнате). В радиомикрофоне применен ВЧ транзистор серии S9018, его отечественный аналог КТ368, хотя можно использовать любые маломощные ВЧ и СВЧ транзисторы (NPN) с рабочей частотой от 500 МГц и более.
Антенна - кусок изолированного многожильного провода длиной 15-20 см.
Устройство можно питать от одного литиевого аккумулятора с напряжением 3,7 вольт, хотя удобно использовать батарейки типа ''КРОНА'' или "КОРУНД" с напряжением 9 Вольт, хотя схема начинает работать от одной литиевой таблетки с напряжением 3 Вольт.
Катушка состоит из 5-и витков, намотана на оправе с диаметром 3 мм, для намотки использовался провод 0,6 мм.
Для точной настройки радиомикрофона на нужную частоту желательно использовать подстроечный конденсатор. Радиомикрофон заработал на частоте 98.4 мгц


Простой радиомикрофон на 2 транзисторах от 1.5 до 9 вольт

Изображение

Радиомикрофон принимается на обычный FM приёмник на частоте 88-108 MHz. L1 - 9 витков провода 0,5 мм на оправке 3 мм, антенна - кусок монтажного провода длинной 70 см.В настройке практически не нуждается, надо только подобрать свободную частоту вещания сведением и разведением витков катушки.


Радиомикрофон на 3 транзисторах с питание от 3 до 9 вольт

Изображение

Частота работы радиомикрофона составляет 80-110 МГц и легко настраивается подстроечным конденсатором.

В схеме этого радиомикрофона можно применять любые малогабаритные радиодетали, вместо указанных транзисторов хорошо работают С9018 и КТ368В, конденсаторный микрофон можно использовать из старого магнитофона, катушка индуктивности L1 состоит из 5 витков одножильного провода в эмалевой изоляции, диаметром 0.5 мм, намотанных на 5 мм оправку. При монтаже схемы, по возможности максимально укорачивайте выводы деталей, для устранения паразитных связей, и располагайте все каскады передатчика в одну линию. Антенну можно изготовить из многожильного провода длинной 25-50 сантиметров.

_________________
Товарищ, верь: пройдёт она - И дерьмократия, и гласность! И вот тогда ГосБезопасность Припомнит ваши имена...


Вернуться наверх
 
Не в сети
 Заголовок сообщения: Re: Проверенные схемы Радиомикрофонов
СообщениеДобавлено: Ср ноя 09, 2022 02:48:13 
Друг Кота

Карма: 6
Рейтинг сообщений: 303
Зарегистрирован: Вт авг 26, 2008 14:36:02
Сообщений: 5248
Откуда: москва
Рейтинг сообщения: 0
Я много всяких раций старых раздербанил ,что удивляло, что у всех кондерлв и резисторов концы особо не укорачивались, монтаж навесной, врастяжку. Частоты в районе 150 мгц, и все работает отлично. Значит дело в правильном согласовании межкаскадов.


Вернуться наверх
 
Не в сети
 Заголовок сообщения: Re: Проверенные схемы Радиомикрофонов
СообщениеДобавлено: Ср ноя 09, 2022 14:35:39 
Друг Кота
Аватар пользователя

Карма: 174
Рейтинг сообщений: 1910
Зарегистрирован: Пт дек 12, 2014 09:36:15
Сообщений: 23162
Откуда: Минск
Рейтинг сообщения: 0
Медали: 2
Получил миской по аватаре (1) Мявтор 3-й степени (1)
Виктор50 писал(а):
Стабильный радиомикрофон на 2 транзисторах с питанием от 3 до 9 вольт

Не может быть стабильным р-микрофон с генератором на одном биполярном транзисторе с непосредственно подключенной антенной.

Надо ЗГ делать на полевике, а дальше усилитель мощности. Связь с антенной уменьшить.

Тогда результаты будут гораздо лучше.


Вернуться наверх
 
Не в сети
 Заголовок сообщения: Re: Проверенные схемы Радиомикрофонов
СообщениеДобавлено: Ср ноя 09, 2022 17:37:35 
Грызет канифоль
Аватар пользователя

Карма: 5
Рейтинг сообщений: -10
Зарегистрирован: Вс сен 18, 2022 22:53:43
Сообщений: 268
Откуда: Москва
Рейтинг сообщения: 2
Радиомикрофон на 3 транзисторах с питанием от 3 до 15 вольт


Изображение

Характеристики:

Напряжение питания: 3-15В
Диапазон: 70-140МГц

Используемые элементы и взаимозаменяемость

VT1- 9014; VT2, VT3- 9018.
L1, L2- 6 витков проводом 0.5мм, на каркасе диаметром 3мм.
Антенна - кусок провода 20-60см.
Все резисторы 0.125-0.5Вт. Конденсаторы С1, С2, С3 и С4 электролитические, остальные керамические.

Источник питания: любой напряжением 3-15В, или 2 литиевые таблетки типоразмера CR2032.
VT1 можно заменить транзистором КТ315, BC33740 или практически любым маломощным транзистором NPN структуры имеющим достаточный коэффициент усиления. VT2, VT3 можно заменить транзистором КТ368, или любыми другими маломощными имеющими граничную частоту не менее 200МГц.

отличительные качества данного радиомикрофона:

- регулируемая звуковая чувствительность
- стабильная работа
- регулируемая мощность


Простой радиомикрофон на микросхеме К155ЛА3 с питанием от 6 до 9 вольт

Изображение

Схема простого радиомикрофона с рабочей частотой 66-76 МГц на МС без контурной катушки . Напряжение питания радиомикрофона стабилизировано. Настройка на требуемую частоту производится резистором R1.

Радиомикрофон на микросхеме К155ЛА3 работающий на частоте ( 66-76 МГц )

Резистор R2 нужно подобрать так, чтобы потребляемый микросхемой ток был в пределах 15...20 мА. В качестве антенны годится кусок провода длиной 1 м. Запаса мощности радиомикрофона достаточно для обеспечения приема на расстоянии 50-100 м приемником «Ирень-401» с телескопической антенной длиной 90 см. Чувствительность и качество работы радиомикрофона удовлетворительны.


Радиомикрофон на 5 транзисторах с питанием 9 вольт

Изображение

Работа этого радиомикрофона предусматривает использование в качестве приемного устройства радиоприемника "Океан-209" или аналогичного, имеющего радиодиапазон УКВ.Радиомикрофон представляет из себя маломощный передатчик с частотной модуляцией, настраиваемый на частоту 60-80 МГц.

Особенность схемы в том, что максимальная выходная мощность при правильном подборе резисторов R14 и R15 сочетается с минимальным потребляемым током транзистора типа ГТ311 Для каждого экземпляра этого транзистора (с буквенным обозначением И или Ж) необходимо подобрать указанные резисторы так, чтобы получить максимальное напряжение высокой частоты, отдаваемое в антенну.
Усилитель низкой частоты построен по двухкаскадной схеме с общим эмиттером. Транзистор первого каскада работает в микротоковом режиме (1к - 0,04 мА, Una - 1 В). Его коэффициент усиления равен 3000 Стабилизация режима по постоянному току происходит благодаря отрицательной обратной связи. На элементах С5. Сб. С7, R4, R6, R5. R7, R8.R9 и VT3 собран режекторный фильтр с глубиной около -25 дБ.

Средняя частота полосы пропускания фильтра определяется по формуле f = 0,28/RC. При указанных на схеме номиналах f составляет 6 кГц, за счет чего происходит заграждение для более высоких частот, повышается разборчивость передачи информации. На транзисторе VT4 собран оконечный каскад усиления НЧ. Он построен по схеме с плавающей рабочей точкой, которая при подаче сигнала на вход эффективно смещается и, таким образом, снижаются нелинейные искажения.
Резистором R11 устанавливается начальный ток (без сигнала), равный 2-3 мА, а резистором R10 устанавливается режим наилучшего прослушивания сигнала, с возможно меньшими его искажениями. Собирается схема "печатным" или навесным монтажом. Размеры конструкции без источника питания и микрофона составляют 95 х 30 х 25 мм УНЧ и ВЧ-генератор разделены экранирующей перегородкой, вся конструкция также заэкранирована и залита эпоксидным компаундом. В случае питания конструкции от сетевого выпрямителя необходимо обеспечить минимальные пульсации выходного напряжения.

_________________
Товарищ, верь: пройдёт она - И дерьмократия, и гласность! И вот тогда ГосБезопасность Припомнит ваши имена...


Вернуться наверх
 
Не в сети
 Заголовок сообщения: Re: Проверенные схемы Радиомикрофонов
СообщениеДобавлено: Ср ноя 09, 2022 18:19:29 
Мудрый кот

Карма: 25
Рейтинг сообщений: 471
Зарегистрирован: Сб май 05, 2012 20:24:52
Сообщений: 1755
Откуда: KN34PC, Болгария
Рейтинг сообщения: 0
Вторая схема интересная! Чего только не придумано в этом мире.
На болгарском звучит как (+транслейт): Сделано "из ничего - что-то" :).
Любимая ЛА3, и до 70 MHz заработала ... :music:. Была в прошлом одна такая нестандартная схема на ЛА3 как тестового генератора для настройки ТВ-приемников ...


Вернуться наверх
 
Не в сети
 Заголовок сообщения: Re: Проверенные схемы Радиомикрофонов
СообщениеДобавлено: Ср ноя 09, 2022 19:51:32 
Поставщик валерьянки для Кота
Аватар пользователя

Карма: 12
Рейтинг сообщений: 65
Зарегистрирован: Ср авг 13, 2008 17:25:00
Сообщений: 2324
Откуда: Санкт-Петербург
Рейтинг сообщения: 0
Медали: 1
Получил миской по аватаре (1)
Я эту схему видел в книге Пестрикова В.М. Энциклопедия Радиолюбителя. Там пишут что мол аж до 100 МГц может худо бедно работать. И я даже вроде собирал и оно работало :lol:
Надо только поставить 7805 вместо той фигни по питанию и както обойтись без МКЭ-3... хотя и его можно сейчас прикупить. На ОЗОНЕ 330 руб... и в Чипдипе за 1440 руб :facepalm:

_________________
Если прибор, будет способен видеть сигналы с частотами в пару сотен мегагерц, не превратив их в синус, - я готов настраивать его через ключи в командной строке, или правя текстовый файл... (с) Microtech


Вернуться наверх
 
Не в сети
 Заголовок сообщения: Re: Проверенные схемы Радиомикрофонов
СообщениеДобавлено: Ср ноя 09, 2022 21:32:43 
Грызет канифоль
Аватар пользователя

Карма: 5
Рейтинг сообщений: -10
Зарегистрирован: Вс сен 18, 2022 22:53:43
Сообщений: 268
Откуда: Москва
Рейтинг сообщения: 0
Радиомикрофон на 2 транзисторах с питанием на 3 вольта

Изображение

Принципиальная схема простого радиомикрофона, выполненного на двух биполярных транзисторах В рассматриваемой конструкции, представляющей собой двухкаскадное радиопередающее устройство, на транзисторе VT1 выполнен микрофонный усилитель, а на транзисторе VT2 – генератор высокочастотных колебаний.
В качестве антенны можно использовать отрезок медного провода диаметром 1 мм или же телескопическую антенну длиной 30 см.
Питание рассматриваемого радиомикрофона осуществляется от источника постоянного напряжения 3 В, например, от двух включенных последовательно пальчиковых батареек типа АА или ААА. В качестве элемента питания можно использовать и аккумуляторы. Напряжение питания на электретный микрофон BМ1 подается через резистор R1.
Транзистор типа KC239F можно заменить, например, импортным транзистором типа ВС239В или транзистором типа КТ3102Д отечественного производства. Высокочастотный транзистор типа KF124 можно заменить транзистором типа BF240. Номиналы резисторов R1 и R4 могут быть уменьшены до 6,8 кОм.
Катушка L2 наматывается на каркасе без сердечника диаметром 4,5 мм и содержит 5 витков медного посеребренного или просто луженого провода диаметром 0,7 мм. Радиомикрофон заработал на частоте 100.2 мгц

Радиомикрофон на 2 транзисторах с питанием на 3 вольта

Изображение


Усиленный низкочастотный сигнал снимается с коллекторной нагрузки транзистора VT1 (резистор R4) и через конденсатор С4 и резистор R6 подается на базу транзистора VT2. Величина сопротивления резистора R6 выбирается в зависимости от характеристик примененного микрофона, поскольку со временем чувствительность электретных микрофонов ухудшается.
На транзисторе VT2 выполнен ВЧ-генератор, представляющий собой один из вариантов LC-генератора с емкостной связью. Транзистор VТ2 по постоянному току включен по схеме с общим эмиттером. Положение рабочей точки транзистора определяется величинами и соотношением сопротивлений резисторов R7 и R8. В состав мостовой схемы стабилизации положения рабочей точки также входит резистор R9.
По переменному току транзистор VТ2 включен по схеме с общей базой, так как база транзистора заземлена по высокой частоте через конденсаторы С5 и С6. Резонансный контур, образованный конденсаторами С7, С8 и катушкой L1, включен в цепь коллектора транзистора VТ2. Цепь положительной обратной связи образована конденсатором С9, который включен между коллектором и эмиттером транзистора VТ2.
При указанных на схеме номиналах элементов на выходе LC-генератора формируются высокочастотные колебания с частотой около 100 МГц. Таким образом, для приема сигналов данного радиопередатчика можно использовать любой вещательный радиоприемник, имеющий FM-диапазон.
Катушка L1 наматывается на каркасе без сердечника диаметром 5 мм и содержит 7 витков медного посеребренного провода диаметром 1 мм. Непосредственно на катушку L1 наматывается катушка L2, содержащая 3 витка изолированного провода. К нижнему по схеме выводу катушки L2 подключается антенна, представляющая собой отрезок провода длиной около 60 см.
Транзистор типа KC239C можно заменить, например, импортным транзистором типа ВС239В или транзистором типа КТ3102Д отечественного производства. Высокочастотный транзистор типа KF525 выполнен в металлическом корпусе с выводом, который необходимо припаять к шине корпуса. Вместо транзистора типа KF525 можно использовать транзисторы типа KF524, BF199, BF224, SF240, SF245, KSY71 или KSY72.

Радиомикрофон на 3 транзисторах с питанием на 9 вольт

Изображение

Неоднократно проверенная схема радиомикрофона который в диапазоне 88- 106 мГц обеспечивает передачу сигнала на 200...250 метров. Прием сигнала производился на тюнер- усилитель "Романтика" на штыревую антенну в 95 см. При увеличении длины антенны до 1 метра, дальность приема увеличивалась до 450 метров. Снижение питания радиомикрофона с 9 до 6 Вольт давало уход частоты не более чем на 5-7 мГц.
Основное отличие устройства от других схем это- исполнение высокочастотного генератора по схеме с непосредственной связью. Такая схема имеет минимальное количество элементов, надежно запускается с широком диапазоне частот, обладает высоким КПД и легко в повторении.
Антенна- спиральная. Наматывается на оправке диаметром 8 мм проводом диаметром 1,2 мм: количество витков 25, шаг намотки- 2 мм.
Контурная катушка L1- бескаркасная, для частоты 100 мГц содержит 5 витков посеребренного (можно и медного) провода 0,8 мм, внутренний диаметр 4 мм, шаг намотки 1,2 мм.
Конденсаторы в ВЧ цепях обязательно керамические. Транзисторы можно заменить на КТ315, но при этом выходная мощность передатчика снизится на 15-20%
Микрофон- электретный типа МКЭ-3.
При разработке монтажа следует учесть еще один нюанс: для устранения влияния ВЧ генератора на усилитель НЧ, шунтирующие конденсаторы С3 и С7 необходимо устанавливать в непосредственной близости от каскадов- C3 около VT1 а C7 около VT2, VT3.

_________________
Товарищ, верь: пройдёт она - И дерьмократия, и гласность! И вот тогда ГосБезопасность Припомнит ваши имена...


Вернуться наверх
 
Не в сети
 Заголовок сообщения: Re: Проверенные схемы Радиомикрофонов
СообщениеДобавлено: Чт ноя 10, 2022 13:20:55 
Друг Кота
Аватар пользователя

Карма: 174
Рейтинг сообщений: 1910
Зарегистрирован: Пт дек 12, 2014 09:36:15
Сообщений: 23162
Откуда: Минск
Рейтинг сообщения: 0
Медали: 2
Получил миской по аватаре (1) Мявтор 3-й степени (1)
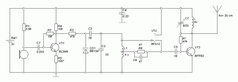
Вот пример достаточно стабильного по частоте р-микрофона.

Изображение

Примечание. R2 надо уменьшить до номинала 470к, антенну подключить через конденсатор порядка 4,7 пф или от части ваитков катушки.

Рабочая частота р-микрофона - 160 МГц, но можно пересчитать и на частоты FM..


Последний раз редактировалось FAKIR Чт ноя 10, 2022 13:25:11, всего редактировалось 2 раз(а).

Вернуться наверх
 
Показать сообщения за:  Сортировать по:  Вернуться наверх
Начать новую тему Ответить на тему  [ Сообщений: 719 ]     ... , , , 10, , , ...  

Часовой пояс: UTC + 3 часа


Кто сейчас на форуме

Сейчас этот форум просматривают: нет зарегистрированных пользователей и гости: 19


Вы не можете начинать темы
Вы не можете отвечать на сообщения
Вы не можете редактировать свои сообщения
Вы не можете удалять свои сообщения
Вы не можете добавлять вложения

Найти:
Перейти:  


Powered by phpBB © 2000, 2002, 2005, 2007 phpBB Group
Русская поддержка phpBB
Extended by Karma MOD © 2007—2012 m157y
Extended by Topic Tags MOD © 2012 m157y