Например TDA7294

Форум РадиоКот • Просмотр темы - Радио на коленке (Помогите собрать радио)
Форум РадиоКот
Здесь можно немножко помяукать :)

Текущее время: Пт фев 13, 2026 06:20:28

Часовой пояс: UTC + 3 часа


ПРЯМО СЕЙЧАС:



Начать новую тему Ответить на тему  [ Сообщений: 487 ]     ... , , , 12, , , ...  
Автор Сообщение
Не в сети
 Заголовок сообщения: Re: Радио на коленке (Помогите собрать радио)
СообщениеДобавлено: Ср май 05, 2021 23:29:34 
Друг Кота
Аватар пользователя

Карма: 107
Рейтинг сообщений: 3321
Зарегистрирован: Сб фев 11, 2017 15:59:13
Сообщений: 14911
Откуда: 57 RUS
Рейтинг сообщения: 0
Niobium писал(а):
Все напряжения померял

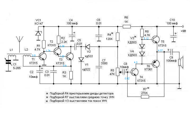
Нашёл я свою плату приёмника, подцепил динамик и магнитную антенну с КПЕ, подал питание 9V, Вести FM вполне себе нормально балакают, плюс ещё несколько иноязычных вещалок.
Вобщем снял карту напряжений, схема под спойлером:
СпойлерИзображение

Т1 Б - 0,6V; К - 1,74V, Э - 0V

Т2 Б - 1,74V; К - 3,08V Э - 1,22V

Т3 Б - 1,22V; К - 3,08V; Э - 0,6V

Т4 Б - 0,62V; К - 4V; Э - 0V

Т5 Б - 5,12V; К - 9V" Э - 4,57V

Т6 Б - 4V; К - 0V; Э - 4,57V

Смещение на диодах детектора в точки V2, R4, R5 - 0,74V.

_________________
НАРОДОВЛАСТИЕ а не кланово-олигархическая дерьмократия!!!
Цифровому рабству, навязываемому цифровым олигархатом - НЕТ!


Вернуться наверх
 
Не в сети
 Заголовок сообщения: Re: Радио на коленке (Помогите собрать радио)
СообщениеДобавлено: Чт май 06, 2021 00:17:34 
Друг Кота
Аватар пользователя

Карма: 197
Рейтинг сообщений: 8630
Зарегистрирован: Пн ноя 30, 2009 03:00:01
Сообщений: 43467
Откуда: Нерезиновая
Рейтинг сообщения: 0
Вобщем снял карту напряжений, схема под спойлером:

СпойлерИзображение

Так я не понял, работает у вас эта схема, или нет?
По напряжениям- вроде как ничего критичного.. :dont_know:


Вложения:
Комментарий к файлу: Эта же картика под спойлером, я на ней "результаты измерений" написал
Радио.png [125.36 KiB]
Скачиваний: 148
Вернуться наверх
 
Не в сети
 Заголовок сообщения: Re: Радио на коленке (Помогите собрать радио)
СообщениеДобавлено: Чт май 06, 2021 09:19:23 
Говорящий с текстолитом
Аватар пользователя

Зарегистрирован: Сб апр 17, 2021 12:24:15
Сообщений: 1521
Откуда: Украина
Рейтинг сообщения: 0
Я не знаю что, но где-то ошибка. Наверное перепроверю или перепаяю всё, может сделаю на макетной плате.

Добавлено after 9 minutes 1 second:
При включении рядом импульсного БП, или кулеров, то динамик наполняется шумами.

Добавлено after 59 seconds:
Естественный фон не слышно.


Вернуться наверх
 
Не в сети
 Заголовок сообщения: Re: Радио на коленке (Помогите собрать радио)
СообщениеДобавлено: Чт май 06, 2021 10:00:28 
Друг Кота
Аватар пользователя

Карма: 107
Рейтинг сообщений: 3321
Зарегистрирован: Сб фев 11, 2017 15:59:13
Сообщений: 14911
Откуда: 57 RUS
Рейтинг сообщения: 0
Niobium писал(а):
Естественный фон не слышно.

УНЧ работает?
Какие у вас стоят диоды детектора?
Я уже писал, если диоды детектора кремневые, типа КД522, то им необходимо подобрать напряжение смещения, дабы их приоткрыть, временно поставив вместо R4 подстроечник/переменник в районе 250-470 кОм, выше уже написал, у меня смещение на диодах детектора КД522 в точки V2, R4, R5 - 0,74V.
У вас на кремневых диодах детектора какое напряжение смещения?
Кремневые диоды детектора не задом наперёд поставил?
Если применили диоды детектора германиевые, то R4 удалить.

_________________
НАРОДОВЛАСТИЕ а не кланово-олигархическая дерьмократия!!!
Цифровому рабству, навязываемому цифровым олигархатом - НЕТ!


Вернуться наверх
 
Эиком - электронные компоненты и радиодетали
Не в сети
 Заголовок сообщения: Re: Радио на коленке (Помогите собрать радио)
СообщениеДобавлено: Чт май 06, 2021 11:02:48 
Говорящий с текстолитом
Аватар пользователя

Зарегистрирован: Сб апр 17, 2021 12:24:15
Сообщений: 1521
Откуда: Украина
Рейтинг сообщения: 0
УНЧ работает. Диоды кремниевые, как бы не крутил подстроечник, который приоткрывает диоды, всё-равно ничего. Работоспособность диодов проверю.


Вернуться наверх
 
Не в сети
 Заголовок сообщения: Re: Радио на коленке (Помогите собрать радио)
СообщениеДобавлено: Чт май 06, 2021 11:33:19 
Друг Кота
Аватар пользователя

Карма: 107
Рейтинг сообщений: 3321
Зарегистрирован: Сб фев 11, 2017 15:59:13
Сообщений: 14911
Откуда: 57 RUS
Рейтинг сообщения: 0
Niobium писал(а):
как бы не крутил подстроечник, который приоткрывает диоды, всё-равно ничего.

Так какое у вас смещение на диодах, в указанной мной выше точки?
Карта напряжений по постоянному току совпадает?
Я в ещё когда учился, собирал этот приёмник в корпусе от звонка ЭП ТРИОЛЬ, правда потом ферритовую магнитную антенну и маленький КПЕ применил в других самоделках, а плата с корпусом осталась:
Изображение
Изображение

_________________
НАРОДОВЛАСТИЕ а не кланово-олигархическая дерьмократия!!!
Цифровому рабству, навязываемому цифровым олигархатом - НЕТ!


Вернуться наверх
 
Не в сети
 Заголовок сообщения: Re: Радио на коленке (Помогите собрать радио)
СообщениеДобавлено: Чт май 06, 2021 15:45:49 
Говорящий с текстолитом
Аватар пользователя

Зарегистрирован: Сб апр 17, 2021 12:24:15
Сообщений: 1521
Откуда: Украина
Рейтинг сообщения: 0
Напряжение на диодах было вроде от 0,5В до 1В, 0,7 выставлял - ничего.


Вернуться наверх
 
Не в сети
 Заголовок сообщения: Re: Радио на коленке (Помогите собрать радио)
СообщениеДобавлено: Пт май 07, 2021 15:15:39 
Сверлит текстолит когтями
Аватар пользователя

Карма: 19
Рейтинг сообщений: 7
Зарегистрирован: Вс фев 17, 2019 15:38:10
Сообщений: 1165
Откуда: Одесса
Рейтинг сообщения: 0
Ну к дню радио уже должно орать, рвать динамик!
Иногда бывало собрать новую схему с нуля выходило быстрее, чем наладить старую, в которой застрял в непонятках...


Вернуться наверх
 
Не в сети
 Заголовок сообщения: Re: Радио на коленке (Помогите собрать радио)
СообщениеДобавлено: Сб май 08, 2021 11:47:56 
Говорящий с текстолитом
Аватар пользователя

Зарегистрирован: Сб апр 17, 2021 12:24:15
Сообщений: 1521
Откуда: Украина
Рейтинг сообщения: 0
Хех...

Изображение

СВЧ германийевый дид есть, феррит 400НН есть, накальник и к15у для автогенератора есть.

ВС547 купил новую партию, брака быть не должно.
Диод аналог Д9.
Теперь детекторы буду собирать нормальные. И ещё пару LM317 купил.


Вернуться наверх
 
Не в сети
 Заголовок сообщения: Re: Радио на коленке (Помогите собрать радио)
СообщениеДобавлено: Сб май 08, 2021 11:56:17 
Друг Кота
Аватар пользователя

Карма: 123
Рейтинг сообщений: 7958
Зарегистрирован: Сб сен 13, 2014 16:27:32
Сообщений: 39197
Откуда: СпиртоГонск созвездия Омега
Рейтинг сообщения: 0
не хватает знаменитой 174ун4 основы всех носимых гамнитол
там чуйка така достойна что диода на герыче хватче проям с контура через жопу подат зваук

_________________
ZМудрость(Опыт и выдержка) приходит с годами.
Все Ваши беды и проблемы, от недостатка знаний.
Умный и у дурака научится, а дураку и ..
Алберт Ейнштейн не поможет и ВВП не спасет.и МЧС опаздает


Вернуться наверх
 
Не в сети
 Заголовок сообщения: Re: Радио на коленке (Помогите собрать радио)
СообщениеДобавлено: Сб май 08, 2021 12:06:36 
Друг Кота

Карма: 49
Рейтинг сообщений: 547
Зарегистрирован: Чт фев 20, 2014 18:57:55
Сообщений: 19494
Рейтинг сообщения: 0
Единственная ун4 которая у меня была возбудилась и сгорела в первые секунды, с тех пор обхожу стороной :)

Теперь детекторы буду собирать нормальные.


Германиевые диоды в детекторе - это близко к фетишу, ну типа ламп в общем, кремниевые шоттки работают не сильно хуже, ваш приемник не заработал совершенно точно не из за диодов (если они исправны, конечно). Фоткайте получше (на фоне белой бумажки) - будем ошибки искать, они у всех бывают и самостоятельно найти сходу не получается - бывает такое, уж гул помех то эта схема должна принимать, этого дела сейчас везде хватает.

_________________
"Вся военная пропаганда, все крики, ложь и ненависть исходят от людей, которые на эту войну не пойдут !" / Джордж Оруэлл /
"Война - это,когда за интересы других,гибнут совершенно безвинные люди." / Уинстон Черчилль /


Вернуться наверх
 
Не в сети
 Заголовок сообщения: Re: Радио на коленке (Помогите собрать радио)
СообщениеДобавлено: Сб май 08, 2021 12:14:20 
Говорящий с текстолитом
Аватар пользователя

Зарегистрирован: Сб апр 17, 2021 12:24:15
Сообщений: 1521
Откуда: Украина
Рейтинг сообщения: 0
Я наверное на макетке буду собирать, так и аккуратнее будет, и компактнее.


Вернуться наверх
 
Не в сети
 Заголовок сообщения: Re: Радио на коленке (Помогите собрать радио)
СообщениеДобавлено: Сб май 08, 2021 12:22:38 
Друг Кота

Карма: 49
Рейтинг сообщений: 547
Зарегистрирован: Чт фев 20, 2014 18:57:55
Сообщений: 19494
Рейтинг сообщения: 0
Еще вариант на таких вот полосках http://www.cqham.ru/forum/attachment.ph ... 1620416597

_________________
"Вся военная пропаганда, все крики, ложь и ненависть исходят от людей, которые на эту войну не пойдут !" / Джордж Оруэлл /
"Война - это,когда за интересы других,гибнут совершенно безвинные люди." / Уинстон Черчилль /


Вернуться наверх
 
Не в сети
 Заголовок сообщения: Re: Радио на коленке (Помогите собрать радио)
СообщениеДобавлено: Сб май 08, 2021 13:42:17 
Вымогатель припоя

Зарегистрирован: Вс сен 10, 2006 00:04:03
Сообщений: 546
Рейтинг сообщения: 0
Еще вариант на таких вот полосках http://www.cqham.ru/forum/attachment.ph ... 1620416597

Можно просто на картонке.Печатаем схему покрупнее,в местах соединения деталей шилом делаем дырки и проволокой простые шинки-точка куда припаивать детали
или же так)
Вложение:
11.jpg [150.01 KiB]
Скачиваний: 105
а с обратной стороны соединить одножильным проводом

Добавлено after 1 minute 31 second:
Вложение:
10.jpg [124.16 KiB]
Скачиваний: 106


Вернуться наверх
 
Не в сети
 Заголовок сообщения: Re: Радио на коленке (Помогите собрать радио)
СообщениеДобавлено: Сб май 08, 2021 16:46:27 
Друг Кота

Карма: 49
Рейтинг сообщений: 547
Зарегистрирован: Чт фев 20, 2014 18:57:55
Сообщений: 19494
Рейтинг сообщения: 0
Прикольно выглядит )

_________________
"Вся военная пропаганда, все крики, ложь и ненависть исходят от людей, которые на эту войну не пойдут !" / Джордж Оруэлл /
"Война - это,когда за интересы других,гибнут совершенно безвинные люди." / Уинстон Черчилль /


Вернуться наверх
 
Не в сети
 Заголовок сообщения: Re: Радио на коленке (Помогите собрать радио)
СообщениеДобавлено: Сб май 08, 2021 17:44:43 
Друг Кота
Аватар пользователя

Карма: 26
Рейтинг сообщений: 837
Зарегистрирован: Сб янв 28, 2006 22:47:24
Сообщений: 5903
Рейтинг сообщения: 0
Давно бы уже купил трехногую TA7642 и сделал чего-нибудь.

_________________
Астролябия-сама меряет, было бы что мерять!!!


Вернуться наверх
 
Не в сети
 Заголовок сообщения: Re: Радио на коленке (Помогите собрать радио)
СообщениеДобавлено: Сб май 08, 2021 19:49:18 
Сверлит текстолит когтями
Аватар пользователя

Карма: 19
Рейтинг сообщений: 7
Зарегистрирован: Вс фев 17, 2019 15:38:10
Сообщений: 1165
Откуда: Одесса
Рейтинг сообщения: 0
Плату, т.е. дорожки можно и резаком вырезать... Вот пример:
http://archive.radio.ru/web/1982/03/056/


Вернуться наверх
 
Не в сети
 Заголовок сообщения: Re: Радио на коленке (Помогите собрать радио)
СообщениеДобавлено: Сб май 08, 2021 20:00:29 
Друг Кота
Аватар пользователя

Карма: 123
Рейтинг сообщений: 7958
Зарегистрирован: Сб сен 13, 2014 16:27:32
Сообщений: 39197
Откуда: СпиртоГонск созвездия Омега
Рейтинг сообщения: 0
к чему садо маза фоторезист рулит неуже нет лазерпринта дома? тогда вы НЕНАШ ТОЧНО а засланый казачок

_________________
ZМудрость(Опыт и выдержка) приходит с годами.
Все Ваши беды и проблемы, от недостатка знаний.
Умный и у дурака научится, а дураку и ..
Алберт Ейнштейн не поможет и ВВП не спасет.и МЧС опаздает


Вернуться наверх
 
Не в сети
 Заголовок сообщения: Re: Радио на коленке (Помогите собрать радио)
СообщениеДобавлено: Сб май 08, 2021 20:10:28 
Сверлит текстолит когтями
Аватар пользователя

Карма: 19
Рейтинг сообщений: 7
Зарегистрирован: Вс фев 17, 2019 15:38:10
Сообщений: 1165
Откуда: Одесса
Рейтинг сообщения: 0
к чему садо маза
А лепить проводочки как автор это как?
Стало быть с травлением и т.п. не знаком, а вырезать дорожки для начинающего самое то, пять минут и готово.


Вернуться наверх
 
Не в сети
 Заголовок сообщения: Re: Радио на коленке (Помогите собрать радио)
СообщениеДобавлено: Сб май 08, 2021 20:53:15 
Друг Кота

Карма: 49
Рейтинг сообщений: 547
Зарегистрирован: Чт фев 20, 2014 18:57:55
Сообщений: 19494
Рейтинг сообщения: 0
Тогда еще печатку нарисовать придется. Лучше уж на картонке со схемой ) Для УНЧ взять бы какую нибудь la4425 и не париться, один УНЧ уже вроде собран и напряжения получились как надо, все, можно как взрослые дядьки собирать на микрухах :)

_________________
"Вся военная пропаганда, все крики, ложь и ненависть исходят от людей, которые на эту войну не пойдут !" / Джордж Оруэлл /
"Война - это,когда за интересы других,гибнут совершенно безвинные люди." / Уинстон Черчилль /


Вернуться наверх
 
Показать сообщения за:  Сортировать по:  Вернуться наверх
Начать новую тему Ответить на тему  [ Сообщений: 487 ]     ... , , , 12, , , ...  

Часовой пояс: UTC + 3 часа


Кто сейчас на форуме

Сейчас этот форум просматривают: нет зарегистрированных пользователей и гости: 26


Вы не можете начинать темы
Вы не можете отвечать на сообщения
Вы не можете редактировать свои сообщения
Вы не можете удалять свои сообщения
Вы не можете добавлять вложения

Найти:
Перейти:  


Powered by phpBB © 2000, 2002, 2005, 2007 phpBB Group
Русская поддержка phpBB
Extended by Karma MOD © 2007—2012 m157y
Extended by Topic Tags MOD © 2012 m157y