Например TDA7294

Форум РадиоКот • Просмотр темы - Про колебательный контур.
Форум РадиоКот
Здесь можно немножко помяукать :)

Текущее время: Пн ноя 17, 2025 23:44:33

Часовой пояс: UTC + 3 часа


ПРЯМО СЕЙЧАС:



Начать новую тему Ответить на тему  [ Сообщений: 318 ]     ... , , , 12, , , ,  
Автор Сообщение
Не в сети
 Заголовок сообщения: Re: Про колебательный контур.
СообщениеДобавлено: Вт июн 04, 2013 16:02:39 
Открыл глаза

Зарегистрирован: Вт авг 03, 2010 23:17:31
Сообщений: 72
Откуда: Frankfurt am Main
Рейтинг сообщения: 0
я "поигрался" с сопротивлением R3 и наглядно убедился, что согласование присутствует, т.к. в какую бы сторону я не менял сопротивление этого резистора, выходная мощьность на нем падала. Спасибо за помощь.
С этим пунктом я разобрался.

Теперь мне бы хотелось вернуться с своим вопросам, точнее к вопросу. :)) Т.К. на данном этапе только один момент остался для меня не полностью ясен.

В вышеупомянутом каскаде умножителя я расчитывал контур в учетом оптимального согласования каскадов по мощности. Уместно ли использовать в данном случае подобный вид согласования или лучше добиваться не максимальной мощности, а максимального напряжения. (Последующим каскадом планируется применить аналогичный умножитеть на частоту 144МГц )

Или может лучше поставить после умножителя каскад с ОК и используя его высокое входное сопротивление не сильно нагружая контур снять с контура максимум напряжения и лишь потом подавать его на слудующий умножитель?


Вернуться наверх
 
Не в сети
 Заголовок сообщения: Re: Про колебательный контур.
СообщениеДобавлено: Вт июн 04, 2013 16:15:51 
Друг Кота

Карма: 27
Рейтинг сообщений: 206
Зарегистрирован: Чт ноя 26, 2009 11:16:50
Сообщений: 6015
Откуда: Москва
Рейтинг сообщения: 0
Абстрактно рассуждая, для умножителя важна фильтрация - выделить нужную гармонику и ослабить все остальное в достаточной степени. Поэтому снижение шунтирование контура может стать важнее остального, для повышения добротности. Хотя никто не мешает поставить систему из нескольких (двух) контуров, если нужно. Я бы стал пробовать, и смотреть, что получается.

Идея с эмиттерным (или истоковым) повторителем неплоха. Но на частотах свыше нескольких десятков мегагерц "изолирующие" свойства схемы с ОК могут быть ниже, из-за паразитных емкостей, неидеальности транзистора т.д., так что расчет повышения входного сопротивления "на пальцах" может не пройти.


Последний раз редактировалось SmarTrunk Вт июн 04, 2013 16:37:52, всего редактировалось 1 раз.

Вернуться наверх
 
Не в сети
 Заголовок сообщения: Re: Про колебательный контур.
СообщениеДобавлено: Вт июн 04, 2013 16:25:31 
Открыл глаза

Зарегистрирован: Вт авг 03, 2010 23:17:31
Сообщений: 72
Откуда: Frankfurt am Main
Рейтинг сообщения: 0
Благодарю за помощь! :)
Буду пробовать...


Вернуться наверх
 
Не в сети
 Заголовок сообщения: Re: Про колебательный контур.
СообщениеДобавлено: Вт июн 04, 2013 17:14:08 
Модератор
Аватар пользователя

Карма: 158
Рейтинг сообщений: 1600
Зарегистрирован: Пт апр 28, 2006 15:26:07
Сообщений: 11940
Откуда: Россия.
Рейтинг сообщения: 0
Медали: 2
Мявтор 3-й степени (1) Лучший человек Форума 2017 (1)
Полностью согласен с вышенаписанным. В умножителе на транзисторах на первом месте стоит чистота сигнала, а мощности добиваются в УМ стоящим после умножителей.
Конечно не могу сказать, что это самое хорошее и оптимальное, но много делал в свое время радиостанций на 144 мгц.
В те времена у меня были проблемы с кварцами и в задающем генераторе использовал кварцы на 9 мгц с последующим умножением на 16.
Всех больше понравились такие двухтактные удвоители.

Изображение

Для хорошей работы нужно подобрать напряжение возбуждения и если оно слишком большое, то работает наоборот хуже и сигнал становится грязных.
Так же у данной схемы и усиление по мощности довольно высокое и она не столь критична к добротности контуров.

Вот совсем недавно просто для эксперимента паял на монтажке простейший жук с таким умножителем. Удвоитель здесь работает по сути так же усилителем мощности и выдает довольно приличную мощность при напряжении питания 3 вольта.

Изображение

А здесь кварцованный FМ передатчик с широкополосной ЧМ на 98 мгц и там тоже стоит такой удвоитель.
Если нужна узкополосная ЧМ, то кварц нужен один.
viewtopic.php?p=695502#p695502

Изображение

В общем считаю, что для частот порядка 50 - 150 мгц это лучший умножитель(удвоитель), хотя конечно катушки в нем специфичные и требуют отводов, но эти недостатки полностью компенсируются работой схемы и простотой её настройки.


Вложения:
передатчик.JPG [32.74 KiB]
Скачиваний: 2289
Вернуться наверх
 
Эиком - электронные компоненты и радиодетали
Не в сети
 Заголовок сообщения: Re: Про колебательный контур.
СообщениеДобавлено: Вт июн 04, 2013 17:45:07 
Потрогал лапой паяльник
Аватар пользователя

Карма: 2
Рейтинг сообщений: 30
Зарегистрирован: Ср фев 20, 2013 00:46:02
Сообщений: 304
Откуда: РФ
Рейтинг сообщения: 1
aen извините, что влез, можете ответить и потом удалить пост если мешает. Но пожалуйста ответьте сначала.

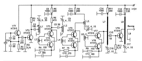
Я в другой теме только что спрашивал. А здесь на схеме вижу то же самое. Скажите, что это за жирные линии на первом рисунке ?
Ну в них ещё коллекторы VT7 и VT9 упираются почему то.
Это фильтры ?
Такие фильтры можно использовать чтобы 433МГц не прошло на провод питания ?
И где такие фильтры взять ?
Извините если вопросы глупые, не пинайте сильно пожалуйста.

_________________
Ваше мнение очень важно для нас. Оставьте своё сообщение в нашей теме.


Вернуться наверх
 
Не в сети
 Заголовок сообщения: Re: Про колебательный контур.
СообщениеДобавлено: Вт июн 04, 2013 18:06:23 
Модератор
Аватар пользователя

Карма: 158
Рейтинг сообщений: 1600
Зарегистрирован: Пт апр 28, 2006 15:26:07
Сообщений: 11940
Откуда: Россия.
Рейтинг сообщения: 0
Медали: 2
Мявтор 3-й степени (1) Лучший человек Форума 2017 (1)
Chat_vert писал(а):
aen Скажите, что это за жирные линии на первом рисунке ?
Это резонансные цепи на основе полосковых линий. Делаются или из толстых проводов или вытравливаются прямо на плате.
Выполняют роль колебательных контуров.
Применяют такие резонансные цепи на частотах в сотни мегагерц.
Схема, что выше взята отсюда.
http://cxema.my1.ru/publ/radiosvjaz/tra ... 6-1-0-3973
Там и про эти полосковые линии немного написано.
Можно в этой книжке почитать.
Жутяев С.Г. Любительская УКВ радиостанция
Стр. 26
https://sunduk.radiokot.ru/loadfile/?loa ... 41&turbo=1
В ней все очень доступно написано.

Если применительно к лампам, то можно эту книжку почитать.
Колесников А. Справочник ультракоротковолновика
http://files.radioscanner.ru/files/down ... v_ukv.djvu

Во всяком случае я на этих книжках учился в свое время.
Возможно сейчас есть более новые книжки по данному вопросу, но я их не знаю.


Вернуться наверх
 
Не в сети
 Заголовок сообщения: Re: Про колебательный контур.
СообщениеДобавлено: Вт июн 04, 2013 18:19:32 
Потрогал лапой паяльник
Аватар пользователя

Карма: 2
Рейтинг сообщений: 30
Зарегистрирован: Ср фев 20, 2013 00:46:02
Сообщений: 304
Откуда: РФ
Рейтинг сообщения: 1
Так, Ваш пост сохранил со ссылками, если мои посты неуместны можете уже удалять.
Вам огромное спасибо. Буду читать и изучать.
А если я такой жирный резонансный провод пропущу внутрь рупора излучателя через ферритовое кольцо маленькое ( ну как в компьютерах провода иногда делают ) то зто будет фильтровать 430МГц от питания ?
Протянуть надо туго туго без зазора я правильно догадался ? :roll:
А провод может даже не медный взять а стальную проволоку ?
И у меня совсем глупый вопрос возник А феррит ток проводит или диэлектрик ?

_________________
Ваше мнение очень важно для нас. Оставьте своё сообщение в нашей теме.


Вернуться наверх
 
Не в сети
 Заголовок сообщения: Re: Про колебательный контур.
СообщениеДобавлено: Вт июн 04, 2013 18:26:08 
Модератор
Аватар пользователя

Карма: 158
Рейтинг сообщений: 1600
Зарегистрирован: Пт апр 28, 2006 15:26:07
Сообщений: 11940
Откуда: Россия.
Рейтинг сообщения: 0
Медали: 2
Мявтор 3-й степени (1) Лучший человек Форума 2017 (1)
Убирать ничего не буду, т.к. все в принципе по теме.

Chat_vert писал(а):
провод пропущу внутрь рупора излучателя через ферритовое кольцо маленькое
Будет конечно фильтровать.
Вот только как это будет на данной частоте, я не знаю, т.к. не пробовал.
Провод пропущенный через кольцо это по сути дроссель на ферритовом кольце с количеством витков равным одному, поэтому само собой фильтрация будет.
На СВЧ часто используют ферритовые бусинки для этих целей. Их просто на провод одевают, а иногда, при необходимости прямо на вывод какого либо радиоэлемента.

Насчет СВЧ Вы Дмитрий М по мучайте. :)
Он думаю в этом деле здесь один из самых грамотных специалистов в данной области, т.к. плотно этим делом занимался.
Он как раз Вам в другой теме отвечал.


Вернуться наверх
 
Не в сети
 Заголовок сообщения: Re: Про колебательный контур.
СообщениеДобавлено: Вт июн 04, 2013 23:11:08 
Говорящий с текстолитом
Аватар пользователя

Карма: 17
Рейтинг сообщений: 181
Зарегистрирован: Пт дек 12, 2008 21:12:14
Сообщений: 1604
Откуда: Moscow
Рейтинг сообщения: 0
Ну воот с колебательного контура полезли в умножительную грязь,, 70е чтоли
вспомнили. Как это пространство не фильтруй,, все равно получишь грязь.
Нуу в 21 веке живем, еси надо и генераторы и PLL синтез есть и обычные
синтезаторы многопетлевые. А сам контур он же с точки зрения физики
может быть записан уровнением математического маятника разница только
в том что L-длинна подески груза С-масса груза
с этой точки зрения получаем два дифференциальных ур-нения
-математического маятника
- колебательного контура
остаает-ся изучить одно-уйственность и различие пртекающего
просесса.
Так например остановить маятник в Исакиевском соборе в Питере и заставить
его качаться в другом направлении весьма сложно.
другое дело колебательный контур..

_________________
Еси хочешь чтоб комп был быстрым - ставь Пингвин,- он будет чистым


Вернуться наверх
 
Не в сети
 Заголовок сообщения: Re: Про колебательный контур.
СообщениеДобавлено: Вт июн 04, 2013 23:47:05 
Друг Кота

Карма: 27
Рейтинг сообщений: 206
Зарегистрирован: Чт ноя 26, 2009 11:16:50
Сообщений: 6015
Откуда: Москва
Рейтинг сообщения: 0
Да, PLL (ФАПЧ) перспективнее, и во многих случаях лучше, но никто не запрещает использовать и умножители частоты. Хотя бы в учебных целях, в этом есть смысл.


Вернуться наверх
 
Не в сети
 Заголовок сообщения: Re: Про колебательный контур.
СообщениеДобавлено: Ср июн 05, 2013 00:45:01 
Открыл глаза

Зарегистрирован: Вт авг 03, 2010 23:17:31
Сообщений: 72
Откуда: Frankfurt am Main
Рейтинг сообщения: 0
Возможно что умножители частоты и не совсем соответствуют сегодняшнему дню, но для понимания принципов их работы, думаю, что не будет ничего плохого, если собрать на них пару схем.
И именно поэтому я сейчас их и мучаю, узнаю попутно много мелких, но важных моментов.


Вернуться наверх
 
Не в сети
 Заголовок сообщения: Re: Про колебательный контур.
СообщениеДобавлено: Ср июн 05, 2013 07:58:30 
Друг Кота
Аватар пользователя

Карма: 64
Рейтинг сообщений: 1102
Зарегистрирован: Ср ноя 17, 2010 23:10:55
Сообщений: 5837
Откуда: Ижевск LO66NU
Рейтинг сообщения: 3
Вот именно - на первый взгляд мелких, но на самом деле очень важных! Взять хотя-бы режим работы активного элемента - для удвоителя угол отсечки должен быть 60, для утроителя - 40 (http://jstonline.narod.ru/rsw/rsw_i0/rs ... _i0a0e.htm). Если это не учитывать, то будете биться с фильтрами и согласованием, а нужно всего-то поиграть со смещением.

_________________
В начале жизнь мучает вопросами, в конце - ответами...


Вернуться наверх
 
Не в сети
 Заголовок сообщения: Re: Про колебательный контур.
СообщениеДобавлено: Ср июн 05, 2013 10:07:11 
Потрогал лапой паяльник
Аватар пользователя

Карма: 15
Рейтинг сообщений: 99
Зарегистрирован: Пн окт 22, 2012 16:12:32
Сообщений: 338
Откуда: Иркутск, R0SBW
Рейтинг сообщения: 0
Ага!
Это Фурье виноват. Придумал свои ряды на нашу голову :)

_________________
Пацаны, не бойтесь меня – ни чему ХОРОШЕМУ я Вас не научу!


Вернуться наверх
 
Не в сети
 Заголовок сообщения: Re: Нужна помощь в создании генератора с квадратурным сигнал
СообщениеДобавлено: Пн сен 30, 2013 07:17:12 
Родился

Зарегистрирован: Пн апр 29, 2013 05:51:20
Сообщений: 4
Рейтинг сообщения: 0
Ребята, подскажите пожалуйста. Какую приблизительно индуктивность должен иметь защитный дроссель в цепи с рабочей частотой 2 МГц?

Нижняя рабочая частота 1 - 2 МГц. Дроссель должен иметь реактивное сопротивление для рабочих частот и пропускать только постоянный ток. Стоит в цепи коллектора транзистора. Переделываю схему, которая расчитана на большие частоты. Это не пиратский передатчик. УВЧ для опытов.



Сюда перенес.
Как дроссель не мотать, но он в конце концов к сожалению все равно становится колебательным контуром, хотя и паразитным и выбирается именно из этого критерия.

aen


Вернуться наверх
 
Не в сети
 Заголовок сообщения: Re: Нужна помощь в создании генератора с квадратурным сигнал
СообщениеДобавлено: Пн сен 30, 2013 07:22:00 
Друг Кота
Аватар пользователя

Карма: 64
Рейтинг сообщений: 1102
Зарегистрирован: Ср ноя 17, 2010 23:10:55
Сообщений: 5837
Откуда: Ижевск LO66NU
Рейтинг сообщения: 0
RL=2ПfL -> L=RL/2Пf...

_________________
В начале жизнь мучает вопросами, в конце - ответами...


Вернуться наверх
 
Не в сети
 Заголовок сообщения: Re: Нужна помощь в создании генератора с квадратурным сигнал
СообщениеДобавлено: Пн сен 30, 2013 07:32:01 
Родился

Зарегистрирован: Пн апр 29, 2013 05:51:20
Сообщений: 4
Рейтинг сообщения: 0
svic писал(а):
RL=2ПfL -> L=RL/2Пf...

Спасибо. Какое значение для R взять?


Вернуться наверх
 
Не в сети
 Заголовок сообщения: Re: Нужна помощь в создании генератора с квадратурным сигнал
СообщениеДобавлено: Пн сен 30, 2013 08:04:32 
Друг Кота
Аватар пользователя

Карма: 64
Рейтинг сообщений: 1102
Зарегистрирован: Ср ноя 17, 2010 23:10:55
Сообщений: 5837
Откуда: Ижевск LO66NU
Рейтинг сообщения: 0
multital писал(а):
Переделываю схему, которая расчитана на большие частоты.
А вот прикинте, какое было на этих частотах (по нижней границе) и пересчитайте для своих, чтоб тем же осталось.

_________________
В начале жизнь мучает вопросами, в конце - ответами...


Вернуться наверх
 
Не в сети
 Заголовок сообщения: Re: Нужна помощь в создании генератора с квадратурным сигнал
СообщениеДобавлено: Пн сен 30, 2013 14:00:34 
Мудрый кот
Аватар пользователя

Карма: 14
Рейтинг сообщений: 230
Зарегистрирован: Пн янв 12, 2009 01:59:20
Сообщений: 1815
Откуда: Россия.
Рейтинг сообщения: 0
multital писал(а):
Ребята, подскажите пожалуйста. Какую приблизительно индуктивность должен иметь защитный дроссель в цепи с рабочей частотой 2 МГц?
Без полной схемы ничего сказать нельзя. Все зависит от того, что там дальше идет.
Часто важнее не его индуктивность, а его паразитные параметры от которых никуда не денешься.
По сути чем больше его индуктивность, тем лучше, но по такому критерию можно попасть так, что его собственный резонанс будет находиться в рабочей полосе частот и он из дросселя может превратиться во что угодно, только не в нужный дроссель.
Вот здесь про дроссели и его параметры говорили.
viewtopic.php?p=1674974#p1674974


Вернуться наверх
 
Не в сети
 Заголовок сообщения: Re: Про колебательный контур.
СообщениеДобавлено: Пн сен 30, 2013 22:43:51 
Родился

Зарегистрирован: Пн апр 29, 2013 05:51:20
Сообщений: 4
Рейтинг сообщения: 0
Намотал дроссели 450мкГн на ферритовых кольцах. Кольца правда попались разной проницаемости. Целый день провозился но разобрался и намотал. Хорошо, что есть чем замерить индуктивность. Всего витков около 30 - 40. Витки точно уже не считал. Подгонял их по замерам индуктивности. По постоянному току R будет минимальным. Посмотрим как они будут работать.
Теперь на выходе надо обеспечить ВЧ 60 -70 В. при питании +12 В. ВЧ ферритов у нас не найти. Читал, что ферритовые трубки, что на кабеле от монитора могут работать до 30 МГц. Правда ли это? Трансформаторы по схеме ШПТЛ (прямые или скрученные линии) напряжение не смогут поднять. Или я ошибаюсь?
За ссылку спасибо - почитал.
Забыл сказать, что нагрузка на УВЧ очень низкоомная. Это не антенна, а другой излучатель на феррите. Там у А. Шпильмана всего 3 витка. Вопрос, как согласовать такую нагрузку с УВЧ? На излучателе должно быть 60 В. 3-4 МГц. Это медицинская техника.


Вернуться наверх
 
Не в сети
 Заголовок сообщения: Re: Про колебательный контур.
СообщениеДобавлено: Вт окт 01, 2013 00:48:27 
Мудрый кот
Аватар пользователя

Карма: 14
Рейтинг сообщений: 230
Зарегистрирован: Пн янв 12, 2009 01:59:20
Сообщений: 1815
Откуда: Россия.
Рейтинг сообщения: 0
multital писал(а):
Теперь на выходе надо обеспечить ВЧ 60 -70 В. при питании +12 В.
Нужно указывать на какой нагрузке это напряжение нужно получить.
Одно дело получить 70 вольт на нагрузке в 100 килоом и совершенно другое если нагрузка к примеру 100 ом


Вернуться наверх
 
Показать сообщения за:  Сортировать по:  Вернуться наверх
Начать новую тему Ответить на тему  [ Сообщений: 318 ]     ... , , , 12, , , ,  

Часовой пояс: UTC + 3 часа


Кто сейчас на форуме

Сейчас этот форум просматривают: нет зарегистрированных пользователей и гости: 34


Вы не можете начинать темы
Вы не можете отвечать на сообщения
Вы не можете редактировать свои сообщения
Вы не можете удалять свои сообщения
Вы не можете добавлять вложения

Найти:
Перейти:  


Powered by phpBB © 2000, 2002, 2005, 2007 phpBB Group
Русская поддержка phpBB
Extended by Karma MOD © 2007—2012 m157y
Extended by Topic Tags MOD © 2012 m157y