Например TDA7294

Форум РадиоКот • Просмотр темы - Расчет супергетеродинного приемника.
Форум РадиоКот
Здесь можно немножко помяукать :)

Текущее время: Ср мар 25, 2026 09:32:55

Часовой пояс: UTC + 3 часа


ПРЯМО СЕЙЧАС:



Начать новую тему Ответить на тему  [ Сообщений: 335 ]     ... , , , 16,  
Автор Сообщение
 Заголовок сообщения: Re: Расчет приемника АМ-сигналов.
СообщениеДобавлено: Сб мар 26, 2016 17:23:58 
Первый раз сказал Мяу!

Зарегистрирован: Ср окт 28, 2015 17:32:37
Сообщений: 26
Рейтинг сообщения: 0
Значение ослабления по соседнему каналу и избирательность по соседнему каналу, это одно и тоже?


Вернуться наверх
 
 Заголовок сообщения: Re: 0.52-1.6 МГц АМ приемник расчет преселектора
СообщениеДобавлено: Вс мар 27, 2016 15:58:18 
Модератор
Аватар пользователя

Карма: 158
Рейтинг сообщений: 1600
Зарегистрирован: Пт апр 28, 2006 15:26:07
Сообщений: 11940
Откуда: Россия.
Рейтинг сообщения: 0
Медали: 2
Мявтор 3-й степени (1) Лучший человек Форума 2017 (1)
rarurely писал(а):
Т.е при промежуточной частоте, не входящей в диапазон приемника(например 0.1МГц), избирательность по каналу прямого прохождения можно не учитывать?0.52-1.6
Во первых, хотя раньше и применялась промежуточная частота 110 кГц, но смысла применять такую низкую нет смысла. Если уж отдалять частоту ПЧ от частоты сигнала, то лучше это делать в бóльшую сторону, а не в меньшую, но сейчас не про это.
Сейчас просто рассмотрим предложенный вами вариант с ПЧ равной 0,1 МГц и Fсигн равное 520 кГц.
Если бы АЧХ преселектора имеет вид прямоугольника, то рассчитывать не нужно было бы не прямое прохождение ПЧ, ни прохождение по зеркальному каналу.

Изображение

Но в реале АЧХ преселектора имеет примерно такой вид.

Изображение

Поэтому придется считать.
На то он и курсовой.


Вложения:
2.GIF [6.02 KiB]
Скачиваний: 1833
1.GIF [6.26 KiB]
Скачиваний: 2042
Вернуться наверх
 
 Заголовок сообщения: Re: Расчет супергетеродинного приемника.
СообщениеДобавлено: Вс мар 27, 2016 21:50:26 
Электрический кот

Карма: 15
Рейтинг сообщений: 242
Зарегистрирован: Пн окт 06, 2014 18:37:50
Сообщений: 1038
Откуда: Великие Луки
Рейтинг сообщения: 0
Кто мешает взять ПЧ 10,7 МГц (преобразование вверх)? Избавитесь от кучи проблем.


Вернуться наверх
 
 Заголовок сообщения: Re: Расчет супергетеродинного приемника.
СообщениеДобавлено: Чт апр 07, 2016 07:21:30 
Родился

Зарегистрирован: Вт янв 12, 2016 21:50:59
Сообщений: 3
Рейтинг сообщения: 0
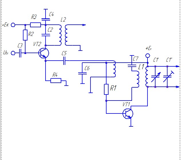
Доброго дня. Нарисовал такую схему 0.52-1.6 Мгц АМ приемника, подскажите пожалуйста явные ошибки в АРУ и УПЧ? как правильно они должны выглядеть на дискретных элементах?


Вложения:
Схема принципиальная7_04_форум.pdf [54.29 KiB]
Скачиваний: 379
Вернуться наверх
 
Эиком - электронные компоненты и радиодетали
 Заголовок сообщения: Re: Расчет супергетеродинного приемника.
СообщениеДобавлено: Чт апр 07, 2016 14:06:07 
Модератор
Аватар пользователя

Карма: 158
Рейтинг сообщений: 1600
Зарегистрирован: Пт апр 28, 2006 15:26:07
Сообщений: 11940
Откуда: Россия.
Рейтинг сообщения: 0
Медали: 2
Мявтор 3-й степени (1) Лучший человек Форума 2017 (1)
rarurely писал(а):
подскажите пожалуйста явные ошибки в АРУ и УПЧ?
Мельком глянул и исправил явные ошибки.

Изображение

Думаю, что ошибки есть и еще, но разглядывать нет времени.

Возьмите из какого либо справочнике схему старого советского карманного или переносного приемника на транзисторах и скопируйте её.
Все равно схемы стандартные и ничего придумывать нет смысла.


Вложения:
1.PNG [29.17 KiB]
Скачиваний: 2939
Вернуться наверх
 
 Заголовок сообщения: Срочно-срочно) Номиналы для супергетеродина
СообщениеДобавлено: Вт июн 07, 2016 18:25:01 
Родился

Зарегистрирован: Вт июн 07, 2016 18:18:00
Сообщений: 1
Рейтинг сообщения: 0
:o :o Друзья, выручайте. Как подобрать номиналы к схеме супергетеродинного приемника? Очень нужно. Частота 115 МГц
Вложение:
Безымянный — копия.jpg [93.66 KiB]
Скачиваний: 873




Тема дубль.
Сюда перенес.
Читайте. Мы здесь на подобный вопрос уже отвечали.
aen


Вернуться наверх
 
 Заголовок сообщения: Уровни сигналов в смесителе
СообщениеДобавлено: Вт июл 26, 2016 12:20:00 
Встал на лапы

Зарегистрирован: Пн апр 27, 2009 16:10:03
Сообщений: 125
Рейтинг сообщения: 0
Пожалуйста, подскажите каковы уровни полезного сигнала и гетеродина должны быть на входе АМ смесителя.
Спасибо.



Сюда перенес.
Зависит от типа смесителя, поэтому без схемы никто не скажет.
Здесь для начала почитайте.
http://news.cqham.ru/articles/detail.phtml?id=519
aen


Вернуться наверх
 
 Заголовок сообщения: Re: Срочно-срочно) Номиналы для супергетеродина
СообщениеДобавлено: Вс ноя 27, 2016 12:39:00 
Опытный кот

Карма: -14
Рейтинг сообщений: 22
Зарегистрирован: Вс ноя 09, 2008 12:10:59
Сообщений: 796
Откуда: Москва
Рейтинг сообщения: 0
Ира, Вы где срисовали эту бредовую схему?
1. На кой черт шунтировал входной контур резами R1 и R2, убивая его добротность?
2. УПЧ ни в коем случае нельзя делать апериодическим усилением - только резонансным (иначе С/Ш угробите навсегда).
3. Ну и все прочие грубые косяки.

_________________
Объём энтузиазма обратно пропорционален объёму накопленных знаний и опыта.


Вернуться наверх
 
 Заголовок сообщения: Уровни сигналов на входе смесителя АМ
СообщениеДобавлено: Сб дек 24, 2016 06:16:00 
Встал на лапы

Зарегистрирован: Пн апр 27, 2009 16:10:03
Сообщений: 125
Рейтинг сообщения: 0
Здравствуйте. Читал статьи (возможно, не те) про смешивание сигналов и нигде не нашёл про их уровни на входе смесителя. Понимаю, что уровень ВЧ зависит от качества приёма, а гетеродина от напряжения питания. Всё же должны же быть какие то рекомендации. Пожалуйста, подскажите.
Спасибо.



Сюда перенес.
Вам на данный вопрос уже отвечали в этой же теме и на этой же странице.
aen.


Вернуться наверх
 
 Заголовок сообщения: Re: Уровни сигналов на входе смесителя АМ
СообщениеДобавлено: Сб дек 24, 2016 08:20:50 
Друг Кота
Аватар пользователя

Карма: 64
Рейтинг сообщений: 1102
Зарегистрирован: Ср ноя 17, 2010 23:10:55
Сообщений: 5837
Откуда: Ижевск LO66NU
Рейтинг сообщения: 3
Входной сигнал - доли микровольта (зависит от уровня шума смесителя и гетеродина), уровень (амплитуда) гетеродина зависит от типа смесителя:
диоды германиевые - 150...350 милливольт
диоды кремниевые - 550...700 милливольт
транзисторы - 50...150 милливольт
микросхемы цифровые (коммутаторы) - 3...6 вольт.

_________________
В начале жизнь мучает вопросами, в конце - ответами...


Вернуться наверх
 
 Заголовок сообщения: Работа преобразователя частоты.
СообщениеДобавлено: Вс май 21, 2017 18:02:04 
Родился

Зарегистрирован: Вс май 21, 2017 17:39:45
Сообщений: 1
Рейтинг сообщения: 0
Работа преобразователя частоты.

Ребят, я новенький в радиотехнике, помогите понять,какой элемент для чего служит.
И что будет,если увеличивать или уменьшать эти элементы. И пожалуйста,поподробнее,а то я глупенький ещё в этом деле.
Заранее спасибо,за уделённое время.


Вложения:
Комментарий к файлу: вот схема
0001.jpg [46.14 KiB]
Скачиваний: 731
Вернуться наверх
 
 Заголовок сообщения: Re: Работа преобразователя частоты.
СообщениеДобавлено: Вс май 21, 2017 18:24:56 
Потрогал лапой паяльник
Аватар пользователя

Карма: 17
Рейтинг сообщений: 229
Зарегистрирован: Вт окт 30, 2012 18:09:24
Сообщений: 356
Откуда: Россия.
Рейтинг сообщения: 0
помогите понять,какой элемент для чего служит.
Здесь про смесители написано.
viewtopic.php?p=2943115#p2943115
Ваш смеситель практически не отличается от того, что описывают в той теме.

Изображение


Вернуться наверх
 
 Заголовок сообщения: Re: Расчет супергетеродинного приемника.
СообщениеДобавлено: Вс июл 09, 2017 13:16:16 
Родился

Карма: 4
Рейтинг сообщений: 0
Зарегистрирован: Вт фев 28, 2017 17:51:08
Сообщений: 5
Рейтинг сообщения: 0
Здравствуйте.Помогите пожалуйста мне рассчитать зеркальный канал при следующих параметрах.Частота гетеродина 2мгц промежуточная частота приемника 14мгц При этом частота приема получается 16мегагерц.А какая в этом случае будет зеркальная частота приема?Пожалуйста помогите.Заранее благодарю.


Вернуться наверх
 
 Заголовок сообщения: Re: Расчет супергетеродинного приемника.
СообщениеДобавлено: Вс июл 09, 2017 13:17:31 
Потрогал лапой паяльник
Аватар пользователя

Карма: 17
Рейтинг сообщений: 229
Зарегистрирован: Вт окт 30, 2012 18:09:24
Сообщений: 356
Откуда: Россия.
Рейтинг сообщения: 0
какая в этом случае будет зеркальная частота приема?

12 МГц


Вернуться наверх
 
 Заголовок сообщения: Re: Расчет супергетеродинного приемника.
СообщениеДобавлено: Вс июл 09, 2017 13:28:30 
Родился

Карма: 4
Рейтинг сообщений: 0
Зарегистрирован: Вт фев 28, 2017 17:51:08
Сообщений: 5
Рейтинг сообщения: 0
А каким образом у Вас получилось 12мгц?


Вернуться наверх
 
 Заголовок сообщения: Re: Расчет супергетеродинного приемника.
СообщениеДобавлено: Вс июл 09, 2017 13:42:18 
Потрогал лапой паяльник
Аватар пользователя

Карма: 17
Рейтинг сообщений: 229
Зарегистрирован: Вт окт 30, 2012 18:09:24
Сообщений: 356
Откуда: Россия.
Рейтинг сообщения: 0
На выходе смесителя получаются ВСЕ комбинации СУММЫ и РАЗНОСТИ входной частоты и частоты гетеродина и даже их гармоник!!!

Сейчас гармоники опускаем.
Сейчас для упрощения берем только основные гармоники сигнала и гетеродина.
Зеркальный канал в данном случае, это сумма входного сигнала 12 МГц и частоты гетеродина 2 МГц.
В итоге их суммирования в смесителе, выходе смесителя получим 14 МГц, т.е. промежуточную вашего приемника.

Полезный канал это РАЗНОСТЬ входного сигнала 16 МГц и частоты гетеродина 2 МГц


Вернуться наверх
 
 Заголовок сообщения: Re: Расчет супергетеродинного приемника.
СообщениеДобавлено: Вс июл 09, 2017 14:15:58 
Родился

Карма: 4
Рейтинг сообщений: 0
Зарегистрирован: Вт фев 28, 2017 17:51:08
Сообщений: 5
Рейтинг сообщения: 0
Скажите пожалуйста а можно для расчета зеркального канала написать программу калькулятор?Или такая программка уже существует?


Вернуться наверх
 
 Заголовок сообщения: Re: Расчет супергетеродинного приемника.
СообщениеДобавлено: Пн июл 10, 2017 10:41:52 
Друг Кота

Карма: 49
Рейтинг сообщений: 550
Зарегистрирован: Чт фев 20, 2014 18:57:55
Сообщений: 19494
Рейтинг сообщения: 0
Есть программа для расчета пораженных точек http://www.cqham.ru/forum/showthread.ph ... E%F7%E5%EA это более коварная штука, а для расчета зеркального канала достаточно самого обычного калькулятора, надо просто помнить, что в смесителе образуется сумма и разность поданных на него частот во всех комбинациях :dont_know:

_________________
"Вся военная пропаганда, все крики, ложь и ненависть исходят от людей, которые на эту войну не пойдут !" / Джордж Оруэлл /
"Война - это,когда за интересы других,гибнут совершенно безвинные люди." / Уинстон Черчилль /


Вернуться наверх
 
 Заголовок сообщения: Re: Расчет супергетеродинного приемника.
СообщениеДобавлено: Пн июл 10, 2017 12:40:05 
Потрогал лапой паяльник
Аватар пользователя

Карма: 15
Рейтинг сообщений: 99
Зарегистрирован: Пн окт 22, 2012 16:12:32
Сообщений: 338
Откуда: Иркутск, R0SBW
Рейтинг сообщения: 0
В старину, считалось Fз = Fс +/- 2* Fпч. (главная, не считая комбинашек).
На вопрос gaykovert от Вс июл 09, 2017 18:16:16
Fз = 40 МГц.

Или я заблудился?

_________________
Пацаны, не бойтесь меня – ни чему ХОРОШЕМУ я Вас не научу!


Вернуться наверх
 
 Заголовок сообщения: Re: Расчет супергетеродинного приемника.
СообщениеДобавлено: Пн июл 10, 2017 16:10:46 
Потрогал лапой паяльник
Аватар пользователя

Карма: 12
Рейтинг сообщений: 169
Зарегистрирован: Ср сен 21, 2016 17:21:32
Сообщений: 353
Откуда: Россия
Рейтинг сообщения: 0
Или я заблудился?
Да. :cry:

Частота гетеродина 2мгц промежуточная частота приемника 14мгц
... частота приема получается 16мегагерц
В реальных устройствах так не делают.
Если бы я увидел такое у кого либо в курсовой, то сразу бы не читая дальше, сразу бы "неуд" поставил.
В данном случае частоту гетеродина нужно взять 30 МГц.
Частота зеркального канала будет в этом случае 44 МГц

_________________
Подпись пока не придумал.


Вернуться наверх
 
Показать сообщения за:  Сортировать по:  Вернуться наверх
Начать новую тему Ответить на тему  [ Сообщений: 335 ]     ... , , , 16,  

Часовой пояс: UTC + 3 часа


Вы не можете начинать темы
Вы не можете отвечать на сообщения
Вы не можете редактировать свои сообщения
Вы не можете удалять свои сообщения
Вы не можете добавлять вложения

Найти:
Перейти:  


Powered by phpBB © 2000, 2002, 2005, 2007 phpBB Group
Русская поддержка phpBB
Extended by Karma MOD © 2007—2012 m157y
Extended by Topic Tags MOD © 2012 m157y