Например TDA7294

Форум РадиоКот • Просмотр темы - Fm радиопередатчик для свободного радиовещания.
Форум РадиоКот
Здесь можно немножко помяукать :)

Текущее время: Вс ноя 23, 2025 11:22:33

Часовой пояс: UTC + 3 часа


ПРЯМО СЕЙЧАС:



Начать новую тему Ответить на тему  [ Сообщений: 489 ]     ... , , , 18, , , ...  
Автор Сообщение
Не в сети
 Заголовок сообщения: Re: Fm радиопередатчик для свободного радиовещания.
СообщениеДобавлено: Вс фев 16, 2014 11:02:39 
Прорезались зубы
Аватар пользователя

Зарегистрирован: Сб ноя 07, 2009 17:31:44
Сообщений: 233
Рейтинг сообщения: 0
Друг нашёл где-то юзаную плату, говорит передатчик FM собирали когда-то :)) Хочет восстановить. Первый интересный момент-скорее всего умер mrf237 в выходном каскаде! Он должен звониться тестером (классическая проверка) или нет? И чем его заменить по дешевле? Тема интересная, а бюджет не большой.


Вернуться наверх
 
Не в сети
 Заголовок сообщения: Re: Fm радиопередатчик для свободного радиовещания.
СообщениеДобавлено: Вс фев 16, 2014 18:40:31 
Друг Кота

Карма: -1
Рейтинг сообщений: 70
Зарегистрирован: Вт мар 13, 2012 12:16:13
Сообщений: 8826
Откуда: .ru
Рейтинг сообщения: 0
Передатчик 100мГц 5Вт 4 транзистора... Изображениеmrf237 обычный биполярный транзистор. Выпаяй из схемы и прозвони тестером как обычный транзистор. :tea:


Вернуться наверх
 
Не в сети
 Заголовок сообщения: Re: Fm радиопередатчик для свободного радиовещания.
СообщениеДобавлено: Пн фев 17, 2014 09:37:35 
Открыл глаза

Зарегистрирован: Вс янв 26, 2014 14:28:44
Сообщений: 41
Откуда: воронежская область
Рейтинг сообщения: 0
Это обычный транзистор, звонится как и все биполярники.Вместо него можно поставить КТ920А,Б КТ925Б
Вместо 2N3866 можно поставить КТ610йййи
И будете снимать со схемки порядка 8- 10ват. :)
В зависимости как отстроете.
При подвесе антенны от земли 15 метров будет слышно примерно до 8-10км. :) на автомагнитолу..


Вернуться наверх
 
Не в сети
 Заголовок сообщения: Re: Fm радиопередатчик для свободного радиовещания.
СообщениеДобавлено: Пн фев 17, 2014 19:06:29 
Прорезались зубы
Аватар пользователя

Зарегистрирован: Сб ноя 07, 2009 17:31:44
Сообщений: 233
Рейтинг сообщения: 0
Ну точно, пробитый транзистор оказался ( В продаже таких нет! Хотел КТ920 поискать, но отговорили, сказали мал коэф. передачи. К вечеру повезло, друг где-то нашёл 2Т606, который под закрутку, как думаете подойдёт?


Вернуться наверх
 
Эиком - электронные компоненты и радиодетали
Не в сети
 Заголовок сообщения: Re: Fm радиопередатчик для свободного радиовещания.
СообщениеДобавлено: Пн фев 17, 2014 19:26:49 
Друг Кота
Аватар пользователя

Карма: 72
Рейтинг сообщений: 1153
Зарегистрирован: Чт ноя 20, 2008 04:20:48
Сообщений: 8072
Откуда: КурскЪ
Рейтинг сообщения: 0
лучше кт920,кт925.Буква зависит от необходимой выходной мощности и от имеющейся в передатчике входной.
И загляни в справочник по транзисторам автор Горюнов.

_________________
Принимаю вас 595+40db на уровне шумов на кухонный приёмник,антенна наружка-магнитная катушка..работает "Акация",вот такая информация.Роман.73!!!
"50 КСВ 075", UA3112SWL
Изображение


Последний раз редактировалось RA3WSI Вт фев 18, 2014 01:34:31, всего редактировалось 2 раз(а).

Вернуться наверх
 
Не в сети
 Заголовок сообщения: Re: Fm радиопередатчик для свободного радиовещания.
СообщениеДобавлено: Пн фев 17, 2014 23:20:46 
Открыл глаза

Зарегистрирован: Вс янв 26, 2014 14:28:44
Сообщений: 41
Откуда: воронежская область
Рейтинг сообщения: 1
Делайте как сказал предыдущий радиолюбитель..RA3WSI .......!!!!!!!!!!!! И будет ВАМ счастье.....
Прислушайтесь совета профессионала!!!!!!! :)


Вернуться наверх
 
Не в сети
 Заголовок сообщения: Re: Fm радиопередатчик для свободного радиовещания.
СообщениеДобавлено: Вт фев 18, 2014 01:26:39 
Друг Кота
Аватар пользователя

Карма: 72
Рейтинг сообщений: 1153
Зарегистрирован: Чт ноя 20, 2008 04:20:48
Сообщений: 8072
Откуда: КурскЪ
Рейтинг сообщения: 0
Спасибо Саша!!! :beer: :beer: :beer:

_________________
Принимаю вас 595+40db на уровне шумов на кухонный приёмник,антенна наружка-магнитная катушка..работает "Акация",вот такая информация.Роман.73!!!
"50 КСВ 075", UA3112SWL
Изображение


Вернуться наверх
 
Не в сети
 Заголовок сообщения: Re: Fm радиопередатчик для свободного радиовещания.
СообщениеДобавлено: Вт фев 18, 2014 18:39:52 
Прорезались зубы
Аватар пользователя

Зарегистрирован: Сб ноя 07, 2009 17:31:44
Сообщений: 233
Рейтинг сообщения: 0
samodelkin121 писал(а):
Прислушайтесь совета профессионала!!!!!!! :)

Конечно-же!
Вот завтра возьму в "долг" КТ920-й, подпаяю в схему, разумеется на проводках и необходимо-ли подстраивать выходной каскад? И самый важный вопрос, как перестраховаться что-бы его не "пальнуть"? На массивный радиатор его поставить или эквивалент антенны применить?


Вернуться наверх
 
Не в сети
 Заголовок сообщения: Re: Fm радиопередатчик для свободного радиовещания.
СообщениеДобавлено: Вт фев 18, 2014 20:27:10 
Модератор
Аватар пользователя

Карма: 158
Рейтинг сообщений: 1600
Зарегистрирован: Пт апр 28, 2006 15:26:07
Сообщений: 11940
Откуда: Россия.
Рейтинг сообщения: 0
Медали: 2
Мявтор 3-й степени (1) Лучший человек Форума 2017 (1)
RING писал(а):
разумеется на проводках
Не надо на проводках.
Нужно припаять так, как положено и радиатор обязательно.


Вернуться наверх
 
Не в сети
 Заголовок сообщения: Re: Fm радиопередатчик для свободного радиовещания.
СообщениеДобавлено: Ср фев 19, 2014 08:12:08 
Открыл глаза

Зарегистрирован: Вс янв 26, 2014 14:28:44
Сообщений: 41
Откуда: воронежская область
Рейтинг сообщения: 0
RING Ни каких проводков.....Транзистор прикручивается к радиатору.Выходной каскад обязательно подстраивать придется.Чтоб не спалить транзистор без нагрузки не включать.Тоесть нужен эквивалент или антенка. С волновым сопротивлением в 50 или 75Ом.:)


Вернуться наверх
 
Не в сети
 Заголовок сообщения: Re: Fm радиопередатчик для свободного радиовещания.
СообщениеДобавлено: Пн апр 21, 2014 23:39:12 
Открыл глаза

Зарегистрирован: Вс янв 26, 2014 14:28:44
Сообщений: 41
Откуда: воронежская область
Рейтинг сообщения: 0
Все!!!!!!!!!!Тема заглохла!!!!
Видать кто в руках держит паяльник ----- осталось очень и очень мало?????
А ЖАЛЬ!!!! :cry:


Вернуться наверх
 
Не в сети
 Заголовок сообщения: Re: Fm радиопередатчик для свободного радиовещания.
СообщениеДобавлено: Пн апр 21, 2014 23:41:50 
Сверлит текстолит когтями
Аватар пользователя

Карма: 22
Рейтинг сообщений: 110
Зарегистрирован: Вс сен 25, 2005 10:07:31
Сообщений: 1219
Откуда: Россия.
Рейтинг сообщения: 0
samodelkin121 писал(а):
Все!!!!!!!!!!Тема заглохла!!!!
А что еще писать то?
В теме все разжевано или считаете нужно много раз повторять то, что уже написали?


Вернуться наверх
 
Не в сети
 Заголовок сообщения: Прошу помощи в создании передатчика ФМ
СообщениеДобавлено: Пн май 05, 2014 22:46:52 
Первый раз сказал Мяу!

Зарегистрирован: Вт мар 19, 2013 20:27:41
Сообщений: 39
Рейтинг сообщения: 0
Схем передатчиков очень много,с различными модификациями.Мне же нужно простейшее:Передатчик,который будет просто передавать сигнал от мультивибратора(на к155ла3 к примеру),питание у передатчика будет разомкнуто,и замыкаться лишь тогда,когда сработет геркон.Нужна стабильная частота и дальность около 1 км,лучше-больше.Питание будет от автомобильного аккума(в машине),15 В максимум будет поступать получается...сигнал будет приниматься на радио-будильник дома на 9 этаже.
Заранее благодарен.
PS.Пытался вникнуть,не получилось.Надеюсь на понимание и разумную критику.



Сюда перенес.
На входе поставите мультивибратор с герконом.
Можно еще эту тему посмотреть.
viewtopic.php?f=28&t=11683
Здесь кроме всего прочего придется делать еще задающий генератор.
aen


Вложения:
удалить.jpg [20.04 KiB]
Скачиваний: 574
Вернуться наверх
 
Не в сети
 Заголовок сообщения: Re: Fm радиопередатчик для свободного радиовещания.
СообщениеДобавлено: Вт май 06, 2014 17:03:28 
Первый раз сказал Мяу!
Аватар пользователя

Зарегистрирован: Вт апр 29, 2014 02:54:20
Сообщений: 23
Рейтинг сообщения: 0
В домашних условиях без специальных приборов и навыков лучше применять твердотельные ВЧ модули.

Для радиовещания:

RA30H0608M-101
68-88МГц
30Вт
12.5В
http://platan.ru/cgi-bin/qwery.pl/id=95 ... &group=504

M67742-01
68-88МГц
30Вт
12.5В
http://platan.ru/cgi-bin/qwery.pl/id=60117&group=504

RA07M0608M-101
68-88МГц
7Вт
7.2В
http://platan.ru/cgi-bin/qwery.pl/id=15 ... &group=504

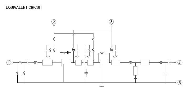
Модули хороши тем, что не надо настраивать (все контуры внутри данных модулей уже настроены на требуемую полосу), требуют малого напряжения возбуждения (10-20 мВт).

Вот как они выглядят внутри:
Изображение

Изображение

Эквивалентная схема на примере RA08H1317:
Изображение

Даже П-контуры с полосковыми линиями запихали (согласование + фильтрация гармоник и внеполосок).

Лично сам заказывал в platan.ru доставили за 4 дня! :wink:

В своё время вдоволь намучался с транзисторными каскадами - без дорогостоящих спец-приборов там делать нечего.
К примеру, анализаторы импедансов типа RigExpert стоят свыше 1000$, что намного дороже той самоделки что делаем.

Поэтому проще на ВЧ модулях собрать, о которых выше.

... и согласовать проще, так как входной и выходной импедансы заточены под 50 Ом :kill:


Вернуться наверх
 
Не в сети
 Заголовок сообщения: Re: Fm радиопередатчик для свободного радиовещания.
СообщениеДобавлено: Чт май 08, 2014 10:27:40 
Родился
Аватар пользователя

Зарегистрирован: Пт авг 26, 2011 12:40:51
Сообщений: 19
Откуда: Кинешма
Рейтинг сообщения: 0
kotofeich_2014 писал(а):
В домашних условиях без специальных приборов и навыков лучше применять твердотельные ВЧ модули.



А примеры схем применения для радиовещания есть ?


Вернуться наверх
 
Не в сети
 Заголовок сообщения: Re: Fm радиопередатчик для свободного радиовещания.
СообщениеДобавлено: Чт май 08, 2014 10:51:39 
Друг Кота
Аватар пользователя

Карма: 72
Рейтинг сообщений: 1153
Зарегистрирован: Чт ноя 20, 2008 04:20:48
Сообщений: 8072
Откуда: КурскЪ
Рейтинг сообщения: 0
Заходишь сюда и выбираешь себе схему.
Как раз для пиратского вещания.
http://vrtp.ru/index.php?act=categories&cat=1162

_________________
Принимаю вас 595+40db на уровне шумов на кухонный приёмник,антенна наружка-магнитная катушка..работает "Акация",вот такая информация.Роман.73!!!
"50 КСВ 075", UA3112SWL
Изображение


Вернуться наверх
 
Не в сети
 Заголовок сообщения: Re: Fm радиопередатчик для свободного радиовещания.
СообщениеДобавлено: Чт май 08, 2014 11:53:06 
Родился
Аватар пользователя

Зарегистрирован: Пт авг 26, 2011 12:40:51
Сообщений: 19
Откуда: Кинешма
Рейтинг сообщения: 0
Странно, вроде понятно про что спросил.... ну да ладно спрошу вот так.
Примеры схем применения твердотельных ВЧ модулей есть для радиовещания ?


Вернуться наверх
 
Не в сети
 Заголовок сообщения: Re: Fm радиопередатчик для свободного радиовещания.
СообщениеДобавлено: Чт май 08, 2014 13:32:21 
Мудрый кот
Аватар пользователя

Карма: 14
Рейтинг сообщений: 230
Зарегистрирован: Пн янв 12, 2009 01:59:20
Сообщений: 1815
Откуда: Россия.
Рейтинг сообщения: 0
clubx писал(а):
применения твердотельных ВЧ модулей есть для радиовещания
При чем тут радиовещание или что то другое?
Частоты радиовещания, это частоты порядка 100 мгц с ЧМ. Вот и нужно брать модули, которые способны работать на этих частотах и предназначенные для ЧМ, открывать их даташит и смотреть, как они подключаются.


Вернуться наверх
 
Не в сети
 Заголовок сообщения: Re: Fm радиопередатчик для свободного радиовещания.
СообщениеДобавлено: Чт май 08, 2014 16:46:28 
Родился
Аватар пользователя

Зарегистрирован: Пт авг 26, 2011 12:40:51
Сообщений: 19
Откуда: Кинешма
Рейтинг сообщения: 0
SERJ, человек пишет:

kotofeich_2014 писал(а):
В домашних условиях без специальных приборов и навыков лучше применять твердотельные ВЧ модули.

Для радиовещания

...

В своё время вдоволь намучался с транзисторными каскадами - без дорогостоящих спец-приборов там делать нечего.
К примеру, анализаторы импедансов типа RigExpert стоят свыше 1000$, что намного дороже той самоделки что делаем.

Поэтому проще на ВЧ модулях собрать, о которых выше.

... и согласовать проще, так как входной и выходной импедансы заточены под 50 Ом :kill:


Вот поэтому я его и спрашиваю про это. В даташитах на эти модули я не нашел схем применения. Если человек применял так наверно сможет помочь ? Как ещё обьяснить я уже не знаю....


Вернуться наверх
 
Не в сети
 Заголовок сообщения: Re: Fm радиопередатчик для свободного радиовещания.
СообщениеДобавлено: Пт май 09, 2014 10:11:29 
Первый раз сказал Мяу!
Аватар пользователя

Зарегистрирован: Вт апр 29, 2014 02:54:20
Сообщений: 23
Рейтинг сообщения: 0
clubx писал(а):
Примеры схем применения твердотельных ВЧ модулей есть для радиовещания ?


Схема применения есть. Неважно, радиовещания или нет - различие как тут уже сказали в частотах.
Модули однотипные в стиле - "подал модулированный сигнал с генератора на вход, с выхода снял на антенну через кабель, подал питание и управляющее смещение на затворы МОСФЕТов для регулировки усиления" и всё.

Моя схема включения RA08H1317:

Изображение

Остальные будут отличаться лишь распиновкой и напряжениями.

Выходной контур в случае с 50 омным кабелем можно выкинуть (обвёл красным), а резисторы заменить на те что сопротивления красным цветом (ток на затворы МОСФЕТов надо 1 мА, значит делитель должен обеспечивать ток в разы больше - 10мА к примеру, чтобы сопротивление затвора МОСФЕТа - а оно 3,5 кОм не влияло на делитель).

Стабилизатор питания 78L06 на 6,2 В можно заменить на любой не меньше 3,6-4V или вообще взять диод зенера на 3V6.
Но мне надо ещё передатчик питать 6V, от того L06 поставил.

В итоге я вдуваю в этот модуль 20 мВт, а на выходе имею 8 Ватт (50 Ом нагрузка).
Измерял КСВ-метром-ваттметром SX-40.

Источник питания лоджен обеспечить ток не менее 1,8 А при 12V

Выходная мощность модуля регулируется переменным резистором.

Достигает номинала (8Вт) при напряжении на затворах 3,5V.
Можно до 4 V повышать, главное чтоб мощность была не больше 10 Вт.

Можно и 1 Вт выставить, напряжение на затворах будет меньше и ток потребления меньше.

В общем всё есть в даташите на RA08H1317


Вернуться наверх
 
Показать сообщения за:  Сортировать по:  Вернуться наверх
Начать новую тему Ответить на тему  [ Сообщений: 489 ]     ... , , , 18, , , ...  

Часовой пояс: UTC + 3 часа


Кто сейчас на форуме

Сейчас этот форум просматривают: нет зарегистрированных пользователей и гости: 14


Вы не можете начинать темы
Вы не можете отвечать на сообщения
Вы не можете редактировать свои сообщения
Вы не можете удалять свои сообщения
Вы не можете добавлять вложения

Найти:
Перейти:  


Powered by phpBB © 2000, 2002, 2005, 2007 phpBB Group
Русская поддержка phpBB
Extended by Karma MOD © 2007—2012 m157y
Extended by Topic Tags MOD © 2012 m157y