Например TDA7294

Форум РадиоКот • Просмотр темы - ЛГШ 501. Сужение полосы под подавление FM
Форум РадиоКот
Здесь можно немножко помяукать :)

Текущее время: Сб ноя 15, 2025 03:59:52

Часовой пояс: UTC + 3 часа


ПРЯМО СЕЙЧАС:



Начать новую тему Ответить на тему  [ Сообщений: 82 ]    , , 3, ,  
Автор Сообщение
Не в сети
 Заголовок сообщения: Re: ЛГШ 501. Сужение полосы под подавление FM
СообщениеДобавлено: Ср ноя 15, 2023 10:04:16 
Друг Кота

Карма: 49
Рейтинг сообщений: 547
Зарегистрирован: Чт фев 20, 2014 18:57:55
Сообщений: 19487
Рейтинг сообщения: 1
модуль синтезатора и ардуина вас спасут ) чтобы невозможно было слушать радио необязательно глушить каждую частоту постоянно, если прыгать по ним слушать тоже будет невозможно

_________________
"Вся военная пропаганда, все крики, ложь и ненависть исходят от людей, которые на эту войну не пойдут !" / Джордж Оруэлл /
"Война - это,когда за интересы других,гибнут совершенно безвинные люди." / Уинстон Черчилль /


Вернуться наверх
 
Не в сети
 Заголовок сообщения: Re: ЛГШ 501. Сужение полосы под подавление FM
СообщениеДобавлено: Ср ноя 15, 2023 10:39:06 
Друг Кота

Карма: -1
Рейтинг сообщений: 65
Зарегистрирован: Вт мар 13, 2012 12:16:13
Сообщений: 8802
Откуда: .ru
Рейтинг сообщения: 0
синтезатор нужен для глушения конкретной частоты...
если просто прыгать по частотам то синтезатор не нужен.


Вернуться наверх
 
Не в сети
 Заголовок сообщения: Re: ЛГШ 501. Сужение полосы под подавление FM
СообщениеДобавлено: Ср ноя 15, 2023 11:30:48 
Друг Кота
Аватар пользователя

Карма: 26
Рейтинг сообщений: 796
Зарегистрирован: Сб янв 28, 2006 22:47:24
Сообщений: 5561
Рейтинг сообщения: 0
Достаточно гун с ум и генератора пилоообразного напряжения.

_________________
Астролябия-сама меряет, было бы что мерять!!!


Вернуться наверх
 
Не в сети
 Заголовок сообщения: Re: ЛГШ 501. Сужение полосы под подавление FM
СообщениеДобавлено: Ср ноя 15, 2023 16:43:04 
Друг Кота

Карма: 49
Рейтинг сообщений: 547
Зарегистрирован: Чт фев 20, 2014 18:57:55
Сообщений: 19487
Рейтинг сообщения: 0
синтезатор нужен для глушения конкретной частоты...
если просто прыгать по частотам то синтезатор не нужен.

так оно проще. как напрогал так и прыгает и даже настраивать не надо

_________________
"Вся военная пропаганда, все крики, ложь и ненависть исходят от людей, которые на эту войну не пойдут !" / Джордж Оруэлл /
"Война - это,когда за интересы других,гибнут совершенно безвинные люди." / Уинстон Черчилль /


Вернуться наверх
 
Эиком - электронные компоненты и радиодетали
Не в сети
 Заголовок сообщения: Re: ЛГШ 501. Сужение полосы под подавление FM
СообщениеДобавлено: Чт ноя 16, 2023 09:43:22 
Друг Кота

Карма: 13
Рейтинг сообщений: 84
Зарегистрирован: Чт сен 20, 2007 14:08:00
Сообщений: 13796
Рейтинг сообщения: 0
Достаточно гун с ум и генератора пилоообразного напряжения.

я про это и написал выше

_________________
тематические ответы только в форуме, в приват не пишите


Вернуться наверх
 
Не в сети
 Заголовок сообщения: Re: ЛГШ 501. Сужение полосы под подавление FM
СообщениеДобавлено: Пт ноя 17, 2023 07:38:25 
Первый раз сказал Мяу!

Зарегистрирован: Пт ноя 10, 2023 08:47:54
Сообщений: 28
Рейтинг сообщения: 0
Схему давилки с плавающей частотой не нашёл пока. Может кто подскажет где искать?


Вернуться наверх
 
Не в сети
 Заголовок сообщения: Re: ЛГШ 501. Сужение полосы под подавление FM
СообщениеДобавлено: Пт ноя 17, 2023 11:02:47 
Друг Кота

Карма: 49
Рейтинг сообщений: 547
Зарегистрирован: Чт фев 20, 2014 18:57:55
Сообщений: 19487
Рейтинг сообщения: 0
Сами придумайте. Генератор ВЧ с варикапом + генератор пилы. Напряжение низа/верха пилы должно соответствовать границам диапазона. Ну или синтезатор и ардуина ) я про них не зря написал - кому то, кто ближе к программированию, чем к радиотехнике, реально проще будет из них собрать - там всего лишь соединить провода правильно нужно и напрогать прогу из десятков строк.

_________________
"Вся военная пропаганда, все крики, ложь и ненависть исходят от людей, которые на эту войну не пойдут !" / Джордж Оруэлл /
"Война - это,когда за интересы других,гибнут совершенно безвинные люди." / Уинстон Черчилль /


Вернуться наверх
 
Не в сети
 Заголовок сообщения: Re: ЛГШ 501. Сужение полосы под подавление FM
СообщениеДобавлено: Пт ноя 17, 2023 13:47:20 
Друг Кота

Карма: -1
Рейтинг сообщений: 65
Зарегистрирован: Вт мар 13, 2012 12:16:13
Сообщений: 8802
Откуда: .ru
Рейтинг сообщения: 0
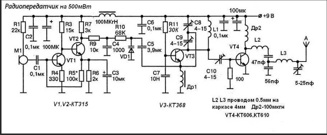
FM передатчик в авто...

маломощный FM передатчик... работает внутри авто.
Вложение:
Screenshot_2.jpg [106.63 KiB]
Скачиваний: 31


мощный FM передатчик... работает в пределах несколько километров.
Вложение:
Screenshot_1.jpg [105.12 KiB]
Скачиваний: 32

https://www.youtube.com/watch?v=pcf4Y8y_6Z8

и т.д. и т.п.
интернет завален предложениями))

можно сделать самому... надо только дружить с паяльником))
:tea:

Добавлено after 16 minutes 9 seconds:
MörderFM писал(а):
Схему давилки с плавающей частотой не нашёл пока. Может кто подскажет где искать?

первая попавшаяся...
Вложение:
Screenshot_5.jpg [46.78 KiB]
Скачиваний: 47

или вот...
Вложение:
Screenshot_6.jpg [51.78 KiB]
Скачиваний: 36

вместо микрофонного усилителя подключаем генератор пилы...
самый простой генератор пилы))
Вложение:
Screenshot_7.jpg [32.67 KiB]
Скачиваний: 36


не надо с плавающей... надо с перескоком по частотам...

берём рацию 5 ватт...
136...174 мгц
и прошиваем на другие частоты...
88...108 мгц
всё))
:tea:

Добавлено after 4 minutes 19 seconds:
если 5 ватт мало... добавляем усилитель))

на 10 ватт...
Вложение:
Screenshot_3.jpg [52.67 KiB]
Скачиваний: 31

на 25 ватт...
Вложение:
Screenshot_4.jpg [57.11 KiB]
Скачиваний: 28

на 50 ватт...
на 100 ватт...
на 200 ватт...
))


Вернуться наверх
 
Не в сети
 Заголовок сообщения: Re: ЛГШ 501. Сужение полосы под подавление FM
СообщениеДобавлено: Вс ноя 19, 2023 22:13:33 
Друг Кота

Карма: 49
Рейтинг сообщений: 547
Зарегистрирован: Чт фев 20, 2014 18:57:55
Сообщений: 19487
Рейтинг сообщения: 0
А потом старшипы падают :)

_________________
"Вся военная пропаганда, все крики, ложь и ненависть исходят от людей, которые на эту войну не пойдут !" / Джордж Оруэлл /
"Война - это,когда за интересы других,гибнут совершенно безвинные люди." / Уинстон Черчилль /


Вернуться наверх
 
Не в сети
 Заголовок сообщения: Re: ЛГШ 501. Сужение полосы под подавление FM
СообщениеДобавлено: Пн ноя 27, 2023 05:07:02 
Первый раз сказал Мяу!

Зарегистрирован: Пт ноя 10, 2023 08:47:54
Сообщений: 28
Рейтинг сообщения: 0
roman.com, а зачем усилитель на каждый канал, если ардуино будет задействовать синтезаторы поочередно?


Вернуться наверх
 
Не в сети
 Заголовок сообщения: Re: ЛГШ 501. Сужение полосы под подавление FM
СообщениеДобавлено: Пн ноя 27, 2023 10:17:40 
Друг Кота

Карма: 49
Рейтинг сообщений: 547
Зарегистрирован: Чт фев 20, 2014 18:57:55
Сообщений: 19487
Рейтинг сообщения: 0
Да не на каждый. Это он шутканул про мощность ) Типа если 25 мало делаем 100, если и 100 мало, то хоть на киловатт )

_________________
"Вся военная пропаганда, все крики, ложь и ненависть исходят от людей, которые на эту войну не пойдут !" / Джордж Оруэлл /
"Война - это,когда за интересы других,гибнут совершенно безвинные люди." / Уинстон Черчилль /


Вернуться наверх
 
Не в сети
 Заголовок сообщения: Re: ЛГШ 501. Сужение полосы под подавление FM
СообщениеДобавлено: Пн ноя 27, 2023 10:52:10 
Первый раз сказал Мяу!

Зарегистрирован: Пт ноя 10, 2023 08:47:54
Сообщений: 28
Рейтинг сообщения: 0
3 Вт насколько мощно будет? В помещении много железа и наводок от оборудования...


Вернуться наверх
 
Не в сети
 Заголовок сообщения: Re: ЛГШ 501. Сужение полосы под подавление FM
СообщениеДобавлено: Пн ноя 27, 2023 12:02:17 
Друг Кота

Карма: 49
Рейтинг сообщений: 547
Зарегистрирован: Чт фев 20, 2014 18:57:55
Сообщений: 19487
Рейтинг сообщения: 0
Должно быть достаточно если антенна размером не с карандаш.

_________________
"Вся военная пропаганда, все крики, ложь и ненависть исходят от людей, которые на эту войну не пойдут !" / Джордж Оруэлл /
"Война - это,когда за интересы других,гибнут совершенно безвинные люди." / Уинстон Черчилль /


Вернуться наверх
 
Не в сети
 Заголовок сообщения: Re: ЛГШ 501. Сужение полосы под подавление FM
СообщениеДобавлено: Пн ноя 27, 2023 12:04:51 
Первый раз сказал Мяу!

Зарегистрирован: Пт ноя 10, 2023 08:47:54
Сообщений: 28
Рейтинг сообщения: 0
Антенну большую делать не хочется. 5 вт тогда?


Вернуться наверх
 
Не в сети
 Заголовок сообщения: Re: ЛГШ 501. Сужение полосы под подавление FM
СообщениеДобавлено: Пн ноя 27, 2023 14:14:08 
Друг Кота

Карма: -1
Рейтинг сообщений: 65
Зарегистрирован: Вт мар 13, 2012 12:16:13
Сообщений: 8802
Откуда: .ru
Рейтинг сообщения: 0
roman.com, а зачем усилитель на каждый канал, если ардуино будет задействовать синтезаторы поочередно?

в схеме на ардуино все синтезаторы будут задействованы ОДНОВРЕМЕННО.
Вложение:
глушилка.jpg [54.62 KiB]
Скачиваний: 30

это аналог заводской глушилки...
в заводской глушилке много передатчиков... и все передатчики работают одновременно...
Вложение:
Screenshot_1 (1).jpg [34.53 KiB]
Скачиваний: 25

причём у каждого передатчика в заводской глушилке есть свой отдельный регулятор мощности (переменный резистор на передней панели)...
:tea:
MörderFM писал(а):
Антенну большую делать не хочется. 5 вт тогда?

антенна на FM стандартная ~70 сантиметров))
:tea:


Вернуться наверх
 
Не в сети
 Заголовок сообщения: Re: ЛГШ 501. Сужение полосы под подавление FM
СообщениеДобавлено: Пн ноя 27, 2023 16:17:57 
Первый раз сказал Мяу!

Зарегистрирован: Пт ноя 10, 2023 08:47:54
Сообщений: 28
Рейтинг сообщения: 0
Уж очень сложно для меня. Наверное, проще будет как kalobyte предложил


Вернуться наверх
 
Не в сети
 Заголовок сообщения: Re: ЛГШ 501. Сужение полосы под подавление FM
СообщениеДобавлено: Вт ноя 28, 2023 11:58:17 
Друг Кота

Карма: 13
Рейтинг сообщений: 84
Зарегистрирован: Чт сен 20, 2007 14:08:00
Сообщений: 13796
Рейтинг сообщения: 0
именно такъ :tea:

_________________
тематические ответы только в форуме, в приват не пишите


Вернуться наверх
 
Не в сети
 Заголовок сообщения: Re: ЛГШ 501. Сужение полосы под подавление FM
СообщениеДобавлено: Пн дек 04, 2023 12:17:01 
Первый раз сказал Мяу!

Зарегистрирован: Пт ноя 10, 2023 08:47:54
Сообщений: 28
Рейтинг сообщения: 0
Тут инфу ковыряю потихоньку по предложенным схемам. Вопрос возник по питанию. Просветите, пожалуйста! Усилитель/усилители хотят 14-15в, Ардуино 5в, синтезаторы питаются от Ардуино. Понятно, что надо БП на 15в, а вот на Ардуино как подать 5в с того же БП? Есть какие-то преобразователи DC-DC...


Вернуться наверх
 
Не в сети
 Заголовок сообщения: Re: ЛГШ 501. Сужение полосы под подавление FM
СообщениеДобавлено: Пн дек 04, 2023 17:49:54 
Друг Кота

Карма: 49
Рейтинг сообщений: 547
Зарегистрирован: Чт фев 20, 2014 18:57:55
Сообщений: 19487
Рейтинг сообщения: 0
https://www.chipdip.ru/catalog/ic-stabilizers?gq=7805

_________________
"Вся военная пропаганда, все крики, ложь и ненависть исходят от людей, которые на эту войну не пойдут !" / Джордж Оруэлл /
"Война - это,когда за интересы других,гибнут совершенно безвинные люди." / Уинстон Черчилль /


Вернуться наверх
 
Не в сети
 Заголовок сообщения: Re: ЛГШ 501. Сужение полосы под подавление FM
СообщениеДобавлено: Вт дек 05, 2023 07:31:24 
Первый раз сказал Мяу!

Зарегистрирован: Пт ноя 10, 2023 08:47:54
Сообщений: 28
Рейтинг сообщения: 0
Morroc, https://www.chipdip.ru/product0/8016279617. А не этот?


Вернуться наверх
 
Показать сообщения за:  Сортировать по:  Вернуться наверх
Начать новую тему Ответить на тему  [ Сообщений: 82 ]    , , 3, ,  

Часовой пояс: UTC + 3 часа


Кто сейчас на форуме

Сейчас этот форум просматривают: Google [Bot] и гости: 23


Вы не можете начинать темы
Вы не можете отвечать на сообщения
Вы не можете редактировать свои сообщения
Вы не можете удалять свои сообщения
Вы не можете добавлять вложения

Найти:
Перейти:  


Powered by phpBB © 2000, 2002, 2005, 2007 phpBB Group
Русская поддержка phpBB
Extended by Karma MOD © 2007—2012 m157y
Extended by Topic Tags MOD © 2012 m157y