Например TDA7294

Форум РадиоКот • Просмотр темы - Проверенные схемы Радиомикрофонов
Форум РадиоКот
Здесь можно немножко помяукать :)

Текущее время: Пт дек 05, 2025 14:24:44

Часовой пояс: UTC + 3 часа


ПРЯМО СЕЙЧАС:



Начать новую тему Ответить на тему  [ Сообщений: 724 ]     ... , , , 22, , , ...  
Автор Сообщение
Не в сети
 Заголовок сообщения: Re: Проверенные схемы Радиомикрофонов
СообщениеДобавлено: Вт сен 24, 2024 22:07:30 
Грызет канифоль
Аватар пользователя

Карма: 5
Рейтинг сообщений: -10
Зарегистрирован: Вс сен 18, 2022 22:53:43
Сообщений: 270
Откуда: Москва
Рейтинг сообщения: 0
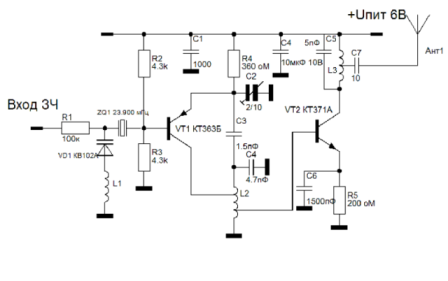
Не зря выложил ВЧ часть этого радиомикрофона я знал, что коллеги обсудят эту схему.
Теперь можно поговорить как настроить эту ВЧ часть. Так вот Настройка ВЧ радиомикрофона не сложная. Изменяя емкость конденсатора С2 нужно добиться устойчивой генерации если при регулировке все же не удалось чтобы схема заработала, то нужно попытаться изменить номинал конденсатора С3 от 1 до 2.5 пФ.
Теперь идем дальше, частоту с помощью частотомера точно устанавливаем т.е изменяя геометрию размера L2. Если взять индикатор СВЧ то можно отрегулировать катушку по максимальному выходному напряжению при минимальном токе потребления.
Теперь займемся контуром L3 С5 его настраиваем по максимальной выходной мощности. Теперь продолжаем настройку, антенна кусок провода 20 см припаиваем к конденсатору С7 и отрезаем по 2 мм до максимального выходного напряжения. Можно незначительно уменьшить номинал резистора R5 я думаю 120-110 ом хватит, Это приведет к увеличению мощности радиомикрофона. Теперь надо добавить приличный УНЧ чтобы получился полноценный радиомикрофон, и конечно плату создать в программе Sprint-Layout и в заключении собрать данное изделие и проверить его работоспособность. Если нужен другой частотный диапазон работы радиомикрофона то можно будет подправить схему. Вроде на этом все. Если, что то упустил для настройки радиомикрофона то добавьте друзья!


Изображение

_________________
Товарищ, верь: пройдёт она - И дерьмократия, и гласность! И вот тогда ГосБезопасность Припомнит ваши имена...


Последний раз редактировалось Виктор50 Ср сен 25, 2024 09:28:07, всего редактировалось 2 раз(а).

Вернуться наверх
 
Не в сети
 Заголовок сообщения: Re: Проверенные схемы Радиомикрофонов
СообщениеДобавлено: Вт сен 24, 2024 23:31:02 
Родился
Аватар пользователя

Зарегистрирован: Чт сен 19, 2024 09:09:51
Сообщений: 3
Рейтинг сообщения: 0
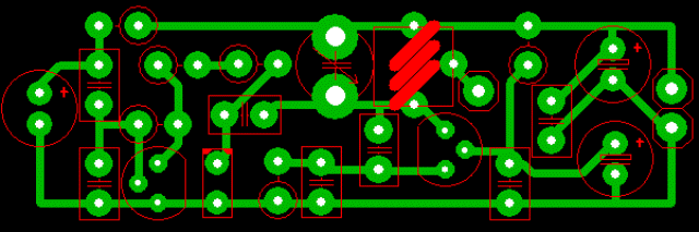
Здравствуйте электронщики! я наверно уже надоел. Что поделать проблемка нарисовалась не могу понять куда какие детали вставлять на плате, подскажите Виктор, на вашей плате нет обозначений
Изображение


Вернуться наверх
 
Не в сети
 Заголовок сообщения: Re: Проверенные схемы Радиомикрофонов
СообщениеДобавлено: Ср сен 25, 2024 09:17:26 
Грызет канифоль
Аватар пользователя

Карма: 5
Рейтинг сообщений: -10
Зарегистрирован: Вс сен 18, 2022 22:53:43
Сообщений: 270
Откуда: Москва
Рейтинг сообщения: 0
Привет Ден10! твоя проблема решаема, выкладываю тебе рисунок платы с радиоэлементами, собирай и настраивай радиомикрофон.

Изображение

_________________
Товарищ, верь: пройдёт она - И дерьмократия, и гласность! И вот тогда ГосБезопасность Припомнит ваши имена...


Вернуться наверх
 
Не в сети
 Заголовок сообщения: Re: Проверенные схемы Радиомикрофонов
СообщениеДобавлено: Чт сен 26, 2024 01:35:20 
Грызет канифоль
Аватар пользователя

Карма: 5
Рейтинг сообщений: -10
Зарегистрирован: Вс сен 18, 2022 22:53:43
Сообщений: 270
Откуда: Москва
Рейтинг сообщения: 0
Радиомикрофон на 2 транзисторах с питанием на 3 вольта

Принципиальная схема радиомикрофона

Изображение

Плата радиомикрофона

Изображение

Описание радиомикрофона
Простой радиомикрофон на 2 транзисторах
Катушка L1 содержит 6 витков провода 0.4 мм на оправке 5 мм
Радиомикрофон работает на частоте 90.1 мгц
Транзистор Т 1 3102, Т2 лучше поставить КТ368

_________________
Товарищ, верь: пройдёт она - И дерьмократия, и гласность! И вот тогда ГосБезопасность Припомнит ваши имена...


Вернуться наверх
 
Эиком - электронные компоненты и радиодетали
Не в сети
 Заголовок сообщения: Re: Проверенные схемы Радиомикрофонов
СообщениеДобавлено: Пт сен 27, 2024 22:09:55 
Грызет канифоль
Аватар пользователя

Карма: 5
Рейтинг сообщений: -10
Зарегистрирован: Вс сен 18, 2022 22:53:43
Сообщений: 270
Откуда: Москва
Рейтинг сообщения: 0
Радиомикрофон на 2 транзисторах с питанием 6-12 вольт

Принципиальная схема радиомикрофона

Изображение

Плата радиомикрофона

Изображение

Изображение

Описание радиомикрофона

Дальнобойность радиомикрофона - до 100 м.

L1 - 5...6 витков ПЭЛ-0,5 с отводом от 2 витка сверху.

Микрофон МKЭ-3, МKЭ-33 или другие.

Мощность 15-200 мВт - зависит от тока потребления 5-30 мА (установить подбором Rz 5-47 кОм).

Антенна 70 см многожильного провода

_________________
Товарищ, верь: пройдёт она - И дерьмократия, и гласность! И вот тогда ГосБезопасность Припомнит ваши имена...


Вернуться наверх
 
Не в сети
 Заголовок сообщения: Re: Проверенные схемы Радиомикрофонов
СообщениеДобавлено: Вс сен 29, 2024 11:13:55 
Грызет канифоль
Аватар пользователя

Карма: 5
Рейтинг сообщений: -10
Зарегистрирован: Вс сен 18, 2022 22:53:43
Сообщений: 270
Откуда: Москва
Рейтинг сообщения: 0
Радиомикрофон на кварце с Амплитудной модуляцией на 6 транзисторах с питанием на 12 вольт

Принципиальная схема радиомикрофона

Изображение

Изображение

Готовый радиомикрофон

Изображение

Описание миниатюрного радиомикрофона

Дальнобойность примерно 550 метров есть шум помехи сигнал стал пропадать
Радиомикрофон с амплитудной модуляцией работает на частоте 27.300. АM Кварцевый резонатор 27.300. Сигнал от радиомикрофоне был принят вот на такой приемнике Communications Recerver VR-120 Yaesu

_________________
Товарищ, верь: пройдёт она - И дерьмократия, и гласность! И вот тогда ГосБезопасность Припомнит ваши имена...


Вернуться наверх
 
Не в сети
 Заголовок сообщения: Re: Проверенные схемы Радиомикрофонов
СообщениеДобавлено: Вс сен 29, 2024 14:18:08 
Друг Кота

Карма: -1
Рейтинг сообщений: 77
Зарегистрирован: Вт мар 13, 2012 12:16:13
Сообщений: 8843
Откуда: .ru
Рейтинг сообщения: 0
Вложение:
123.png [33.71 KiB]
Скачиваний: 50

что-то не хочет у меня работать эта схема))
проблема в кварце...

во первых... на гармониках работают только кварцы до 16...18 мгц.
выше не хотят работать))
подключал кварцы на 20 мгц... 25 мгц... 27 мгц... нифига)) все они запускаются только на первой гармонике... и всё))

кварцы на 10...16 мгц запускаются на любых гармониках хорошо...
1-я... 3-я... 5-я... 7-я... гармоника... всё прекрасно работает.
:music:
хотя некоторые кварцы 10...16 мгц НЕ запускаются на гармониках... но это скорее исключение))

но стоит только поставить кварц 20 мгц и выше... и всё... никаких гармоник... только 1-я...
:dont_know:

Добавлено after 2 minutes 30 seconds:
во вторых...
все микрофоны на кварцах дают низкое качество звука...
сам кварц не умеет быстро перестраиваться по частоте...
из-за этого в приёмнике не слышно высоких частот звука...
большое бубнение...
:evil:

ох уж эти кварцевые микрофоны... с ними одна морока))
:sleep:


Вернуться наверх
 
Не в сети
 Заголовок сообщения: Re: Проверенные схемы Радиомикрофонов
СообщениеДобавлено: Вт окт 01, 2024 16:52:07 
Грызет канифоль
Аватар пользователя

Карма: 5
Рейтинг сообщений: -10
Зарегистрирован: Вс сен 18, 2022 22:53:43
Сообщений: 270
Откуда: Москва
Рейтинг сообщения: 0
Радиомикрофон на 3 транзисторах с питанием 3-6 вольт

Принципиальная схема радиомикрофона

Изображение

Плата радиомикрофона

Изображение

Набор радиокомпонентов

Изображение


Готовый радиомикрофон

Изображение

Изображение

Изображение



Описание радиомикрофона


Рабочее напряжение: 3-6 В постоянного тока
Расстояние передачи: 5-150 м
Частота передачи: 88-108 МГц
Катушка L1 содержит 7 витков провода, L2 содержит 8 витков провода ,катушка L3 содержит 5 витков провода и катушка L4 содержит 7 витков провода
Транзисторs Т1 S9014 T2 T3 S9018

_________________
Товарищ, верь: пройдёт она - И дерьмократия, и гласность! И вот тогда ГосБезопасность Припомнит ваши имена...


Вернуться наверх
 
Не в сети
 Заголовок сообщения: Re: Проверенные схемы Радиомикрофонов
СообщениеДобавлено: Чт окт 03, 2024 06:55:53 
Грызет канифоль
Аватар пользователя

Карма: 5
Рейтинг сообщений: -10
Зарегистрирован: Вс сен 18, 2022 22:53:43
Сообщений: 270
Откуда: Москва
Рейтинг сообщения: 0
Радиомикрофон на 3 транзисторах с широкополосной ЧМ в диапазоне частот 65-108 МГц с питанием на 9 вольт

Принципиальная схема радиомикрофона

Изображение

Описание радиомикрофона

Радиомикрофон работает в диапазоне частот 65-108 МГц с широкополосной частотной модуляцией. Это позволяет принимать сигнал с радиомикрофона на обычный ЧМ приемник этого диапазона. Дальность действия достигает 150-200 м. Продолжительность работы с батареей типа "КРОНА" - около 10 ч.
В качестве антенны используется отрезок монтажного провода длиной 25 см. Все детали малогабаритные. Резисторы - типа МЛТ-0,125, конденсаторы - К50-35, КМ, КД. Вместо варикапа VD1 типа КВ109А можно использовать варикапы с другим буквенным индексом или варикап типа KB 102. Транзисторы могут иметь любой буквенный индекс. Катушки L1 и L2 бескаркасные, диаметром 5 мм. Катушка L1 - 3 витка, катушка L2 - 13 витков провода ПЭВ 0,3.

_________________
Товарищ, верь: пройдёт она - И дерьмократия, и гласность! И вот тогда ГосБезопасность Припомнит ваши имена...


Вернуться наверх
 
Не в сети
 Заголовок сообщения: Re: Проверенные схемы Радиомикрофонов
СообщениеДобавлено: Пт окт 04, 2024 09:03:24 
Грызет канифоль
Аватар пользователя

Карма: 5
Рейтинг сообщений: -10
Зарегистрирован: Вс сен 18, 2022 22:53:43
Сообщений: 270
Откуда: Москва
Рейтинг сообщения: 0
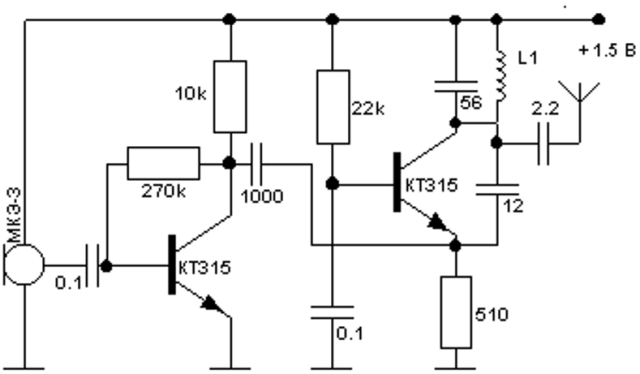
Радиомикрофон на 1 транзисторе с ЧМ в диапазоне частот 80-100 МГц с питанием 1.5 вольт

Принципиальная схема радиомикрофона

Изображение

Описание радиомикрофона

Схема маломощного радиомикрофона диапазона 80-100 МГц с частотной модуляцией . Его выходная мощность 0,5 мВт, потребляемый ток не превышает 2 мА. Питание осуществляется от аккумуляторного элемента напряжением 1,5 В. Задающий генератор УKB диапазона выполнен на полевом транзисторе VT1 типа КПЗ1ЗА по схеме индуктивной трехточки с использованием проходной емкости МОП-транзистора.
Катушка LI - бескаркасная, она состоит из 7 витков провода ПЭВ 0,44 с отводом от 3 витка, считая от заземленного вывода. Внутренний диаметр катушки LI - 4 мм. Катушка L2 содержит 1 виток того же провода, что и катушка L1. Ее нужно разместить соосно катушке L1 и по возможности ближе к ее заземленному выводу. В качестве антенны используется отрезок монтажного провода длиной 0,8 м, который для компактности может быть скручен в спираль.

_________________
Товарищ, верь: пройдёт она - И дерьмократия, и гласность! И вот тогда ГосБезопасность Припомнит ваши имена...


Вернуться наверх
 
Не в сети
 Заголовок сообщения: Re: Проверенные схемы Радиомикрофонов
СообщениеДобавлено: Пт окт 04, 2024 23:20:12 
Грызет канифоль
Аватар пользователя

Карма: 5
Рейтинг сообщений: -10
Зарегистрирован: Вс сен 18, 2022 22:53:43
Сообщений: 270
Откуда: Москва
Рейтинг сообщения: 0
Радиомикрофон на 1 транзисторе с питанием на 3 вольта

Принципиальная схема радиомикрофона

Изображение

Плата радиомикрофона

Изображение

Радиокомпоненты радиомикрофона

Изображение

Описание радиомикрофона

Радиомикрофон работает на транзисторе S9018 Катушка L содержит 3-5 витков провода. Дальность передачи микрофона 50 метров.Антенна 30 см многожильного провода

_________________
Товарищ, верь: пройдёт она - И дерьмократия, и гласность! И вот тогда ГосБезопасность Припомнит ваши имена...


Вернуться наверх
 
Не в сети
 Заголовок сообщения: Re: Проверенные схемы Радиомикрофонов
СообщениеДобавлено: Сб окт 05, 2024 15:29:32 
Открыл глаза

Зарегистрирован: Пт май 28, 2021 20:25:55
Сообщений: 48
Рейтинг сообщения: 3
Радиомикрофон на 1 транзисторе с питанием на 3 вольта

Лет 20 назад собирал похожую схему. В этой схеме фильтр по питанию не нужен (C1 и C8 лишние детали).

Именно с таким микрофоном не делал, но если делать просто передатчик, то он будет работать без R3 и C6, эмиттер прямо на землю надо. Вот схема:
Изображение

Там 2 варианта подключения антенны, причем первый вариант лучше, частота меньше плавает при перемещении около антенны. Конденсатор C3 подбирается на максимальную мощность, подстроечник R1 около 15кОм (крутится пока не запустятся колебания)

И была идея сделать микрофон в виде колебательного контура, вместо L1 и С2, чтобы вибрации мембраны микрофона перестраивали контур. Но так руки и не дошли. Если бы мне это удалось, то радиомикрофон получился бы вообще минималистичным. Пару деталек - и всё работает. Конденсаторы на 10пФ делал самодельные, просто на ножку от любой детальки мотается спираль из лакированной проволоки, лак как изолятор между обкладками конденсатора.


Вернуться наверх
 
В сети
 Заголовок сообщения: Re: Проверенные схемы Радиомикрофонов
СообщениеДобавлено: Сб окт 05, 2024 19:18:29 
Друг Кота
Аватар пользователя

Карма: 31
Рейтинг сообщений: 875
Зарегистрирован: Пт сен 10, 2021 15:19:36
Сообщений: 6081
Откуда: Протвино
Рейтинг сообщения: 0
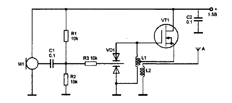
tenzuk01, у меня тоже была мысль про минималистичный радиомикрофон, мембрану приделать прямо на катушку, только я хотел сделать ее же и магнитной антенной. тоесть по минимуму это антеена-микрофон + fet со встроенным каналом + элемент питания

воттак примерно
Изображение

итого 3 компанента с батарейкой, :tea:
учереждаю грант в виде большооого пакета вискаса :hunger: тому,
кто сможет предложить :solder: рабочую схему прощще 8)


Последний раз редактировалось AlexS4 Вс окт 06, 2024 01:17:30, всего редактировалось 3 раз(а).

Вернуться наверх
 
Не в сети
 Заголовок сообщения: Re: Проверенные схемы Радиомикрофонов
СообщениеДобавлено: Сб окт 05, 2024 19:30:31 
Грызет канифоль
Аватар пользователя

Карма: 5
Рейтинг сообщений: -10
Зарегистрирован: Вс сен 18, 2022 22:53:43
Сообщений: 270
Откуда: Москва
Рейтинг сообщения: 0
Радиомикрофон на 2 транзисторах с питанием на 1.5 вольт

Принципиальная схема радиомикрофона

Изображение

Описание радиомикрофона

Антенна, в качестве которой используется отрезок провода длиной 10-40 см. Катушка L1 бескаркасная, намотана на оправке диаметром 3 мм и содержит 4 витка провода ПЭВ 0,6 мм, шаг намотки 2 мм. Дальность приема сигнала составляет около 50 метров. Настройка радиомикрофона заключается в сжатии или растяжении витков катушки L1 для приема сигнала в свободном от вещательных станций .

_________________
Товарищ, верь: пройдёт она - И дерьмократия, и гласность! И вот тогда ГосБезопасность Припомнит ваши имена...


Вернуться наверх
 
В сети
 Заголовок сообщения: Re: Проверенные схемы Радиомикрофонов
СообщениеДобавлено: Вс окт 06, 2024 01:08:33 
Друг Кота
Аватар пользователя

Карма: 31
Рейтинг сообщений: 875
Зарегистрирован: Пт сен 10, 2021 15:19:36
Сообщений: 6081
Откуда: Протвино
Рейтинг сообщения: 0
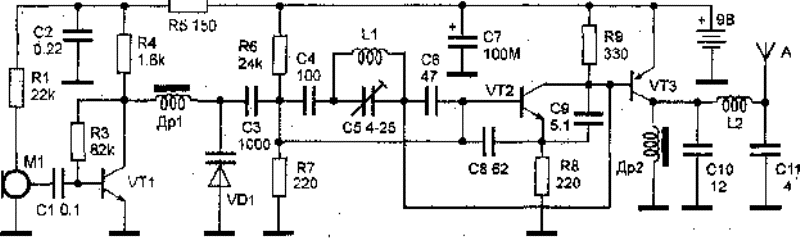
кстати если в моей схемке из 3 компанентов

избавится от колхоз-микрофона в пользу пьезокристаллического (ларингофона например)
то это всего +3 компанента:
Изображение
(C1 необходим для замыкания контура по вч,
добротность пьезо микрофона как вч конденсатора увы неочень :dont_know: )


а если нужен более традиционный микрофон то еще 2 резистора:
1 для питания микрофона и 1 опциональный, для отделения микрофона от вч.


Вернуться наверх
 
Не в сети
 Заголовок сообщения: Re: Проверенные схемы Радиомикрофонов
СообщениеДобавлено: Вс окт 06, 2024 07:39:58 
Грызет канифоль
Аватар пользователя

Карма: 5
Рейтинг сообщений: -10
Зарегистрирован: Вс сен 18, 2022 22:53:43
Сообщений: 270
Откуда: Москва
Рейтинг сообщения: 0
Радиомикрофон на 3 транзисторах с питанием на 9 вольт

Принципиальная схема радиомикрофона

Изображение

Описание радиомикрофона

Источником сигнала служит пьезоэлемент от звонка простого старого польского телефона , но подойдёт любой пьезоэлемент например от электронных наручных часов типа монтана. В генераторе ВЧ использован малошумящий транзистор BFR93 в каскаде УНЧ BC848 , (такие транзисторы можно найти в старых сотовых телефонах с маркировками R2 и 1K). Частота выбрана 154-157 МГц , приём на простой переделанный китайский приёмник дальность порядка 80-100 м по прямой . Слышимость за стеной на уровне тихого голоса

_________________
Товарищ, верь: пройдёт она - И дерьмократия, и гласность! И вот тогда ГосБезопасность Припомнит ваши имена...


Вернуться наверх
 
Не в сети
 Заголовок сообщения: Re: Проверенные схемы Радиомикрофонов
СообщениеДобавлено: Вс окт 06, 2024 18:07:46 
Друг Кота
Аватар пользователя

Карма: 174
Рейтинг сообщений: 1910
Зарегистрирован: Пт дек 12, 2014 09:36:15
Сообщений: 23175
Откуда: Минск
Рейтинг сообщения: 0
Медали: 2
Получил миской по аватаре (1) Мявтор 3-й степени (1)
AlexS4 писал(а):
кто сможет предложить рабочую схему прощще


Схема должна обеспечивать высокую чувствительность по микрофону, достаточную то стабильность и дальность действия, ибо нет никакого смысла в таком простейшем устройстве, которое НЕ выполняет своих функций.

Добавлено after 1 minute 30 seconds:
Виктор50 писал(а):
Источником сигнала служит пьезоэлемент от звонка простого старого польского телефона , но подойдёт любой пьезоэлемент например от электронных наручных часов типа монтана.


Про качество звука можно забыть... :dont_know:


Вернуться наверх
 
Не в сети
 Заголовок сообщения: Re: Проверенные схемы Радиомикрофонов
СообщениеДобавлено: Вс окт 06, 2024 20:07:11 
Говорящий с текстолитом

Карма: 11
Рейтинг сообщений: 93
Зарегистрирован: Вт янв 05, 2016 10:14:25
Сообщений: 1617
Откуда: поселок Мелеуз
Рейтинг сообщения: 0
Виктор-не в обиду,но последняя схема-полный отстой...
На счет микрофона написали,а вот на счет стабильности-она никакая!
Для себя делал радиомикрофон на LMX2306,управление Attyni13,устраивало на все сто! Частота до 500 МГц,делал на 146,095 и 400 с копейками,все есть там где вы эти схемы берете,в форуме


Вернуться наверх
 
Не в сети
 Заголовок сообщения: Re: Проверенные схемы Радиомикрофонов
СообщениеДобавлено: Вс окт 06, 2024 20:15:16 
Друг Кота

Карма: 6
Рейтинг сообщений: 303
Зарегистрирован: Вт авг 26, 2008 14:36:02
Сообщений: 5248
Откуда: москва
Рейтинг сообщения: 0
Все ,что некварцовано- просто побаловаться начинающим


Вернуться наверх
 
Не в сети
 Заголовок сообщения: Re: Проверенные схемы Радиомикрофонов
СообщениеДобавлено: Вс окт 06, 2024 20:31:20 
Друг Кота
Аватар пользователя

Карма: 174
Рейтинг сообщений: 1910
Зарегистрирован: Пт дек 12, 2014 09:36:15
Сообщений: 23175
Откуда: Минск
Рейтинг сообщения: 0
Медали: 2
Получил миской по аватаре (1) Мявтор 3-й степени (1)
сэм писал(а):
Все ,что некварцовано- просто побаловаться начинающим


В 90-е годы в качестве приёмника использовал перестроенную на частоты 140 мгц магнитолу Филипс с резонансным УВЧ и расширенной схемой автоподстройки, АПЧ.

Да, запись шла после появления звука, система ВОКС. АПЧ удерживала частоту и канал связи был надёжным даже на телефонных закладках, которые включались при поднятии трубки.

В передатчике ЗГ был на КП 303-307, затем УМ.

Добавлено after 6 minutes 13 seconds:
Novice user писал(а):
последняя схема-полный отстой...


И это так.


Вернуться наверх
 
Показать сообщения за:  Сортировать по:  Вернуться наверх
Начать новую тему Ответить на тему  [ Сообщений: 724 ]     ... , , , 22, , , ...  

Часовой пояс: UTC + 3 часа


Кто сейчас на форуме

Сейчас этот форум просматривают: master90 и гости: 24


Вы не можете начинать темы
Вы не можете отвечать на сообщения
Вы не можете редактировать свои сообщения
Вы не можете удалять свои сообщения
Вы не можете добавлять вложения

Найти:
Перейти:  


Powered by phpBB © 2000, 2002, 2005, 2007 phpBB Group
Русская поддержка phpBB
Extended by Karma MOD © 2007—2012 m157y
Extended by Topic Tags MOD © 2012 m157y