Например TDA7294

Форум РадиоКот • Просмотр темы - Проверенные схемы Радиомикрофонов
Форум РадиоКот
Здесь можно немножко помяукать :)

Текущее время: Сб дек 06, 2025 03:23:46

Часовой пояс: UTC + 3 часа


ПРЯМО СЕЙЧАС:



Начать новую тему Ответить на тему  [ Сообщений: 724 ]     ... , , , 23, , , ...  
Автор Сообщение
Не в сети
 Заголовок сообщения: Re: Проверенные схемы Радиомикрофонов
СообщениеДобавлено: Вс окт 06, 2024 20:42:22 
Грызет канифоль
Аватар пользователя

Карма: 5
Рейтинг сообщений: -10
Зарегистрирован: Вс сен 18, 2022 22:53:43
Сообщений: 270
Откуда: Москва
Рейтинг сообщения: 0
У радиомикрофонов на кварце есть существенный недостаток бубнение в приемнике!

Радиомикрофон на 3 транзисторах с питанием на 5 вольт

Принципиальная схема радиомикрофона

Изображение

Плата радиомикрофона

Изображение

Описание радиомикрофона

Стабильный радиомикрофон
Радиомикрофон предназначен для звукового сопровождения телепередач или компьютерной трансляции. Главная его задача – передать звук по радиоканалу. Транзисторы были применены в радиомикрофоне Т1 S9014, Т2 BC547, Т3 S9018

_________________
Товарищ, верь: пройдёт она - И дерьмократия, и гласность! И вот тогда ГосБезопасность Припомнит ваши имена...


Вернуться наверх
 
Не в сети
 Заголовок сообщения: Re: Проверенные схемы Радиомикрофонов
СообщениеДобавлено: Пн окт 07, 2024 10:37:48 
Грызет канифоль
Аватар пользователя

Карма: 5
Рейтинг сообщений: -10
Зарегистрирован: Вс сен 18, 2022 22:53:43
Сообщений: 270
Откуда: Москва
Рейтинг сообщения: 0
Радиомикрофон на 3 транзисторах с питанием на 12 вольт

Принципиальная схема радиомикрофона

Изображение

Описание радиомикрофона

Простой радиомикрофон который работает в диапазоне 144-145 МГц. Модуляция - узкополосная ЧМ. Выходная мощность - 100 мВт.
Контура L1-L4 намотаны на оправках диаметром 5 мм проводом ПЭЛ-0,6.
L1 содержит 6 витков.
L2-L4 содержат по 4 витка.
Дроссели L5 и L6 намотаны на ферритовых подстроечных сердечниках и имеют по 4 витка проводом ПЭЛ-0,6.
Транзисторы BC108 можно заменить на КТ3102, а BCX19 - на 2Т368, КТ325. Микрофон - электретный.

_________________
Товарищ, верь: пройдёт она - И дерьмократия, и гласность! И вот тогда ГосБезопасность Припомнит ваши имена...


Вернуться наверх
 
Не в сети
 Заголовок сообщения: Re: Проверенные схемы Радиомикрофонов
СообщениеДобавлено: Пн окт 07, 2024 11:23:37 
Друг Кота

Карма: -1
Рейтинг сообщений: 77
Зарегистрирован: Вт мар 13, 2012 12:16:13
Сообщений: 8843
Откуда: .ru
Рейтинг сообщения: 3
откуда берутся такие корявые схемы ? ))
а по какой схеме тут работает кварцевый генератор ?
индуктивная трёх точка ? - нет.
ёмкостная трёх точка ? - нет.
а как он вообще работать будет ? ))
:)


Вернуться наверх
 
Не в сети
 Заголовок сообщения: Re: Проверенные схемы Радиомикрофонов
СообщениеДобавлено: Пн окт 07, 2024 13:17:23 
Друг Кота
Аватар пользователя

Карма: 31
Рейтинг сообщений: 875
Зарегистрирован: Пт сен 10, 2021 15:19:36
Сообщений: 6084
Откуда: Протвино
Рейтинг сообщения: 0
у меня 3 версии :write: :
1. ОБ емкостная 3точка с использованием емкости коллектора, тогда в схеме попутали не 10nF а 10pF
2. ОЭ с ОС через ту же емкость коллектора, а необходимую для генерации ФЧХ ОС обеспечивает L1
3. ОЭ и индуктивная ОС через L2>L1.
:tea:

2 и 3 варианты ...требуют проверки :)
Цитата:
L1-L4 намотаны на оправках диаметром 5 мм проводом ПЭЛ-0,6.
L1 содержит 6 витков.
L2-L4 по 4 витка.
SF136, BCX19, 2Т368, КТ325

:tea:


Вернуться наверх
 
Эиком - электронные компоненты и радиодетали
Не в сети
 Заголовок сообщения: Re: Проверенные схемы Радиомикрофонов
СообщениеДобавлено: Пн окт 07, 2024 13:40:01 
Друг Кота

Карма: -1
Рейтинг сообщений: 77
Зарегистрирован: Вт мар 13, 2012 12:16:13
Сообщений: 8843
Откуда: .ru
Рейтинг сообщения: 0
моя версия - это индуктивная трёхточка...
Вложение:
схема.jpg [68.46 KiB]
Скачиваний: 46

:o :facepalm: :)))


Вернуться наверх
 
Не в сети
 Заголовок сообщения: Re: Проверенные схемы Радиомикрофонов
СообщениеДобавлено: Пн окт 07, 2024 13:45:45 
Грызет канифоль
Аватар пользователя

Карма: 5
Рейтинг сообщений: -10
Зарегистрирован: Вс сен 18, 2022 22:53:43
Сообщений: 270
Откуда: Москва
Рейтинг сообщения: 0
Я тоже над этой схемой думал и так же пришел к выводу ,что и коллега ( roman.com ) именно такая индуктивная трехточка



Радиомикрофон на 1 транзисторе с питанием на 3 вольт

Принципиальная схема радиомикрофона

Изображение

Готовый радиомикрофон

Изображение

Описание радиомикрофона

Схема радиомикрофона очень простая Транзистор коллектора нагрузка C4, L образуют резонатор. Радиомикрофон работает на частоте от 87 ~ 108MHZ, охватывающие только частоты FM радиоприемника.Растяжения или сжатия катушки L 6 витков провода, можно легко изменить частоту передачи радиомикрофона. Антенн 20 см

_________________
Товарищ, верь: пройдёт она - И дерьмократия, и гласность! И вот тогда ГосБезопасность Припомнит ваши имена...


Последний раз редактировалось Виктор50 Пн окт 07, 2024 13:52:00, всего редактировалось 3 раз(а).

Вернуться наверх
 
Не в сети
 Заголовок сообщения: Re: Проверенные схемы Радиомикрофонов
СообщениеДобавлено: Пн окт 07, 2024 13:48:10 
Друг Кота
Аватар пользователя

Карма: 31
Рейтинг сообщений: 875
Зарегистрирован: Пт сен 10, 2021 15:19:36
Сообщений: 6084
Откуда: Протвино
Рейтинг сообщения: 0
FAKIR писал(а):

AlexS4 писал(а):
кто сможет предложить :solder: рабочую схему прощще 8)


Схема должна обеспечивать высокую чувствительность по микрофону, достаточную то стабильность и дальность действия, ибо нет никакого смысла в таком простейшем устройстве, которое НЕ выполняет своих функций.


в теме ничего такого не ограничено ... и цели могут быть совершенно разными: от чисто спортивного интереса в минимизации схемы
до какогото датчика вибраций работающего в тяжелых условиях (высокой температуры, механических перегрузок, радиации и тп.)

кстати в качестве источника питания в 3 компонентной схеме может работать фото, пьезо или пельтье элемент и являться одновременно сенсором световых, механических или тепловых импульсов.


Вернуться наверх
 
Не в сети
 Заголовок сообщения: Re: Проверенные схемы Радиомикрофонов
СообщениеДобавлено: Пн окт 07, 2024 13:58:38 
Друг Кота

Карма: -1
Рейтинг сообщений: 77
Зарегистрирован: Вт мар 13, 2012 12:16:13
Сообщений: 8843
Откуда: .ru
Рейтинг сообщения: 0
Я тоже над этой схемой думал и так же пришел к выводу ,что и коллега ( roman.com ) именно такая индуктивная трехточка

на самом деле коллега ( roman.com ) пришёл к выводу что автор схемы просто опечатался...
а на самом деле должно быть так...
Вложение:
123.jpg [63.48 KiB]
Скачиваний: 47

моя версия - это классическая ёмкостная трёхточка... с умножением частоты во внешнем контуре...
:tea:


Вернуться наверх
 
Не в сети
 Заголовок сообщения: Re: Проверенные схемы Радиомикрофонов
СообщениеДобавлено: Пн окт 07, 2024 14:18:15 
Друг Кота
Аватар пользователя

Карма: 31
Рейтинг сообщений: 875
Зарегистрирован: Пт сен 10, 2021 15:19:36
Сообщений: 6084
Откуда: Протвино
Рейтинг сообщения: 0
на самом деле при наличии контура в коллекторе без доп данных по добротностям цепей уже неразличимо как именно емкостная 3точка работает:
ОБ с коллекторного контура или ОК с кварца в базе. :dont_know:

чаще всего автогенерация на ОБ + контур в коллекторе а колебательная система (обычно более низкочастотная) в базе работает как pll для этого генератора :music:

но обе эти версии предполагают ошибку в номинале, иначе ОС оказывается зашунтирована 10nF и конечно тогда оба варианта невозможны.


Вернуться наверх
 
Не в сети
 Заголовок сообщения: Re: Проверенные схемы Радиомикрофонов
СообщениеДобавлено: Пн окт 07, 2024 14:48:01 
Друг Кота

Карма: -1
Рейтинг сообщений: 77
Зарегистрирован: Вт мар 13, 2012 12:16:13
Сообщений: 8843
Откуда: .ru
Рейтинг сообщения: 0
ну вроде данных достаточно чтоб понять что там обычная ёмкостная трёхточка...
а контур в коллекторе никак не влияет на работу кварцевого генератора... т.к. контур выделяет гармоники...
хотя если быть точным то влияет)) но слабо...
:tea:

Добавлено after 3 minutes 1 second:
второе замечание...
Простой радиомикрофон который работает в диапазоне 144-145 МГц. Модуляция - узкополосная ЧМ.

на самом деле эта схема работает как с узкополосной ЧМ... так и с широкополосной ЧМ...
достаточно увеличить индуктивность катушки последовательно кварцу... и получим широкополосную ЧМ... до ~1 мгц... и даже больше))
:tea:


Вернуться наверх
 
Не в сети
 Заголовок сообщения: Re: Проверенные схемы Радиомикрофонов
СообщениеДобавлено: Пн окт 07, 2024 15:02:07 
Друг Кота
Аватар пользователя

Карма: 31
Рейтинг сообщений: 875
Зарегистрирован: Пт сен 10, 2021 15:19:36
Сообщений: 6084
Откуда: Протвино
Рейтинг сообщения: 0
roman.com писал(а):

Заголовок сообщения: Re: Проверенные схемы Радиомикрофонов Ответить с цитатой
ну вроде данных достаточно чтоб понять что там обычная ёмкостная трёхточка...
а контур в коллекторе никак не влияет на работу кварцевого генератора... т.к. контур выделяет гармоники...
хотя если быть точным то влияет)) но слабо...

емкость коллектора для обоих схем одинаковая и соответственно связь будет больше на высокой частоте ... так что трудно сказать что является ведущим (без чего автогенерация может сорваться) :dont_know:

я бы без эксперимента не рискнул ставить на кварц с учетом L1 + богвесть какого варикапа, про который не сказано :) :dont_know:


Вернуться наверх
 
Не в сети
 Заголовок сообщения: Re: Проверенные схемы Радиомикрофонов
СообщениеДобавлено: Пн окт 07, 2024 15:24:06 
Друг Кота

Карма: -1
Рейтинг сообщений: 77
Зарегистрирован: Вт мар 13, 2012 12:16:13
Сообщений: 8843
Откуда: .ru
Рейтинг сообщения: 0
1. кварцевый генератор работает на 48 мгц
при условии что кварц не гармониковый)) если кварц гармониковый то кварцевый генератор будет работать на 16 мгц.

2. во внешнем контуре выделяется 3-я гармоника 144 мгц.

3. затем идёт усилитель класса С... с автосмещением... угол отсечки там будет около 30 градусов... грубо)) зависит от смещения... и раскачки...

4. на выходе ещё контур 144 мгц...

5. потом П-контур на 144 мгц... нафига ? надо что-то одно...
:o
Вложение:
1234.jpg [72.77 KiB]
Скачиваний: 46

короче... наворотили что пипец))
:tea:

по нормальному надо всё согласовать хорошо... и в целой схема заработает...
:tea:
только на что вы будете слушать 144 мгц... не у всех дома есть радиолюбительская рация 144 мгц))


Вернуться наверх
 
Не в сети
 Заголовок сообщения: Re: Проверенные схемы Радиомикрофонов
СообщениеДобавлено: Пн окт 07, 2024 18:14:54 
Друг Кота
Аватар пользователя

Карма: 72
Рейтинг сообщений: 1153
Зарегистрирован: Чт ноя 20, 2008 04:20:48
Сообщений: 8076
Откуда: КурскЪ
Рейтинг сообщения: 0
На баохвенг)))

_________________
Принимаю вас 595+40db на уровне шумов на кухонный приёмник,антенна наружка-магнитная катушка..работает "Акация",вот такая информация.Роман.73!!!
"50 КСВ 075", UA3112SWL
Изображение


Вернуться наверх
 
Не в сети
 Заголовок сообщения: Re: Проверенные схемы Радиомикрофонов
СообщениеДобавлено: Пн окт 07, 2024 20:10:13 
Сверлит текстолит когтями
Аватар пользователя

Карма: 15
Рейтинг сообщений: 377
Зарегистрирован: Чт янв 12, 2012 19:32:15
Сообщений: 1237
Откуда: Belarus
Рейтинг сообщения: 0
А что будет при крайних положениях переменного резистора 10К? Уход частоты или срыв генерации?


Вернуться наверх
 
Не в сети
 Заголовок сообщения: Re: Проверенные схемы Радиомикрофонов
СообщениеДобавлено: Пн окт 07, 2024 20:32:25 
Грызет канифоль
Аватар пользователя

Карма: 5
Рейтинг сообщений: -10
Зарегистрирован: Вс сен 18, 2022 22:53:43
Сообщений: 270
Откуда: Москва
Рейтинг сообщения: 0
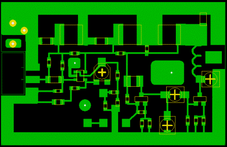
Высококачественный радиомикрофон на микросхеме и 2 транзисторах на кварце с питанием 3.7 вольта

Принципиальная схема радиомикрофона

Изображение

Плата радиомикрофона

Изображение

Описание радиомикрофона

Высококачественный радиомикрофон на FM диапазон с ШЧМ + кварц.
Радиомикрофон позволяет осуществить ШЧМ модуляцию в FM диапазоне с качеством не уступающим качеству модуляции обычных вещательных станций этого диапазона. При питании от литиевой аккумуляторной батареи на 3.7 вольт и токе потребления 16 миллиампер, дальность действия при прямой видимости составила более 300 метров. В радиусе 150 метров уверенный прием был вне зависимости от преград на пути сигнала. Ухода частоты при касании антенны или корпуса не было выявлено.

Катушка (L1) в контуре кварца намотана проводом 0.04 мм. на пятисекционном каркасе диаметром 4 мм и содержит 1+1+8+1+1 = 12 витков. Ее индуктивность 2 мкгн. минимальная и 6 мкгн. максимальная (при полностью введенном сердечнике и использовании ферритовой
чашки. Феррит должен быть высокочастотным.
Катушка (L2) в коллекторе задающего типа SMD на 120мкгн.
Катушка (L3) в коллекторе УМ содержит 10 витков провода диаметром 0.4мм. на оправке 4мм.
Отвод на антенну от 2 витков считая от *холодного* конца.
Антенна - четвертьволновый гибкий провод в ПХВ изоляции.
В данном случае применен кварц на 54 мгц (первая гармоника) и с понижением частоты кварца на 200 кгц, сигнал принимался в FM диапазоне на частоте 107.8 мгц.
Понижение частоты кварца на 200 кгц позволяет осуществить высококачественную ШЧМ.
Хотя возможен увод частоты и в 1 мгц. ( индуктивность катушки в коллекторе задающего генератора надо 0.3 мкгн )

_________________
Товарищ, верь: пройдёт она - И дерьмократия, и гласность! И вот тогда ГосБезопасность Припомнит ваши имена...


Вернуться наверх
 
Не в сети
 Заголовок сообщения: Re: Проверенные схемы Радиомикрофонов
СообщениеДобавлено: Пн окт 07, 2024 22:46:47 
Друг Кота

Карма: -1
Рейтинг сообщений: 77
Зарегистрирован: Вт мар 13, 2012 12:16:13
Сообщений: 8843
Откуда: .ru
Рейтинг сообщения: 0
при крайних положениях переменного резистора 10К будет Уход частоты...

Добавлено after 1 minute 35 seconds:
Понижение частоты кварца на 200 кгц сильно снижает стабильность частоты...
Хотя стабильность частоты всё ещё будет лучше чем без кварца...


Вернуться наверх
 
Не в сети
 Заголовок сообщения: Re: Проверенные схемы Радиомикрофонов
СообщениеДобавлено: Пн окт 07, 2024 23:14:16 
Грызет канифоль
Аватар пользователя

Карма: 5
Рейтинг сообщений: -10
Зарегистрирован: Вс сен 18, 2022 22:53:43
Сообщений: 270
Откуда: Москва
Рейтинг сообщения: 0
Радиомикрофон на 3 транзисторах с питанием на 3 вольта

Принципиальная схема радиомикрофона

Изображение

Готовый радиомикрофон

Изображение

Описание радиомикрофона

В радиомикрофоне был использован кварцевый генератор от Nokia3310 на VCO 26MHz. Частота радиомикрофона 156 мгц вытягиваем 6- ю гармонику кварцевого генератора крутя контур в коллекторе выходного транзистора , потребление от 3 х вольт - 6 ма, потребление одного генератора и унч - 1.3 ма, Катушка L имеет 6 витков проводом 0.5 на оправке 4 мм. VCO 26 мгц по даташиту это TCO-9131H.Можно выделить гармонику на 52, 78, 104, 130, 156, 178 мгц. Всё зависит от Вашего желания, на какую частоту контур настроите - ту и выделите. Так же можно поставьте П-контур на выходе, и выделите то что Вам необходимо если захотите. При прикосновение к плате, деталям, антенне, и при просадке питания - частота стоит на месте. Дальность составила 50 метров, дальше не проверяли.

_________________
Товарищ, верь: пройдёт она - И дерьмократия, и гласность! И вот тогда ГосБезопасность Припомнит ваши имена...


Вернуться наверх
 
Не в сети
 Заголовок сообщения: Re: Проверенные схемы Радиомикрофонов
СообщениеДобавлено: Ср окт 09, 2024 07:23:39 
Грызет канифоль
Аватар пользователя

Карма: 5
Рейтинг сообщений: -10
Зарегистрирован: Вс сен 18, 2022 22:53:43
Сообщений: 270
Откуда: Москва
Рейтинг сообщения: 0
Радиомикрофон на LM324 и на 1 транзисторе с питанием на 6 вольт

Принципиальная схема радиомикрофона

Изображение

Плата радиомикрофона

Изображение

Описание радиомикрофона

Радиомикрофон на LM324 питание 6 вольт. 88-108 мГц
Дальность примерно 100 метров , чувствительность на высоте если подобрать резисторы R1 и R4. Катушка L содержит 8 витков провода 0.5 мм на стержне от шариковой ручки. Транзистор S9018. Антенна 20 см многожильного провода.

_________________
Товарищ, верь: пройдёт она - И дерьмократия, и гласность! И вот тогда ГосБезопасность Припомнит ваши имена...


Вернуться наверх
 
Не в сети
 Заголовок сообщения: Re: Проверенные схемы Радиомикрофонов
СообщениеДобавлено: Ср окт 09, 2024 11:51:38 
Сверлит текстолит когтями
Аватар пользователя

Карма: 15
Рейтинг сообщений: 377
Зарегистрирован: Чт янв 12, 2012 19:32:15
Сообщений: 1237
Откуда: Belarus
Рейтинг сообщения: 0
Не сомневаясь в общей работоспособности схемы возникают сомнения в факте её разработки от начала и до конца. Похоже на компиляцию кусков других схем, не слишком рациональную.


Вернуться наверх
 
Не в сети
 Заголовок сообщения: Re: Проверенные схемы Радиомикрофонов
СообщениеДобавлено: Ср окт 09, 2024 13:22:18 
Друг Кота
Аватар пользователя

Карма: 174
Рейтинг сообщений: 1910
Зарегистрирован: Пт дек 12, 2014 09:36:15
Сообщений: 23179
Откуда: Минск
Рейтинг сообщения: 0
Медали: 2
Получил миской по аватаре (1) Мявтор 3-й степени (1)
Виктор50 писал(а):
Радиомикрофон на LM324 питание 6 вольт. 88-108 мГц


И эта схема и другие, слишком примитивны, с ошибками ... из 90-х годов.

ЗГ и прямо с контура антенна, напрямую, но кто так делает...? Это детские схемы. :dont_know:

Проверенные схемы на сайте VRTP с обсуждениями и поправками. Зачем сюда тянуть примитив, да и с ошибками? :dont_know:


Вернуться наверх
 
Показать сообщения за:  Сортировать по:  Вернуться наверх
Начать новую тему Ответить на тему  [ Сообщений: 724 ]     ... , , , 23, , , ...  

Часовой пояс: UTC + 3 часа


Кто сейчас на форуме

Сейчас этот форум просматривают: нет зарегистрированных пользователей и гости: 15


Вы не можете начинать темы
Вы не можете отвечать на сообщения
Вы не можете редактировать свои сообщения
Вы не можете удалять свои сообщения
Вы не можете добавлять вложения

Найти:
Перейти:  


Powered by phpBB © 2000, 2002, 2005, 2007 phpBB Group
Русская поддержка phpBB
Extended by Karma MOD © 2007—2012 m157y
Extended by Topic Tags MOD © 2012 m157y