Например TDA7294

Форум РадиоКот • Просмотр темы - Генератор Колпитца на каскаде с ОБ.
Форум РадиоКот
Здесь можно немножко помяукать :)

Текущее время: Чт янв 01, 2026 20:05:23

Часовой пояс: UTC + 3 часа


ПРЯМО СЕЙЧАС:



Начать новую тему Ответить на тему  [ Сообщений: 496 ]     ... , , , 23, ,  
Автор Сообщение
Не в сети
 Заголовок сообщения: Re: Генератор Колпитца на каскаде с ОБ.
СообщениеДобавлено: Пн май 11, 2015 09:55:32 
Встал на лапы

Зарегистрирован: Пн ноя 03, 2014 18:06:18
Сообщений: 142
Рейтинг сообщения: 0
По формуле
ρ = √(L/C)
Q = ρ / Rп
это для ненагруженного контура,валяющегося на столе: добротность есть отношение реактивного сопротивления к сопротивлению потерь. Стоит нагрузить контур чем-либо с сопротивлением Rн,добротность(эквивалентная) упадет.при Rое(сопротивлеине контура на резонансной частоте) >> Rн добротность(эквивалентная) растет с ростом емкости(но она не будет выше конструктивной добротности).При Rое<<Rн, нагрузкой можно пренебречь,в этом случае добротность(эквивалентная) с ростом С падает
Теперь по вопросу о генерации.
Vilsi,Вы писали что когда я кручу ручку КПЕ увеличивая емкость, то энергии катушки не хватает.А что если выставить максимальную емкость до включения генератора?т.е. при включении контур зарядиться энергией,дальше емкость на ходу увеличивать я не буду?практика(железо и симулятор)показала,что в этом случае нет генерации.
Что еще могу сказать- что-то с балансом аплитуд... т.к. пробовал убрать ПОС,т.е. получается резонансный усилитель,-так вот,падает усиление схемы с ростом С(частоту источника я не забывал корретировать)
P.S. частоту я все таки забыл поменять :) :)


Последний раз редактировалось lcleo Пн май 11, 2015 11:03:03, всего редактировалось 1 раз.

Вернуться наверх
 
Не в сети
 Заголовок сообщения: Re: Генератор Колпитца на каскаде с ОБ.
СообщениеДобавлено: Пн май 11, 2015 10:24:20 
Опытный кот
Аватар пользователя

Карма: 15
Рейтинг сообщений: 146
Зарегистрирован: Вс дек 29, 2013 22:05:07
Сообщений: 886
Рейтинг сообщения: 0
lcleo писал(а):
это для ненагруженного контура,валяющегося на столе: добротность есть отношение реактивного сопротивления к сопротивлению потерь.
ну да, это все правильно. на там есть слово "параллельный". а для него все наоборот. я никак не могу донести до масс, что для конкретной схемы надо пользоваться конкретной математикой.
lcleo писал(а):
когда я кручу ручку КПЕ увеличивая емкость, то энергии катушки не хватает.А что если выставить максимальную емкость до включения генератора?т.е. при включении контур зарядиться энергией,дальше емкость на ходу увеличивать я не буду?практика(железо и симулятор)показала,что в этом случае нет генерации.
Что еще могу сказать- что-то с балансом аплитуд... т.к. пробовал убрать ПОС,т.е. получается резонансный усилитель,-так вот,падает усиление схемы с ростом С(частоту источника я не забывал корретировать)
значится, условия возникновения генерации должны выполняться на каждом периоде колебаний, иначе генерация будет затухающей, либо вовсе не возникнет.
что касается усилителя, там надо смотреть немного по-другому. во всяком случае без схемы тяжело сказать.
Alek Lem писал(а):
1. Если к конденсатору на правом рисунке включается источник тока, тогда такой контур будет называется параллельным, как бы вам не хотелось назвать его последовательным.

Если же вы к своему контуру на рисунке справа не собираетесь подключать источник, то и формула пересчета сопротивления Rэ в Rое, которую вы привели: Rэ=(1/Roe)*(L/C) будет неверной, т.к. эта формула применима лишь к колебательному контуру, включенному во внешнюю цепь конденсатором С. Ведь только при Rэ=(1/Roe)*(L/C) импеданс относительно зажимов конденсатора в обоих цепях будет одинаковый.
не, источник к контуру подключать не собираюсь. или собираюсь, но через трансформаторную связь к катушке. и чего, я теперь не могу посчитать параметры контура? понятие добротности пропало вообще?

_________________
Щас, погуглю...


Последний раз редактировалось Vilsi Пн май 11, 2015 10:50:34, всего редактировалось 1 раз.

Вернуться наверх
 
Не в сети
 Заголовок сообщения: Re: Генератор Колпитца на каскаде с ОБ.
СообщениеДобавлено: Пн май 11, 2015 11:05:17 
Встал на лапы

Зарегистрирован: Пн ноя 03, 2014 18:06:18
Сообщений: 142
Рейтинг сообщения: 0
Присоединяюсь, откуда взялась формула
Изображение
Пойду поищю :)


Вернуться наверх
 
Не в сети
 Заголовок сообщения: Re: Генератор Колпитца на каскаде с ОБ.
СообщениеДобавлено: Пн май 11, 2015 11:55:35 
Друг Кота
Аватар пользователя

Карма: 64
Рейтинг сообщений: 1102
Зарегистрирован: Ср ноя 17, 2010 23:10:55
Сообщений: 5837
Откуда: Ижевск LO66NU
Рейтинг сообщения: 0
http://poh-priem.narod.ru/principy-sver ... .html.html
Изображение

_________________
В начале жизнь мучает вопросами, в конце - ответами...


Вернуться наверх
 
Эиком - электронные компоненты и радиодетали
Не в сети
 Заголовок сообщения: Re: Генератор Колпитца на каскаде с ОБ.
СообщениеДобавлено: Пн май 11, 2015 12:19:43 
Встал на лапы

Зарегистрирован: Пн ноя 03, 2014 18:06:18
Сообщений: 142
Рейтинг сообщения: 0
svic,спасибо.
Alek Lem спасибо :beer: можно ведь и без Валитова объяснить :)


Вернуться наверх
 
Не в сети
 Заголовок сообщения: Re: Генератор Колпитца на каскаде с ОБ.
СообщениеДобавлено: Пн май 11, 2015 12:43:02 
Вымогатель припоя
Аватар пользователя

Карма: 16
Рейтинг сообщений: 94
Зарегистрирован: Вс дек 28, 2014 18:35:34
Сообщений: 526
Откуда: Луганск
Рейтинг сообщения: 0
Vilsi писал(а):
не, источник к контуру подключать не собираюсь.
Контур без стороннего источника энергии самостоятельно энергию не генерирует. Или вы его в схему для красоты поставили ? )

Цитата:
понятие добротности пропало вообще?
Добротность - не абстрактное понятие, которое присуще набору из катушки конденсатору, валяющемся на столе. Добротность - это отношение реактивной мощности контура к активной в каком-либо пассивном двухполюснике. Отношение мощностей, как можно догадаться, не должно зависеть от параметров источника энергии, а зависит это отношение от отношения реактивного сопротивления к активному сопротивлению, на котором выделяется тепловая энергия (активная мощность). Но вот реактивное сопротивление контура зависит от того, какой реактивный двухполюсник подключается к источнику. Это может быть просто катушка индуктивности или конденсатор. У каждого из них своя добротность. Как это несложно догадаться, у конденсатора добротность выше. Если мы говорим о двухполюснике, состоящем из катушки, конденсатора и резистора (причем, какого-нибудь из этих элементов может не быть, например, катушки), то в первую очередь, стоит выяснить, реактивное и активное сопротивление между какими точками мы ищем? Вот это и определяется тем, как именно включен контур к источнику.


Вернуться наверх
 
Не в сети
 Заголовок сообщения: Re: Генератор Колпитца на каскаде с ОБ.
СообщениеДобавлено: Пн май 11, 2015 14:14:25 
Вымогатель припоя
Аватар пользователя

Карма: 16
Рейтинг сообщений: 94
Зарегистрирован: Вс дек 28, 2014 18:35:34
Сообщений: 526
Откуда: Луганск
Рейтинг сообщения: 0
Vilsi писал(а):
Alek Lem писал(а):
Более точная формула такая:
Изображение
откуда возникла эта формула?

lcleo писал(а):
Присоединяюсь, откуда взялась формула)


Её нетрудно вывести самостоятельно. Попробую сделать это прямо сейчас, а также объяснить эту формулу, что называется "на пальцах" - на интуитивном уровне, донести её физический смысл.

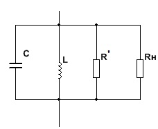
Пусть имеем параллельный LC-контур с потерями в катушке r и нагруженный на активное сопротивление Rн:

Изображение

Чтобы не выводить добротность этого контура с самого начала, воспользуемся известным определением добротности для контура с потерями только в катушке! Но сразу мы этого сделать не можем - нам мешает сопротивление Rн от которого нам надо избавиться. Сделаем всё в четыре этапа:

1) Перейдем от этой схемы к схеме замещения, в которой сопротивление r заменяется сопротивлением R'.

Изображение

В этой теме уже не раз обсуждалось, что для параллельного контура справедлива формула:

(1)

R' = ρ²/r



где:
R' - сопротивление схемы замещения параллельного контура, включенное параллельно контуру.
ρ = √L/C - характеристическое сопротивление контура.
r - активное сопротивление потерь контура.

2) Теперь сопротивления R' и Rн включены параллельно, а значит складываются их проводимости:

(2)

Gэ = G' + Gн



Итак, имеем схему замещения параллельного контура с новым сопротивлением 1/Gэ.

Изображение

3) Перейдем от этой новой схемы замещения обратно к классической схеме параллельного колебательного контура, с новым сопротивлением потерь r':

Изображение

Как и прежде, сопротивление потерь r' найдем по формуле r' = ρ²/Rэ. С учетом формул (1) и (2) (следите за преобразованиями!), получим:

(3)

r' = ρ²/Rэ = Gэ⋅ρ² = (G' + Gн)⋅ρ² = G'⋅ρ² + Gн⋅ρ² =ρ²/R' + ρ²/Rн = r + ρ²/Rн



Итак, эквивалентное сопротивление равно r' = r + ρ²/Rн.

Где r - исходное сопротивление потерь катушки, а ρ²/Rн - "вносимое" сопротивление нагрузкой Rн.

4) Наконец, находим добротность контура для схемы пункта 3) по известной формуле:

(4)

Qэ = ρ/r' = ρ/(r + ρ²/Rн)



И видим интересную вещь. При заданных потерях r и нагрузке Rн существует некоторое оптимальное значение ρ0, при котором Qэ максимально. При ρ< ρ0 или ρ>ρ0 значение Qэ уменьшается.

Из этой же формулы следует, что при r >> ρ²/Rн добротность равна Qэ = ρ/r и прямопропорциональна ρ. Но при r << ρ²/Rн добротность считается так Qэ = Rн/ρ, то есть обратнопропорциональна ρ.

Вот для чего нужна схема замещения. Она придумана не от хорошей жизни и всякие Валитовы тут не при чем.

Но теперь возникает вопрос, как интуитивно понятно объяснить такое поведение добротности?
Дело в том, что мы обычно рассматриваем контура, при которых добротность катушки много ниже добротности конденсатора и потому все потери считаем сосредоточенными в катушки (и только в ней). Из этого следует, что чем выше добротность катушки, тем и добротность всего контура будет выше, а добротность катушки пропорциональна её сопротивлению на резонансе, то есть, ρ.

А что будет, если мы учтем потери только в конденсаторе (считаем сопротивлением катушки r =0)? Потери в конденсаторе как раз учитываются сопротивлением R, включенным параллельно конденсатору. Ясно, что чем выше добротность конденсатора, тем выше добротность всего контура, а добротность конденсатора тем выше, чем меньше его сопротивление на резонансе ρ по сравнению с сопротивлением R. То есть, добротность контура с потерями в конденсаторе тем выше, чем меньше ρ.

Но ведь это логично, ведь конденсатор и катушка антагонисты. В случае же, когда потери учитываются и в катушке и в конденсаторе, получаем формулу (4), в которой Q зависит от ρ немонотонно: пока ρ очень маленькое, потери в катушке играют решающую роль. Если ρ очень большое, то потери в конденсаторе играют решающую роль. При некотором промежуточном значении ρ потери в катушке и конденсаторе выравниваются. Вот при этом значении добротность и будет максимальной.

Итак, для лучшего понимания контура с нагрузкой, можно принимать,что нагрузка Rн имитирует потери в конденсаторе. Отсюда становятся понятными и такое поведение добротности.


Вернуться наверх
 
Не в сети
 Заголовок сообщения: Re: Генератор Колпитца на каскаде с ОБ.
СообщениеДобавлено: Пн май 25, 2015 07:26:24 
Встал на лапы

Зарегистрирован: Пн ноя 03, 2014 18:06:18
Сообщений: 142
Рейтинг сообщения: 0
Нашел я ответ на свой вопрос.... не в Валитове :) а здесь, в другой теме
При увеличении С(либо L) падает частота колебаний, емкостная трехточка имеет цепь ПОС, являющейся фильтром ВЧ первого порядка. Поэтому колебания и затухают в моей схеме.


Вернуться наверх
 
Не в сети
 Заголовок сообщения: Re: Генератор Колпитца на каскаде с ОБ.
СообщениеДобавлено: Пн май 25, 2015 08:14:34 
Модератор
Аватар пользователя

Карма: 162
Рейтинг сообщений: 2441
Зарегистрирован: Пн июл 07, 2008 10:46:09
Сообщений: 10736
Откуда: Россия
Рейтинг сообщения: 0
Я об этом намекнула ещё полмесяца назад... :)
Но потом начались "научные" споры встревать в которые у меня не было ни желания, ни времени... :))

_________________
Если хотите, чтобы жизнь улыбалась вам, подарите ей своё хорошее настроение


Вернуться наверх
 
Не в сети
 Заголовок сообщения: Re: Генератор Колпитца на каскаде с ОБ.
СообщениеДобавлено: Пн май 25, 2015 10:58:37 
Встал на лапы

Зарегистрирован: Пн ноя 03, 2014 18:06:18
Сообщений: 142
Рейтинг сообщения: 0
Света, да, действительно.Буду внимательней :)


Вернуться наверх
 
Не в сети
 Заголовок сообщения: Re: Генератор Колпитца на каскаде с ОБ.
СообщениеДобавлено: Вт май 26, 2015 08:21:59 
Говорящий с текстолитом
Аватар пользователя

Карма: 17
Рейтинг сообщений: 181
Зарегистрирован: Пт дек 12, 2008 21:12:14
Сообщений: 1604
Откуда: Moscow
Рейтинг сообщения: 0
Ну кота Света правильно сказала что емкостной делитель образует частотно -зависимую положительную
связь которая меняет глубину с изменением частоты. Поэтому для генераторов с большим перекрытием
по частоте следует выбирать положительную токовую (эмитерно-истоковую) связь но это усложняет схему
так как необходим еще один транзистор. Глубина этой связи меняет форму сигнала загоняя транзистор в
участок насыщения (образуется разгон амплитуды как было замечено в выше стоящих сообщениях)
Такой эффект проявляется не только в LC генераторах но и генераторах с мостами на RC элементах
Для получения чистой формы и стабилизации амплитуды генератора необходимо стабилизировать эту связь
а для большего перекрытия по частоте (в том случае если применяем варикап ) нужно питать генератор
более низким напряжением чтобы напряжение на контуре было меньше. Иначе оно достигает напряжения
варикапа . Варикап открывается как диод и генерация становится неустойчивой.
Один из генераторов который я придумал но не довел до конца можно посмотреть -->>


Вложения:
osc2.gif [15.74 KiB]
Скачиваний: 615

_________________
Еси хочешь чтоб комп был быстрым - ставь Пингвин,- он будет чистым
Вернуться наверх
 
Не в сети
 Заголовок сообщения: Re: Генератор Колпитца на каскаде с ОБ.
СообщениеДобавлено: Вт май 26, 2015 14:47:36 
Встал на лапы

Зарегистрирован: Пн ноя 03, 2014 18:06:18
Сообщений: 142
Рейтинг сообщения: 0
Да, видел в другой теме ответ на свой вопрос :)
viewtopic.php?f=28&t=5549&p=2265694&hilit=%D1%87%D0%B0%D1%81%D1%82%D0%BE%D1%82%D0%BE%D0%B7%D0%B0%D0%B2%D0%B8%D1%81%D0%B8%D0%BC%D0%B0%D1%8F+%D0%BF%D0%BE%D1%81#p2265694


Вернуться наверх
 
Не в сети
 Заголовок сообщения: генератор колпитца - двухполярный источник питания
СообщениеДобавлено: Ср авг 12, 2015 16:51:05 
Встал на лапы
Аватар пользователя

Карма: 2
Рейтинг сообщений: 1
Зарегистрирован: Ср авг 29, 2007 12:59:41
Сообщений: 128
Рейтинг сообщения: 0
есть генератор колпитца (емкостная трехточка) с общей базой, схемы вот

http://dic.academic.ru/pictures/wiki/fi ... ts_ob1.jpg
http://dic.academic.ru/pictures/wiki/fi ... r_coil.png
https://upload.wikimedia.org/wikipedia/ ... lp.svg.png

классические схемы
во всех используется однополярный источник питания (т.е без средней точки)

вопрос: как можно переработать эти схемы и построить этот генератор, но с двухполярным источником питания



Сюда перенес, т.к. самой схеме абсолютно все равно какое будет питание.
Это в принципе ничего не меняет.
Нужно просто обеспечить нужный режим транзистора по постоянному току, а как это делать, так это безразлично.
Ниже уже написали.
aen

_________________
проясняю непроясненное, уточняю неуточненное


Вернуться наверх
 
Не в сети
 Заголовок сообщения: Re: генератор колпитца - двухполярный источник питания
СообщениеДобавлено: Ср авг 12, 2015 17:06:01 
Друг Кота
Аватар пользователя

Карма: 182
Рейтинг сообщений: 8329
Зарегистрирован: Пт фев 04, 2011 17:57:51
Сообщений: 20041
Откуда: Рыбинск
Рейтинг сообщения: 0
Медали: 1
Лучший человек Форума 2017 (1)
Базу к общему, плюс и минус как на схеме, будет с двухполярным питанием, если так хочется :tea:


Вернуться наверх
 
Не в сети
 Заголовок сообщения: Re: Генератор Колпитца на каскаде с ОБ.
СообщениеДобавлено: Ср авг 12, 2015 18:37:02 
Встал на лапы
Аватар пользователя

Карма: 2
Рейтинг сообщений: 1
Зарегистрирован: Ср авг 29, 2007 12:59:41
Сообщений: 128
Рейтинг сообщения: 0
понятно.
а теперь вопрос: можно добавить в схему варикапы, чтобы получился управляемый напряжением генератор колпитца с двуполярным питанием?

_________________
проясняю непроясненное, уточняю неуточненное


Вернуться наверх
 
Не в сети
 Заголовок сообщения: Re: Генератор Колпитца на каскаде с ОБ.
СообщениеДобавлено: Чт авг 13, 2015 06:48:18 
Говорящий с текстолитом
Аватар пользователя

Карма: 17
Рейтинг сообщений: 181
Зарегистрирован: Пт дек 12, 2008 21:12:14
Сообщений: 1604
Откуда: Moscow
Рейтинг сообщения: 0
К любому горячему концу контура (в данном случае к коллектору транзистора) можно
припаять вариккап ,через разделительный конденсатор разумеется.
Результирующая добавляемая ескость к контуру будет равна
С= Ср*Св/Cp+Cв где Ср-емкость разделительного конденсатора
Св- емкость варикапа при заданном запирающем напряжении
При этом нужно следить чтобы напряжение на варикапе не было
меньше напряжения ВЧ на контуре иначе этот диод будет
оькрыватся полуволной напряжения на контуре и будет нихарашо

_________________
Еси хочешь чтоб комп был быстрым - ставь Пингвин,- он будет чистым


Вернуться наверх
 
Не в сети
 Заголовок сообщения: Re: Генератор Колпитца на каскаде с ОБ.
СообщениеДобавлено: Чт авг 13, 2015 10:38:37 
Опытный кот
Аватар пользователя

Карма: 7
Рейтинг сообщений: 48
Зарегистрирован: Вт июн 17, 2014 00:34:26
Сообщений: 791
Рейтинг сообщения: 0
Что такое горячий конец, могли бы Вы нарисовать?


Вернуться наверх
 
Не в сети
 Заголовок сообщения: Re: Генератор Колпитца на каскаде с ОБ.
СообщениеДобавлено: Чт авг 13, 2015 20:37:02 
Встал на лапы
Аватар пользователя

Карма: 2
Рейтинг сообщений: 1
Зарегистрирован: Ср авг 29, 2007 12:59:41
Сообщений: 128
Рейтинг сообщения: 0
вот схемы генератора колпитца с общей базой и двух-полярным питанием:

1.jpg - один конденсатор подключен к отрицательной шине питания
2.jpg - один конденсатор подключен к положительной шине питания

вроде бы классические.

3.jpg и 4.jpg - то же самое, только к конденсаторам (горячим точкам/концам), параллельно подключены варикапы

как вообще, такие схемы адекватны?
и еще вопрос: в схемах 1.jpg и 2.jpg, какой из двух конденсаторов обычно должен быть меньше?


Вложения:
colpitts_oscillator_or_not.zip [236.33 KiB]
Скачиваний: 302

_________________
проясняю непроясненное, уточняю неуточненное
Вернуться наверх
 
Не в сети
 Заголовок сообщения: Re: Генератор Колпитца на каскаде с ОБ.
СообщениеДобавлено: Пт авг 14, 2015 07:55:30 
Друг Кота
Аватар пользователя

Карма: 64
Рейтинг сообщений: 1102
Зарегистрирован: Ср ноя 17, 2010 23:10:55
Сообщений: 5837
Откуда: Ижевск LO66NU
Рейтинг сообщения: 1
baghear писал(а):
Что такое горячий конец
Это конец, который подключен к источнику сигнала (тому, куда подводится переменка). Второй конец - "холодный" - обычно подключается либо к земле, либо к питалову, где переменки быть не должно.

_________________
В начале жизнь мучает вопросами, в конце - ответами...


Вернуться наверх
 
Не в сети
 Заголовок сообщения: Re: Генератор Колпитца на каскаде с ОБ.
СообщениеДобавлено: Пт авг 14, 2015 09:48:33 
Опытный кот
Аватар пользователя

Карма: 7
Рейтинг сообщений: 48
Зарегистрирован: Вт июн 17, 2014 00:34:26
Сообщений: 791
Рейтинг сообщения: 0
Если перенка есть в контуре то её можно увидеть в любой точке контура, но смысл понятие спасибо. :)


Вернуться наверх
 
Показать сообщения за:  Сортировать по:  Вернуться наверх
Начать новую тему Ответить на тему  [ Сообщений: 496 ]     ... , , , 23, ,  

Часовой пояс: UTC + 3 часа


Кто сейчас на форуме

Сейчас этот форум просматривают: нет зарегистрированных пользователей и гости: 19


Вы не можете начинать темы
Вы не можете отвечать на сообщения
Вы не можете редактировать свои сообщения
Вы не можете удалять свои сообщения
Вы не можете добавлять вложения

Найти:
Перейти:  


Powered by phpBB © 2000, 2002, 2005, 2007 phpBB Group
Русская поддержка phpBB
Extended by Karma MOD © 2007—2012 m157y
Extended by Topic Tags MOD © 2012 m157y