Например TDA7294

Форум РадиоКот • Просмотр темы - Генератор Колпитца на каскаде с ОБ.
Форум РадиоКот
Здесь можно немножко помяукать :)

Текущее время: Пт дек 19, 2025 15:04:17

Часовой пояс: UTC + 3 часа


ПРЯМО СЕЙЧАС:



Начать новую тему Ответить на тему  [ Сообщений: 496 ]     ... , , , , 25
Автор Сообщение
Не в сети
 Заголовок сообщения: Re: Генератор Колпитца на каскаде с ОБ.
СообщениеДобавлено: Пн авг 22, 2022 10:51:48 
Говорящий с текстолитом
Аватар пользователя

Карма: 17
Рейтинг сообщений: 181
Зарегистрирован: Пт дек 12, 2008 21:12:14
Сообщений: 1604
Откуда: Moscow
Рейтинг сообщения: 0
этому же фшколе учат

не учат )

Я имел ввиду школу из 6и классов ну или нормальный
колледж.

_________________
Еси хочешь чтоб комп был быстрым - ставь Пингвин,- он будет чистым


Вернуться наверх
 
Не в сети
 Заголовок сообщения: Re: Генератор Колпитца на каскаде с ОБ.
СообщениеДобавлено: Пт авг 26, 2022 08:09:27 
Друг Кота
Аватар пользователя

Карма: -34
Рейтинг сообщений: 556
Зарегистрирован: Пт июл 25, 2014 12:25:27
Сообщений: 6214
Откуда: Свердловская обл.
Рейтинг сообщения: 0
Вот тут разные генераторы и и Колпитца наверное есть.https://www.nutsvolts.com/magazine/arti ... ook_part_5

_________________
Гуглить умею, но гораздо более ценю живые мнения+личный опыт.
http://www.youtube.com/watch?v=NUysiCX- ... r_embedded


Вернуться наверх
 
Не в сети
 Заголовок сообщения: Re: Генератор Колпитца на каскаде с ОБ.
СообщениеДобавлено: Вс авг 28, 2022 02:25:18 
Говорящий с текстолитом
Аватар пользователя

Карма: 17
Рейтинг сообщений: 181
Зарегистрирован: Пт дек 12, 2008 21:12:14
Сообщений: 1604
Откуда: Moscow
Рейтинг сообщения: 0
Книжонка то старенькая и не отражает современных требований
к генераторам. Такие как стабильность параметров ( амплитуды,
частоты и самое главное-формы колебаний)
Особенность любого устройства имеющего положительную
обратную связь заключается в том что оно идет в "разгон" т е
существует лишь небольшой участок где форма синус и его
трудно удержать и по этому необходимо вводить регулятор ПОС
котрый стабилизирует амплитуду и соответственно форму.
Это достигается измерением выходного напряжения значение
которого и регулирует режим генератора. (Питание и глубина ПОС
Единственное где ни так критична форма- это ВЧ генераторы 2я
гармоника которых не дает существенных проблем но в любом
случае если этот генератор работает на преобразователь частоты
необходимо предусмотреть регулировку выходного напряжения
так как от этого зависит коэффициент преобразования.

_________________
Еси хочешь чтоб комп был быстрым - ставь Пингвин,- он будет чистым


Вернуться наверх
 
В сети
 Заголовок сообщения: Re: Генератор Колпитца на каскаде с ОБ.
СообщениеДобавлено: Вс авг 28, 2022 12:06:01 
Друг Кота
Аватар пользователя

Карма: 31
Рейтинг сообщений: 883
Зарегистрирован: Пт сен 10, 2021 15:19:36
Сообщений: 6113
Откуда: Протвино
Рейтинг сообщения: 0
ну в современном мире dsp делать аналоговый широкополосный нч генератор синуса с 0.01% гармоник это скорее непрактично, имхо все решения хороши пока их сложность адекватна задачам.

по поводу стабильности - генератор из топика стабилизируется кварцем 2мя разумными способами но по количеству компанентов, добротности и нагрузочной способности с отрывом выигрывает кварцевая емкостная трехточка с ок/ос включением, их обычно и применяют если используют кварц на 1й гармонике.


Вернуться наверх
 
Эиком - электронные компоненты и радиодетали
Не в сети
 Заголовок сообщения: Re: Генератор Колпитца на каскаде с ОБ.
СообщениеДобавлено: Вс авг 28, 2022 14:51:50 
Говорящий с текстолитом
Аватар пользователя

Карма: 17
Рейтинг сообщений: 181
Зарегистрирован: Пт дек 12, 2008 21:12:14
Сообщений: 1604
Откуда: Moscow
Рейтинг сообщения: 0
Ну да и поэтому китайцы в схемотехнике чем дешевле
тем выгодней. На DSP Формировать удобно на низких частотах
и на компах полно интересных программ под звуковуху
(сам пользуюсь Но вот чуть по выше том проблемно
Но на избыточность схем промышленность не идет
потому что в объемах производства дорого они даже
провод то по колич медных жил сосчитали
А вот радиолюбителю ну тут понятное дело для себя...

_________________
Еси хочешь чтоб комп был быстрым - ставь Пингвин,- он будет чистым


Вернуться наверх
 
Не в сети
 Заголовок сообщения: Re: Генератор Колпитца на каскаде с ОБ.
СообщениеДобавлено: Пт сен 02, 2022 08:31:07 
Говорящий с текстолитом
Аватар пользователя

Карма: 17
Рейтинг сообщений: 181
Зарегистрирован: Пт дек 12, 2008 21:12:14
Сообщений: 1604
Откуда: Moscow
Рейтинг сообщения: 0
Да решил немного усложнить схему генератора
так как его элементы ПОС составляют еще и емкость контура
да и понадобились две фазы для преобразователя частоты.
Все это заработало да еще послал одному и то же заработало
без проблем. Единственное нужно установить глубину ПОС
Придумал еще и стабилизатор амплитуды но еще не пробовал
Транзистор в генераторе пробовал 326й но можно подходящий
по максимальной частоте. На выходе Кп303г так как именно
в таком включении фазовращятеля его передача примерно 0.75
но самое главное оба выхода равны по амплитуде.
И самое главное -частота определяется в основном параметрами
контура который сидит на земле и это облегчает его настройку
так как КПЕ можно вытащить на панель кабелем который и
даст минимальную емкость контура.
Вон студенткам для курсовиков и лаб. вполне подойдет.


Вложения:
3C.gif [21.17 KiB]
Скачиваний: 145

_________________
Еси хочешь чтоб комп был быстрым - ставь Пингвин,- он будет чистым
Вернуться наверх
 
В сети
 Заголовок сообщения: Re: Генератор Колпитца на каскаде с ОБ.
СообщениеДобавлено: Пт сен 02, 2022 12:09:03 
Друг Кота
Аватар пользователя

Карма: 31
Рейтинг сообщений: 883
Зарегистрирован: Пт сен 10, 2021 15:19:36
Сообщений: 6113
Откуда: Протвино
Рейтинг сообщения: 0
минимализм это не только низкая цена, это еще и меньшие массогабариты и более высокая надежность 8) при прочих равных ... ;)

я бы не стал ос разрывать повторителем, иначе имхо теряется его фундаментальный смысл - избавление генератора от влияния нагрузки.


Вернуться наверх
 
Не в сети
 Заголовок сообщения: Re: Генератор Колпитца на каскаде с ОБ.
СообщениеДобавлено: Пт сен 02, 2022 14:15:32 
Говорящий с текстолитом
Аватар пользователя

Карма: 17
Рейтинг сообщений: 181
Зарегистрирован: Пт дек 12, 2008 21:12:14
Сообщений: 1604
Откуда: Moscow
Рейтинг сообщения: 0
я бы не стал ос разрывать повторителем, иначе имхо теряется его фундаментальный смысл - избавление генератора от влияния нагрузки.

Нагрузки то причем, -он как раз и развязан особенно по одному выходу
Но если уж так критично можно и дополнительные каскады добавить
один на частотомер, другой на выход.
Да и перестройка по диапазону куда шире.
Сама же емкостная трех_точка не свободна от недостатков
и ее согласование например радиоприемниках создавало
проблемы. Если брать с эммитера то по любому нагрузка
влияет на частоту, если витками с контура то то же влияет
да и амплитуду большую не снять витками связи. Вот поэтому
и нужен дополнительный каскад но по жыдовскому это в
радиоприемниках не делали так как в объеме производства
экономия. Так например единственный радиоприемник который
имел балансный преобразователь и каскад УВЧ- это Океан
(нашумевший в свое время) так как все остальные просто
забивались глушаками и все должны слушать только голос
БОЛЬШОГО БРАТА.

_________________
Еси хочешь чтоб комп был быстрым - ставь Пингвин,- он будет чистым


Вернуться наверх
 
Не в сети
 Заголовок сообщения: Re: Генератор Колпитца на каскаде с ОБ.
СообщениеДобавлено: Пн сен 19, 2022 20:03:32 
Родился

Зарегистрирован: Вт сен 27, 2016 09:42:35
Сообщений: 5
Рейтинг сообщения: 0
Всех приветствую!
Начертил схему гетеродина Океана-222 в MicroCap 10, но почему-то этот Микрокап не показывает никакой генерации. Понимаю, что BF199 не совсем то, что КТ339АМ в Океане, и существуют еще паразитные емкости и индуктивности в реальной схеме (по 1 пФ добавил в Микрокапе между выводами транзистора), но всё-равно, по-моему, он должен генерировать.
Вложение:
Geterodin Okean-222.JPG [169.3 KiB]
Скачиваний: 101


Вложения:
Geterodin Okean-222.zip [5.9 KiB]
Скачиваний: 103
Вернуться наверх
 
Не в сети
 Заголовок сообщения: Re: Генератор Колпитца на каскаде с ОБ.
СообщениеДобавлено: Вт сен 20, 2022 00:54:34 
Говорящий с текстолитом
Аватар пользователя

Карма: 17
Рейтинг сообщений: 181
Зарегистрирован: Пт дек 12, 2008 21:12:14
Сообщений: 1604
Откуда: Moscow
Рейтинг сообщения: 0
Транзистор выбран неудачно. Скорее нужно более высокое напряжение питания
для него, а так как это все же УКВ генератор то Ft должна быть значительно выше
К тому же у этих транзисторов страдает h21е
А так по жизни должно работать если на практике, на столе
Ну а на всяких этих комп прогах-там многие сталкивались с проблемами
Говорили что даже при моделировании цифровой схемотехники ляпы

_________________
Еси хочешь чтоб комп был быстрым - ставь Пингвин,- он будет чистым


Вернуться наверх
 
Не в сети
 Заголовок сообщения: Re: Генератор Колпитца на каскаде с ОБ.
СообщениеДобавлено: Пн янв 30, 2023 16:16:18 
Родился

Зарегистрирован: Вс авг 21, 2022 17:38:29
Сообщений: 3
Откуда: Belarus
Рейтинг сообщения: 0
Огромное спасибо тем, кто помог, я изучил эту тему, сейчас стало понятнее.
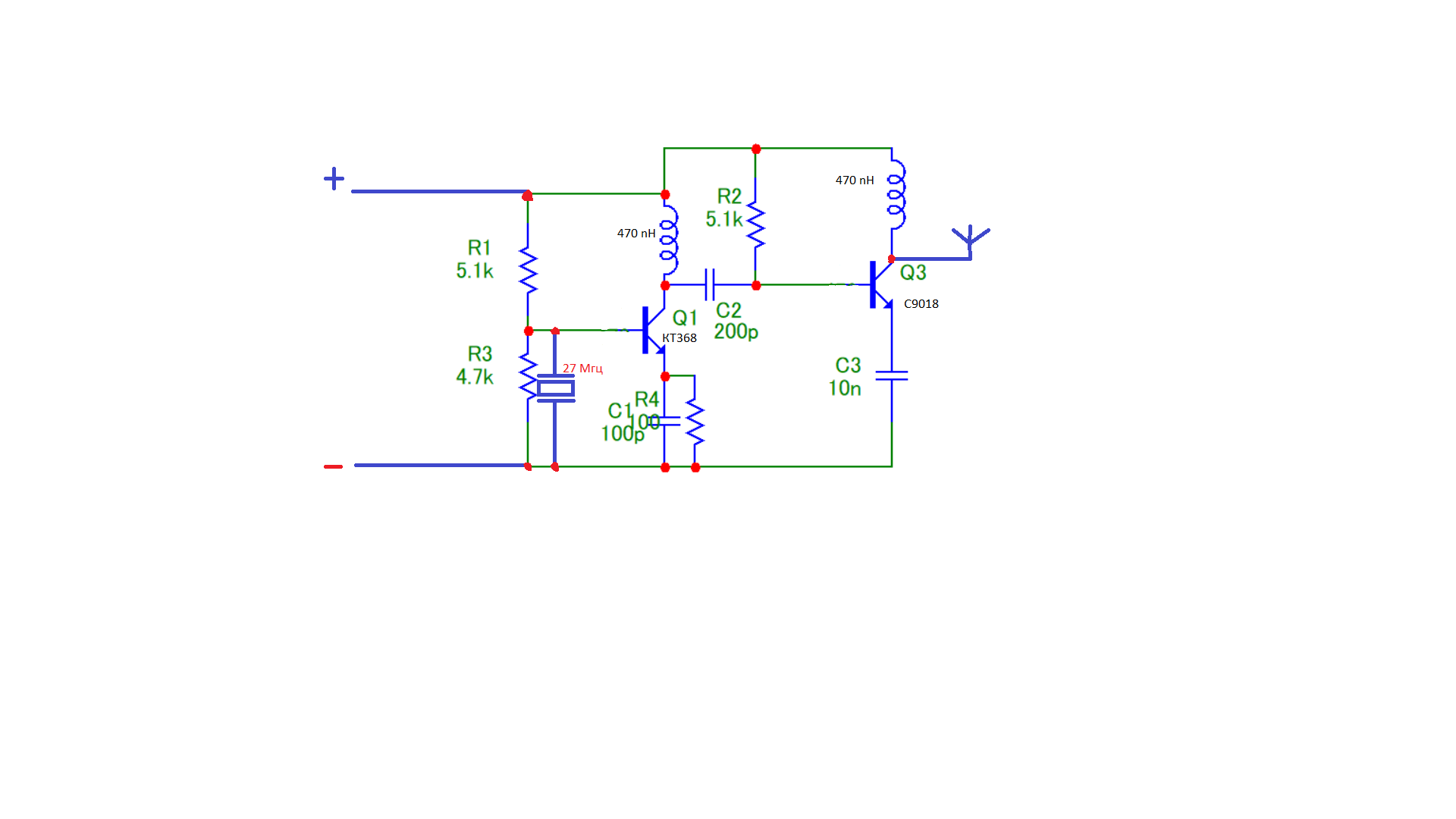
Но у меня возникла проблема. Сейчас я делаю кварцевый передатчик с амплитудной модуляцией на 27 МГц, но здесь приведена схема генератора несущей и предусилителя. ЗЧ подаётся на конденсатор C3.
Он работает от аккумуляторов типа Ni-Mh, соединённых последовательно, вместе они дают 5.5 вольт, но как только я подключаю крону или же 2 аккумулятора 18650 последовательно, генерация исчезает, но потребление есть такое же, как и при питании аккумуляторами типа Ni-Mh, то есть 10 миллиампер. Насколько я знаю, крона, которую я использовал и 18650 - типа Li-ion. Я делал делитель на резисторах (чтобы добиться 5.5 вольт), но генерации нет и в этом случае. Крону я использую, потому что она компактнее. Подскажите пожалуйста возможные решения проблемы. Схема прикреплена ниже.


Вложения:
CB.png [48.02 KiB]
Скачиваний: 97
Вернуться наверх
 
Не в сети
 Заголовок сообщения: Re: Генератор Колпитца на каскаде с ОБ.
СообщениеДобавлено: Пн янв 30, 2023 19:08:12 
Встал на лапы

Карма: -17
Рейтинг сообщений: 18
Зарегистрирован: Пн янв 30, 2023 13:33:50
Сообщений: 113
Рейтинг сообщения: 0
а самому сочинять (ерунду) обязательно ? пользуйтесь тем, что описывали другие


Вернуться наверх
 
Не в сети
 Заголовок сообщения: Re: Генератор Колпитца на каскаде с ОБ.
СообщениеДобавлено: Пн янв 30, 2023 20:39:00 
Друг Кота

Карма: 49
Рейтинг сообщений: 547
Зарегистрирован: Чт фев 20, 2014 18:57:55
Сообщений: 19492
Рейтинг сообщения: 0
Схема прикреплена ниже.

Q3 C3 :facepalm:

_________________
"Вся военная пропаганда, все крики, ложь и ненависть исходят от людей, которые на эту войну не пойдут !" / Джордж Оруэлл /
"Война - это,когда за интересы других,гибнут совершенно безвинные люди." / Уинстон Черчилль /


Вернуться наверх
 
Не в сети
 Заголовок сообщения: Re: Генератор Колпитца на каскаде с ОБ.
СообщениеДобавлено: Пн янв 30, 2023 21:05:24 
Родился

Зарегистрирован: Вс авг 21, 2022 17:38:29
Сообщений: 3
Откуда: Belarus
Рейтинг сообщения: 0
а самому сочинять (ерунду) обязательно ? пользуйтесь тем, что описывали другие

Абсолютно верно, я новичок в этом деле, нужно разобраться, поэтому и обратился к тем, кто умён в этом деле, чтобы понять, как можно доработать эту схему или вообще изменить её.


Вернуться наверх
 
Не в сети
 Заголовок сообщения: Re: Генератор Колпитца на каскаде с ОБ.
СообщениеДобавлено: Вт янв 31, 2023 09:33:33 
Модератор
Аватар пользователя

Карма: 162
Рейтинг сообщений: 2425
Зарегистрирован: Пн июл 07, 2008 10:46:09
Сообщений: 10735
Откуда: Россия
Рейтинг сообщения: 0
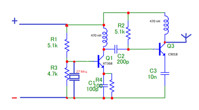
Изображение
Если новичок, то начните с азов.
Например, почему транзистор Q3 включен неправильно.


Вложения:
Геератор.png [20.26 KiB]
Скачиваний: 434

_________________
Если хотите, чтобы жизнь улыбалась вам, подарите ей своё хорошее настроение
Вернуться наверх
 
Не в сети
 Заголовок сообщения: Re: Генератор Колпитца на каскаде с ОБ.
СообщениеДобавлено: Вт янв 31, 2023 11:32:45 
Друг Кота
Аватар пользователя

Карма: 116
Рейтинг сообщений: 4502
Зарегистрирован: Пт мар 30, 2012 05:17:29
Сообщений: 16063
Откуда: Екатеринбург
Рейтинг сообщения: 0
Или почему кварц не заводится. :))) Да-да, в подобных генераторах случается и такое.

_________________
И хрюкотали зелюки,
Как мюмзики в мове.


Вернуться наверх
 
Показать сообщения за:  Сортировать по:  Вернуться наверх
Начать новую тему Ответить на тему  [ Сообщений: 496 ]     ... , , , , 25

Часовой пояс: UTC + 3 часа


Кто сейчас на форуме

Сейчас этот форум просматривают: Bing [Bot] и гости: 16


Вы не можете начинать темы
Вы не можете отвечать на сообщения
Вы не можете редактировать свои сообщения
Вы не можете удалять свои сообщения
Вы не можете добавлять вложения

Найти:
Перейти:  


Powered by phpBB © 2000, 2002, 2005, 2007 phpBB Group
Русская поддержка phpBB
Extended by Karma MOD © 2007—2012 m157y
Extended by Topic Tags MOD © 2012 m157y