Например TDA7294

Форум РадиоКот • Просмотр темы - Проверенные схемы Радиомикрофонов
Форум РадиоКот
Здесь можно немножко помяукать :)

Текущее время: Пн дек 01, 2025 17:03:08

Часовой пояс: UTC + 3 часа


ПРЯМО СЕЙЧАС:



Начать новую тему Ответить на тему  [ Сообщений: 719 ]     ... , , , 32, , , ,  
Автор Сообщение
Не в сети
 Заголовок сообщения: Re: Проверенные схемы Радиомикрофонов
СообщениеДобавлено: Пт май 16, 2025 08:29:21 
Грызет канифоль
Аватар пользователя

Карма: 5
Рейтинг сообщений: -10
Зарегистрирован: Вс сен 18, 2022 22:53:43
Сообщений: 268
Откуда: Москва
Рейтинг сообщения: 0
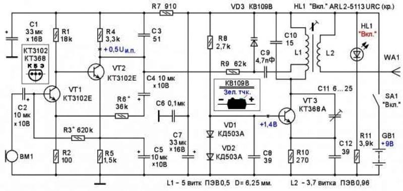
Радиомикрофон на 3 транзисторах с питанием на 9 вольт

Схема радиомикрофона

Изображение

Печатная плата радиомикрофона

Изображение

Описание радиомикрофона

Радиомикрофон. работает в диапазоне УКВ1 на частоте 70 МГц и представляет собой микромощный передатчик с частотной модуляцией.
Отличается высокой экономичностью и, работая от 9 - вольтовой батареи типа «Корунд», может потреблять ток от 6 до 15 мА, не более. Так как предельно допустимый ток разряда «Корунда» 20 мА, то в схему радиомикрофона введён светодиодный индикатор HL1 включения питания. При небольшом (2 мА) потребляемом токе он не перегружает батарею «Корунд», но заметно повышает удобство эксплуатации радиомикрофона. Кроме того, в схеме генератора радиомикрофона применён оригинальный способ установки базового напряжения смещения, позволяющий заметно снизить уход частоты генерации при разряде источника питания.

Радиомикрофон состоит из МУ (микрофонного усилителя) и собственно РМ (радиомикрофона).
МУ собран на транзисторах VT1, VT2; коллекторных резисторах R1 и R4 нагрузки; резисторов R2 и R5, улучшающих температурную стабильность; резистора R3 глубокой ООС (отрицательной обратной связи) по постоянному току; конденсатора фильтра С5.

Питание на МУ подаётся через Г – образное звено R7-С1 фильтра постоянного тока. Полоса пропускания МУ снизу определяется в основном ёмкостью конденсатора С2. МУ является широко распространённой схемой усилителя, выполненной на двух биполярных транзисторах по каскадной схеме, в которой оба транзистора включены по схеме с ОЭ (с общим эмиттером). На резисторе R3, соединяющем эмиттер VT2 и базу VT1, выполнена глубокая ООС по постоянному току, которая придаёт высокую стабильность режимов транзисторов.

_________________
Товарищ, верь: пройдёт она - И дерьмократия, и гласность! И вот тогда ГосБезопасность Припомнит ваши имена...


Вернуться наверх
 
Не в сети
 Заголовок сообщения: Re: Проверенные схемы Радиомикрофонов
СообщениеДобавлено: Сб май 24, 2025 12:04:01 
Грызет канифоль
Аватар пользователя

Карма: 5
Рейтинг сообщений: -10
Зарегистрирован: Вс сен 18, 2022 22:53:43
Сообщений: 268
Откуда: Москва
Рейтинг сообщения: 0
Радиомикрофон с операционным усилителем с питанием на 9 вольт.


Схема радиомикрофона

Изображение

Описание радиомикрофона

Радиомикрофон с операционным усилителем с питанием на 9 вольт.Все резисторы кроме R8 мощностью по меньшей мере 0.25W. R8 по меньшей мере 0.5W (Для R1-R8 могут быть использованы металопленочные резисторы M-серии 0.6W Maplin Electronics).
L1 индуктивностью 0.112uH (это настроит на середину FM диапазона, 98 MHz, с VC1 установленным по центру со значение 33pF). L1 имеет 5 витков, намотанного близко к друг другу эмалированного медного провода диаметром 22 swg (0.71 мм) на оправке 5mm (3/16").

В качестве альтернативы можете взять конденсатор на 33pF вместо VC1, а L1 подстраиваемую катушку в корпусе . VC1 обеспечит вам область настройки 85 - 125 MHz, возможный выбор это полипропиленовый пленочный подстроечник фирмы Philips (код в Maplin'е WL72P). Два набора резисторов цепи смещения для генератора даны, тот что в скобках дает приблизительно на 20% больше РЧ энергии. Микрофон электретный .
Антенна это (четверть волновой) штыревой несимметричный вибратор (другими словами 76 см медного провода диаметром 22 swg (0.71 мм)). Q1 сконфигурирован как трёхточечный ёмкостный генератор с последовательным питанием (Clapp oscillator). Частотная модуляция происходит в результате того что напряжение аудио сигнала изменяет в транзисторе емкость перехода база - эмиттер.

R1 4K7 R4 150K R7 3K9 (2K7)

R2 4K7 R5 220R R8 120R (82R)

R3 4K7 R6 4K7

C1 1n C4 22uF C7 10n C10 1n

C2 4u7 C5 1n C8 1n

C3 1n C6 10n C9 33pF

VC1 5-60pF IC1 LM358 Q1 ZTX108

_________________
Товарищ, верь: пройдёт она - И дерьмократия, и гласность! И вот тогда ГосБезопасность Припомнит ваши имена...


Вернуться наверх
 
Не в сети
 Заголовок сообщения: Re: Проверенные схемы Радиомикрофонов
СообщениеДобавлено: Пн май 26, 2025 15:06:07 
Друг Кота
Аватар пользователя

Карма: 4
Рейтинг сообщений: 335
Зарегистрирован: Ср мар 31, 2010 09:33:22
Сообщений: 4721
Откуда: Владивосток
Рейтинг сообщения: 0
Эхо, добрый вечер, Виктор50? Какую схему УКВ-радиомикрофона Вы сделали первой?

Отец-радиомикрофонолюбитель — горе в семье :facepalm:


Вложения:
Отец-радиолюбитель — горе в семье.jpg [167.22 KiB]
Скачиваний: 94

_________________
«Когда у общества нет цветовой дифференциации штанов, то нет цели!»

- Позвольте-с вас спросить, почему от вас так отвратительно пахнет?
- Ну, что ж, пахнет... известно. По специальности. Вчера котов душили, душили. (с)
Вернуться наверх
 
Не в сети
 Заголовок сообщения: Re: Проверенные схемы Радиомикрофонов
СообщениеДобавлено: Ср май 28, 2025 12:07:34 
Грызет канифоль
Аватар пользователя

Карма: 5
Рейтинг сообщений: -10
Зарегистрирован: Вс сен 18, 2022 22:53:43
Сообщений: 268
Откуда: Москва
Рейтинг сообщения: 0
Радиомикрофон на 3 транзисторах с питанием на 6 вольт

Изображение

Антенна многожильный провод 25 см. Радиомикрофон можно собрать на плате . Радиус действия примерно 100 метров

_________________
Товарищ, верь: пройдёт она - И дерьмократия, и гласность! И вот тогда ГосБезопасность Припомнит ваши имена...


Вернуться наверх
 
Эиком - электронные компоненты и радиодетали
Не в сети
 Заголовок сообщения: Re: Проверенные схемы Радиомикрофонов
СообщениеДобавлено: Ср май 28, 2025 18:32:48 
Друг Кота
Аватар пользователя

Карма: 174
Рейтинг сообщений: 1910
Зарегистрирован: Пт дек 12, 2014 09:36:15
Сообщений: 23171
Откуда: Минск
Рейтинг сообщения: 0
Медали: 2
Получил миской по аватаре (1) Мявтор 3-й степени (1)
Сигнал на выходной каскад нужно подавать с резистора R4 (с эмиттера зг).


Вернуться наверх
 
Не в сети
 Заголовок сообщения: Re: Проверенные схемы Радиомикрофонов
СообщениеДобавлено: Ср май 28, 2025 18:58:20 
Друг Кота
Аватар пользователя

Карма: 31
Рейтинг сообщений: 870
Зарегистрирован: Пт сен 10, 2021 15:19:36
Сообщений: 6057
Откуда: Протвино
Рейтинг сообщения: 0
нее, c L1 лучше, c нее можно больше мощщи снять без риска срыва автоколебаний, а влияние на частоту емкости нагрузки с обоих точек ~ одинаковое


Вернуться наверх
 
Не в сети
 Заголовок сообщения: Re: Проверенные схемы Радиомикрофонов
СообщениеДобавлено: Ср май 28, 2025 20:42:44 
Друг Кота
Аватар пользователя

Карма: 174
Рейтинг сообщений: 1910
Зарегистрирован: Пт дек 12, 2014 09:36:15
Сообщений: 23171
Откуда: Минск
Рейтинг сообщения: 0
Медали: 2
Получил миской по аватаре (1) Мявтор 3-й степени (1)
Если снимать сигнал с контура, то падает его добротность, стабильность по частоте хуже и больше влияние антенны.

На эмиттере низкое сопротивление и развязка лучше. Проверено ещё в 90-х годах.

Да, если снимать с контура, то возможно даже возбуждение... :dont_know:


Вернуться наверх
 
Не в сети
 Заголовок сообщения: Re: Проверенные схемы Радиомикрофонов
СообщениеДобавлено: Ср май 28, 2025 23:23:25 
Друг Кота
Аватар пользователя

Карма: 31
Рейтинг сообщений: 870
Зарегистрирован: Пт сен 10, 2021 15:19:36
Сообщений: 6057
Откуда: Протвино
Рейтинг сообщения: 0
добротность же в любом случае падает, через С5. :dont_know:
и антенна там отделена каскадом, ее влияние при таком раскладе для широкополосного FM несущественно.

мои, тоже давние, эксперименты с трехточкой с общей базой говорят что лучше с коллектора.
вот если повторитель, то при любой связи (емк или инд трехточка) выход лучше брать либо с коллектора/стока (лучший вариант), накрай - с эмиттера/истока, но не с базы/затвора (контура в полном включении).


Вернуться наверх
 
Не в сети
 Заголовок сообщения: Re: Проверенные схемы Радиомикрофонов
СообщениеДобавлено: Пт май 30, 2025 15:20:09 
Друг Кота
Аватар пользователя

Карма: 4
Рейтинг сообщений: 335
Зарегистрирован: Ср мар 31, 2010 09:33:22
Сообщений: 4721
Откуда: Владивосток
Рейтинг сообщения: 0
Готовый блютус микрофон из модуля трансмиттера-ресивера бт .
Питание 3,3 - 4,2 в ( 1 li-ion cell )
Схемы пока не нашел этого SoC bt, но это наиболее перспективное дешевое устройство маломощной передачи аудио .
Микрофон на плате уже есть , но нет резистора его питания .
Питание после соединения с наушниками - 30 ма 3,6 в

Изображение


Вложения:
блютус микрофон.JPG [143.25 KiB]
Скачиваний: 351

_________________
«Когда у общества нет цветовой дифференциации штанов, то нет цели!»

- Позвольте-с вас спросить, почему от вас так отвратительно пахнет?
- Ну, что ж, пахнет... известно. По специальности. Вчера котов душили, душили. (с)
Вернуться наверх
 
Не в сети
 Заголовок сообщения: Re: Проверенные схемы Радиомикрофонов
СообщениеДобавлено: Пт май 30, 2025 19:16:49 
Друг Кота
Аватар пользователя

Карма: 26
Рейтинг сообщений: 803
Зарегистрирован: Сб янв 28, 2006 22:47:24
Сообщений: 5642
Рейтинг сообщения: 0
ИМХО bluetooth коннектор слишком круто для р-микрофона. При том что нет никаких функций привычных для таких устройств, как то активация по голосу или накопление информации с передачей короткими сеансами.

_________________
Астролябия-сама меряет, было бы что мерять!!!


Вернуться наверх
 
Не в сети
 Заголовок сообщения: Re: Проверенные схемы Радиомикрофонов
СообщениеДобавлено: Сб май 31, 2025 09:42:11 
Друг Кота
Аватар пользователя

Карма: 4
Рейтинг сообщений: 335
Зарегистрирован: Ср мар 31, 2010 09:33:22
Сообщений: 4721
Откуда: Владивосток
Рейтинг сообщения: 0
Цитата:
или накопление информации с передачей короткими сеансами.

Губу раскатал за 140 рублей , бгг .
Это плата из китайского юсб свистка блютус приемо-передатчика с кнопкой переключения .

Если соеденить с таким-же устройством в ноуте то можно записывать все входящие звуки .

_________________
«Когда у общества нет цветовой дифференциации штанов, то нет цели!»

- Позвольте-с вас спросить, почему от вас так отвратительно пахнет?
- Ну, что ж, пахнет... известно. По специальности. Вчера котов душили, душили. (с)


Вернуться наверх
 
Не в сети
 Заголовок сообщения: Re: Проверенные схемы Радиомикрофонов
СообщениеДобавлено: Сб май 31, 2025 10:57:56 
Друг Кота
Аватар пользователя

Карма: 26
Рейтинг сообщений: 803
Зарегистрирован: Сб янв 28, 2006 22:47:24
Сообщений: 5642
Рейтинг сообщения: 0
Губу раскатал за 140 рублей , бгг .
Это плата из китайского юсб свистка блютус приемо-передатчика с кнопкой переключения .

В установленном на этой плате чипе (ценой рублей 30) 400 МГц тактовой частоты, хренова куча памяти, часы реального времени, аппаратные кодер и декодер, DSP обработка и еще хренова куча функций. Как-то грустно использовать все это в качестве примитивного микрофончика. Да еще с гигантским током потребления 30-50 мА, без возможности уходить в состояние сна.

_________________
Астролябия-сама меряет, было бы что мерять!!!


Вернуться наверх
 
Не в сети
 Заголовок сообщения: Re: Проверенные схемы Радиомикрофонов
СообщениеДобавлено: Сб май 31, 2025 17:33:51 
Друг Кота
Аватар пользователя

Карма: 4
Рейтинг сообщений: 335
Зарегистрирован: Ср мар 31, 2010 09:33:22
Сообщений: 4721
Откуда: Владивосток
Рейтинг сообщения: 0
[img]Как-то%20грустно%20использовать%20все%20это%20в%20качестве%20примитивного%20микрофончика.[/img]
Так нади тогда даташит подробный .... тогда тебе все спасибо скажут .
Ведь лет через 10 он будет не актуален уже :)
У этой фирмы столько модификаций подобных чипов , я пытался поискать ...

_________________
«Когда у общества нет цветовой дифференциации штанов, то нет цели!»

- Позвольте-с вас спросить, почему от вас так отвратительно пахнет?
- Ну, что ж, пахнет... известно. По специальности. Вчера котов душили, душили. (с)


Вернуться наверх
 
Не в сети
 Заголовок сообщения: Re: Проверенные схемы Радиомикрофонов
СообщениеДобавлено: Сб май 31, 2025 17:52:13 
Друг Кота
Аватар пользователя

Карма: 26
Рейтинг сообщений: 803
Зарегистрирован: Сб янв 28, 2006 22:47:24
Сообщений: 5642
Рейтинг сообщения: 0
А какой там конкретно чип установлен? Даташит мало что даст, надо искать SDK для программирования этой серии чипов. У JL под каждую серию отдельные средства разработки.

_________________
Астролябия-сама меряет, было бы что мерять!!!


Вернуться наверх
 
Не в сети
 Заголовок сообщения: Re: Проверенные схемы Радиомикрофонов
СообщениеДобавлено: Сб май 31, 2025 19:31:45 
Друг Кота
Аватар пользователя

Карма: 4
Рейтинг сообщений: 335
Зарегистрирован: Ср мар 31, 2010 09:33:22
Сообщений: 4721
Откуда: Владивосток
Рейтинг сообщения: 0
Цитата:
Даташит мало что даст

Очень даже много :)
Например как от EFR32BG21B020F512IM32-B от Silicon Labs .
А софт это как бонус .

Изображение


Вложения:
EFR32BG21B020F512IM32-B.jpg [169.58 KiB]
Скачиваний: 47
EFR32BG21B020F512IM32-B_1.jpg [213.79 KiB]
Скачиваний: 293

_________________
«Когда у общества нет цветовой дифференциации штанов, то нет цели!»

- Позвольте-с вас спросить, почему от вас так отвратительно пахнет?
- Ну, что ж, пахнет... известно. По специальности. Вчера котов душили, душили. (с)
Вернуться наверх
 
Не в сети
 Заголовок сообщения: Re: Проверенные схемы Радиомикрофонов
СообщениеДобавлено: Сб май 31, 2025 19:55:29 
Друг Кота
Аватар пользователя

Карма: 26
Рейтинг сообщений: 803
Зарегистрирован: Сб янв 28, 2006 22:47:24
Сообщений: 5642
Рейтинг сообщения: 0
В даташитах JL вообще ничего нет кроме описания параметров. Даташиты есть на каждую отдельную микросхему, но там только параметры и описание выводов чипа. Архитектура, описание регистров, прерываний и всякой периферии, это все в референс мануале, который один на всю серию. Только в отличие от даташитов референс мануал хрен найдешь.

_________________
Астролябия-сама меряет, было бы что мерять!!!


Вернуться наверх
 
Не в сети
 Заголовок сообщения: Re: Проверенные схемы Радиомикрофонов
СообщениеДобавлено: Вс июн 01, 2025 10:58:44 
Друг Кота
Аватар пользователя

Карма: 4
Рейтинг сообщений: 335
Зарегистрирован: Ср мар 31, 2010 09:33:22
Сообщений: 4721
Откуда: Владивосток
Рейтинг сообщения: 0
Цитата:
Только в отличие от даташитов референс мануал хрен найдешь.

Так я и об таком и говорил выше .
Такой обязательно есть у производителя данной платы что на скрине выше .

_________________
«Когда у общества нет цветовой дифференциации штанов, то нет цели!»

- Позвольте-с вас спросить, почему от вас так отвратительно пахнет?
- Ну, что ж, пахнет... известно. По специальности. Вчера котов душили, душили. (с)


Вернуться наверх
 
Не в сети
 Заголовок сообщения: Re: Проверенные схемы Радиомикрофонов
СообщениеДобавлено: Вс июн 01, 2025 22:58:09 
Друг Кота
Аватар пользователя

Карма: 26
Рейтинг сообщений: 803
Зарегистрирован: Сб янв 28, 2006 22:47:24
Сообщений: 5642
Рейтинг сообщения: 0
Такой обязательно есть у производителя данной платы что на скрине выше .

Не факт. Если присмотреться к разному хламу который китайцы клепают на чипах JL, складывается такое впечатление, что они за пределы SDK и типовой схемы вообще не заглядывают. Впрочем, они и SDK не всегда вкуривают до конца, то у них не все кнопки работают, то настройки не сохраняются, то еще какие косяки.

_________________
Астролябия-сама меряет, было бы что мерять!!!


Вернуться наверх
 
Не в сети
 Заголовок сообщения: Re: Проверенные схемы Радиомикрофонов
СообщениеДобавлено: Пн июн 02, 2025 10:41:14 
Друг Кота
Аватар пользователя

Карма: 4
Рейтинг сообщений: 335
Зарегистрирован: Ср мар 31, 2010 09:33:22
Сообщений: 4721
Откуда: Владивосток
Рейтинг сообщения: 0
Не факт.

Галиматья )
Давай документы а не слова , которые ничего не стоят без них :))

_________________
«Когда у общества нет цветовой дифференциации штанов, то нет цели!»

- Позвольте-с вас спросить, почему от вас так отвратительно пахнет?
- Ну, что ж, пахнет... известно. По специальности. Вчера котов душили, душили. (с)


Вернуться наверх
 
Не в сети
 Заголовок сообщения: Re: Проверенные схемы Радиомикрофонов
СообщениеДобавлено: Пн июн 02, 2025 11:54:02 
Друг Кота
Аватар пользователя

Карма: 26
Рейтинг сообщений: 803
Зарегистрирован: Сб янв 28, 2006 22:47:24
Сообщений: 5642
Рейтинг сообщения: 0
Давай документы

Расписки от производителей модулей, о том что у них нет референс мануалов? Вы, батенька, какую-то чушь понесли.

_________________
Астролябия-сама меряет, было бы что мерять!!!


Вернуться наверх
 
Показать сообщения за:  Сортировать по:  Вернуться наверх
Начать новую тему Ответить на тему  [ Сообщений: 719 ]     ... , , , 32, , , ,  

Часовой пояс: UTC + 3 часа


Кто сейчас на форуме

Сейчас этот форум просматривают: нет зарегистрированных пользователей и гости: 19


Вы не можете начинать темы
Вы не можете отвечать на сообщения
Вы не можете редактировать свои сообщения
Вы не можете удалять свои сообщения
Вы не можете добавлять вложения

Найти:
Перейти:  


Powered by phpBB © 2000, 2002, 2005, 2007 phpBB Group
Русская поддержка phpBB
Extended by Karma MOD © 2007—2012 m157y
Extended by Topic Tags MOD © 2012 m157y