Например TDA7294

Форум РадиоКот • Просмотр темы - Вместо переменного конденсатора настройки включить варикап
Форум РадиоКот
Здесь можно немножко помяукать :)

Текущее время: Ср фев 04, 2026 13:35:41

Часовой пояс: UTC + 3 часа


ПРЯМО СЕЙЧАС:



Начать новую тему Ответить на тему  [ Сообщений: 214 ]    , , , , 5, , , ...  
Автор Сообщение
Не в сети
 Заголовок сообщения: Re: вместо переменного конденсатора настройки включить варик
СообщениеДобавлено: Вт июл 03, 2012 10:27:45 
Друг Кота
Аватар пользователя

Карма: 64
Рейтинг сообщений: 1102
Зарегистрирован: Ср ноя 17, 2010 23:10:55
Сообщений: 5837
Откуда: Ижевск LO66NU
Рейтинг сообщения: 0
305 отлично работает в генераторах, не надо там с отводами мудрить.

_________________
В начале жизнь мучает вопросами, в конце - ответами...


Вернуться наверх
 
Не в сети
 Заголовок сообщения: Re: вместо переменного конденсатора настройки включить варик
СообщениеДобавлено: Вт июл 03, 2012 10:31:59 
Сверлит текстолит когтями

Зарегистрирован: Вт дек 09, 2008 20:31:56
Сообщений: 1156
Рейтинг сообщения: 0
svic писал(а):
305 отлично работает в генераторах, не надо там с отводами мудрить.


Ну я вот пока не нашел схемку без отводов :?


Вернуться наверх
 
Не в сети
 Заголовок сообщения: Re: вместо переменного конденсатора настройки включить варик
СообщениеДобавлено: Вт июл 03, 2012 10:37:14 
Вечно гонимый

Карма: -18
Рейтинг сообщений: -182
Зарегистрирован: Пт дек 30, 2011 17:55:52
Сообщений: 6083
Откуда: Севастополь - Орел
Рейтинг сообщения: 0
Да, но при таком большом перекрытии нужно очень стабильное питание варикапов а также качественные переменные резисторы...
а может даже и ЦАП вместо них

_________________
"Да, человек смертен, но это было бы еще полбеды.
Плохо то, что он иногда внезапно смертен, вот в чем фокус!" (Воланд)


Изображение


Вернуться наверх
 
Не в сети
 Заголовок сообщения: Re: вместо переменного конденсатора настройки включить варик
СообщениеДобавлено: Вт июл 03, 2012 10:38:40 
Друг Кота
Аватар пользователя

Карма: 64
Рейтинг сообщений: 1102
Зарегистрирован: Ср ноя 17, 2010 23:10:55
Сообщений: 5837
Откуда: Ижевск LO66NU
Рейтинг сообщения: 0
Полевик - аналог лампы, стараются применять индуктивную трехточку. Если есть нечто на КП303 емкостно-трехточечное, то можно просто сунуть 305. Смещение ему не нужно (начальный ток и так приличный), просто резюк 100К с затвора на землю, в остальном схему менять не надо.

_________________
В начале жизнь мучает вопросами, в конце - ответами...


Вернуться наверх
 
Эиком - электронные компоненты и радиодетали
Не в сети
 Заголовок сообщения: Re: вместо переменного конденсатора настройки включить варик
СообщениеДобавлено: Вт июл 03, 2012 10:48:18 
Сверлит текстолит когтями

Зарегистрирован: Вт дек 09, 2008 20:31:56
Сообщений: 1156
Рейтинг сообщения: 0
Да я вот покопался немного, нашел полевички "3ес7" надо маркеровку глянуть. Так же обнаружился один кп307. Где то были кп350 но видимо хорошо убрал и не могу найти))))


Вернуться наверх
 
Не в сети
 Заголовок сообщения: Re: вместо переменного конденсатора настройки включить варик
СообщениеДобавлено: Вт июл 03, 2012 10:53:22 
Вечно гонимый

Карма: -18
Рейтинг сообщений: -182
Зарегистрирован: Пт дек 30, 2011 17:55:52
Сообщений: 6083
Откуда: Севастополь - Орел
Рейтинг сообщения: 0
3ес7 - КП303Е

_________________
"Да, человек смертен, но это было бы еще полбеды.
Плохо то, что он иногда внезапно смертен, вот в чем фокус!" (Воланд)


Изображение


Вернуться наверх
 
Не в сети
 Заголовок сообщения: Re: вместо переменного конденсатора настройки включить варик
СообщениеДобавлено: Вт июл 03, 2012 10:57:36 
Сверлит текстолит когтями

Зарегистрирован: Вт дек 09, 2008 20:31:56
Сообщений: 1156
Рейтинг сообщения: 0
UA3ELR писал(а):
3ес7 - КП303Е


Вот так вот))) Спасибо большое) А то я уже почти половину справочника пересмотрел) Значит будем пробовать собирать генератор на 303-их транзисторах!


Вернуться наверх
 
Не в сети
 Заголовок сообщения: Re: вместо переменного конденсатора настройки включить варик
СообщениеДобавлено: Вт июл 03, 2012 11:55:42 
Сверлит текстолит когтями

Зарегистрирован: Вт дек 09, 2008 20:31:56
Сообщений: 1156
Рейтинг сообщения: 0
А вот как раз работает))))))))
Вложение:
sint133.gif


Над ним и буду опыты проводить)))))


Вернуться наверх
 
Не в сети
 Заголовок сообщения: Re: вместо переменного конденсатора настройки включить варик
СообщениеДобавлено: Ср июл 04, 2012 14:50:15 
Сверлит текстолит когтями

Зарегистрирован: Вт дек 09, 2008 20:31:56
Сообщений: 1156
Рейтинг сообщения: 0
Думаю эксперемент придется на денек приостановить. Надо заняться сервером. Скоро свой хостинг будет :beer:


Вернуться наверх
 
Не в сети
 Заголовок сообщения: Re: вместо переменного конденсатора настройки включить варик
СообщениеДобавлено: Сб дек 15, 2012 16:06:19 
Нашел транзистор. Понюхал.
Аватар пользователя

Карма: 6
Рейтинг сообщений: 21
Зарегистрирован: Сб дек 15, 2012 15:23:08
Сообщений: 173
Откуда: Деревня Куба
Рейтинг сообщения: 0
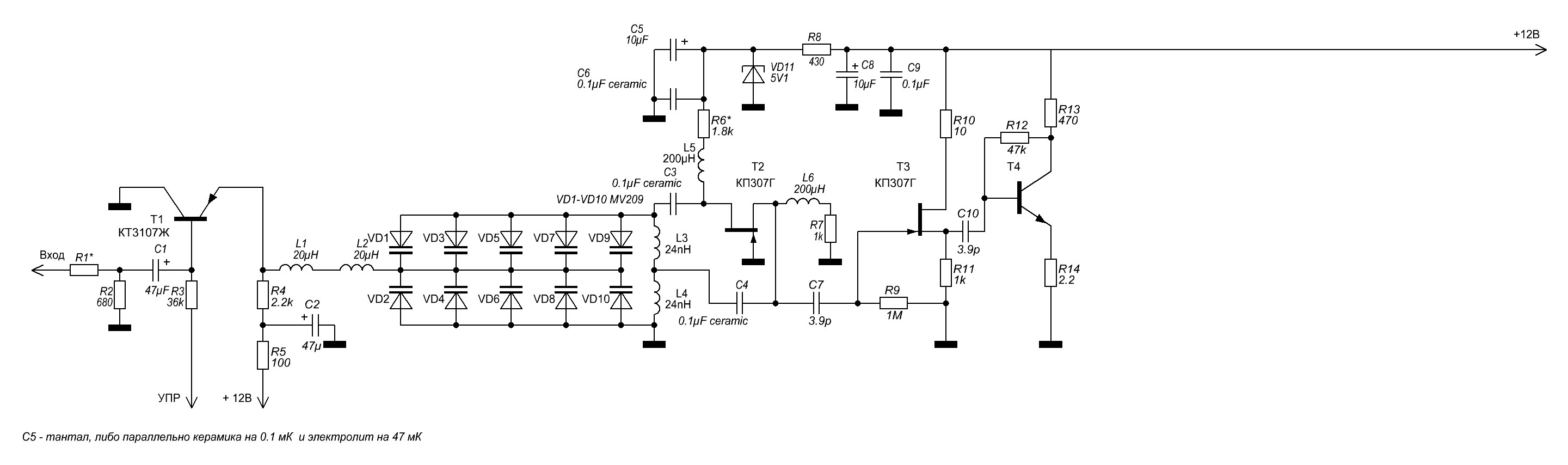
Я делал эксперимент. Генератор с частотной модуляцией. Индуктивная трёхточка. Взял транзистор КП307Г, так как данный транзистор имеет хорошую динамику. Транзистор был включён с заземлённым затвором, так как ёмкость стока меньше чем ёмкость затвора почти в 3 раза. Катушка - две идентичные плоские катушки по полтора витка из меди диаметром 1.5мм с внутренним диаметром 6.5мм. Индуктивность катушки примерно 45-48 наногенри. В контуре были включены варикапы MV209 (ближайший аналог КВ121А), пять пар в параллель. Перестройка генератора получилась от 45 МГц ( 0.5 вольта) до 108 МГц (8.9 вольта). Увеличивать обратное напряжение не пробовал, но работать будет и частота будет ещё выше (можно примерно вычислить используя даташит на вышеуказанные варакторы). Так что вполне реально выполнить генератор с довольно широуой перестройкой при помощи варикапов. Причём пробовал и бОльшее количество варикапов с уменьшением индуктивности катушки - работало и перестройка была ещё шире. Но в таком случае нужен и транзистор с бОльшей крутизной.
Прочитав тему скажу по поводу транзисторов. КП305 не пойдёт из-за низкой динамики. У этого транзистора очень низкая крутизна. и он как-то шумноват, да и для него нужна очень стабильная рабочая точка (режим работы по постоянному току) КП303 аля ВF245 -работать будут, но с данные транзисторы будут ограничивать рабочую частоту генератора. К примеру КП303 работает на чатотах до 100 МГц (КП307 до 600 МГц). Вывод - для использования в генераторах нужно выбирать транзисторы возможно с бОльшей динамикой ну и конечно исходить из соображений выбранной рабочей частоты. Справочники и даташиты в помощь.
По поводу детектирования ВЧ варикапами в генераторах. В этом случае что мешает поставить ограничитель на диодах Шоттки и количество включаемых диодов (в последовательности) выбрать таким, чтобы ВЧ напряжение на контуре не привышало напряжение отсечки варикапов? Это трудности вообще не составляет. так-же можно подобрать напряжение питания генератора таким образом, чтобы на контуре ВЧ не превышала напряжения отсечки варикапов. ( к примеру, тот-же генератор на КП 307Г, если питать его напряжением 2.5 - 2.6 вольта). Так что как-то так.


Вернуться наверх
 
Не в сети
 Заголовок сообщения: Re: вместо переменного конденсатора настройки включить варик
СообщениеДобавлено: Сб дек 15, 2012 16:54:49 
Нашел транзистор. Понюхал.
Аватар пользователя

Карма: 6
Рейтинг сообщений: 21
Зарегистрирован: Сб дек 15, 2012 15:23:08
Сообщений: 173
Откуда: Деревня Куба
Рейтинг сообщения: 0
Вполне реально получить большую перестройку генератора по частоте при помощи варикапов. Но есть одно НО. Индуктивность катушки колебательной системы нужно выбирать возможно меньшей, а суммарную ёмкость варикапов возможно большей. Но есть одна загвоздка. Не все усилительные элементы это смогут "переварить" . Под усилительным элементом подразумевается каскад усиления, который возбуждает непрерывные колебания в колебательном контуре генератора за счёт ПОС. Сам усилительный каскад генератора должен обеспечивать хорошую динамику - большой запас по усилению. К примеру, без проблем можно построить генератор с перестройкой варикапами с диапазоном перестройки от 45 МГц до 108 МГц при обратных напряжениях на варикапах от 0.5 до 8.9 вольта, то , что как раз я и попробовал и всё это дело работает на ура.
Была изготовлена индуктивная трёхточка на полевом транзисторе КП307Г с заземлённым затвором. Почему именно с заземлённым затвором, то потому, что ёмкость затвора у полевика как правило выше ёмкости стока в 2-3 раза и это было выбрано из соображений меньшей собственной входной ёмкости усилительного каскада (генератора). В качесве катушки индуктивности были изготовлены две плоские катушки по полтора витка, медного провода 1.5мм с внутренним диаметром 6.5мм. Индуктивность примерно 45-48 нГн. В качестве управляемых ёмкостей были включены десять варикапов MV209 (5 пар в параллель). Ближайший аналог КВ121А , возможно применить КВ132А, самый оптимал 2В124А (варакторы с линейной ВФХ). Напряжение питания генератора было выбрано минимально возможное - 2.6 вольта ( при более низком КП307 уже работал неустойчиво). Это было сделано для того, чтобы амплитуда ВЧ на колебательном контуре не превышала напряжение отсечки варикапов и не открывала их. Конечно можно пойти и по другому пути - поставить ограничитель на диодах с барьером Шоттки, подобрав количество последних ( в последовательном включении) таким образом, что-бы напряжение ВЧ на контуре не превышало того-же напряжения отсечки. В таком случае питание генератора можно и повысить. Так же для повышения динамики усилительного каскада в исток и в сток транзистора были включены дроссели с довольно большой индуктивностью (200 мкГн).


Вернуться наверх
 
Не в сети
 Заголовок сообщения: Re: вместо переменного конденсатора настройки включить варик
СообщениеДобавлено: Сб дек 15, 2012 17:04:45 
Нашел транзистор. Понюхал.
Аватар пользователя

Карма: 6
Рейтинг сообщений: 21
Зарегистрирован: Сб дек 15, 2012 15:23:08
Сообщений: 173
Откуда: Деревня Куба
Рейтинг сообщения: 0
Вот собственно схема. резистор R6 целесообразно заменить на источник тока с низким выходным сопротивлением и настроить его так, что-бы на верхнем выводе дросселя L5 напряжение составляло 2.6 вольта.


Вложения:
111.GIF [38.53 KiB]
Скачиваний: 1599
Вернуться наверх
 
Не в сети
 Заголовок сообщения: Re: вместо переменного конденсатора настройки включить варик
СообщениеДобавлено: Вт дек 18, 2012 13:51:32 
Говорящий с текстолитом
Аватар пользователя

Карма: 17
Рейтинг сообщений: 181
Зарегистрирован: Пт дек 12, 2008 21:12:14
Сообщений: 1604
Откуда: Moscow
Рейтинг сообщения: 0
-У кп305 все зависит от буквы -рабочая точка напряжение нужно подавать с делителя на затвор
небольшой + и с истока снимать на логический элемент тож с части резистора.
а так разница только в шумах гетеродина. Все эти шумы к конечном итоге попадают в смеситель
поэтому чем меньше шум у транзистора тем лучьше. По поводу варикапов: нужно следить
за напряжением на контуре генератора чтобы оно не открывало варикап. По этому
всегда стремились питать генератор меньшим напряжением от крена и соответственно потом
усиливать напряжение генератора до требуемого значения. Cмеситель, если он не ключевой
требует точное значение напряжения -больше хуже и меньше тож хуже, от этого зависит
коэфициент преобразования и чутье приемника. А напряжение на варикап по этому и
брали от отдельного источника 30в.

_________________
Еси хочешь чтоб комп был быстрым - ставь Пингвин,- он будет чистым


Вернуться наверх
 
Не в сети
 Заголовок сообщения: Re: вместо переменного конденсатора настройки включить варик
СообщениеДобавлено: Вт дек 18, 2012 22:04:13 
Нашел транзистор. Понюхал.
Аватар пользователя

Карма: 6
Рейтинг сообщений: 21
Зарегистрирован: Сб дек 15, 2012 15:23:08
Сообщений: 173
Откуда: Деревня Куба
Рейтинг сообщения: 0
осторожно! леоныч!!! писал(а):
Спасибо! Очень интересная схема. Я бы попробовал её в работе с синтезатором частоты.

Схема создавалась для высококачественной передачи аудио сигнала, стереосигнала. С цифровым синтезом возиться лень- это надо элементную базу подбирать, изучать алгоритм работы,чтобы написать прошивки и т д. На практике показало что и аналоговый гетеродин может неплохо работать ну и конечно на той- же практике выяснилось что схема обеспечивает так-же ш рокую перестройку по частоте.


Вернуться наверх
 
Не в сети
 Заголовок сообщения: Re: TA2003P Очередной УКВ
СообщениеДобавлено: Вт апр 16, 2013 08:23:32 
Встал на лапы
Аватар пользователя

Зарегистрирован: Чт май 26, 2011 17:05:29
Сообщений: 80
Откуда: СССР
Рейтинг сообщения: 0
Как заненить кпе на варикапы???



Сюда перенес.
Читайте.
aen


Вернуться наверх
 
Не в сети
 Заголовок сообщения: Переменный конденсатор из варикапа
СообщениеДобавлено: Вт мар 04, 2014 08:52:13 
Первый раз сказал Мяу!

Зарегистрирован: Пт окт 18, 2013 07:27:36
Сообщений: 36
Рейтинг сообщения: 0
Помогите разобраться с варикапом, вроде и понятно, но вроде и нет, покажите пожалуйста на схеме живой!!!



Сюда перенес.
Читайте.
aen


Вернуться наверх
 
Не в сети
 Заголовок сообщения: Re: Переменный конденсатор из варикапа
СообщениеДобавлено: Вт мар 04, 2014 09:19:20 
Модератор
Аватар пользователя

Карма: 162
Рейтинг сообщений: 2445
Зарегистрирован: Пн июл 07, 2008 10:46:09
Сообщений: 10737
Откуда: Россия
Рейтинг сообщения: 0
В большинстве УКВ жучков есть "варикап" - это p-n переход база-коллектор транзистора генератора...
Что вам конкретно непонятно с варикапом?

_________________
Если хотите, чтобы жизнь улыбалась вам, подарите ей своё хорошее настроение


Вернуться наверх
 
Не в сети
 Заголовок сообщения: Re: Переменный конденсатор из варикапа
СообщениеДобавлено: Вт мар 04, 2014 09:57:09 
Первый раз сказал Мяу!

Зарегистрирован: Пт окт 18, 2013 07:27:36
Сообщений: 36
Рейтинг сообщения: 0
Вот теорию я как раз знаю, а вот со схемами у меня беда, то есть подключить варикап через переменное сопротивление что бы получился электронный переменный конденсатор, т.е. схема его подключения, я видел схемы где он включается с катушкой, но мне не понятно его подключить где то еще без катушки, как то так. Извините за глупый вопрос


Вернуться наверх
 
Не в сети
 Заголовок сообщения: Re: Переменный конденсатор из варикапа
СообщениеДобавлено: Вт мар 04, 2014 10:09:18 
Модератор
Аватар пользователя

Карма: 162
Рейтинг сообщений: 2445
Зарегистрирован: Пн июл 07, 2008 10:46:09
Сообщений: 10737
Откуда: Россия
Рейтинг сообщения: 0
Варикапы имеют довольно маленькую ёмкость и поэтому, в основном, используются в составе колебательного контура для перестройки частоты, вот отсюда и катушки.
Но если вам нужна будет переменная ёмкость маленькой величины без катушек, ставьте, никто вам не мешает...

_________________
Если хотите, чтобы жизнь улыбалась вам, подарите ей своё хорошее настроение


Вернуться наверх
 
Не в сети
 Заголовок сообщения: Re: Переменный конденсатор из варикапа
СообщениеДобавлено: Вт мар 04, 2014 10:17:24 
Первый раз сказал Мяу!

Зарегистрирован: Пт окт 18, 2013 07:27:36
Сообщений: 36
Рейтинг сообщения: 0
Ясно))а как? - это наверное самая суть вопроса))


Вернуться наверх
 
Показать сообщения за:  Сортировать по:  Вернуться наверх
Начать новую тему Ответить на тему  [ Сообщений: 214 ]    , , , , 5, , , ...  

Часовой пояс: UTC + 3 часа


Кто сейчас на форуме

Сейчас этот форум просматривают: нет зарегистрированных пользователей и гости: 18


Вы не можете начинать темы
Вы не можете отвечать на сообщения
Вы не можете редактировать свои сообщения
Вы не можете удалять свои сообщения
Вы не можете добавлять вложения

Найти:
Перейти:  


Powered by phpBB © 2000, 2002, 2005, 2007 phpBB Group
Русская поддержка phpBB
Extended by Karma MOD © 2007—2012 m157y
Extended by Topic Tags MOD © 2012 m157y