Например TDA7294

Форум РадиоКот • Просмотр темы - Простая радиостанция.
Форум РадиоКот
Здесь можно немножко помяукать :)

Текущее время: Пт фев 27, 2026 23:22:00

Часовой пояс: UTC + 3 часа


ПРЯМО СЕЙЧАС:



Начать новую тему Ответить на тему  [ Сообщений: 926 ]     ... , , , 43, , , ,  
Автор Сообщение
 Заголовок сообщения: Re: Простая радиостанция.
СообщениеДобавлено: Пн дек 23, 2013 13:43:32 
Друг Кота

Карма: 1
Рейтинг сообщений: 91
Зарегистрирован: Вт мар 13, 2012 12:16:13
Сообщений: 8994
Откуда: .ru
Рейтинг сообщения: 0
RA3WSI писал(а):
экранировка между каскадами
Экранировка между каскадами можно делать только для большей жесткости корпуса. Сама плата никакой экранировки не требует.
Evris писал(а):
дайте совет по корпус для рации

Я сам придумывал)). У тебя получились довольно большие корпуса. Единственное преимущество: большой корпус - хороший противовес! Дальше связь... (для 27 Мгц). С такими большими антенной и корпусом у тебя должна быть связь не меньше 5 км по полю. :))) Короче для эксперементов пойдет. :beer: Я делал антенну в два раза меньше и корпус в три раза меньше... работали до 2...3 км (одна была дома с противовесом, со второй гулял по деревне).
Много свободного места оставил. Аккумуляторный отсек... зачем такой большой? Я искал малогабаритные детали: маленький динамик от плеера, переключатель приём-передача я брал от старой компьютерной мышки... И ещё можно собрать на микросхемах - габариты получаються меньше. У меня сама плата помещалась в пачку сигарет))). Вместо дерева лучше брать пластик или металическую скобу (меньше габариты). и т.д. :tea:


Вернуться наверх
 
 Заголовок сообщения: Re: Простая радиостанция.
СообщениеДобавлено: Пн дек 23, 2013 19:39:39 
Встал на лапы

Карма: 2
Рейтинг сообщений: 15
Зарегистрирован: Пн янв 18, 2010 15:41:18
Сообщений: 149
Откуда: янао,надым,тюменская
Рейтинг сообщения: 0
офигеть...........
всякое повидал,но применение древесины............ :))
и почему кнопка приём-передача сделана так низко?
это противоречит физиологии(устройству кисти)???????


Вложения:
Клён..jpg [172.83 KiB]
Скачиваний: 746
сверху.jpg [178.83 KiB]
Скачиваний: 628
Вернуться наверх
 
 Заголовок сообщения: Re: Простая радиостанция.
СообщениеДобавлено: Пн дек 23, 2013 20:35:49 
Поставщик валерьянки для Кота
Аватар пользователя

Карма: 29
Рейтинг сообщений: 354
Зарегистрирован: Вс июл 11, 2010 14:39:04
Сообщений: 2458
Откуда: Россия.
Рейтинг сообщения: 0
Evris писал(а):
Доброго времени суток. дайте совет по корпус для рации
Совет очень простой.
Сделайте так, что бы в первую очередь самому себе понравилось.
Как обычно с первого раза не получается не у кого. Так, что все впереди.
Невозможно перепрыгнуть сразу через несколько ступенек и если не бросите это дело, то у вас в конце то концов все получится.
Вот берите пример с ЮРИЙ-ФАЗА
Вон он их сколько "наклепал" пока не получилось.


Вернуться наверх
 
 Заголовок сообщения: Re: Простая радиостанция.
СообщениеДобавлено: Пн дек 23, 2013 20:55:01 
Мучитель микросхем
Аватар пользователя

Карма: 3
Рейтинг сообщений: 5
Зарегистрирован: Ср авг 24, 2011 12:14:29
Сообщений: 425
Откуда: Украина г.Никополь
Рейтинг сообщения: 0
Я думал не о красоте, а о качестве работы когда буду знать как куда закрутить крышки, антенну тогда будет уже творчество на красоту. или все не так?
RA3WSI писал(а):
По методу Жутяева
делал но когда появились рисунки печатных плат сразу забросил и чуточку распаял плату вот фото Изображение
roman.com писал(а):
С такими большими антенной и корпусом у тебя должна быть связь не меньше 5 км по полю. :))) Аккумуляторный отсек... зачем такой большой?
я на дальность расщчитую :)) в отсеке будет усилок :) надо было наоборот его верху сделать... все можно списать на первую конструкцию :))
ЮРИЙ-ФАЗА писал(а):
всякое повидал,но применение древесины............ :))
это я по быстро да и с железом работать не умею. кнопку вызова делал ниже для того что бы антенна была выше головы думал будет дальше связь, нажимаю средним пальцем.


Вернуться наверх
 
Эиком - электронные компоненты и радиодетали
 Заголовок сообщения: Re: Простая радиостанция.
СообщениеДобавлено: Пн дек 23, 2013 22:05:58 
Встал на лапы

Карма: 2
Рейтинг сообщений: 15
Зарегистрирован: Пн янв 18, 2010 15:41:18
Сообщений: 149
Откуда: янао,надым,тюменская
Рейтинг сообщения: 0
мощностью сильно не увлекайтесь,для того что бы увеличить дальность радиосвязи в два раза-мощность нужно увеличить в 16 раз!это доказано научно,инэт в помощь.
думаю самая оптимальная это 0,5 ватта,делайте более чувствительный приёмник и добивайтесь хорошего согласования антенны,питание рекомендую 7,2 вольта это 6 аккумуляторов и хорошо тем что можно зарядить от аккумулятора 12 вольт..............


Вернуться наверх
 
 Заголовок сообщения: Re: Простая радиостанция.
СообщениеДобавлено: Вт дек 24, 2013 15:12:52 
Друг Кота

Карма: 1
Рейтинг сообщений: 91
Зарегистрирован: Вт мар 13, 2012 12:16:13
Сообщений: 8994
Откуда: .ru
Рейтинг сообщения: 1
ЮРИЙ-ФАЗА писал(а):
для того что бы увеличить дальность радиосвязи в два раза-мощность нужно увеличить в 16 раз!это доказано научно...
мы не ученые, мы практики ! :tea:
Вообще поток энергии, приходящийся на единицу площади, прямо пропорционален мощности излучения и обратно пропорционален квадрату расстояния до излучателя...
Для GSM реальное затухание обратно пропорционально кубу расстояния... :roll:
Рассеянные волны частично уносят энергию исходной волны... рассеянии на неоднородностях... резонансное рассеяние... Влияние поверхности Земли... грунтов и водных пространств... кривизной...Изменение напряжённости электрического поля волны при пересечении береговой линии... Метеорологич. условия... давление сухого воздуха... давление водяного пара... уууу... :facepalm:
ЮРИЙ-ФАЗА писал(а):
в отсеке будет усилок...
Соединительные провода (коаксиальный кабель) и усилитель имеют разное сопротивление - ребуеться согласовывать, иначе будут лишнии потери... и устойчивость чуть сложнее (возможно возбуждение по соединительным проводам). Поэтому лучше всего делать усилитель на одной плате с передатчиком. :)


Вернуться наверх
 
 Заголовок сообщения: Re: Простая радиостанция.
СообщениеДобавлено: Вт дек 24, 2013 19:19:25 
Встал на лапы

Карма: 2
Рейтинг сообщений: 15
Зарегистрирован: Пн янв 18, 2010 15:41:18
Сообщений: 149
Откуда: янао,надым,тюменская
Рейтинг сообщения: 0
попрошу диапазоны 27 и 1000 мгц не сравнивать,на 27 мгц часто бывает что за 3 км нет связи,а за 500 слышно как по телевизору,прохождения однако.
а увеличение дальности за счёт повышения мощности на 27 мгц происходит благодаря только отражениям....
свч диапазоны-другая песня......


Вернуться наверх
 
 Заголовок сообщения: Re: Простая радиостанция.
СообщениеДобавлено: Пн янв 13, 2014 22:55:41 
Друг Кота
Аватар пользователя

Карма: 95
Рейтинг сообщений: 1819
Зарегистрирован: Ср дек 07, 2011 18:17:50
Сообщений: 6418
Откуда: Western Siberia
Рейтинг сообщения: 0
ЮРИЙ-ФАЗА писал(а):
попрошу диапазоны 27 и 1000 мгц не сравнивать,на 27 мгц часто бывает что за 3 км нет связи,а за 500 слышно как по телевизору,прохождения однако...

По последним наблюдениям, слышно на десятке хорошо, только за 3000 км.и более :wink: Ближе получается мертвая зона. Хотя направленными антеннами кое что , у кого то получается. :dont_know:


Вернуться наверх
 
 Заголовок сообщения: Re: Простая радиостанция.
СообщениеДобавлено: Ср фев 12, 2014 15:43:30 
Потрогал лапой паяльник
Аватар пользователя

Зарегистрирован: Вт янв 08, 2013 09:17:37
Сообщений: 393
Рейтинг сообщения: 0
здравствуйте, уже раз выкладывал эту схему хотелось бы узнать какие транзисторы в ней применены? и какова реальная дальность? :)


Вернуться наверх
 
 Заголовок сообщения: Re: Простая радиостанция.
СообщениеДобавлено: Ср фев 12, 2014 15:53:37 
Поставщик валерьянки для Кота
Аватар пользователя

Карма: 29
Рейтинг сообщений: 354
Зарегистрирован: Вс июл 11, 2010 14:39:04
Сообщений: 2458
Откуда: Россия.
Рейтинг сообщения: 0
yrik писал(а):
уже раз выкладывал эту схему
Какую эту?


Вернуться наверх
 
 Заголовок сообщения: Re: Простая радиостанция.
СообщениеДобавлено: Ср фев 12, 2014 15:57:09 
Потрогал лапой паяльник
Аватар пользователя

Зарегистрирован: Вт янв 08, 2013 09:17:37
Сообщений: 393
Рейтинг сообщения: 0
вот эта :oops: gif не выклался,


Вложения:
radio.jpg [218.85 KiB]
Скачиваний: 648
Вернуться наверх
 
 Заголовок сообщения: Re: Простая радиостанция.
СообщениеДобавлено: Ср фев 12, 2014 16:04:04 
Модератор
Аватар пользователя

Карма: 158
Рейтинг сообщений: 1600
Зарегистрирован: Пт апр 28, 2006 15:26:07
Сообщений: 11940
Откуда: Россия.
Рейтинг сообщения: 0
Медали: 2
Мявтор 3-й степени (1) Лучший человек Форума 2017 (1)
В теме про эту уже писали. Дальности больше 100 метров от неё не получить.
Это китайская станция. Лучше посмотреть, что 50 лет назад было у американцев. Они все таки луше, хотя и ои них максимум 200 метров вряд ли можно добиться.
viewtopic.php?p=1647039#p1647039
aen писал(а):
Для интереса можно посмотреть подобные схемы американских радиостанций которые продавались в качестве наборов в 60-е годы.
У нас в тем времена практически не было подобных публикаций по причинам хорошо известным.

Изображение Изображение Изображение
Изображение Изображение Изображение


Вернуться наверх
 
 Заголовок сообщения: Re: Простая радиостанция.
СообщениеДобавлено: Ср фев 12, 2014 16:23:49 
Потрогал лапой паяльник
Аватар пользователя

Зарегистрирован: Вт янв 08, 2013 09:17:37
Сообщений: 393
Рейтинг сообщения: 0
ясно, хочу сдалать схему передатчика на 1 км ам-или-fm от питания 9 в для двух сторонний связи схема нужна только передатчика можете что нибудь посоветовать? не сложное так как я еше не собирал передатчики мощнее чем жуки.


Вернуться наверх
 
 Заголовок сообщения: Re: Простая радиостанция.
СообщениеДобавлено: Ср фев 12, 2014 16:55:50 
Потрогал лапой паяльник
Аватар пользователя

Зарегистрирован: Вт янв 08, 2013 09:17:37
Сообщений: 393
Рейтинг сообщения: 0
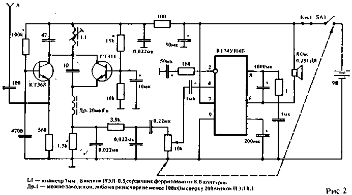
вот нашол схему еше одной радиостанции автор пишет что увереная передача на 1.5-2 км так ли это? :)


Вложения:
2.gif [9.45 KiB]
Скачиваний: 496
1.gif [12.77 KiB]
Скачиваний: 553
Вернуться наверх
 
 Заголовок сообщения: Re: Простая радиостанция.
СообщениеДобавлено: Ср фев 12, 2014 18:16:41 
Друг Кота

Карма: 1
Рейтинг сообщений: 91
Зарегистрирован: Вт мар 13, 2012 12:16:13
Сообщений: 8994
Откуда: .ru
Рейтинг сообщения: 0
yrik писал(а):
на 1 км ам-или-fm от питания 9 в для двух сторонний связи...

Вы определитесь что вам нужно. Рация для связи или FM передатчик для радиовещания... это совершенно разные вещи. FM для связи никто не использует. (маленькая дальность, помехи соседям, все будут слушать ваши разговоры... и т.д.) :tea:
Сверхрегенератор с передатчиком 0,3...0,5 Ватт, 27 Мгц, впринципе может дать дальность 1,5...2 км, если поставить на крышу высокого дома большую антенну :)))


Вернуться наверх
 
 Заголовок сообщения: Re: Простая радиостанция.
СообщениеДобавлено: Ср фев 12, 2014 18:20:48 
Друг Кота
Аватар пользователя

Карма: 72
Рейтинг сообщений: 1165
Зарегистрирован: Чт ноя 20, 2008 04:20:48
Сообщений: 8103
Откуда: КурскЪ
Рейтинг сообщения: 0
Ремарочка для yrikа!
Точнее вещательный УКВ диапазон 88-108мГц.
FM диапазона в природе не существует,а вот есть вид модуляции-FM она же ЧМ.
Какой то дурак назвал и написал на шкале и все подхватили. :evil:

_________________
Принимаю вас 595+40db на уровне шумов на кухонный приёмник,антенна наружка-магнитная катушка..работает "Акация",вот такая информация.Роман.73!!!
"50 КСВ 075", UA3112SWL
Изображение


Вернуться наверх
 
 Заголовок сообщения: Re: Простая радиостанция.
СообщениеДобавлено: Ср фев 12, 2014 18:30:30 
Друг Кота

Карма: 1
Рейтинг сообщений: 91
Зарегистрирован: Вт мар 13, 2012 12:16:13
Сообщений: 8994
Откуда: .ru
Рейтинг сообщения: 0
Просто в нашей стране есть два стандарта: УКВ ЧМ (69...74 мгц) - отечественный стандарт и УКВ ЧМ (88...108 мгц) - зарубежный стандарт. Чтобы простым людям было понятней, дикторы радиостанций стали говорить: "слушайте нас на УКВ 70,2 или на FM 102,8" Обычно все понимают о чем идет речь. :tea: На шкале пишут производители приёмников. А так как все "FM" приёмники производят за рубежом... ЧМ - по русски, FM - по английски. Это одно и то же, просто на разных языках. :twisted:


Вернуться наверх
 
 Заголовок сообщения: Re: Простая радиостанция.
СообщениеДобавлено: Ср фев 12, 2014 18:56:25 
Друг Кота

Карма: 1
Рейтинг сообщений: 91
Зарегистрирован: Вт мар 13, 2012 12:16:13
Сообщений: 8994
Откуда: .ru
Рейтинг сообщения: 0
yrik писал(а):
увереная передача на 1.5-2 км так ли это?

Все зависит от приёмника.
На обычный сверхрегенератор (приёмник на одном транзисторе) будете слушать свой передатчик на расстоянии около 300 метров.
На хороший приёмник (супергетеродин от рации) будете слушать свой передатчик на расстоянии около 3 км.
Вывод: собирайте хороший приёмник! :beer:


Вернуться наверх
 
 Заголовок сообщения: Re: Простая радиостанция.
СообщениеДобавлено: Ср фев 12, 2014 18:59:44 
Потрогал лапой паяльник
Аватар пользователя

Зарегистрирован: Вт янв 08, 2013 09:17:37
Сообщений: 393
Рейтинг сообщения: 0
радиостанция нужна не на фм :) а передатчик нужен для других целей с начала передатчик соберу для тренеровки потом радиостанцию :) до этого собирал только жучки максимальный радиус которых не превосходил 70 метров . по этому и прошу схемы проше.


Вернуться наверх
 
 Заголовок сообщения: Re: Простая радиостанция.
СообщениеДобавлено: Ср фев 12, 2014 19:02:07 
Потрогал лапой паяльник
Аватар пользователя

Зарегистрирован: Вт янв 08, 2013 09:17:37
Сообщений: 393
Рейтинг сообщения: 0
а можете дать схемку хорошого приемника ?


Вернуться наверх
 
Показать сообщения за:  Сортировать по:  Вернуться наверх
Начать новую тему Ответить на тему  [ Сообщений: 926 ]     ... , , , 43, , , ,  

Часовой пояс: UTC + 3 часа


Вы не можете начинать темы
Вы не можете отвечать на сообщения
Вы не можете редактировать свои сообщения
Вы не можете удалять свои сообщения
Вы не можете добавлять вложения

Найти:
Перейти:  


Powered by phpBB © 2000, 2002, 2005, 2007 phpBB Group
Русская поддержка phpBB
Extended by Karma MOD © 2007—2012 m157y
Extended by Topic Tags MOD © 2012 m157y