| Форум РадиоКот https://radiokot.ru/forum/ |
|
| Простейший УКВ ЧМ радиоприёмник с низкой ПЧ. https://radiokot.ru/forum/viewtopic.php?f=28&t=163151 |
Страница 1 из 1 |
| Автор: | aen [ Вт мар 19, 2019 02:00:03 ] | |||||
| Заголовок сообщения: | Простейший УКВ ЧМ радиоприёмник с низкой ПЧ. | |||||
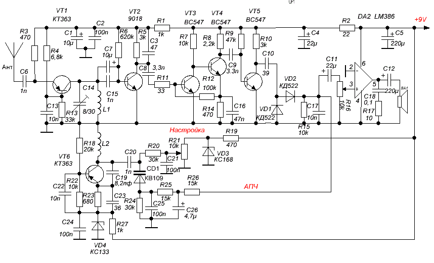
Решил попробовать сделать максимально простой вещательный ЧМ приемник. Приемник Захарова оказался довольно «капризным» в работе, а сверхрегенератор имеет слишком низкое качество звука, поэтому выбрал схему с низкой промежуточной частотой. Приемник предназначен только для приема местных станций. Подключать к нему наружную антенну для приема удаленных станций нет смысла, т.к. она соберет все низкочастотные промышленные помехи и забьет приемник. Схем подобных приемников довольно много в старых журналах, но копировать их на современных транзисторах нет смысла. Промежуточная частота получается в полосе 50 – 250 кГц. Сначала хотел на входе сделать УВЧ, но потом оказалось, что он и без УВЧ принимает местные станции с антенной всего лишь 10 см, но все равно схему с простейшим УВЧ выложу ниже. Как говорил, чувствительность приемника с УВЧ для меня оказалась избыточной. Схема получилась такая. VT1 – смеситель. VT5 – гетеродин. В гетеродине применен транзистор p-n-p. Просто с этим транзистором удобнее паять, т.к. получается меньше проводов. Катушка L1 и L2 расположены соосно на расстоянии 4 мм друг от друга. Так сигнал гетеродина поступает на вход смесителя. У меня приемник работает в полосе 100 - 108 МГц, поэтому входной контур сделал неперестраиваемый. Гетеродин можно сделать и на n-p-n транзисторе 9018 Катушки бескаркасные. Намотаны на оправке диаметром 5 мм проводом диаметром 0,5 мм. L1 – 6 витков. L2 – 5 витков. VT2 - VT3 это УПЧ. VT4 транзисторный ключ. На выходе ключа получаем практически прямоугольные импульсы с промежуточной частотой. С выхода ключа сигнал поступает на импульсный частотный детектор. Он отличается от амплитудного детектора тем, что конденсатор связи С10 ставится раз 200 – 300 меньше, чем в амплитудном детекторе. В приемнике есть АПЧ, хотя можно и без неё, но с АПЧ настойка на станцию более удобная. Настройка обычная. Крутим R18 и устанавливаем на варикапе максимальное напряжение. Сдвигая-раздвигая витки катушки L2 добиваемся частоты генерации чуть больше 108 МГц. Дальше пытаемся поймать какую либо станцию в середине диапазона, в моем случае в районе 104 МГц. Крутим подстроечный конденсатор С13 и добиваемся наилучшего приема. Иногда бывает, что в одном конце диапазона прием лучше, а в другом хуже. В этом случае нужно найти компромисс покрутив подстроечный конденсатор С13. Если входной контур сильно расстроен, то возможно возбуждение и прием с шумами и помехами. Понятно, что входной контур, как и гетеродинный можно подстраивать и сдвиганием-раздвиганием витков. У меня станции работают в диапазоне 100 – 108 МГц, поэтому особых проблем при настройке не возникло. Последовательно с резистором настройки со стороны общего провода можно поставить ограничивающий резистор. Он будет ограничивать частоту гетеродина снизу. Я не стал делать, т.к. в дальнейшем вместо резистора настройки поставлю четыре подстроечных резистора, что бы получить фиксированные настройки на наши четыре станции. Расположение деталей такое же, как нарисовано на схеме. Схему понятно лучше делать на печатной плате или сделать на «пятачках» по методу Жутяева, но я спаял на макетке. Макетка — это просто пластина из полистирола размером 60х50 мм(такую нашел). Выводы деталей нагреваются паяльником и вплавляются в полистирол. Можнаж получается довольно жесткий. Выводы деталей нужно стараться делать, как можно короче. При наладке у меня включенная плата упала со стола на пол и при этом даже настройка на станцию не сбилась. Это без УНЧ. ![]() Если кто то решит все таки сделать в приемнике УВЧ, то схема с УВЧ выглядит так. УВЧ полезен не только для увеличения чувствительности. Он в принципе необходим, если хотим подключить наружную антенну. УВЧ будет являться развязкой между входным контуром и антенной, поэтому антенна не будет расстраивать входной контур. Контура на входе нет, т.к. если его ставить, то приходится вводить настройку контуров в УВЧ с помощью варикапов, что усложняет и конструкцию, а главное настройку. Транзистор в УВЧ поставил p-n-p просто из за удобства. В принципе можно, как писал выше про гетеродин, поставить n-p-n транзистор, например 9018 по стандартной схеме. Делал подобный приемник в которой в преобразователе частоты применена микросхема SA612, но стало жалко на это дело микросхему микросхему и поставил транзисторы, а на микросхеме сделал простенькую радиостанцию с АМ на 27 МГц. Цель была заменить сверхрегенератор в простейших радиостанциях, но что бы была очень простая настройка. Делалось это просто от безделья. А это я принимаю наши местные станции на антенну длиной где то 50 см https://yadi.sk/d/rdNXc5-lgsHmYw Подробнее написал здесь http://www.radiocxema.h1n.ru/ Там на сайте несколько вариантов подобных УКВ приемников. Есть даже с двойным преобразованием. http://www.radiocxema.h1n.ru/2018/03/23 ... сложности/ Первая ПЧ там 10,7 МГц, а вторая ПЧ по сути является схема с низкой ПЧ.
|
||||||
| Автор: | yura860 [ Вт мар 19, 2019 07:26:15 ] |
| Заголовок сообщения: | Re: Простейший УКВ ЧМ радиоприёмник |
Станции не плавают, в смысле если сделать на фиксированую частоту подстраивать не нужно? А фото приёмничка можно, я так понял Вы его уже изготовили. |
|
| Автор: | audiocd [ Вт мар 19, 2019 09:25:20 ] |
| Заголовок сообщения: | Re: Простейший УКВ ЧМ радиоприёмник |
Если там апч, то с чего станциям плавать? |
|
| Автор: | salyamkamrad [ Вт мар 19, 2019 13:24:34 ] |
| Заголовок сообщения: | Re: Простейший УКВ ЧМ радиоприёмник |
Раз уж речь пошла о УКВ ЧМ радиоприемниках с низкой ПЧ и счетным детектором, стоит вспомнить схему из ж. "Радио" №2 за 1968 год, стр. 58-59. Вложение:
|
|
| Автор: | Tato459 [ Вс дек 15, 2019 16:02:25 ] | ||
| Заголовок сообщения: | Re: Суперсверхрегенератор. | ||
Был изготовлен приемник по схеме: http://www.radiocxema.h1n.ru/2019/03/19 ... м-приемни/ Произошли изменения по параметрам катушки и подключению антенны, соответственно и по принимаемым частотам. Катушки: (сечение провода лакированного - 0.5 мм) L1 - 5 витков L2 - 4 витка Конденсатор подстроечный 5 - 60 пкФ во входном конутре Резистор переменный для контура гетеродина заменен на 1 кОм (плавнее подстройка) АПЧ предусмотрена, но на снимках отпаяна, т.к. с ней трудно настроиться на нужную частоту (АПЧ перестраивает прием на сильную станцию) Штырьки, что торчат из платы выставлены с целью - экспериментирования Примеры работы нескольких станции есть в видео Идеально (без помех) удавалось настроиться на станции 107.6 ФМ и 101.3 ФМ (думаю, что зависит от входного контура, т.е. настроишь его на 103.8 фм, к примеру, сможешь гетеродином выставить качество без помех. Долго, если отсутствует осциллограф или частотомер. Приемник нуждается в доработке по одновременной смене частоты в контура гетеродина и в контуре входном. При попытке заменить во входном контуре подстроечный конденсатор на варикап удалось выйти на станцию с зеркальным каналом т.е. попал на 93.90 и на 94.40 одновременно, на остальные станции в это время доступ с лютыми помехами) Помни! Если ставишь варикап, то поставь и на 1000 ПкФ конденсатор, как в гетеродине последовательно с варикапом, а то КЗ будет. При попытке заменить в обоих контурах емкость на сдвоенный конденсатор (дуплекс) было много помех. Схема приемника исходная: Антенна (диполь от телевизора) в моем случае была подключена через коаксиальный кабель и через баллун на ферритовом кольце 2000НН по схеме в изображении ниже. Центральная жила коаксиала идет напрямую к катушке и в это время подключена к одному из усов антенны диполя, а оплетка заземляется вместе с выходом трансформатора. Второй ус диполя (антенна от телевизора) идет через катушку на землю с Пример работы приемника на частотах от 91.4 до 107.6 МГц - https://www.youtube.com/channel/UCy_XKq ... q1A/videos (Есть шум помех, будьте готовы) Остались лишь вопросы по улучшению данной схемы в плане более быстрой настройки на нужную станцию: одновременная смена частоты на входном конктуре и на контуре гетеродина. Есть ли варианты?
|
|||
| Автор: | olegue [ Вс дек 15, 2019 18:19:07 ] |
| Заголовок сообщения: | Re: Простейший УКВ ЧМ радиоприёмник с низкой ПЧ. |
да... такой кусок стеклотекстолита на низкую ПЧ ушел... Добавлено after 2 minutes 1 second: поставить входной контур и заварикапть его одновременно с гетеродином А для чего стабилитрон кс133 в эммитерной цепи транзистора гетеродина? Добавлено after 30 seconds: А далече ли ретранслятор? |
|
| Автор: | aen [ Вс дек 15, 2019 19:24:34 ] | |||
| Заголовок сообщения: | Re: Простейший УКВ ЧМ радиоприёмник с низкой ПЧ. | |||
У меня примерно такой же приемник сейчас рядом лежит. Сначала ответьте на несколько вопросов, т.к. без этих ваших пояснений трудно что то советовать по существу. Какие у Вас условия приема? Зачем подключили внешнюю антенну? Антенна (диполь от телевизора) в моем случае была подключена через коаксиальный кабель Вот я писал. Приемник предназначен только для приема местных станций. Подключать к нему наружную антенну для приема удаленных станций нет смысла, т.к. она соберет все низкочастотные промышленные помехи и забьет приемник. Это он принимает свои местные станции. А это я принимаю наши местные станции на антенну длиной где то 50 см https://yadi.sk/d/rdNXc5-lgsHmYw Для приема на внешнюю антенну схему приемника нужно корректировать. Какой диапазон у приемника Вам нужен? У автора он заужен. У меня приемник работает в полосе 100 - 108 МГц, поэтому входной контур сделал неперестраиваемый. Насчет конденсатора.При попытке заменить в обоих контурах емкость на сдвоенный конденсатор (дуплекс) было много помех. Конденсатор переменной емкости для УКВ приемника имеет максимальную емкость 30 пф и выглядит так. Размер у него намного меньше вашего. Ваш же КПЕ предназначен для приемников ДВ, СВ, КВ. Тем более, что КПЕ в приемнике УКВ нельзя подключать длинными проводами, как это сделано у Вас. АПЧ предусмотрена, но на снимках отпаяна, т.к. с ней трудно настроиться на нужную частоту (АПЧ перестраивает прием на сильную станцию) Полосу захвата АПЧ можно уменьшить уменьшая резистор R21 и увеличивая R22, R23. Поставьте для начала R21 5,1 кОмПриемник нуждается в доработке по одновременной смене частоты в контура гетеродина и в контуре входном. Есть варианты? Есть варианты. Будет время, нарисую. Тем более, что у меня сейчас уже ночь.цоколевка варикапа кс168 Это стабилитрон, а не варикап. Варикап на схеме обозначен как CD1 и называется КВ109Насчет печатки. ВЧ часть приемника, это смеситель и гетеродин и разводка этой части схемы должна делаться в соответствии с правилами ВЧ монтажа. Вход приемника - это база-эмиттер смесителя. Точка эмиттера, это тоска общей земли ВЧ части схемы. Я большой красной точкой обозначил. Красными линиями обозначил "длиннющие" дорожки идущие к этой общей точке, что на ВЧ недопустимо. Паразитная индуктивность этих дорожек сравнима у вас с индуктивностями катушек, что стоят в приемнике. У Вас получилось даже так, что часть дорожки идущая от входной катушки и катушки гетеродина имеют общую часть, которую я широкой красной линией нарисовал. Если возникли трудности в разводки по правилам ВЧ монтажа, то лучше одну сторону печатки сделать сплошной "землей" или заливать "землей все промежутки между дорожками, что бы "земля" всегда была рядом и к ней не нужно тянуть длинные дорожки. Насчет настройки. Так настраивали? Настройка обычная. Крутим R18 и устанавливаем на варикапе максимальное напряжение. Сдвигая-раздвигая витки катушки L2 добиваемся частоты генерации чуть больше 108 МГц. В зависимости от ваших ответов, можно будет уже давать конкретные ответы.
Дальше пытаемся поймать какую либо станцию в середине диапазона, в моем случае в районе 104 МГц. Крутим подстроечный конденсатор С13 и добиваемся наилучшего приема. Иногда бывает, что в одном конце диапазона прием лучше, а в другом хуже. В этом случае нужно найти компромисс покрутив подстроечный конденсатор С13. Если входной контур сильно расстроен, то возможно возбуждение и прием с шумами и помехами.
|
||||
| Автор: | Tato459 [ Пн дек 16, 2019 20:23:29 ] |
| Заголовок сообщения: | Re: Простейший УКВ ЧМ радиоприёмник с низкой ПЧ. |
Цитата: А для чего стабилитрон кс133 в эммитерной цепи транзистора гетеродина? Для стабилизации напряжения с 9 вольт для записки гетеродина ]Добавлено after 7 hours 59 minutes 29 seconds: Какие у Вас условия приема? Ответ: -Местные станции передаются с вышки на расстоянии в 6 км от приемника и вокруг приемника много квартир При первоначальной сборке с антенной в 15 см и с катушками как в инструкции у автора с большими помехами был прием, а как только подключил антенну-диполь прием стал лучше, т.е. отношение сигнал/шум увеличилось Требуемый диапозон - 91.4 - 107.6 ФМ Зачем подключили внешнюю антенну? - Было интересно попробовать с нею Какой диапазон у приемника Вам нужен? Ответ: Требуемый диапозон - 91.4 - 107.6 ФМ Насчет печатки. Если возникли трудности в разводки по правилам ВЧ монтажа, то лучше одну сторону печатки сделать сплошной "землей" или заливать "землей все промежутки между дорожками, что бы "земля" всегда была рядом и к ней не нужно тянуть длинные дорожки. Ответ : Т.е. если сейчас соорудить "корпус" со стороны печати и припаять к нему землю, исчезнет паразитная индуктивность Насчет настройки. Так настраивали? Настройка обычная. Крутим R18 и устанавливаем на варикапе максимальное напряжение. Сдвигая-раздвигая витки катушки L2 добиваемся частоты генерации чуть больше 108 МГц. Дальше пытаемся поймать какую либо станцию в середине диапазона, в моем случае в районе 104 МГц. Крутим подстроечный конденсатор С13 и добиваемся наилучшего приема. Иногда бывает, что в одном конце диапазона прием лучше, а в другом хуже. В этом случае нужно найти компромисс покрутив подстроечный конденсатор С13. Если входной контур сильно расстроен, то возможно возбуждение и прием с шумами и помехами. Цитата: В зависимости от ваших ответов, можно будет уже давать конкретные ответы. Ответ: Моя настройка ограничивалась кручением конденсатора C13 на станцию (интуитивно) и подстройкой частоты гетеродина после частоты контура при помощи R18 (повышение качества станции что на входном контуре выставлена или ловля лежащих рядом станций - т.е. очень походит на это при всех проведенных манипуляциях) По кондеру-дуплексу, который на видео - в этом случае его задействовал только на одну секцию - для плавности, т.е. не используя как дуплекс +++++ Стабилитрон кс168 - это не варикап, а стабилитрон и в картинке указана верная цеколевка Добавлено after 46 minutes 2 seconds: Цитата: А для чего стабилитрон кс133 в эммитерной цепи транзистора гетеродина? Для стабилизации напряжения с 9 вольт для записки гетеродина ]Добавлено after 7 hours 59 minutes 29 seconds: Какие у Вас условия приема? Ответ: -Местные станции передаются с вышки на расстоянии в 6 км от приемника и вокруг приемника много квартир При первоначальной сборке с антенной в 15 см и с катушками как в инструкции у автора с большими помехами был прием, а как только подключил антенну-диполь прием стал лучше, т.е. отношение сигнал/шум увеличилось Требуемый диапозон - 91.4 - 107.6 ФМ Зачем подключили внешнюю антенну? - Было интересно попробовать с нею Какой диапазон у приемника Вам нужен? Ответ: Требуемый диапозон - 91.4 - 107.6 ФМ Насчет печатки. Если возникли трудности в разводки по правилам ВЧ монтажа, то лучше одну сторону печатки сделать сплошной "землей" или заливать "землей все промежутки между дорожками, что бы "земля" всегда была рядом и к ней не нужно тянуть длинные дорожки. Ответ : Т.е. если сейчас соорудить "корпус" со стороны печати и припаять к нему землю, исчезнет паразитная индуктивность Насчет настройки. Так настраивали? Настройка обычная. Крутим R18 и устанавливаем на варикапе максимальное напряжение. Сдвигая-раздвигая витки катушки L2 добиваемся частоты генерации чуть больше 108 МГц. В зависимости от ваших ответов, можно будет уже давать конкретные ответы.Дальше пытаемся поймать какую либо станцию в середине диапазона, в моем случае в районе 104 МГц. Крутим подстроечный конденсатор С13 и добиваемся наилучшего приема. Иногда бывает, что в одном конце диапазона прием лучше, а в другом хуже. В этом случае нужно найти компромисс покрутив подстроечный конденсатор С13. Если входной контур сильно расстроен, то возможно возбуждение и прием с шумами и помехами. Ответ: Моя настройка ограничивалась кручением конденсатора C13 на станцию (интуитивно) и подстройкой частоты гетеродина после частоты контура при помощи R18 (повышение качества станции что на входном контуре выставлена или ловля лежащих рядом станций - т.е. очень походит на это при всех проведенных манипуляциях) По кондеру-дуплексу, который на видео - в этом случае его задействовал только на одну секцию - для плавности, т.е. не используя как дуплекс +++++ Стабилитрон кс168 - это не варикап, а стабилитрон и в картинке указана верная цеколевка[/uquote] Попробовал сменить антенну на 50 см и подсоединил текстолит - он расстроился теперь |
|
| Автор: | aen [ Вт дек 17, 2019 17:47:55 ] | ||
| Заголовок сообщения: | Re: Асинхронный приёмник прямого преобразования. | ||
если сейчас соорудить "корпус" со стороны печати и припаять к нему землю, исчезнет паразитная индуктивность Нет.Кроме этого все точки схемы, что соединяются с "общим проводом" нужно непосредственно припаять к этому экрану. Вот как здесь делали. https://radiokot.ru/forum/viewtopic.php ... 6#p2832906 Паял я на макетке. Просто оторвал крышку от футляра CD диска и снизу приделал сплошную землю. Вырезал её из банки кофе «Нескафе» В месте, где нужно припаять к «общему проводу» просто сверлится дырка сверлом 1 мм и припаивается. На картинке это видно. Сверху монтаж выглядит так. Белыми квадратиками я пометил точки, где я сверлил дырки и соединял с общим проводом. Вверху «красным» подписал расположение блокировочных конденсаторов. Блокировочный конденсатор стоит непосредственно возле каждой катушки и соединяется с общим проводом без всяких длинных проводников. Также следует обратить внимание на расположение катушек относительно друг друга. В общем при изготовлении печатки нужно придерживаться подобной компоновки независимо от того, будет или печатка или какой другой способ монтажа. На "пятачках" по Жутяеву по моему самое удобное. Более совершенная схема приемника удовлетворяющая вашим запросам находится здесь. http://www.radiocxema.h1n.ru/2019/12/20 ... мник-с-ни/ Это приемник делался одновременно с этим простым приемников. Делалось по принципу:»Что будет, если сделать так?» Основное отличие, что в этом приемнике стоит фильтр с полосой 50-250 кГц на основе ФНЧ и ФВЧ. Они включены последовательно. ФВЧ имеет частоту среза 50 кГц, а ФНЧ 250 кГц. Также добавил УВЧ, что дало не только увеличение чувствительности, а и устранило влияние антенны на настройку контура на входе приемника. ЧД в данном приемнике собран по более сложной схеме. Обобщенная статья по всем подобным приемникам здесь. http://www.radiocxema.h1n.ru/2020/07/16 ... низкой-пч/ Там есть еще и такая схема.
|
|||
| Автор: | Mihai52 [ Пн апр 20, 2020 11:27:51 ] |
| Заголовок сообщения: | Экономичный радиоприемник С.Мартынов Радио 2003 12 |
Доброго времени суток! Собрал сей девайс: Экономичный радиоприемник С.Мартынов Радио 2003 12 http://www.chipinfo.ru/literature/radio ... 19-22.html Собирал только FM. Замучился с настройкой. Кроме шумов ничего не поймал. Усилитель ПЧ работает. Как понять работает ли гетеродин? Прошу помощи, пожалуйста!!! Добавлено after 7 minutes 20 seconds: http://img.radiokot.ru/files/140011/26o4rhienm.jpg Добавлено after 4 minutes 34 seconds: |
|
| Автор: | 1en2 [ Пн апр 20, 2020 11:35:35 ] |
| Заголовок сообщения: | Re: Экономичный радиоприемник С.Мартынов Радио 2003 12 |
если работает, то при замыкании катушки должен меняться ток транзистора гетеродина или другим приёмником попытаться поймать сигнал гетеродина === катушка подозрительно длинная для 100 МГц... |
|
| Автор: | B-77 [ Пн май 11, 2020 17:29:16 ] |
| Заголовок сообщения: | Re: Экономичный радиоприемник С.Мартынов Радио 2003 12 |
...при замыкании катушки должен меняться ток транзистора гетеродина ... катушка подозрительно длинная для 100 МГц... Подозрительная, как и вся задумка автора той схемы. Там транзисторы должны работать в режиме микротоков. Измерить которые без хороших приборов проблематично. Вдобавок, как труЪ-радиолюбитель, автор не потрудился указать на публикуемой схеме даже режимы по пост. напряжениям. Удивительно, что может сподвигнуть на сборку подобного изврата в нынешнее время, когда на экономичность наплевать из-за наличия лития по бросовым ценам, а чудовищные конструкции из 100500+ транзисторов давно заменены надёжными и доступными микросборками? Радио на каких-нибудь TA7358+TA7303+LM386 будет на голову выше по характеристикам, и намного проще в сборке и наладке.
|
|
| Автор: | Shuspano [ Пт сен 18, 2020 00:38:27 ] | ||
| Заголовок сообщения: | Что за тип радиоприемника? Не встречал такого. | ||
Не супергетеродин, не сверхрегенератор. Че-то не похоже ни что из того к чему привык.
|
|||
| Автор: | gsmart [ Пт сен 18, 2020 00:45:51 ] |
| Заголовок сообщения: | Re: Что за тип радиоприемника? Не встречал такого. |
УКВ приёмник с низкой ПЧ. Типа такого: https://www.radiokot.ru/forum/viewtopic ... 8&t=163151 |
|
| Автор: | kelvin [ Пн окт 12, 2020 23:29:10 ] |
| Заголовок сообщения: | Re: Простейший УКВ ЧМ радиоприёмник с низкой ПЧ. |
VT2 - VT3 это УПЧ. VT4 транзисторный ключ. На выходе ключа получаем практически прямоугольные импульсы с промежуточной частотой. С выхода ключа сигнал поступает на импульсный частотный детектор. Он отличается от амплитудного детектора тем, что конденсатор связи С10 ставится раз 200 – 300 меньше, чем в амплитудном детекторе. на коллекторе 0,1. Пробовал шунтировать базу, добавил в коллектор еще 3кОм, не помогло. Транзистор исправный Ку = 212; На базу приходит несколько мегагерц, правда приборчик показывает не стабильно.. |
|
| Автор: | polli123456 [ Пт апр 09, 2021 17:41:31 ] | |||
| Заголовок сообщения: | Re: Простейший УКВ ЧМ радиоприёмник с низкой ПЧ. | |||
Повторил приемник уважаемого aen из сообщения выше Его описание на его же сайте http://www.radiocxema.h1n.ru/2020/07/16 ... %bf%d1%87/ Достойная поделка! Настраивал по сайту: вывел гетеродин на диапазон и выставил напряжение на коллекторе УПЧ, и ВСЁ! Смотрел гетеродин через SDR-RTL. Когда приемник заработал, подключил провод АПЧ и увидел на панораме SDR-RTL сигнал гетеродина выше приемного на 333кГц и в зависимости от громкости передачи колеблется в пределах 2-3кГц. В частотный детектор поставил BC547 и разницы с 9018 не услышал. Платы сделал как конструктор из функциональных блоков с его сайта, что бы можно было попробовать разные фильтры, УПЧ и.т.д Стабилитрон в смесителе заменил на TL431 с резистивым делителем, получил 6,5в. Номиналы деталей сразу в файле спринта. Затупил и вытравил зеркально, но для транзисторов пофиг
|
||||
| Автор: | olegue [ Пн апр 12, 2021 21:48:14 ] |
| Заголовок сообщения: | Re: Простейший УКВ ЧМ радиоприёмник с низкой ПЧ. |
Когда то, пару лет назад, загорелся сделать этот приемник и искал печатку. Aen тогда ответил, печатки нет , все собираю на макетках. Уходит много времени и надо большая концентрация, особенно если в схемах есть микросхемы. |
|
| Автор: | Morroc [ Пн апр 12, 2021 21:53:47 ] |
| Заголовок сообщения: | Re: Простейший УКВ ЧМ радиоприёмник с низкой ПЧ. |
Без микросхем было бы ощутимо больше деталей, так что проще с микросхемами. |
|
| Страница 1 из 1 | Часовой пояс: UTC + 3 часа |
| Powered by phpBB © 2000, 2002, 2005, 2007 phpBB Group http://www.phpbb.com/ |
|



