| Форум РадиоКот https://radiokot.ru/forum/ |
|
| УКВ приемник на авиа диапазон https://radiokot.ru/forum/viewtopic.php?f=28&t=182442 |
Страница 1 из 6 |
| Автор: | Little Jimmy [ Вт апр 26, 2022 01:15:04 ] | ||
| Заголовок сообщения: | УКВ приемник на авиа диапазон | ||
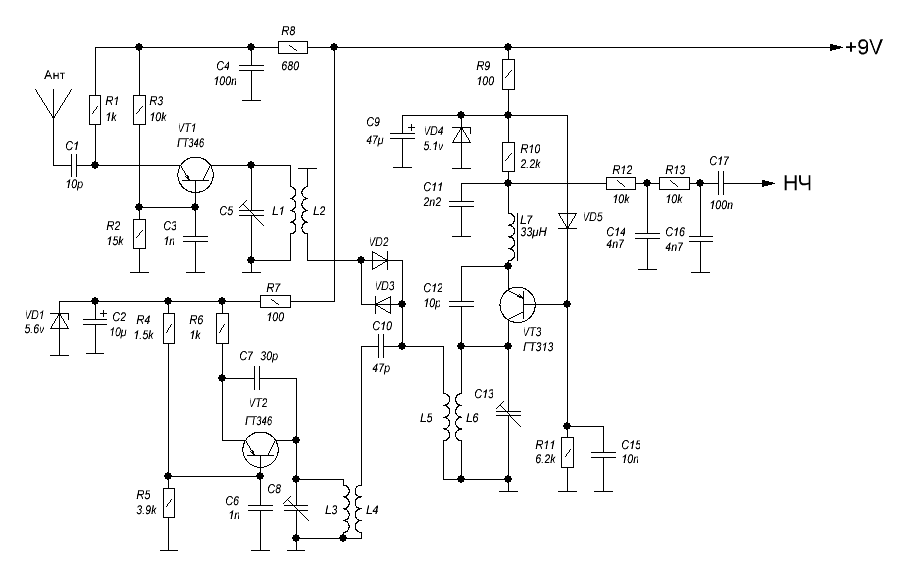
Доброго времени суток, заморочился сборкой данного приемника исключительно для прослушивания мето службы , делать сверкачь пробовал так себе удовольствие, решил скрестить ежа и ужа, сделать конвентер, грубо говоря для переноса на частоту 40 мГц, а детектор сделать по схемке Захарова, вот собственно и все. Схемка сигнал от антены усиливается УВЧ , гетеродин особенностей не имеет, сигнал с гетеродина поступает на фазоинвентор с него на смеситель на двухзатворном полевике, данное решение позволяет сделать частоту гетеродина в два раза ниже, далее выделеный контуром сигнал ПЧ поступает на детектор с ФАПЧ.
|
|||
| Автор: | Asmodey [ Вт апр 26, 2022 04:42:00 ] |
| Заголовок сообщения: | Re: УКВ приемник на авиа диапазон |
а детектор сделать по схемке Захарова Разве в авиадиапазоне не амплитудная модуляция используется? |
|
| Автор: | int4880053 [ Вт апр 26, 2022 05:28:42 ] |
| Заголовок сообщения: | Re: УКВ приемник на авиа диапазон |
Да в AIR диапазоне только АМ так принято. В принципе любой УКВ можно перестроить на 108-136 и добавить АМ детектор. Исключение -это только связь с МКС и космическими кораблями. Там используют узкополосную ЧМ вот только не услышать потому что там применяют кодирование речевого сигнала, а вот с системой управления можно было раньше похулиганить потому что применяли тональную, а сейчас уже нет. А детектор я бы не стал такой делать. Это скорее чтобы не ставить каскады УПЧ Просто он чувствительный да и капризный |
|
| Автор: | ГТ310 [ Вт апр 26, 2022 08:43:12 ] |
| Заголовок сообщения: | Re: УКВ приемник на авиа диапазон |
| Автор: | Asmodey [ Вт апр 26, 2022 08:46:44 ] |
| Заголовок сообщения: | Re: УКВ приемник на авиа диапазон |
Да в AIR диапазоне только АМ так принято. В принципе любой УКВ можно перестроить на 108-136 и добавить АМ детектор Я о том, что демодуляция АМ сигналов демодулятором с фапч не очень хорошая идея. |
|
| Автор: | Little Jimmy [ Вт апр 26, 2022 09:19:39 ] |
| Заголовок сообщения: | Re: УКВ приемник на авиа диапазон |
Если уж так то применить сверхрегенеративный детектор, получиться супер сверхрегениратор |
|
| Автор: | ГТ310 [ Вт апр 26, 2022 11:44:26 ] |
| Заголовок сообщения: | Re: УКВ приемник на авиа диапазон |
C13 не великоват ли? Если это электролит, у него последовательная индуктивность будет приличная, может лучше какую-нибудь керамику в 1 нФ поставить? |
|
| Автор: | Little Jimmy [ Вт апр 26, 2022 12:29:44 ] |
| Заголовок сообщения: | Re: УКВ приемник на авиа диапазон |
В оригинале так, но вы правы лучшие керамика на 1 нф Я всё таки склоняюсь использовать в качестве детектора сверхрегениратор |
|
| Автор: | ГТ310 [ Вт апр 26, 2022 15:24:06 ] |
| Заголовок сообщения: | Re: УКВ приемник на авиа диапазон |
На тему кондера, можно и нужно вообще без него, там же емкостной делитель, на нем может заряд накопится, если он не заземлен будет. |
|
| Автор: | Little Jimmy [ Вт апр 26, 2022 16:09:26 ] | ||
| Заголовок сообщения: | Re: УКВ приемник на авиа диапазон | ||
Ну тогда вот так, по схеме суперсверхрегениратора вот упростил ![]()
|
|||
| Автор: | ГТ310 [ Вт апр 26, 2022 16:22:26 ] |
| Заголовок сообщения: | Re: УКВ приемник на авиа диапазон |
Говорю же, VT3 не нужен. Только проблемы при настройке внесёт ![]() Добавлено after 1 minute 56 seconds: P.S. 6 деталей сэкономите |
|
| Автор: | Little Jimmy [ Вт апр 26, 2022 16:26:50 ] |
| Заголовок сообщения: | Re: УКВ приемник на авиа диапазон |
упросстил
|
|
| Автор: | ГТ310 [ Вт апр 26, 2022 17:13:03 ] |
| Заголовок сообщения: | Re: УКВ приемник на авиа диапазон |
Все вроде верно, но у смесителей с двумя полевиками/двухзатворным вроде тоже были какие-то плюшки ![]() Добавлено after 1 minute 44 seconds: P.S. C10 не обязательно ставить |
|
| Автор: | int4880053 [ Вт апр 26, 2022 17:51:11 ] |
| Заголовок сообщения: | Re: УКВ приемник на авиа диапазон |
Ну там то вся хитрость в том что частота гетеродина в два раза ниже и поэтому на полевике повернутые фазы гетеродина. А то что у полевиков на этих частотах входное сопротивление (входная емкость) то же не подарок. Но по любому с контура можно взять больше по напряжению отсюда и чувствительность |
|
| Автор: | Little Jimmy [ Вт апр 26, 2022 20:49:06 ] | ||
| Заголовок сообщения: | Re: УКВ приемник на авиа диапазон | ||
:idea: Есть идейка по упрощению схемы: можно убрать каскад на VT3, и подключится двухзатворным прямо к катушке, заземлив один конец через сопротивление 100 килоом. Меньше транзисторов - меньше настроек Вы оказались правы, получаеться надо наматать еще одну обмотку , которая будет давать 2 противофазных сигнала на затворы полевика
|
|||
| Автор: | ГТ310 [ Вт апр 26, 2022 22:24:53 ] |
| Заголовок сообщения: | Re: УКВ приемник на авиа диапазон |
Ага, чтот вроде этого |
|
| Автор: | Morroc [ Ср апр 27, 2022 09:35:01 ] |
| Заголовок сообщения: | Re: УКВ приемник на авиа диапазон |
Ээээ... а это точно работает ? |
|
| Автор: | ГТ310 [ Ср апр 27, 2022 09:58:01 ] |
| Заголовок сообщения: | Re: УКВ приемник на авиа диапазон |
Вот сейчас подумал... Может все-таки лучше сигнал с УВЧ на исток VT3 подавать? Тогда каскад будет похож по входу на каскад с общим затвором, а для гетеродинного- на каскад с общим истоком, все как в учебнике ![]() Добавлено after 1 minute 43 seconds: На счет сверхрегенеративной части не уверен, не люблю я это дело, потому в теорию не лез сильно
|
|
| Автор: | Morroc [ Ср апр 27, 2022 11:22:40 ] |
| Заголовок сообщения: | Re: УКВ приемник на авиа диапазон |
такая схемка была у В.Т. Полякова описана, правда там было два полевика, а тут один с двумя затворами Два то понятно - они открываются каждый своей полуволной, откроется ли двухзатворник дважды за период по этой схеме я прям хз, но где то я такое видел уже. |
|
| Автор: | ГТ310 [ Ср апр 27, 2022 11:36:31 ] |
| Заголовок сообщения: | Re: УКВ приемник на авиа диапазон |
Ну, с чего бы не открываться? |
|
| Страница 1 из 6 | Часовой пояс: UTC + 3 часа |
| Powered by phpBB © 2000, 2002, 2005, 2007 phpBB Group http://www.phpbb.com/ |
|



вот упростил 

