Например TDA7294

Форум РадиоКот • Просмотр темы - Приемник на 40 мГц для NFM
Форум РадиоКот
Здесь можно немножко помяукать :)

Текущее время: Вт янв 06, 2026 21:18:39

Часовой пояс: UTC + 3 часа


ПРЯМО СЕЙЧАС:



Начать новую тему Ответить на тему  [ Сообщений: 54 ]  1, ,  
Автор Сообщение
Не в сети
 Заголовок сообщения: Приемник на 40 мГц для NFM
СообщениеДобавлено: Вс июл 08, 2012 22:45:21 
Электрический кот
Аватар пользователя

Зарегистрирован: Ср май 13, 2009 13:07:25
Сообщений: 1025
Откуда: Киев Украина
Рейтинг сообщения: 0
Схемка подобного дивайса давно крутилась в голове единственное что останавливало построение находка схемы УПЧ с большим усилением и чм детектора для детектированияч NFM (стандартный не хотелось собирать лень матушка катушки мотать)
Вообщем описание конструкции:
1.Смеситель выполнен на микросхеме К174ПС1 - особеностей не имеет
2.Гетеродин перестраевыемый варикапом
3.Сигнал ПЧ снимается с контура L3C9
4.После фильтра ПЧ включен повторитель поскольку усилитель ПЧ имеет низкое входное сопротивление вследствии чего искажается АЧХ фильтра
5.Усилитель ПЧ имеет большое усиление порядка 6000 при етом не склонен к самовозбуждению
6.Детектор ЧМ имеет небольшое усиление и узкую полосу пропускание вследствии включение кварцевого фильтра в цепь фазосдвигающего контура

Собственно все! :write: Судить вам принимаю любую критику :))


Вложения:
Приемник на 40 мГц.GIF [26.57 KiB]
Скачиваний: 804
Вернуться наверх
 
Не в сети
 Заголовок сообщения: Re: Приемник на 40 мГц для NFM
СообщениеДобавлено: Пн июл 09, 2012 00:26:19 
Друг Кота
Аватар пользователя

Карма: 82
Рейтинг сообщений: 1030
Зарегистрирован: Сб апр 02, 2011 12:40:46
Сообщений: 4779
Откуда: Минск
Рейтинг сообщения: 0
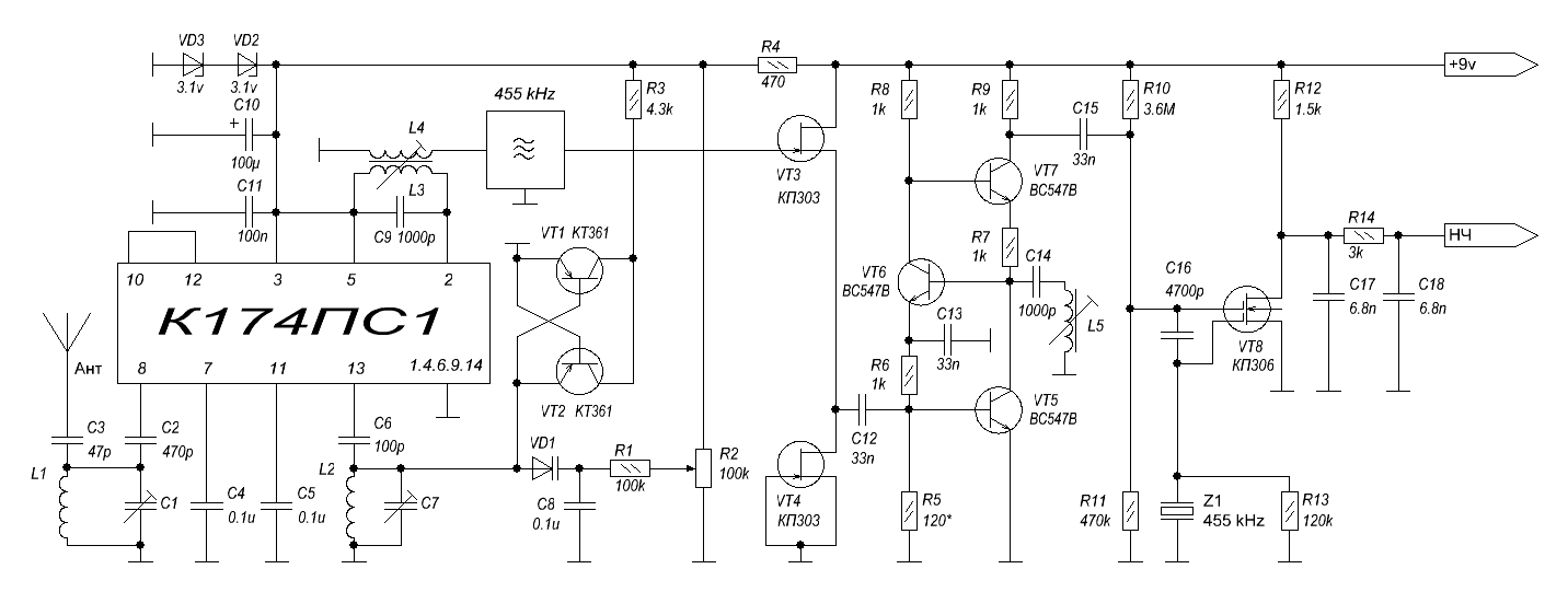
Я когда-то делал вот так:


Вложения:
uRX.pdf [201.88 KiB]
Скачиваний: 807
Вернуться наверх
 
Не в сети
 Заголовок сообщения: Re: Приемник на 40 мГц для NFM
СообщениеДобавлено: Пн июл 09, 2012 01:13:25 
Электрический кот
Аватар пользователя

Зарегистрирован: Ср май 13, 2009 13:07:25
Сообщений: 1025
Откуда: Киев Украина
Рейтинг сообщения: 0
Леонид Иванович писал(а):
Я когда-то делал вот так:

Ну не совсем равноценные схемы ваша на профисиональную тянет моя пока только на конструкцию выходного дня


Вернуться наверх
 
Не в сети
 Заголовок сообщения: Re: Приемник на 40 мГц для NFM
СообщениеДобавлено: Пн июл 09, 2012 07:42:09 
Прорезались зубы
Аватар пользователя

Карма: 1
Рейтинг сообщений: 14
Зарегистрирован: Чт июн 03, 2010 12:23:55
Сообщений: 217
Откуда: Выхино
Рейтинг сообщения: 0
Little Jimmy писал(а):
Судить вам принимаю любую критику :))

Если не огорчает практическая невозможность подавления зеркального
канала,то нормальная схема,
если огорчает,то либо повысить ПЧ,
либо входная цепь должна стать по научнее :)


Вернуться наверх
 
Эиком - электронные компоненты и радиодетали
Не в сети
 Заголовок сообщения: Re: Приемник на 40 мГц для NFM
СообщениеДобавлено: Пн июл 09, 2012 09:32:49 
Прорезались зубы
Аватар пользователя

Карма: 5
Рейтинг сообщений: 7
Зарегистрирован: Чт июн 03, 2010 16:32:02
Сообщений: 212
Откуда: Донецк
Рейтинг сообщения: 0
А кокой смысл делать приемник на транзисторах? Даже с китайских мыльниц микросхемы обеспечат лучшие параметры при меньших трудозатратах.


Вернуться наверх
 
Не в сети
 Заголовок сообщения: Re: Приемник на 40 мГц для NFM
СообщениеДобавлено: Пн июл 09, 2012 12:32:52 
Друг Кота
Аватар пользователя

Карма: 82
Рейтинг сообщений: 1030
Зарегистрирован: Сб апр 02, 2011 12:40:46
Сообщений: 4779
Откуда: Минск
Рейтинг сообщения: 0
Little Jimmy писал(а):
моя пока только на конструкцию выходного дня


У меня тоже конструкция выходного дня, просто чтобы на 2-ке кого-нибудь послушать :)


Вложения:
DSC_8950_s.jpg [217.09 KiB]
Скачиваний: 668
Вернуться наверх
 
Не в сети
 Заголовок сообщения: Re: Приемник на 40 мГц для NFM
СообщениеДобавлено: Пн июл 09, 2012 12:50:10 
Сверлит текстолит когтями
Аватар пользователя

Карма: 22
Рейтинг сообщений: 110
Зарегистрирован: Вс сен 25, 2005 10:07:31
Сообщений: 1219
Откуда: Россия.
Рейтинг сообщения: 0
Такое хотелось бы увидеть на предстоящем через месяц конкурсе, а то опять весь конкурс мигалками завалят и голосовать будет не за что.
Да и вообще раздел радиотехники насчет работ на конкурсе всегда позади.


Вернуться наверх
 
Не в сети
 Заголовок сообщения: Re: Приемник на 40 мГц для NFM
СообщениеДобавлено: Пн июл 09, 2012 14:24:32 
Друг Кота
Аватар пользователя

Карма: 82
Рейтинг сообщений: 1030
Зарегистрирован: Сб апр 02, 2011 12:40:46
Сообщений: 4779
Откуда: Минск
Рейтинг сообщения: 0
Не, статью писать - времени жалко. Но если кто-то хочет повторить, выкладываю все необходимые файлы:


Вложения:
uRx.zip [814.15 KiB]
Скачиваний: 349
Вернуться наверх
 
Не в сети
 Заголовок сообщения: Re: Приемник на 40 мГц для NFM
СообщениеДобавлено: Пн июл 09, 2012 15:02:53 
Прорезались зубы
Аватар пользователя

Карма: 1
Рейтинг сообщений: 14
Зарегистрирован: Чт июн 03, 2010 12:23:55
Сообщений: 217
Откуда: Выхино
Рейтинг сообщения: 0
Леонид Иванович писал(а):
выкладываю все необходимые файлы:

Симпатично выглядит :))
Little Jimmy ничто не мешает Вам использовать синтезатор Уважаемого Леонид Иванович
совместно со своей радиочастотной частью,
тем более что двойное преобразование-достоинство сомнительное


Вернуться наверх
 
Не в сети
 Заголовок сообщения: Re: Приемник на 40 мГц для NFM
СообщениеДобавлено: Пн июл 09, 2012 15:20:59 
Сверлит текстолит когтями
Аватар пользователя

Карма: 22
Рейтинг сообщений: 110
Зарегистрирован: Вс сен 25, 2005 10:07:31
Сообщений: 1219
Откуда: Россия.
Рейтинг сообщения: 0
mozgososik писал(а):
Little Jimmy ничто не мешает Вам использовать синтезатор Уважаемого Леонид Иванович
совместно со своей радиочастотной частью,
А я кроме как о вопросе, почему затвор в истоковом повторителе по постоянному току висит в воздухе?
Или еще как обеспечить стабильность данного гетеродина порядка 10 в минус пятой степени, что выходит из простых расчетов на пальцах, да еще как с такой точностью настроить гетеродин с помощью варикапа?
Думаю тут даже прецизионный многооборотный резистор не поможет, да и стабильность простейшего стабилизатора напряжения не позволит.
Да еще как автор борется с подавлением паразитной АМ в данной схеме.
Если уж в УПЧ ограничителя нет, то хотя бы схему ЧД не чувствительную к быстрым изменениям к амплитуде поставить вот хотя бы простейшая схема из книжки В.Т. Полякова

Изображение

И наконец ответить на этот вопрос заданный год назад.
viewtopic.php?p=999507#p999507
Цитата:
Не пора бы уже заканчивать перебирать схемы и самому что то спаять?
Года два уже только перебираешь и пока ничего не спаял.
И выложить нам уже что то работающее на практике?
Теперь уже не два, а три года прошло, а мы кроме перебора схем больше ничего не видим. :dont_know:


Вложения:
чд.JPG [14.83 KiB]
Скачиваний: 1969
Вернуться наверх
 
Не в сети
 Заголовок сообщения: Re: Приемник на 40 мГц для NFM
СообщениеДобавлено: Пн июл 09, 2012 15:33:13 
Прорезались зубы
Аватар пользователя

Карма: 1
Рейтинг сообщений: 14
Зарегистрирован: Чт июн 03, 2010 12:23:55
Сообщений: 217
Откуда: Выхино
Рейтинг сообщения: 0
Дмитрий писал(а):
почему затвор в истоковом повторителе по постоянному току висит в воздухе?

да уж это точно нехорошо,резистор на землю заодно и фильтр согласует
Дмитрий писал(а):
Или еще как обеспечить стабильность данного гетеродина порядка 10 в минус пятой степени

Синтезатор в помощь
Дмитрий писал(а):
Да еще как автор борется с подавлением паразитной АМ в данной схеме

Ну может его ЧД не так уж и плох,ну не любит он катушки


Вернуться наверх
 
Не в сети
 Заголовок сообщения: Re: Приемник на 40 мГц для NFM
СообщениеДобавлено: Пн июл 09, 2012 15:36:27 
Сверлит текстолит когтями
Аватар пользователя

Карма: 22
Рейтинг сообщений: 110
Зарегистрирован: Вс сен 25, 2005 10:07:31
Сообщений: 1219
Откуда: Россия.
Рейтинг сообщения: 0
mozgososik писал(а):
Ну может его ЧД не так уж и плох
Я не о ЧД говорил, а о подавлении паразитной АМ.
В его приемнике это нигде не предусмотрено, ни в УПЧ, ни в ЧД.
Нужно предусмотреть где то. Я предложил в ЧД.


Вернуться наверх
 
Не в сети
 Заголовок сообщения: Re: Приемник на 40 мГц для NFM
СообщениеДобавлено: Пн июл 09, 2012 16:36:09 
Прорезались зубы
Аватар пользователя

Карма: 1
Рейтинг сообщений: 14
Зарегистрирован: Чт июн 03, 2010 12:23:55
Сообщений: 217
Откуда: Выхино
Рейтинг сообщения: 0
Дмитрий писал(а):
Я не о ЧД говорил, а о подавлении паразитной АМ

Дмитрий это понятно,ограничитель положено,но и без него работать
будет
Всё зависит от цели автора,если попаять из интереса посмотреть что будет,
то почему нет(уж лучше чем молокаку сосать :))) )
Если нужен приёмник для конкретной цели,то лучше использовать
микросхему хоть МС3362 хотьТА2003 хоть ещё какую их ща много всяких


Вернуться наверх
 
Не в сети
 Заголовок сообщения: Re: Приемник на 40 мГц для NFM
СообщениеДобавлено: Пн июл 09, 2012 16:44:16 
Сверлит текстолит когтями
Аватар пользователя

Карма: 22
Рейтинг сообщений: 110
Зарегистрирован: Вс сен 25, 2005 10:07:31
Сообщений: 1219
Откуда: Россия.
Рейтинг сообщения: 0
mozgososik писал(а):
Всё зависит от цели автора,если попаять из интереса посмотреть что будет
Так и я о том же и не только я. :)
Вы вероятно не в курсе, а мы автору это уже три года говорим, но он только схемы выкладывает и ничего не паяет.
viewtopic.php?f=28&t=16149
Сначала мы активно в темах участвовали, а потом нам это наскучило. :cry:
Сколько можно переливать из пустого в порожнее?


Вернуться наверх
 
Не в сети
 Заголовок сообщения: Re: Приемник на 40 мГц для NFM
СообщениеДобавлено: Пн июл 09, 2012 16:47:48 
Прорезались зубы
Аватар пользователя

Карма: 1
Рейтинг сообщений: 14
Зарегистрирован: Чт июн 03, 2010 12:23:55
Сообщений: 217
Откуда: Выхино
Рейтинг сообщения: 0
Всосал :beer:


Вернуться наверх
 
Не в сети
 Заголовок сообщения: Re: Приемник на 40 мГц для NFM
СообщениеДобавлено: Пт мар 08, 2013 23:49:31 
Электрический кот
Аватар пользователя

Зарегистрирован: Ср май 13, 2009 13:07:25
Сообщений: 1025
Откуда: Киев Украина
Рейтинг сообщения: 0
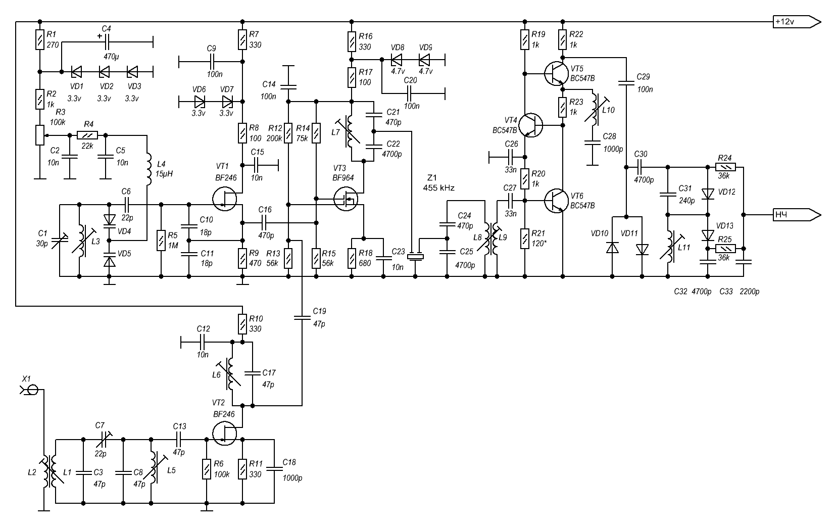
И так товарисчи коты в честь праздника всех женщин предлагаю на ваш суд приемник который я буду использовать в составе своей станции ,наконец то удалось получить разрешение на работу в эфире УРААААААААААААААААА, вообщем сотрите критикуйте.
Добавляю работу над ошибками во втором вложении :solder:


Вложения:
Приемник2.GIF [39.01 KiB]
Скачиваний: 862
Приемник.GIF [37.35 KiB]
Скачиваний: 749
Вернуться наверх
 
Не в сети
 Заголовок сообщения: Re: Приемник на 40 мГц для NFM
СообщениеДобавлено: Сб мар 09, 2013 09:14:59 
Друг Кота
Аватар пользователя

Карма: 64
Рейтинг сообщений: 1102
Зарегистрирован: Ср ноя 17, 2010 23:10:55
Сообщений: 5837
Откуда: Ижевск LO66NU
Рейтинг сообщения: 0
Little Jimmy писал(а):
предлагаю на ваш суд приемник который я буду использовать в составе своей станции
Который из двух?

_________________
В начале жизнь мучает вопросами, в конце - ответами...


Вернуться наверх
 
Не в сети
 Заголовок сообщения: Re: Приемник на 40 мГц для NFM
СообщениеДобавлено: Сб мар 09, 2013 12:03:08 
Электрический кот
Аватар пользователя

Зарегистрирован: Ср май 13, 2009 13:07:25
Сообщений: 1025
Откуда: Киев Украина
Рейтинг сообщения: 0
Почему то хочу второй :))


Вернуться наверх
 
Не в сети
 Заголовок сообщения: Re: Приемник на 40 мГц для NFM
СообщениеДобавлено: Сб мар 09, 2013 12:23:27 
Друг Кота
Аватар пользователя

Карма: 64
Рейтинг сообщений: 1102
Зарегистрирован: Ср ноя 17, 2010 23:10:55
Сообщений: 5837
Откуда: Ижевск LO66NU
Рейтинг сообщения: 0
Тот, что на МС? Так что там особо разжевывать? Стандартно. Работать будет, был бы грамотно отлажен. Схемы на картинке все хороши, на практике обычно лучше работают "некрасивые". Кардинальных ошибок не видно, так что паяло, макетка, измерительные приборы - и "впиред"!
(Не пойму только - зачем ХАМу ЧМ на 40МГц?.... :dont_know: )

_________________
В начале жизнь мучает вопросами, в конце - ответами...


Вернуться наверх
 
Не в сети
 Заголовок сообщения: Re: Приемник на 40 мГц для NFM
СообщениеДобавлено: Сб мар 09, 2013 14:40:02 
Электрический кот
Аватар пользователя

Зарегистрирован: Ср май 13, 2009 13:07:25
Сообщений: 1025
Откуда: Киев Украина
Рейтинг сообщения: 0
Ну как вам сказать на 40 мГц в данный момент не нужен, выбор пал на 28 - 29 Мгц поскольку у нас хоть 50 Мгц диапазон уже открыли но там я так понимаю 1 преобразованием не обойдешся(про причины мне говорили не однократно), разрешение на работу будет , решается в ближайшее время , так вот решил собрать пока приемник на 28 - 29 Мгц под передатчик настроить и вперед.
Так что вот модифицировал вторую схемку думаю что на первых порах сойдет буду делать блочно в случае чего всегда есть возможность модифицировать :solder:


Вложения:
Приемник2.1.GIF [47.94 KiB]
Скачиваний: 827
Вернуться наверх
 
Показать сообщения за:  Сортировать по:  Вернуться наверх
Начать новую тему Ответить на тему  [ Сообщений: 54 ]  1, ,  

Часовой пояс: UTC + 3 часа


Кто сейчас на форуме

Сейчас этот форум просматривают: нет зарегистрированных пользователей и гости: 30


Вы не можете начинать темы
Вы не можете отвечать на сообщения
Вы не можете редактировать свои сообщения
Вы не можете удалять свои сообщения
Вы не можете добавлять вложения

Найти:
Перейти:  


Powered by phpBB © 2000, 2002, 2005, 2007 phpBB Group
Русская поддержка phpBB
Extended by Karma MOD © 2007—2012 m157y
Extended by Topic Tags MOD © 2012 m157y