Например TDA7294

Форум РадиоКот • Просмотр темы - Осциллограф своими руками
Форум РадиоКот
Здесь можно немножко помяукать :)

Текущее время: Пн апр 13, 2026 03:56:09

Часовой пояс: UTC + 3 часа


ПРЯМО СЕЙЧАС:



Начать новую тему Ответить на тему  [ Сообщений: 14 ] 
Автор Сообщение
 Заголовок сообщения: Осциллограф своими руками
СообщениеДобавлено: Чт сен 05, 2024 23:29:57 
Родился

Зарегистрирован: Чт сен 05, 2024 23:24:22
Сообщений: 2
Рейтинг сообщения: 0
Всем привет, у меня дома завалялась ЭЛТ(5ЛО38И), мне давно нужен был осциллограф, но денег нету, решил собрать сам но схемы не нашел, нужна ваша помощь: найти схемы где можно использовать 5ЛО38И. Заранее всем спасибо


Вернуться наверх
 
 Заголовок сообщения: Re: Осциллограф своими руками
СообщениеДобавлено: Пт сен 06, 2024 03:58:56 
Друг Кота
Аватар пользователя

Карма: 47
Рейтинг сообщений: 87
Зарегистрирован: Чт апр 29, 2010 01:54:10
Сообщений: 5448
Откуда: Сочи
Рейтинг сообщения: 0
У меня огромная коллекция схем простых аналоговых осцилов,
но куда это скинуть?
На вскидку -простая схема, только все эти схему исключительно для звуковых частот

СпойлерИзображение


А это оригинал этой схемы из какого то иностранного журнала, но транзисторы в ней должны быть П416,
они работают в лавинном режиме, я её собирал ещё в школьные годы в 80-х .

СпойлерИзображение


Вернуться наверх
 
 Заголовок сообщения: Re: Осциллограф своими руками
СообщениеДобавлено: Пт сен 06, 2024 07:09:23 
Родился

Зарегистрирован: Чт сен 05, 2024 23:24:22
Сообщений: 2
Рейтинг сообщения: 0
У меня огромная коллекция схем простых аналоговых осцилов,
но куда это скинуть?
На вскидку -простая схема, только все эти схему исключительно для звуковых частот

СпойлерИзображение


А это оригинал этой схемы из какого то иностранного журнала, но транзисторы в ней должны быть П416,
они работают в лавинном режиме, я её собирал ещё в школьные годы в 80-х .

СпойлерИзображение

Благодарю за ответ! Попытаюсь сделать его


Вернуться наверх
 
 Заголовок сообщения: Re: Осциллограф своими руками
СообщениеДобавлено: Пт сен 06, 2024 07:33:14 
Друг Кота

Карма: -8
Рейтинг сообщений: 15
Зарегистрирован: Вс июл 24, 2011 11:38:09
Сообщений: 7653
Рейтинг сообщения: 0
Есть тема с лучшим изделием, но нас там не ждут, сложна
viewtopic.php?f=10&t=86851&start=6600

Схем много, смотря для чего. Есть показометр 150кгц вроде DSO138 за 3к рублей, или его аналоги ОМЛ3, то транзисторах на 3 слепить можно. И дальше наверно лучше не лезть, сложность не оправдывает цену готовых.
Для посмотреть форму сигнала на ШИМ БП сгодится, а больше никуда в наше время они не требуются, ну может ещё синусность в УНЧ на наличие перегруза.

График будет сжат в одну сторону, чтоб растянуть нормально надо по каскаду усилителя на каждую из пластин, а по хорошему на все 4, хотя есть схемы на 3. Транзисторы надо мощные высоковольтные, я бы не стал их сейчас покупать, и КТ940 от 3УСЦТ наверно не выковырнуть уже. Может чтото с мониторов или цветных телеков.
В мониторах были 3 канальные микросхемы видеоусилителей, вот это идеальный вариант, там как раз выходные каскады высокочастотные.

Ещё говорилось про лампы, но они вроде как по частоте тоже не очень, но сильно проще транзисторов. Удобство в питании, оно близкое к ЭЛТ, и ламп этих как грязи. Но опять же размер питальника.

Второй блок это генератор пилы. Говорят есть лавинные схемы, но там свои костыли и частоты небольшие.
Так что сейчас акутуальнее на 555 или даже КМОП версии побыстрее, там 10мгц выжимали.

И 3 делом синхронизация, словить чтото вменяемое не всегда просто, особенно на самоделках.
Тут можно готовую взять схему от любительских, но у всех своё мнение, ктото говорит лучше, а ктото наоборот фуфло.

Лучше начать с питальника и усилителей пластин, а дальше можно и часы на ардуине приделать.

Я уже столько схем перебрал и там всё новые всё лучше с каждым десятилетием вылезают.
Думаю сделать стенд когда нибудь с этими трубами.
А для работы себе купил цифровой.

Схем питания трубы обычно разные варианты. Есть с астигматизмом, это когда крутишь яркость и фокус и начинает к краям гнуть луч, тогда нужна другая крутилка. Есть схемы где этой крутилки нет там всегда луч чёткий, но она не везде удобна при подключении к схемам. Схемы обычно всякие попадаются.


Вернуться наверх
 
Эиком - электронные компоненты и радиодетали
 Заголовок сообщения: Re: Осциллограф своими руками
СообщениеДобавлено: Пн окт 07, 2024 03:44:38 
Электрический кот
Аватар пользователя

Карма: 17
Рейтинг сообщений: 794
Зарегистрирован: Сб сен 07, 2019 20:13:34
Сообщений: 1088
Рейтинг сообщения: 0
я в качестве примера советую вот это видео про осциллограф на трех транзисторах.
https://www.youtube.com/watch?v=QfFARttEXk4
похоже не кликбейтовое, т.е. автор в самом деле сделал, провел анализ, улучшил, и реально работает как на видео. схема там есть.
попутно автор доказывает очень интересную вещь, что эта схема десятилетиями кочует из журнала в журнал с ошибками, так что ее похоже никто из авторов публикаций не делал.
Изображение Изображение

_________________
...наверное.


Вернуться наверх
 
 Заголовок сообщения: Re: Осциллограф своими руками
СообщениеДобавлено: Пн окт 07, 2024 13:53:55 
Друг Кота
Аватар пользователя

Карма: 65
Рейтинг сообщений: 803
Зарегистрирован: Чт апр 19, 2007 16:10:43
Сообщений: 9904
Откуда: г.Москва
Рейтинг сообщения: 0
Попытаюсь сделать его


И потратите времени в разы больше, чем на зарабатывание пары тысяч хотя бы на С1-94

_________________
Правило для российского гражданина: Во всем принимай сторону России, независимо от того, кто Россию возглавляет в данный момент, и какая страна или страны ей противостоят. Руководствуйся мудростью: "Россия, - всё, остальное - ничто!"


Вернуться наверх
 
 Заголовок сообщения: Re: Осциллограф своими руками
СообщениеДобавлено: Пн окт 07, 2024 14:26:31 
Друг Кота
Аватар пользователя

Карма: 197
Рейтинг сообщений: 8664
Зарегистрирован: Пн ноя 30, 2009 03:00:01
Сообщений: 43791
Откуда: Нерезиновая
Рейтинг сообщения: 0
Попытаюсь сделать его

Ну, это только если вам больше делать нечего. Это не прибор, а так, "показометр", который, в лучшем случае, покажет вам что-то, похожее на сигнал, который вы на него подали.
Если осциллограф вам нужен для измерений, то, лучше купить готовый. Даже игрушечный DSO150
https://www.ozon.ru/product/tsifrovoy-o ... 608913709/
который я купил "на побаловаться", немного удивил меня своими возможностями, я им стал пользоваться даже чаще, чем своим старым С1-94..
Изображение
Единственно, я к нему приделал тяжелую подставку с питанием от литиевого аккумулятора.
А вот ZEEWEII DSO3D12 меня просто удивил.. Такая игрушка, но возможности неплохие..
https://www.ozon.ru/product/tsifrovoy-o ... 310377910/
Изображение
Ещё есть "половинка" от предыдущего ослика-
https://www.ozon.ru/product/ostsillogra ... 310485573/
- нет генератора, встроенного мультиметра, и экранчик поменьше.


Вернуться наверх
 
 Заголовок сообщения: Re: Осциллограф своими руками
СообщениеДобавлено: Пн окт 07, 2024 15:23:46 
Друг Кота
Аватар пользователя

Карма: 65
Рейтинг сообщений: 803
Зарегистрирован: Чт апр 19, 2007 16:10:43
Сообщений: 9904
Откуда: г.Москва
Рейтинг сообщения: 0
Попытаюсь сделать его

Ну, это только если вам больше делать нечего.


Дык если найдена ручка от чемодана, то непременно надо пристроить к ней сам чемодан.

_________________
Правило для российского гражданина: Во всем принимай сторону России, независимо от того, кто Россию возглавляет в данный момент, и какая страна или страны ей противостоят. Руководствуйся мудростью: "Россия, - всё, остальное - ничто!"


Вернуться наверх
 
 Заголовок сообщения: Re: Осциллограф своими руками
СообщениеДобавлено: Пн окт 07, 2024 15:27:42 
Друг Кота
Аватар пользователя

Карма: 197
Рейтинг сообщений: 8664
Зарегистрирован: Пн ноя 30, 2009 03:00:01
Сообщений: 43791
Откуда: Нерезиновая
Рейтинг сообщения: 0
бабай писал(а):
если найдена ручка от чемодана, то непременно надо пристроить к ней сам чемодан
Так это у нас сплошь и рядом- вопрос- "что можно сделать из....?" звучит постоянно.. Где-то что-то спи.. :))) ..онерил, а потом думаешь, что с этим сделать.. :))) :))) :)))


Вернуться наверх
 
 Заголовок сообщения: Re: Осциллограф своими руками
СообщениеДобавлено: Пн окт 07, 2024 16:09:02 
Друг Кота
Аватар пользователя

Карма: 47
Рейтинг сообщений: 87
Зарегистрирован: Чт апр 29, 2010 01:54:10
Сообщений: 5448
Откуда: Сочи
Рейтинг сообщения: 0
эта схема десятилетиями кочует из журнала в журнал с ошибками, так что ее похоже никто из авторов публикаций не делал.

Эти статьи про схему на трёх транзисторах и её "ошибки" ещё лет 10 назад писали.
Ссылка на покойный ютуб конечно актуальная как никогда.
Единственная ошибка которую все повторяют с этой схемой в том, что пытаются её делать в исходном виде на кремниевых транзисторах.
Изначально она должна была быть с германиевыми П416. Который отлично работает в лавинном режиме. Вся фишка в том, что в этой схеме они работают в лавинном режиме.
Вот про это никто не пишет вообще! Что бы переделать на кремниевые нужно менять номиналы. Что и сделал ваш автор. А схема то осталась той же самой с незначительной подгонкой под другие транзисторы. Изменил чуток входной усилитель. Автор видео похоже сам не понял, что там должны стоять совсем другие транзисторы, германиевые! Которые сходу на кремниевые так просто не меняются. Но схему он подгонял не под транзисторы, а под нужные частотные характеристики.Спасибо что хоть про лавинный режим упомянул, видимо про это было написано в польском журнале про эту схему, а сам бы он ххх додумался. Хотя на польской схеме и указан как раз П416. Но про это автор схемы не сказал ни слова.
Оригинал схемы кстати, был и под другой тип трубки. Чешская 7QR20, похожая на нашу 6ЛО1И, и всего двух транзисторах, эту схему я не делал.
Так что на П416 всё прекрасно работает! Во времена конца 70-х годов ввиду отсутствия элементной базы, особо резвится с схемотехникой не получалось.
Понятно, что с кремниевыми транзисторами можно увеличить частотку больше, чем с П416.


Вернуться наверх
 
 Заголовок сообщения: Re: Осциллограф своими руками
СообщениеДобавлено: Пн окт 07, 2024 16:20:37 
Поставщик валерьянки для Кота
Аватар пользователя

Карма: 27
Рейтинг сообщений: 904
Зарегистрирован: Ср май 10, 2017 16:03:11
Сообщений: 1966
Откуда: Тверская область
Рейтинг сообщения: 0
Bugon, если самопальный осциллограф мастырить - то только хардкор,только на лампах.
Вот со скуки сделал в прошлом году, через 50 лет после опубликования схемы в Радио.

Изображение Изображение Изображение
И нормально так работает, даже хорошо.
Но почти не пользовался,чисто как ностальгический экспонат.

Так что ты Bugon,

Изображение


Вернуться наверх
 
 Заголовок сообщения: Re: Осциллограф своими руками
СообщениеДобавлено: Пн окт 07, 2024 17:01:11 
Друг Кота
Аватар пользователя

Карма: 47
Рейтинг сообщений: 87
Зарегистрирован: Чт апр 29, 2010 01:54:10
Сообщений: 5448
Откуда: Сочи
Рейтинг сообщения: 0
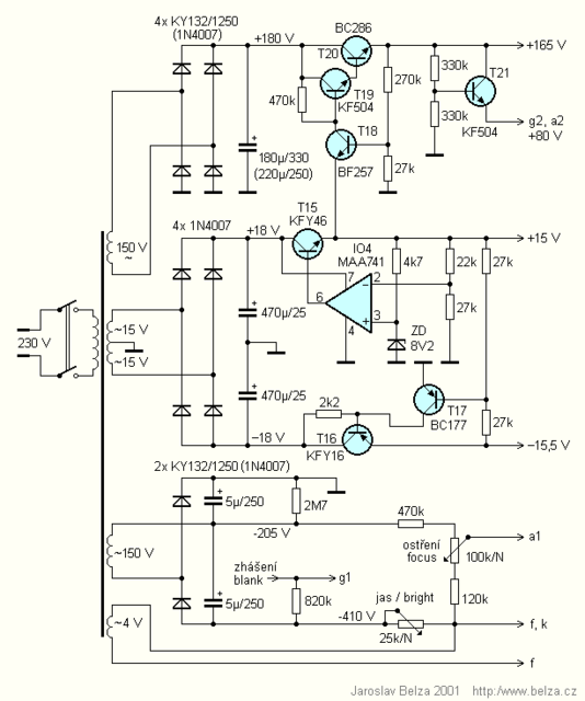
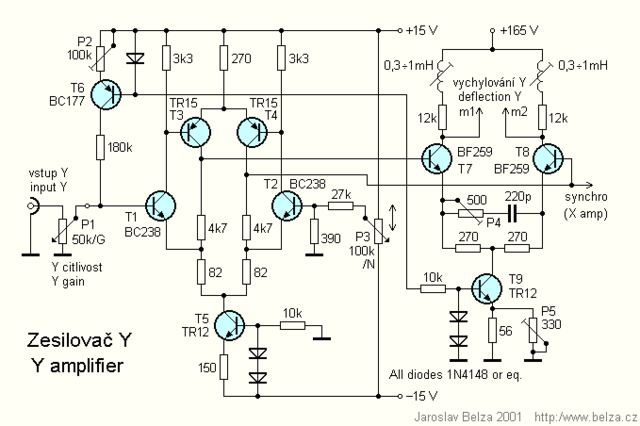
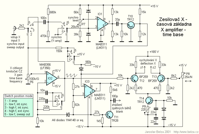
Зачем ламповый, если очень хочется то входной усилитель можно на лампе сделать.
Вот вариант который прекрасно работает и на 5ЛО38 и других подобных трубках.

Изображение

Изображение

Изображение

Изображение

Изображение

Изображение


Вернуться наверх
 
 Заголовок сообщения: Re: Осциллограф своими руками
СообщениеДобавлено: Пн окт 07, 2024 17:36:26 
Поставщик валерьянки для Кота
Аватар пользователя

Карма: 27
Рейтинг сообщений: 904
Зарегистрирован: Ср май 10, 2017 16:03:11
Сообщений: 1966
Откуда: Тверская область
Рейтинг сообщения: 0
zenner писал(а):
Зачем ламповый,

А ламповый zenner. Это в 21 веке сильно занятно. А такой мелкий - даже круто.

А на транзисторах и микросхемах ......
Такой у меня ещё в начале 80 - х был сделан.
На 5ЛО кстати.
И даже сохранился, и работает , и даже бывает пользуюсь.

Изображение Изображение
Схему прям счас не найду.

Но что то подобное мастырить в 21-м ....


Вернуться наверх
 
 Заголовок сообщения: Re: Осциллограф своими руками
СообщениеДобавлено: Пн окт 07, 2024 22:17:33 
Друг Кота
Аватар пользователя

Карма: 47
Рейтинг сообщений: 87
Зарегистрирован: Чт апр 29, 2010 01:54:10
Сообщений: 5448
Откуда: Сочи
Рейтинг сообщения: 0
Нечего, компактненько у вас получилось, даже косоплёты развели.
Чем то напоминает С-101. Хотя 101-й был сильно наворочен для
его размеров.
Из простейших с 5ЛО38 с лампой такой наверное можно сделать, очень уж простой.
За то обещают очень высокую чувствительность. Правда ещё входную часть нужно допиливать.
Изображение

Изображение

Изображение


Вернуться наверх
 
Показать сообщения за:  Сортировать по:  Вернуться наверх
Начать новую тему Ответить на тему  [ Сообщений: 14 ] 

Часовой пояс: UTC + 3 часа


Вы не можете начинать темы
Вы не можете отвечать на сообщения
Вы не можете редактировать свои сообщения
Вы не можете удалять свои сообщения
Вы не можете добавлять вложения

Найти:
Перейти:  


Powered by phpBB © 2000, 2002, 2005, 2007 phpBB Group
Русская поддержка phpBB
Extended by Karma MOD © 2007—2012 m157y
Extended by Topic Tags MOD © 2012 m157y