Например TDA7294

Форум РадиоКот • Просмотр темы - Что делать с приёмником "Ленинград 006" ? Выкинуть... или...
Форум РадиоКот
Здесь можно немножко помяукать :)

Текущее время: Чт янв 29, 2026 13:48:40

Часовой пояс: UTC + 3 часа


ПРЯМО СЕЙЧАС:



Начать новую тему Ответить на тему  [ Сообщений: 55 ]    , , 3
Автор Сообщение
Не в сети
 Заголовок сообщения: Re: Что делать с приёмником "Ленинград 006" ? Выкинуть... ил
СообщениеДобавлено: Вт июл 16, 2024 11:49:01 
Открыл глаза
Аватар пользователя

Зарегистрирован: Сб мар 05, 2011 15:50:31
Сообщений: 60
Откуда: г. Коломна, Московская область
Рейтинг сообщения: 0
Прошу не удивляться! Просто со светодиодной лентой не работал! Все соединения паяются? Под левой шкалой лета клеится по экрану, а под правой шкалой - как? Мне больше салатовые и жёлтые (потемнее) нравятся.


Вернуться наверх
 
Не в сети
 Заголовок сообщения: Re: Что делать с приёмником "Ленинград 006" ? Выкинуть... ил
СообщениеДобавлено: Вт июл 16, 2024 13:23:22 
Поставщик валерьянки для Кота
Аватар пользователя

Карма: 8
Рейтинг сообщений: 206
Зарегистрирован: Вт фев 21, 2017 18:59:21
Сообщений: 2288
Откуда: Седой Урал
Рейтинг сообщения: 0
... не работал! Все соединения паяются? Под левой шкалой лета клеится по экрану, а под правой шкалой - как...


Я сделал из жестянки, вырезается по месту. . Все всегда когда то в первый раз! Не берите ленту залитую селиконом (труднее паять). Плюс к плюсу, минус к минусу. Кратность ленты три светодиода и можно резать.


Вернуться наверх
 
Не в сети
 Заголовок сообщения: Re: Что делать с приёмником "Ленинград 006" ? Выкинуть... ил
СообщениеДобавлено: Вт июл 16, 2024 13:43:00 
Друг Кота
Аватар пользователя

Карма: 107
Рейтинг сообщений: 3815
Зарегистрирован: Пн фев 09, 2009 22:19:49
Сообщений: 24738
Откуда: Когда-то был прекрасный город для людей
Рейтинг сообщения: 0
Почему нельзя, если другой нет ?
Я вот на Океаны поставил узкую 3х мм COB оранжевую ленту, а их без заливки не бывает..


Вернуться наверх
 
Не в сети
 Заголовок сообщения: Re: Что делать с приёмником "Ленинград 006" ? Выкинуть... ил
СообщениеДобавлено: Ср июл 17, 2024 15:36:54 
Открыл глаза
Аватар пользователя

Зарегистрирован: Сб мар 05, 2011 15:50:31
Сообщений: 60
Откуда: г. Коломна, Московская область
Рейтинг сообщения: 0
А по 4 светодиода будет хуже?


Вернуться наверх
 
Эиком - электронные компоненты и радиодетали
Не в сети
 Заголовок сообщения: Re: Что делать с приёмником "Ленинград 006" ? Выкинуть... ил
СообщениеДобавлено: Ср июл 17, 2024 16:00:22 
Поставщик валерьянки для Кота
Аватар пользователя

Карма: 8
Рейтинг сообщений: 206
Зарегистрирован: Вт фев 21, 2017 18:59:21
Сообщений: 2288
Откуда: Седой Урал
Рейтинг сообщения: 0
.... будет хуже?


Работать не будет! Там на ленте сопротивления припаяны и кратность 3 рассчитана на 5 В


Вернуться наверх
 
Не в сети
 Заголовок сообщения: Re: Что делать с приёмником "Ленинград 006" ? Выкинуть... ил
СообщениеДобавлено: Ср июл 17, 2024 16:19:32 
Друг Кота
Аватар пользователя

Карма: 107
Рейтинг сообщений: 3815
Зарегистрирован: Пн фев 09, 2009 22:19:49
Сообщений: 24738
Откуда: Когда-то был прекрасный город для людей
Рейтинг сообщения: 0
На 8...


Вернуться наверх
 
Не в сети
 Заголовок сообщения: Re: Что делать с приёмником "Ленинград 006" ? Выкинуть... ил
СообщениеДобавлено: Пн авг 05, 2024 17:19:56 
Открыл глаза
Аватар пользователя

Зарегистрирован: Сб мар 05, 2011 15:50:31
Сообщений: 60
Откуда: г. Коломна, Московская область
Рейтинг сообщения: 0
Пока думал о подсветке - сделал ДВА УКВ с переключателем. Родной блок УКВ-1С остался не тронутым (заводская настройка). А второй блок УКВ-1Е тоже не тронут, он выпущен был заводом для Европы. Он ФМ. (По его образу сделана "перетяжка" уже двух УКВ-1С). Переключение блоков выполняется П2К установленным вместо пустой вставки в блоке переключателей (плата У4). Удобно!

Добавлено after 19 minutes:
Re: Что делать с приёмником "Ленинград 006" ? Выкинуть... или...
Осталось найти бледно оранжевые и салатовые светодиоды!

Добавлено after 3 minutes 10 seconds:
Re: Что делать с приёмником "Ленинград 006" ? Выкинуть... или...
Звук чудесный!

Добавлено after 44 seconds:
Re: Что делать с приёмником "Ленинград 006" ? Выкинуть... или...
Ленинград - есть Ленинград!

Добавлено after 3 minutes 25 seconds:
Re: Что делать с приёмником "Ленинград 006" ? Выкинуть... или...
А по поводу светодиодов - посоветуйте где купить бледные салатовые и оранжевые светодиоды!


Вернуться наверх
 
Не в сети
 Заголовок сообщения: Re: Что делать с приёмником "Ленинград 006" ? Выкинуть... ил
СообщениеДобавлено: Пн авг 05, 2024 18:59:21 
Держит паяльник хвостом
Аватар пользователя

Карма: 16
Рейтинг сообщений: 209
Зарегистрирован: Вс дек 02, 2012 16:58:33
Сообщений: 941
Откуда: от туда
Рейтинг сообщения: 0
А по поводу светодиодов - посоветуйте где купить бледные салатовые и оранжевые светодиоды!

Есть выводные RGB светодиоды в корпусе d 5мм.
Подберите резисторы на светодиоды до нужного оттенка.


Вернуться наверх
 
Не в сети
 Заголовок сообщения: Re: Что делать с приёмником "Ленинград 006" ? Выкинуть... ил
СообщениеДобавлено: Вт авг 06, 2024 19:02:17 
Открыл глаза
Аватар пользователя

Зарегистрирован: Сб мар 05, 2011 15:50:31
Сообщений: 60
Откуда: г. Коломна, Московская область
Рейтинг сообщения: 0
"Подберите резисторы на светодиоды до нужного оттенка." - Я уже думал об этом. Не слишком ли много соединений!!! Буду ещё думать.

Добавлено after 5 hours 50 minutes 25 seconds:
Re: Что делать с приёмником "Ленинград 006" ? Выкинуть... или...
Изображение Это мой Ленинград и два УКВ в нём.

Добавлено after 1 minute 12 seconds:
Re: Что делать с приёмником "Ленинград 006" ? Выкинуть... или...
Изображение Изображение


Вернуться наверх
 
Не в сети
 Заголовок сообщения: Re: Что делать с приёмником "Ленинград 006" ? Выкинуть... ил
СообщениеДобавлено: Пн сен 09, 2024 09:28:45 
Друг Кота
Аватар пользователя

Карма: 107
Рейтинг сообщений: 3815
Зарегистрирован: Пн фев 09, 2009 22:19:49
Сообщений: 24738
Откуда: Когда-то был прекрасный город для людей
Рейтинг сообщения: 0
Или выбросить ?


Вернуться наверх
 
Не в сети
 Заголовок сообщения: Re: Что делать с приёмником "Ленинград 006" ? Выкинуть... ил
СообщениеДобавлено: Пн сен 09, 2024 11:56:06 
Открыл глаза
Аватар пользователя

Зарегистрирован: Сб мар 05, 2011 15:50:31
Сообщений: 60
Откуда: г. Коломна, Московская область
Рейтинг сообщения: 0
Конечно ВЫБРОСИТЬ ПРОЩЕ! У настоящего радиолюбителя РУКА НЕ ПОДНИМЕТСЯ! Сейчас всё проще! А лет 50-60 назад - УДОВОЛЬСТВИЕ, РАДОСТЬ, НАСЛАЖДЕНИЕ и т.п. ОТ ПОЛУЧЕННЫХ ЗВУКОВ из МАЛЕНЬКОЙ коробочки -ПРИЁМНИКА!!! Или БОЛЬШОГО ЯЩИКА с горящими огнями (радиолампами) внутри. Мы часами пропадали у друзей что то делая, мотая, паяя. А теперь!? Цифровое радио. И много чего ещё! Но тяга у любителей тех лет к "тёплому радио" осталась. А может это мечты из прошлого. Но как бы там ни было - что то паяем, ремонтируем, в общем - ЖИВЁМ![img][url=https://img.radiokot.ru/files/33520/medium/3jqp4f0djp.png][/img]
Я сделал в своём Ленинграде два УКВ блока с переключением. Работают хорошо! Но как оказалось, не один я об этом думал. Это вторая схема!

НЕ ПОЛУЧАЕТСЯ ВЫЛОЖИТЬ СХЕМЫ!! ЧТО Я НЕ ТАК ДЕЛАЮ??
[img3jqp4f0djp.png][/img]
http://3jqp4f0djp.png


Вернуться наверх
 
Не в сети
 Заголовок сообщения: Re: Что делать с приёмником "Ленинград 006" ? Выкинуть... ил
СообщениеДобавлено: Вт сен 10, 2024 13:27:16 
Открыл глаза
Аватар пользователя

Зарегистрирован: Сб мар 05, 2011 15:50:31
Сообщений: 60
Откуда: г. Коломна, Московская область
Рейтинг сообщения: 0
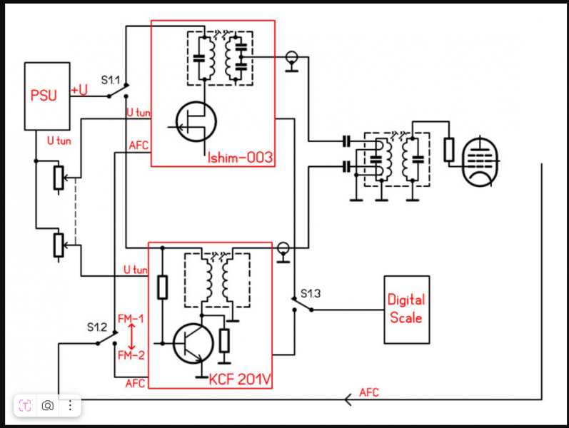
Чудо! Получилось! Изображение, Первое фото - это мои мысли о переделке на два УКВ.
Изображение А это уже мысли одного из авторов подобной идеи. Как у него получилось - не знаю. Я знаю, что тут только идея моя, а "железо" другое. Меня привлекла в его схеме коммутация. Уважаемые Знатоки форума - может что подскажете!


Вернуться наверх
 
Не в сети
 Заголовок сообщения: Re: Что делать с приёмником "Ленинград 006" ? Выкинуть... ил
СообщениеДобавлено: Пт сен 13, 2024 15:28:23 
Открыл глаза
Аватар пользователя

Зарегистрирован: Сб мар 05, 2011 15:50:31
Сообщений: 60
Откуда: г. Коломна, Московская область
Рейтинг сообщения: 0
Наверно форум приказал долго жить! А ОЧЕНЬ ЖАЛКО!!!


Вернуться наверх
 
Не в сети
 Заголовок сообщения: Re: Что делать с приёмником "Ленинград 006" ? Выкинуть... ил
СообщениеДобавлено: Пт сен 13, 2024 15:52:02 
Поставщик валерьянки для Кота
Аватар пользователя

Карма: 8
Рейтинг сообщений: 206
Зарегистрирован: Вт фев 21, 2017 18:59:21
Сообщений: 2288
Откуда: Седой Урал
Рейтинг сообщения: 0
.... долго жить...


А о чем разводить разговоры :dont_know: Два УКВ? А зачем? Стандарт УКВ ЧМ канул в лету А ФМ перестраивается или конвертер На любителя :))


Вернуться наверх
 
Не в сети
 Заголовок сообщения: Re: Что делать с приёмником "Ленинград 006" ? Выкинуть... ил
СообщениеДобавлено: Пт сен 13, 2024 18:51:02 
Открыл глаза
Аватар пользователя

Зарегистрирован: Сб мар 05, 2011 15:50:31
Сообщений: 60
Откуда: г. Коломна, Московская область
Рейтинг сообщения: 0
.... долго жить...


А о чем разводить разговоры :dont_know: Два УКВ? А зачем? Стандарт УКВ ЧМ канул в лету А ФМ перестраивается или конвертер На любителя :))

Два УКВ? А зачем? Ну да, ну да! Не знаю что Вам и сказать. На УКВ ЧМ ещё что то ловится!!! А потом будет видно.


Вернуться наверх
 
Показать сообщения за:  Сортировать по:  Вернуться наверх
Начать новую тему Ответить на тему  [ Сообщений: 55 ]    , , 3

Часовой пояс: UTC + 3 часа


Кто сейчас на форуме

Сейчас этот форум просматривают: D2002 и гости: 33


Вы не можете начинать темы
Вы не можете отвечать на сообщения
Вы не можете редактировать свои сообщения
Вы не можете удалять свои сообщения
Вы не можете добавлять вложения

Найти:
Перейти:  


Powered by phpBB © 2000, 2002, 2005, 2007 phpBB Group
Русская поддержка phpBB
Extended by Karma MOD © 2007—2012 m157y
Extended by Topic Tags MOD © 2012 m157y