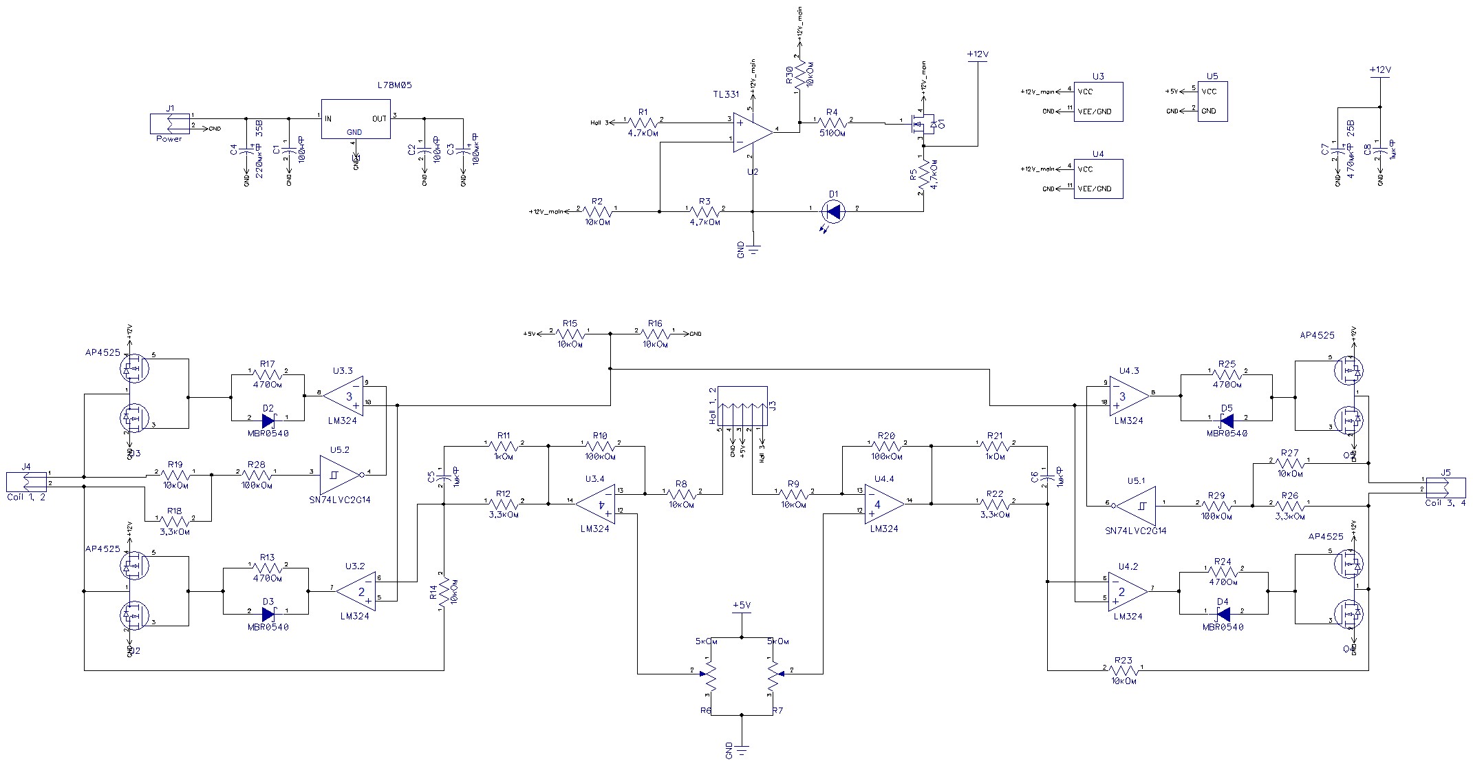
Вот и я наконец собрал себе платформенный левитрон по схеме от crocodil (
https://www.radiokot.ru/circuit/analog/games/26/) схема и разводка вариант 2, который с тремя светодиодами.
Операционник lmv324, транзисторы IRF7319, магниты которые по радиусу стоят 15х8х2мм, питание от USB, ток потребления примерно 70 мА., катушки взял от двигателя лентопротяжки видеомагнитофона.
С этими катушками от видака у меня и возникли нюансы)) которые вылезли при запуске и настройке, вот эти подводные камни и опишу ниже.
Сопротивление моих катушек примерно 2.2 Ом, индуктивность померять нечем. но походу индуктивность этих катушек оказалась маловата.
Сначала провел тест без установки магнитов, по принципу как в видео которое уже кто-то советовал ранее (
https://www.youtube.com/watch?v=PH7r_pLSTZE) и тест получился уверенный, т.е. магнит-шайба (буду называть его "фишка" для простоты) хорошо удерживался в центре.
Далее поставил магниты по кругу с обоих сторон платы сверху и снизу, как в оригинальном варианте, и началась пляска, фишка никак не хотела зависать, её постоянно колбасило и притягивало к какому нить из магнитов, попытки регулировки датчиков холла ни к чему не приводили, пробовал разные по размеру фишки и пачки фишек в разных вариантах, уже начал сомневаться что все правильно собрал, но тут посетила идея, что просто катушки "слабоваты" и на этой высоте полета фишки просто не в состоянии создать поле достаточное чтобы противостоять силе притяжения фишки к магнитам.
Решил убрать верхний слой магнитов по периметру и о чудо, с первого же раза фишка 20х3мм зависла в центре как родная ))) попробовал пачку из трех таких фишек, тоже дерхит отлично, хоть и высота чуть ниже получается. Регулировка положения датчиков у меня влияет только на стабильность левитации фишки и на потребляемый ток, чем лучше настроишь тем "плавнее" висит фишка и при хорошей настройке у меня ток потребления падает до 70 мА, а фишка висит очень стабильно и не колбасится.
А вот фишку 30х5мм удержать в центре мои катушки уже не могут, она сразу сваливается на ближайший магнит, опять же слабоваты оказались у меня катушки.
Буду теперь пробовать сделать по схеме от hector-а, и намотаю катушечки уже сам, т.к. по задумке на фишке должна стоять фигурка, а левитрон который у меня сейчас получился хоть и очень симпатичный и компактный, но сверху на фишку ничего не поставишь, сразу кувыркается, опять же потому как катушечки слабоваты))
Всем добра!
Ну и фоточки
Спойлер




плюс видосик
https://vkvideo.ru/video16310272_456239017