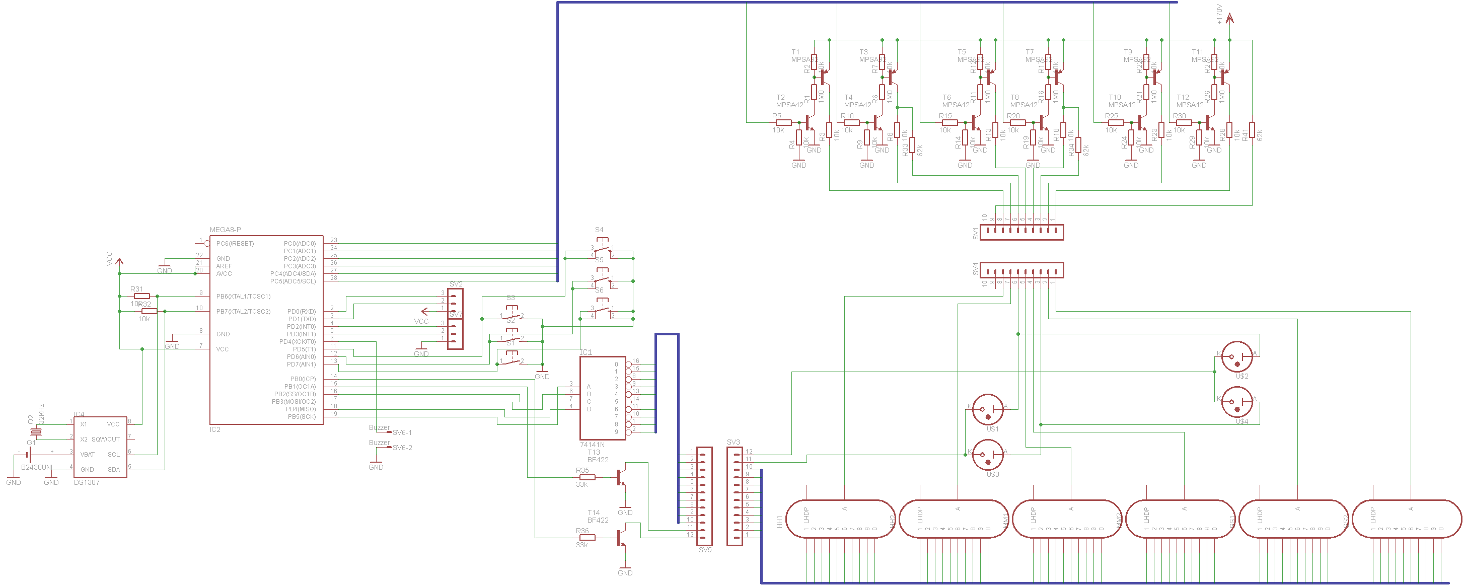
единственное, концепцию часов решил сделать в модульном варианте - т.е. две платы, на одной б/п, контроллер и вся схема коммутации, на другой - лампы. Дабы при желании сделать часы на других лампах (а вдруг ?) можно было бы взять плату с контроллером в уже готовом виде и прицепить к ней новую плату с лампами (плату с лампами ведь проще развести чем все вместе?). Ну и размер получился небольшой - платы размером 160х48мм, и сам бутерброд из плат имеет толщину около 2см (кнопки можно расположить между платами, при этом они будут смотреть вперед часов, а разъем питания тоже между платами дыркой назад. для варианта с лампами ИН12 кнопки и разъем питания смотрят в плоскости перпендикулярной платам в заднюю сторону часов. Вообщем - универсальность)
Ну и дополнительный разъемчик есть, через который например можно запитать светодиоды для подсветки ламп снизу.
Как бонус - при отсуствии 155ИД1 можно не трогая плату с лампами поставить плату где вместо ИД1 стоит 10 транзисторов. правда при этом придется вливать немного измененную прошивку и лишиться возможной подсветки светодиодами, т.к. ног у микросхемы не хватает. Но эту схему я еще не испытывал, поэтому не прикладываю.
Прошивка пока в стадии отладки
Мож кто в плате / схеме чего поругает? Для меня это первый опыт рисования таких масштабных (для меня) конструкций




