Например TDA7294

Форум РадиоКот • Просмотр темы - Propeller clock
Форум РадиоКот
Здесь можно немножко помяукать :)

Текущее время: Ср фев 04, 2026 00:37:46

Часовой пояс: UTC + 3 часа


ПРЯМО СЕЙЧАС:



Начать новую тему Ответить на тему  [ Сообщений: 1389 ]     ... , , , 68, ,  
Автор Сообщение
Не в сети
 Заголовок сообщения: Re: Propeller clock
СообщениеДобавлено: Чт ноя 06, 2014 10:35:06 
Родился

Зарегистрирован: Сб апр 14, 2012 18:19:46
Сообщений: 1
Рейтинг сообщения: 0
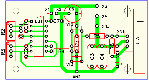
hi iseman plz give me circuit diagram , firmware , schematic , component list , layout of your propeller clock iam very thank full to you


Вложения:
Комментарий к файлу: hi iseman plz give me circuit diagram , firmware , schematic , component list , layout of your propeller clock iam very thank full to you
S3020201.jpg [17.16 KiB]
Скачиваний: 696
Вернуться наверх
 
Не в сети
 Заголовок сообщения: Re: Propeller clock
СообщениеДобавлено: Пт ноя 07, 2014 22:33:07 
Встал на лапы
Аватар пользователя

Зарегистрирован: Пн дек 07, 2009 09:39:15
Сообщений: 141
Рейтинг сообщения: 0
here then is poured


Вложения:
Новая папка (20).rar [413.08 KiB]
Скачиваний: 417

_________________
Ребята давайте жить дружно!
Вернуться наверх
 
Не в сети
 Заголовок сообщения: Re: Propeller clock
СообщениеДобавлено: Пт ноя 07, 2014 22:37:48 
Встал на лапы
Аватар пользователя

Зарегистрирован: Пн дек 07, 2009 09:39:15
Сообщений: 141
Рейтинг сообщения: 0
THE FIRMWARE WAS ALTERED WITHOUT CONTROL PANEL WITH 3 BUTTONS
Вот прошивку переделал без пульта на 3 кнопках на плате так проще


Вложения:
только часы PROPELLER часы на 2313.rar [172.67 KiB]
Скачиваний: 417

_________________
Ребята давайте жить дружно!
Вернуться наверх
 
Не в сети
 Заголовок сообщения: Re: Propeller clock
СообщениеДобавлено: Ср мар 18, 2015 13:39:37 
Прорезались зубы
Аватар пользователя

Карма: 13
Рейтинг сообщений: 65
Зарегистрирован: Пт ноя 16, 2012 20:17:41
Сообщений: 200
Откуда: Беларусь
Рейтинг сообщения: 1
Таки собрал свой пропеллер.

Изображение Изображение
Изображение Изображение

Правда греется транзистор в первичных цепях. Даже решётку поставил вместо передней заглушки, чтоб ветиляция была. В принципе палец держать можно, но не долго, мультиметром намерял 55 градусов на нём.

Может кто может подсказать номиналы каких деталей поменять, чтоб снизить нагрев, пускай в ущерб мощности, но чтоб не так сильно грелся.
Собирал по китайской схеме:

Изображение

Катушки тоже китайские, заказывал вместе с креплением. Правда у первички два витка отмотал, но не думаю, что это из-за этого так транзистор греется.


Вернуться наверх
 
Эиком - электронные компоненты и радиодетали
Не в сети
 Заголовок сообщения: Re: Propeller clock
СообщениеДобавлено: Пн мар 23, 2015 00:48:27 
Потрогал лапой паяльник

Зарегистрирован: Пт окт 03, 2014 22:48:27
Сообщений: 312
Рейтинг сообщения: 0
День добрый. Хочу сделать такие часы, как на этом фото:
Спойлер[img]img.radiokot.ru/files/81817/medium/lphuhlobv.JPG][img]http://img.radiokot.ru/files/81817/thumbnail/lphuhlobv.JPG[/img]

Подскажите пожалуйста схему. Желательно на контроллере от atmel, т.к. для pic нет программатора. В качестве часов желательно использовать ds1307. Если нет ничего подходящего под эти параметры , то подскажите любую другую простую схему.


Вернуться наверх
 
Не в сети
 Заголовок сообщения: Re: Propeller clock
СообщениеДобавлено: Пн мар 23, 2015 09:04:18 
Прорезались зубы
Аватар пользователя

Карма: 13
Рейтинг сообщений: 65
Зарегистрирован: Пт ноя 16, 2012 20:17:41
Сообщений: 200
Откуда: Беларусь
Рейтинг сообщения: 0
Эти собираны по классической схеме:

Изображение


Вернуться наверх
 
Не в сети
 Заголовок сообщения: Re: Propeller clock
СообщениеДобавлено: Пн мар 23, 2015 10:29:37 
Потрогал лапой паяльник

Зарегистрирован: Пт окт 03, 2014 22:48:27
Сообщений: 312
Рейтинг сообщения: 0
Сирожа писал(а):
по классической схеме

Что есть классическая схема? И где можно почитать подробно про сборку часов?


Вернуться наверх
 
Не в сети
 Заголовок сообщения: Re: Propeller clock
СообщениеДобавлено: Пн мар 23, 2015 11:08:44 
Прорезались зубы
Аватар пользователя

Карма: 13
Рейтинг сообщений: 65
Зарегистрирован: Пт ноя 16, 2012 20:17:41
Сообщений: 200
Откуда: Беларусь
Рейтинг сообщения: 0
Классикой я считаю самый первый пропеллер: http://www.bobblick.com/techref/project ... clock.html


Вернуться наверх
 
Не в сети
 Заголовок сообщения: Re: Propeller clock
СообщениеДобавлено: Пн мар 23, 2015 16:18:37 
Потрогал лапой паяльник

Зарегистрирован: Пт окт 03, 2014 22:48:27
Сообщений: 312
Рейтинг сообщения: 0
Сирожа писал(а):
по классической схеме:

Изображение

Я так понимаю, для начал надо сделать из кулера крутящую часть. Подскажите, какого размера кулер брать, и что еще надо, каким образом собирать "воздушный трансформатор". И , если можно, скиньте разведенную плату, а то я пока сам не очень умею их разводить.


Вернуться наверх
 
Не в сети
 Заголовок сообщения: Re: Propeller clock
СообщениеДобавлено: Сб апр 11, 2015 13:04:05 
Встал на лапы
Аватар пользователя

Зарегистрирован: Пн дек 07, 2009 09:39:15
Сообщений: 141
Рейтинг сообщения: 0
Сирожа писал(а):
Таки собрал свой пропеллер.

Изображение Изображение
Изображение Изображение

Правда греется транзистор в первичных цепях. Даже решётку поставил вместо передней заглушки, чтоб ветиляция была. В принципе палец держать можно, но не долго, мультиметром намерял 55 градусов на нём.

Может кто может подсказать номиналы каких деталей поменять, чтоб снизить нагрев, пускай в ущерб мощности, но чтоб не так сильно грелся.
Собирал по китайской схеме:

Изображение

Катушки тоже китайские, заказывал вместе с креплением. Правда у первички два витка отмотал, но не думаю, что это из-за этого так транзистор греется.


Сколько витков первичка и вторичка

_________________
Ребята давайте жить дружно!


Вернуться наверх
 
Не в сети
 Заголовок сообщения: Re: Propeller clock
СообщениеДобавлено: Сб апр 11, 2015 13:16:42 
Встал на лапы
Аватар пользователя

Зарегистрирован: Пн дек 07, 2009 09:39:15
Сообщений: 141
Рейтинг сообщения: 0
Попробуй с этой схемой поработать я тоже с неё начинал


Вложения:
2015-2 (1).png [7.77 KiB]
Скачиваний: 516
2015-2.png [22.71 KiB]
Скачиваний: 625

_________________
Ребята давайте жить дружно!
Вернуться наверх
 
Не в сети
 Заголовок сообщения: Re: Propeller clock
СообщениеДобавлено: Сб апр 11, 2015 13:22:20 
Прорезались зубы
Аватар пользователя

Карма: 13
Рейтинг сообщений: 65
Зарегистрирован: Пт ноя 16, 2012 20:17:41
Сообщений: 200
Откуда: Беларусь
Рейтинг сообщения: 0
У первички я насчитал 46 витков, у вторички 88.

Заводские данные этих катушек:

СпойлерПервичная обмотка:

Диаметр провода - 0,29 мм
Внутренний диаметр катушки - 15,4 мм
Высота катушки - 8,0 мм
Сопротивление постоянному току - 0,73 Ом
Индуктивность - 40UH (1KHz/1V)
Количество витков - 52
Рабочий ток - 0,5 A
Рабочее напряжение - 3-8 В

----------

Вторичная обмотка

Диаметр провода - 0,18 мм
Внутренний диаметр катушки - 10,3 мм
Высота катушки 9,0 мм
Сопротивление постоянному току - 2,15 Ом
Индуктивность - 60,9UH (1KHz/1V)
Количество витков - 86
Рабочий ток более - 0,1-0,2 A
Рабочее напряжение более - 2-6 В


Китайцы ж их как-то в свои устройства ставят и продают. И наверное ж работает всё.
Я в курсе что к этим часам придумано много схем, но я остановился именно на этой и хотелось бы её добить.


Вернуться наверх
 
Не в сети
 Заголовок сообщения: Re: Propeller clock
СообщениеДобавлено: Сб апр 11, 2015 13:23:20 
Встал на лапы
Аватар пользователя

Зарегистрирован: Пн дек 07, 2009 09:39:15
Сообщений: 141
Рейтинг сообщения: 0
И доведя до совершенства получился сей девайс


Вложения:
2015 (1).jpg [90.73 KiB]
Скачиваний: 700
2015.jpg [116.81 KiB]
Скачиваний: 518

_________________
Ребята давайте жить дружно!
Вернуться наверх
 
Не в сети
 Заголовок сообщения: Re: Propeller clock
СообщениеДобавлено: Сб апр 11, 2015 13:25:14 
Встал на лапы
Аватар пользователя

Зарегистрирован: Пн дек 07, 2009 09:39:15
Сообщений: 141
Рейтинг сообщения: 0
Сирожа писал(а):
У первички я насчитал 46 витков, у вторички 88.

Заводские данные этих катушек:

СпойлерПервичная обмотка:

Диаметр провода - 0,29 мм
Внутренний диаметр катушки - 15,4 мм
Высота катушки - 8,0 мм
Сопротивление постоянному току - 0,73 Ом
Индуктивность - 40UH (1KHz/1V)
Количество витков - 52
Рабочий ток - 0,5 A
Рабочее напряжение - 3-8 В

----------

Вторичная обмотка

Диаметр провода - 0,18 мм
Внутренний диаметр катушки - 10,3 мм
Высота катушки 9,0 мм
Сопротивление постоянному току - 2,15 Ом
Индуктивность - 60,9UH (1KHz/1V)
Количество витков - 86
Рабочий ток более - 0,1-0,2 A
Рабочее напряжение более - 2-6 В


Китайцы ж их как-то в свои устройства ставят и продают. И наверное ж работает всё.
Я в курсе что к этим часам придумано много схем, но я остановился именно на этой и хотелось бы её добить.


А в какие устройсва китайцы их ставят?

_________________
Ребята давайте жить дружно!


Вернуться наверх
 
Не в сети
 Заголовок сообщения: Re: Propeller clock
СообщениеДобавлено: Сб апр 11, 2015 13:30:37 
Прорезались зубы
Аватар пользователя

Карма: 13
Рейтинг сообщений: 65
Зарегистрирован: Пт ноя 16, 2012 20:17:41
Сообщений: 200
Откуда: Беларусь
Рейтинг сообщения: 0
Ну вот к примеру: http://www.aliexpress.com/item/Cross-le ... 83821.html


Вернуться наверх
 
Не в сети
 Заголовок сообщения: Re: Propeller clock
СообщениеДобавлено: Пн апр 27, 2015 16:54:29 
Прорезались зубы
Аватар пользователя

Карма: 13
Рейтинг сообщений: 65
Зарегистрирован: Пт ноя 16, 2012 20:17:41
Сообщений: 200
Откуда: Беларусь
Рейтинг сообщения: 0
Я всё ещё нуждаюсь в помощи. Народ, подскажите как в этой схеме понизить частоту генератора.

СпойлерИзображение


Вот что у меня на осцилограммах:

СпойлерИзображение


Жёлтая - первичная обмотка трансформатора, синяя - вторичная.
Частота около 100kHz, нужно снизить частоту до 40-60кГц. Какой деталькой на схеме задаётся частота в генераторе?


Вернуться наверх
 
Не в сети
 Заголовок сообщения: Re: Propeller clock
СообщениеДобавлено: Пт май 01, 2015 13:00:20 
Это не хвост, это антенна
Аватар пользователя

Карма: 17
Рейтинг сообщений: 227
Зарегистрирован: Вс май 13, 2012 00:01:54
Сообщений: 1470
Рейтинг сообщения: 1
Электронщики всех стран - соединяйтесь!!!

Частоту (F) в этой схеме задают C3 и R2. точнее значение величины t=C3*R2, имеющей размерность времени - постоянная времени. Соответственно F ~ k / R2*C3 при k < 1
Измените величину С3. В какую сторону - сами догадайтесь :>))


Вернуться наверх
 
Не в сети
 Заголовок сообщения: Re: Propeller clock
СообщениеДобавлено: Вт май 26, 2015 10:58:50 
Мучитель микросхем

Карма: 10
Рейтинг сообщений: 14
Зарегистрирован: Пт апр 01, 2011 09:43:17
Сообщений: 492
Откуда: подмосковье 17км от МКАД
Рейтинг сообщения: 0
Друзья, у кого рабочая собранная платка вращающейся части есть.В обмен предлагаю собранную рабочую базовую платку на 555
Изображение
В принципе могу и катушки на вентиляторе намотать, только неподвижную сами крепить будете-у меня неаккуратно получается :(

_________________
ХОТЕЛКИ:
-старые приемники
-подсвечник (3-5 свечей)
-фигурки ЛФЗ
-старые фотики и объективы,
-стеллаж для гаража (размер обсуждаем)
-механизм от немецких настенных часов с боем
-часы сейко со светлым циферблатом

[url=http://nick-name.ru/nickname/id736884/][img]http://nick-name.ru/forum/Mihail-1.gif[/img][/url]


Вернуться наверх
 
Не в сети
 Заголовок сообщения: Re: Propeller clock
СообщениеДобавлено: Вт май 26, 2015 14:24:48 
Друг Кота
Аватар пользователя

Карма: 52
Рейтинг сообщений: 846
Зарегистрирован: Вт сен 07, 2010 03:01:06
Сообщений: 16545
Откуда: Moscow-Izmaylovo
Рейтинг сообщения: 0
Паять это не пару сотен витков мотать :)))

Изображение Изображение

Изображение Изображение

Изображение

_________________
Лечу лечить WWWашу покалеченную технику.


Вернуться наверх
 
Не в сети
 Заголовок сообщения: Re: Propeller clock
СообщениеДобавлено: Пт янв 29, 2016 00:05:24 
Родился

Зарегистрирован: Ср мар 26, 2014 21:34:00
Сообщений: 6
Откуда: Украина
Рейтинг сообщения: 0
Миха, а что тема все уже забыта что ли? я так и не понял, доделал ли ты этот веник на pic16f886 или нет ???


Вернуться наверх
 
Показать сообщения за:  Сортировать по:  Вернуться наверх
Начать новую тему Ответить на тему  [ Сообщений: 1389 ]     ... , , , 68, ,  

Часовой пояс: UTC + 3 часа


Кто сейчас на форуме

Сейчас этот форум просматривают: нет зарегистрированных пользователей и гости: 15


Вы не можете начинать темы
Вы не можете отвечать на сообщения
Вы не можете редактировать свои сообщения
Вы не можете удалять свои сообщения
Вы не можете добавлять вложения

Найти:
Перейти:  


Powered by phpBB © 2000, 2002, 2005, 2007 phpBB Group
Русская поддержка phpBB
Extended by Karma MOD © 2007—2012 m157y
Extended by Topic Tags MOD © 2012 m157y