Например TDA7294

Форум РадиоКот • Просмотр темы - Электронный баян
Форум РадиоКот
Здесь можно немножко помяукать :)

Текущее время: Пн дек 15, 2025 13:00:51

Часовой пояс: UTC + 3 часа


ПРЯМО СЕЙЧАС:



Начать новую тему Ответить на тему  [ Сообщений: 476 ]     ... , , , 12, , , ...  
Автор Сообщение
Не в сети
 Заголовок сообщения: Re: Что бы такого сконструировать новенького и интересного?
СообщениеДобавлено: Вт янв 26, 2016 08:49:32 
Друг Кота
Аватар пользователя

Карма: 107
Рейтинг сообщений: 1031
Зарегистрирован: Пт дек 17, 2010 15:07:50
Сообщений: 12364
Откуда: Крымский Федеральный Округ
Рейтинг сообщения: 0
Хм... А знатную можно штуку на 155 серии замутить. :))) 12 нот по 4 октавы... это 24 микросхемки К155ТМ2. И ещё 48 элементов И для коммутации. Это 12 штук, например, К155ЛА3. (да, с инверсией, ну и бог с ним. Нет у меня ЛИ1).

Но к этому делу ещё 48 клавиш и тут я бессилен. :roll:

_________________
Изображение
И ты врёшь!!! © Vladisman
Изображение


Вернуться наверх
 
Не в сети
 Заголовок сообщения: Re: Что бы такого сконструировать новенького и интересного?
СообщениеДобавлено: Вт янв 26, 2016 09:51:46 
Говорящий с текстолитом
Аватар пользователя

Карма: 10
Рейтинг сообщений: 16
Зарегистрирован: Сб фев 18, 2012 15:42:29
Сообщений: 1644
Откуда: Курск
Рейтинг сообщения: 0
У гармони 50 клавишь. Хотя я бы добавил гармони поболее басов. Что бы были полные контроктава и большая октава ну и малая. Короче что бы все были басы. и добавил бы полутонов для правой руки. Все бы полутона для трех первых октав


Вернуться наверх
 
Не в сети
 Заголовок сообщения: Re: Что бы такого сконструировать новенького и интересного?
СообщениеДобавлено: Вт янв 26, 2016 10:22:43 
Говорящий с текстолитом
Аватар пользователя

Карма: 10
Рейтинг сообщений: 16
Зарегистрирован: Сб фев 18, 2012 15:42:29
Сообщений: 1644
Откуда: Курск
Рейтинг сообщения: 0
Заголовок: Что бы такого сконструировать новенького и интересного?

abc писал(а):
mixon46 писал(а):
...берем семь генераторов настроеных на частоту 3 октавы
А че не двенадцать ?
Или нынче в моде только белые клавиши ?
можно и 12. можно вообще пианино сделать.


Вернуться наверх
 
Не в сети
 Заголовок сообщения: Re: Что бы такого сконструировать новенького и интересного?
СообщениеДобавлено: Вт янв 26, 2016 12:59:52 
Друг Кота
Аватар пользователя

Карма: 58
Рейтинг сообщений: 421
Зарегистрирован: Чт мар 20, 2008 01:06:40
Сообщений: 3369
Откуда: Севастополь
Рейтинг сообщения: 0
Не туда мыслите.
Уже писал - есть специально обученные микросхемы, которые поддерживают стандарт MIDI.
Напр., http://www.vlsi.fi/en/products/vs1053.html
Вот и рулите ею своим любимым МК.
Еще на ISA-шных аудиокартах стояли OPL3-чипы, ими тоже можно рулить, эмуляция сигналов шины достаточно простая.

_________________
>(*.*)<
Котище огромно, ушасто, пушисто, глазасто, зубасто, колючелапо и мявай. (c)


Вернуться наверх
 
Эиком - электронные компоненты и радиодетали
Не в сети
 Заголовок сообщения: Re: Что бы такого сконструировать новенького и интересного?
СообщениеДобавлено: Вт янв 26, 2016 13:08:37 
Друг Кота
Аватар пользователя

Карма: 107
Рейтинг сообщений: 1031
Зарегистрирован: Пт дек 17, 2010 15:07:50
Сообщений: 12364
Откуда: Крымский Федеральный Округ
Рейтинг сообщения: 0
Так не интересно. :wink: Такое уже есть, да и вообще спецмикросхемы это не круто. А вот повозится с ИМС малой степени интеграции...

_________________
Изображение
И ты врёшь!!! © Vladisman
Изображение


Вернуться наверх
 
Не в сети
 Заголовок сообщения: Re: Что бы такого сконструировать новенького и интересного?
СообщениеДобавлено: Вт янв 26, 2016 13:16:46 
Говорящий с текстолитом
Аватар пользователя

Карма: 10
Рейтинг сообщений: 16
Зарегистрирован: Сб фев 18, 2012 15:42:29
Сообщений: 1644
Откуда: Курск
Рейтинг сообщения: 0
просто КОТ писал(а):
Так не интересно. :wink: Такое уже есть, да и вообще спецмикросхемы это не круто. А вот повозится с ИМС малой степени интеграции...

ну да что интересного в том что бы использовать уже придуманную схему которая находится в одной имс. интересно самому придумать что нибудь. я вот подумываю что может заменить 12 генераторов в одну микросхему. ну лили хотя бы в пару микросхем. может сделать всего один генератор и менять его частоту на 4 октаве до,до#,ре,ре#,ми,фа,фа#,соль,соль#,ля,ля#,си. А октаву выбирать с помощью делителя. на крайняк можно задействовать штуки 3 генератора. микроконтроллером управлять октавами и тонами. подключить к нему еще и матрицу


Вернуться наверх
 
Не в сети
 Заголовок сообщения: Re: Что бы такого сконструировать новенького и интересного?
СообщениеДобавлено: Вт янв 26, 2016 13:33:38 
Друг Кота
Аватар пользователя

Карма: 107
Рейтинг сообщений: 1031
Зарегистрирован: Пт дек 17, 2010 15:07:50
Сообщений: 12364
Откуда: Крымский Федеральный Округ
Рейтинг сообщения: 0
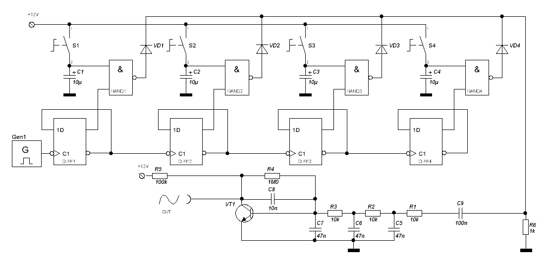
Ммм... кстати говоря... а ведь это вариант. Матрица из 12 резисторов задаёт частоту RC генератора. А мультиплексор снимает сигнал с 1...4 делителей. Только тогда кнопки надо с парой независимых контактов. Типа П2К только маленьких.

СпойлерИзображение


Под спойлером пол-синтезатора на 1 микросхеме К155ЛА3 и двух К155ТМ2. Ну и КТ3102 одна штучка. Выход -- синусоида, но он высокоомный, и уровень гуляет. Стоит добавить АРУ на ОУ. И потом переменник -- громкость, и на ОУ же повторитель.

По нажатию кнопки остаётся послезвучание. А вот с генераторами как быть -- надо подумать. Можно сделать 12 генераторов на 3 микросхемах К155ТЛ3 и включать их с тех же кнопок, только диодами развязаться.


Вложения:
Синтезатор.GIF [14.35 KiB]
Скачиваний: 675

_________________
Изображение
И ты врёшь!!! © Vladisman
Изображение
Вернуться наверх
 
Не в сети
 Заголовок сообщения: Re: Что бы такого сконструировать новенького и интересного?
СообщениеДобавлено: Вт янв 26, 2016 14:40:41 
Сверлит текстолит когтями

Карма: 6
Рейтинг сообщений: 275
Зарегистрирован: Пт авг 21, 2009 03:22:12
Сообщений: 1162
Рейтинг сообщения: 0
просто КОТ писал(а):
А знатную можно штуку на 155 серии замутить....повозится с ИМС малой степени интеграции...

Все уже придумано: "ЭМИ с канальным процессором", "Радио". 1988год №11, 12, 1989год №8, 9
На 155 серии, как заказано. :))

P.S. В "Радио" был постоянный раздел "Электромузыкальные инструменты", можно полистать.
P.P.S А если полистать более старые номера, можно схемы на транзисторах найти. Триггеры на транзисторах - звучит! И ведь работало...


Вернуться наверх
 
Не в сети
 Заголовок сообщения: Re: Что бы такого сконструировать новенького и интересного?
СообщениеДобавлено: Вт янв 26, 2016 14:52:52 
Сверлит текстолит когтями

Карма: 6
Рейтинг сообщений: 275
Зарегистрирован: Пт авг 21, 2009 03:22:12
Сообщений: 1162
Рейтинг сообщения: 0
просто КОТ писал(а):
... А вот с генераторами как быть -- надо подумать. Можно сделать 12 генераторов на 3 микросхемах К155ТЛ3 ...
И всё это хозяйство будет постоянно разъезжаться, давая 100 очков форы honkey-tonk фортепиано, на котором обычно любят исполнять "Рэгтайм кленового листа"

Генератор лучше делать кварцованный, а дальше, как вариант, из него делать синтез 12 нот верхней октавы и делить.


Последний раз редактировалось bolek Вт янв 26, 2016 14:58:32, всего редактировалось 1 раз.

Вернуться наверх
 
Не в сети
 Заголовок сообщения: Re: Что бы такого сконструировать новенького и интересного?
СообщениеДобавлено: Вт янв 26, 2016 14:55:32 
Друг Кота
Аватар пользователя

Карма: 58
Рейтинг сообщений: 421
Зарегистрирован: Чт мар 20, 2008 01:06:40
Сообщений: 3369
Откуда: Севастополь
Рейтинг сообщения: 0
просто КОТ писал(а):
Так не интересно. :wink: Такое уже есть, да и вообще спецмикросхемы это не круто. А вот повозится с ИМС малой степени интеграции...

Была такая брошюра "В помощь радиолюбителю".
Где-то в середине 80-х в одном из выпусков была схема задающего генератора для ЭМИ, в основе которой был всего один генератор и связка хитрых делителей, которые на выходе выдавали все 12 нот четвертой (вроде) октавы.
Дальше их надо было только поделить на 2/4/8/16.
Все было собрано на К155-й серии.

_________________
>(*.*)<
Котище огромно, ушасто, пушисто, глазасто, зубасто, колючелапо и мявай. (c)


Вернуться наверх
 
Не в сети
 Заголовок сообщения: Re: Что бы такого сконструировать новенького и интересного?
СообщениеДобавлено: Вт янв 26, 2016 15:04:25 
Друг Кота
Аватар пользователя

Карма: 107
Рейтинг сообщений: 1031
Зарегистрирован: Пт дек 17, 2010 15:07:50
Сообщений: 12364
Откуда: Крымский Федеральный Округ
Рейтинг сообщения: 0
Можно генератор-то взять один, с матрицей резисторов на 12 тонов. Типа как на картинке. Настроить его на 4 октаву. А потом подключить мой блок делителей.
Изображение

Вот только кто делать будет.... :roll:

_________________
Изображение
И ты врёшь!!! © Vladisman
Изображение


Вернуться наверх
 
Не в сети
 Заголовок сообщения: Re: Что бы такого сконструировать новенького и интересного?
СообщениеДобавлено: Вт янв 26, 2016 16:44:36 
Говорящий с текстолитом
Аватар пользователя

Карма: 10
Рейтинг сообщений: 16
Зарегистрирован: Сб фев 18, 2012 15:42:29
Сообщений: 1644
Откуда: Курск
Рейтинг сообщения: 0
Я бы попробовал собрать но нужно разработать схему без косяков


Вернуться наверх
 
Не в сети
 Заголовок сообщения: Re: Что бы такого сконструировать новенького и интересного?
СообщениеДобавлено: Вт янв 26, 2016 17:41:03 
Друг Кота
Аватар пользователя

Карма: 107
Рейтинг сообщений: 1031
Зарегистрирован: Пт дек 17, 2010 15:07:50
Сообщений: 12364
Откуда: Крымский Федеральный Округ
Рейтинг сообщения: 0
Герр Кризис, танки грязи не боятся. Делать ни ПЛИС -- так а что там делать паятелю? Привести полсотни клавиш к микросхеме и с неё сделать вывод ШИМа на динамик? Увольте, это не интересно. А труды программиста, это вопрос других людей. Не ко мне.

А вот реализация чего-либо на логике, она как разминка для мозгов. Вот тебе генераторы, вот тебе делители, вот тебе смесители, и давай, компонируй. Очень хорошо приучает к оптимизации и рационализации. Полифонию... тут и правда сложнее. Хотя 12 генераторов которые молотят постоянно эту проблему решают. Тогда в схеме, в любой момент, будут все 48 частот. 4 октавы с полутонами. А кнопками просто загоняем их через диоды в смеситель. К слову, это влезет всего в 24 ТМ2 и полсотни диодов. :beer:

_________________
Изображение
И ты врёшь!!! © Vladisman
Изображение


Вернуться наверх
 
Не в сети
 Заголовок сообщения: Re: Что бы такого сконструировать новенького и интересного?
СообщениеДобавлено: Вт янв 26, 2016 18:07:42 
Друг Кота
Аватар пользователя

Карма: 107
Рейтинг сообщений: 1031
Зарегистрирован: Пт дек 17, 2010 15:07:50
Сообщений: 12364
Откуда: Крымский Федеральный Округ
Рейтинг сообщения: 0
Я видел этот проект, но... что мне в нём модифицировать? Там есть микросхема, есть "кнопки" и есть вывод на динамик. И что прикажете с эим сделать?

Там нет ничего больше. Мне такие схемы не интересны.

_________________
Изображение
И ты врёшь!!! © Vladisman
Изображение


Вернуться наверх
 
Не в сети
 Заголовок сообщения: Re: Что бы такого сконструировать новенького и интересного?
СообщениеДобавлено: Вт янв 26, 2016 19:08:00 
Друг Кота
Аватар пользователя

Карма: 233
Рейтинг сообщений: 11338
Зарегистрирован: Чт авг 30, 2012 20:24:40
Сообщений: 37346
Откуда: Нижний Новгород
Рейтинг сообщения: 0
Цитата:
Мне такие схемы не интересны.
А надо как? Чтобы было "в гамаке и стоя"?
Если я чего-то собираю - мне важен результат. Больше ничего.

Да, кстати. Та схема с подстроечными резисторами на каждой клавише - фуфельная.
Плывёт токо в путь.
Чтобы не полоскало по ушам - нужно обязательно кварцевать ЗГ.


Вернуться наверх
 
Не в сети
 Заголовок сообщения: Re: Что бы такого сконструировать новенького и интересного?
СообщениеДобавлено: Вт янв 26, 2016 19:23:55 
Друг Кота
Аватар пользователя

Карма: 107
Рейтинг сообщений: 1031
Зарегистрирован: Пт дек 17, 2010 15:07:50
Сообщений: 12364
Откуда: Крымский Федеральный Округ
Рейтинг сообщения: 0
Если важен результат, то просто берёшь и делаешь... Тут и не пообсуждать особо. А если цель -- творчество? Если цель -- получение опыта проектировки, разработки?

Ну а кварцевание... Кварцевать 12 отдельных генераторов низкой частоты? Глупости какие. В серьёзном устройстве кварцуем эталонный, и потом цифровой синтез. А для поделки и так нормально. Вряд ли кому принципиально играть в одном тоне от -40*С до +60*С... :)))

_________________
Изображение
И ты врёшь!!! © Vladisman
Изображение


Вернуться наверх
 
Не в сети
 Заголовок сообщения: Re: Что бы такого сконструировать новенького и интересного?
СообщениеДобавлено: Вт янв 26, 2016 20:34:50 
Друг Кота
Аватар пользователя

Карма: 233
Рейтинг сообщений: 11338
Зарегистрирован: Чт авг 30, 2012 20:24:40
Сообщений: 37346
Откуда: Нижний Новгород
Рейтинг сообщения: 0
просто КОТ писал(а):
Кварцевать 12 отдельных генераторов низкой частоты?
А я этого и не писал.
Я писал "кварцевать ЗГ (задающий генератор)".
А дальше - логикой (делим/минусуем), как душе угодно.
просто КОТ писал(а):
Вряд ли кому принципиально играть в одном тоне от -40*С до +60*С
Фальшь уже чувствуется при отклонении на десяток герц.


Вернуться наверх
 
Не в сети
 Заголовок сообщения: Re: Что бы такого сконструировать новенького и интересного?
СообщениеДобавлено: Вт янв 26, 2016 20:55:26 
Говорящий с текстолитом
Аватар пользователя

Карма: 10
Рейтинг сообщений: 16
Зарегистрирован: Сб фев 18, 2012 15:42:29
Сообщений: 1644
Откуда: Курск
Рейтинг сообщения: 0
Можно попробовать задействовать всего штук пять генераторов. И дать им возможность каждому выбирать какой тон играть. А далее подключать к каждому из них нужное количество делителей и снимать звук. Тут работа для мк. Для задания тембров можно использовать другой мк с записанными ему в память тембрами и длительностями. вместе с работающим таймером и операционным усилителем с изменением коэфициента усиления.


Вернуться наверх
 
Не в сети
 Заголовок сообщения: Re: Что бы такого сконструировать новенького и интересного?
СообщениеДобавлено: Вт янв 26, 2016 21:39:54 
Друг Кота
Аватар пользователя

Карма: 76
Рейтинг сообщений: 782
Зарегистрирован: Чт мар 07, 2013 20:39:17
Сообщений: 3714
Откуда: Краснодар
Рейтинг сообщения: 4
Раз тут собрались одни меломаны :)) игрался с одной микросхемой. Умеет рисовать треугольники, квадраты, синус. Широкий диапазон частот. Собиратели УНЧ одно время были озадачены похожим вопросом. :write:

Изображение Изображение


Вернуться наверх
 
Не в сети
 Заголовок сообщения: Re: Что бы такого сконструировать новенького и интересного?
СообщениеДобавлено: Вт янв 26, 2016 22:59:42 
Говорящий с текстолитом
Аватар пользователя

Карма: 10
Рейтинг сообщений: 16
Зарегистрирован: Сб фев 18, 2012 15:42:29
Сообщений: 1644
Откуда: Курск
Рейтинг сообщения: 0
надо попробовать для начала вот это собрать и сыграть че нитьИзображение
такое же можно собрать и на таймере 555. а частоту настроить частотомером


Вернуться наверх
 
Показать сообщения за:  Сортировать по:  Вернуться наверх
Начать новую тему Ответить на тему  [ Сообщений: 476 ]     ... , , , 12, , , ...  

Часовой пояс: UTC + 3 часа


Кто сейчас на форуме

Сейчас этот форум просматривают: нет зарегистрированных пользователей и гости: 53


Вы не можете начинать темы
Вы не можете отвечать на сообщения
Вы не можете редактировать свои сообщения
Вы не можете удалять свои сообщения
Вы не можете добавлять вложения

Найти:
Перейти:  


Powered by phpBB © 2000, 2002, 2005, 2007 phpBB Group
Русская поддержка phpBB
Extended by Karma MOD © 2007—2012 m157y
Extended by Topic Tags MOD © 2012 m157y