Например TDA7294

Форум РадиоКот • Просмотр темы - Умный дом своими руками
Форум РадиоКот
Здесь можно немножко помяукать :)

Текущее время: Пт янв 09, 2026 00:46:21

Часовой пояс: UTC + 3 часа


ПРЯМО СЕЙЧАС:



Начать новую тему Ответить на тему  [ Сообщений: 467 ]     ... , , , 13, , , ...  
Автор Сообщение
Не в сети
 Заголовок сообщения: Re: Умный дом своими руками
СообщениеДобавлено: Вс апр 27, 2025 19:38:26 
Друг Кота

Карма: -1
Рейтинг сообщений: 86
Зарегистрирован: Вт мар 13, 2012 12:16:13
Сообщений: 8899
Откуда: .ru
Рейтинг сообщения: 0
ещё подкрутили))
Вложение:
схема.jpg [155.26 KiB]
Скачиваний: 2568

по проводам работает намного лучше... чем по радио))
:tea:


Вернуться наверх
 
Не в сети
 Заголовок сообщения: Re: Умный дом своими руками
СообщениеДобавлено: Ср май 14, 2025 23:55:08 
Друг Кота

Карма: -1
Рейтинг сообщений: 86
Зарегистрирован: Вт мар 13, 2012 12:16:13
Сообщений: 8899
Откуда: .ru
Рейтинг сообщения: 0
ещё подкрутили))
Вложение:
схема.jpg [151.88 KiB]
Скачиваний: 1476

:tea:


Вложения:
Dom_4.rar [228.65 KiB]
Скачиваний: 75
Вернуться наверх
 
Не в сети
 Заголовок сообщения: Re: Умный дом своими руками
СообщениеДобавлено: Чт май 15, 2025 00:55:20 
Друг Кота
Аватар пользователя

Карма: 20
Рейтинг сообщений: 488
Зарегистрирован: Сб ноя 20, 2010 21:54:31
Сообщений: 3954
Рейтинг сообщения: 0
И провода экранированные. Излучения маломощные, но - постоянные, а постоянное влияние ВЧ полей передатчиков может и сказаться


Вернуться наверх
 
Не в сети
 Заголовок сообщения: Re: Умный дом своими руками
СообщениеДобавлено: Чт май 15, 2025 13:58:40 
Друг Кота

Карма: -1
Рейтинг сообщений: 86
Зарегистрирован: Вт мар 13, 2012 12:16:13
Сообщений: 8899
Откуда: .ru
Рейтинг сообщения: 0
провода обычные без экрана
Вложение:
провода.jpg [5.49 KiB]
Скачиваний: 64

провода в экране трудно протаксивать в труднодоступных местах...

Излучения маломощные, непостоянные.

Добавлено after 4 minutes 39 seconds:
в этой схеме
СпойлерИзображение

питание отдельное...
:roll:
-при отдельном питании замечены редкие потери пакетов. Предположительно из-за помех в сети ~220 вольт.
-при питании от одного блока питания, аналог PoE, потерь пакетов не зафиксировано. Работает стабильно.
:tea:


Вернуться наверх
 
Эиком - электронные компоненты и радиодетали
Не в сети
 Заголовок сообщения: Re: Умный дом своими руками
СообщениеДобавлено: Пт май 30, 2025 17:35:18 
Друг Кота

Карма: -1
Рейтинг сообщений: 86
Зарегистрирован: Вт мар 13, 2012 12:16:13
Сообщений: 8899
Откуда: .ru
Рейтинг сообщения: 0
:tea:


Вложения:
Dom_5.rar [228.03 KiB]
Скачиваний: 39
Вернуться наверх
 
Не в сети
 Заголовок сообщения: Re: Умный дом своими руками
СообщениеДобавлено: Вс июн 29, 2025 13:58:41 
Друг Кота

Карма: -1
Рейтинг сообщений: 86
Зарегистрирован: Вт мар 13, 2012 12:16:13
Сообщений: 8899
Откуда: .ru
Рейтинг сообщения: 0
добавим энергосбережение))
:tea:


Вложения:
Dom_6_1.rar [98.96 KiB]
Скачиваний: 33
Dom_6_0.rar [197.42 KiB]
Скачиваний: 30
Вернуться наверх
 
Не в сети
 Заголовок сообщения: Re: Умный дом своими руками
СообщениеДобавлено: Пн июл 07, 2025 17:35:45 
Друг Кота

Карма: -1
Рейтинг сообщений: 86
Зарегистрирован: Вт мар 13, 2012 12:16:13
Сообщений: 8899
Откуда: .ru
Рейтинг сообщения: 0
программка для ПК.))

распаковать в папку D:\Dom
:tea:


Вложения:
Dom.rar [148.26 KiB]
Скачиваний: 27
Вернуться наверх
 
Не в сети
 Заголовок сообщения: Re: Умный дом своими руками
СообщениеДобавлено: Чт июл 10, 2025 21:25:30 
Друг Кота

Карма: -1
Рейтинг сообщений: 86
Зарегистрирован: Вт мар 13, 2012 12:16:13
Сообщений: 8899
Откуда: .ru
Рейтинг сообщения: 0
интернет не доделали ))
на чём мы остановились...
Вложение:
схема_Ethernet.rar [122.09 KiB]
Скачиваний: 32

много МК...
:roll:
надо переделать на TTL логику))
Вложение:
схема_D.rar [9.31 KiB]
Скачиваний: 31

:roll:
что-то типа такого...
Вложение:
TTL_0.rar [39.54 KiB]
Скачиваний: 35

:tea:


Вернуться наверх
 
Не в сети
 Заголовок сообщения: Re: Умный дом своими руками
СообщениеДобавлено: Чт авг 07, 2025 17:51:24 
Друг Кота

Карма: -1
Рейтинг сообщений: 86
Зарегистрирован: Вт мар 13, 2012 12:16:13
Сообщений: 8899
Откуда: .ru
Рейтинг сообщения: 0
на чём мы остановились...
надо переделать алгоритм... сделаем по стандарту.
Вложение:
стандарт.jpg [45.7 KiB]
Скачиваний: 376

:tea:


Вложения:
Dom_7_1.rar [100.53 KiB]
Скачиваний: 93
Dom_7_0.rar [197.42 KiB]
Скачиваний: 23
Вернуться наверх
 
Не в сети
 Заголовок сообщения: Re: Умный дом своими руками
СообщениеДобавлено: Вс авг 10, 2025 16:11:59 
Друг Кота

Карма: -1
Рейтинг сообщений: 86
Зарегистрирован: Вт мар 13, 2012 12:16:13
Сообщений: 8899
Откуда: .ru
Рейтинг сообщения: 0
программка для ПК.))
распаковать в папку D:\Dom
Вложение:
Dom.rar [148.49 KiB]
Скачиваний: 26

:tea:


Вложения:
Dom_исходник.rar [26.03 KiB]
Скачиваний: 26
Вернуться наверх
 
Не в сети
 Заголовок сообщения: Re: Умный дом своими руками
СообщениеДобавлено: Вт авг 12, 2025 17:16:02 
Друг Кота

Карма: -1
Рейтинг сообщений: 86
Зарегистрирован: Вт мар 13, 2012 12:16:13
Сообщений: 8899
Откуда: .ru
Рейтинг сообщения: 0
ещё подкрутили))
:tea:


Вложения:
Dom_8_1.rar [100.75 KiB]
Скачиваний: 26
Dom_8_0.rar [197.42 KiB]
Скачиваний: 26
Вернуться наверх
 
Не в сети
 Заголовок сообщения: Re: Умный дом своими руками
СообщениеДобавлено: Ср авг 20, 2025 10:54:01 
Друг Кота

Карма: -1
Рейтинг сообщений: 86
Зарегистрирован: Вт мар 13, 2012 12:16:13
Сообщений: 8899
Откуда: .ru
Рейтинг сообщения: 0
:tea:


Вложения:
Dom_8.rar [26.23 KiB]
Скачиваний: 24
Вернуться наверх
 
Не в сети
 Заголовок сообщения: Re: Умный дом своими руками
СообщениеДобавлено: Пт сен 19, 2025 14:48:36 
Друг Кота

Карма: -1
Рейтинг сообщений: 86
Зарегистрирован: Вт мар 13, 2012 12:16:13
Сообщений: 8899
Откуда: .ru
Рейтинг сообщения: 0
далее...
СпойлерИзображение

:roll:
осталось спаять радио модуль...

заводское реле... 2400 мгц / 433 мгц.
СпойлерИзображение

надо сделать такое же самодельное...
сначала сделали реле 2400 мгц...
Вложение:
реле_2400мгц.jpg [102.84 KiB]
Скачиваний: 319

но оказалось что реле плохо работает...
-связь нестабильная...
-трансформатор тока греется... чувствительность маленькая...

поэтому берём модули 433 мгц...
Вложение:
433мгц.jpg [47.63 KiB]
Скачиваний: 300

сделали реле 433мгц...
Вложение:
реле_433мгц.jpg [99.87 KiB]
Скачиваний: 303

но оказалось что реле плохо работает...
-связь нестабильная...
-зато трансформатор тока больше не греется... чувствительность высокая...

сделаем антенны побольше... 1/4 лямбда...
Вложение:
реле_433мгц_антенна.jpg [33.31 KiB]
Скачиваний: 302

но оказалось что реле плохо работает...
-связь стабильная... но на 433 мгц много помех... в основном от автосигнализаций...
:roll:

тогда в качестве эксперимента попробуем сделать самодельный радио модуль на свободные частоты где нет ни Wi-Fi (2400 мгц) ни автосигнализаций (433 мгц).
например частоты между УКВ (68,5...74 мгц) и FM (88...108 мгц).

спаяли на макетке приёмник по классической схеме...
Вложение:
АМ_приёмник.jpg [91.43 KiB]
Скачиваний: 304

да. в промежутке между УКВ (68,5...74 мгц) и FM (88...108 мгц) помех нет.

тогда соберём передатчик УКВ (74...88 мгц)...
Вложение:
АМ_передатчик.jpg [35.06 KiB]
Скачиваний: 551

да. сигнал проходит чётко без помех.
только чувствительность приёмника маленькая... и полоса и широкая...
тогда добавим УВЧ в приёмник и уберём экраны... и один контур тоже...
Вложение:
АМ_передатчик и АМ_приемник.jpg [73.73 KiB]
Скачиваний: 552

да. без экранов громкость в два раза больше... экраны сильно ослабляют сигнал.
:roll:
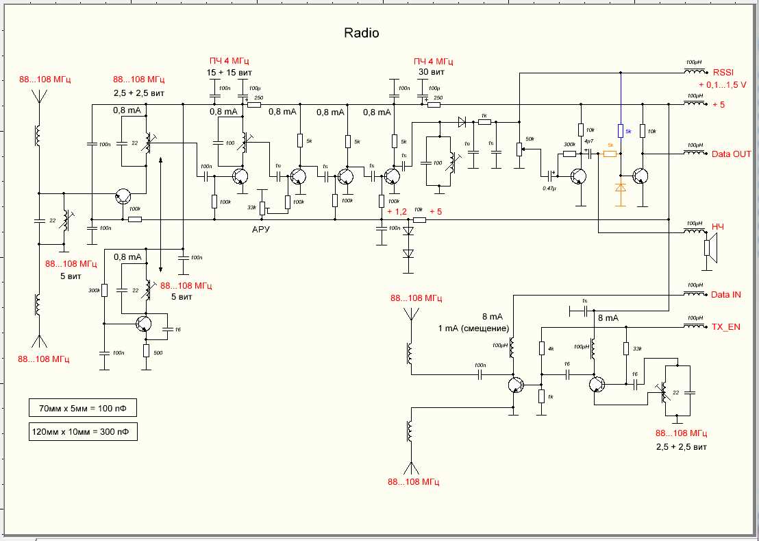
в итоге получилась такая схема...
Вложение:
схема.jpg [71.65 KiB]
Скачиваний: 299

в целом работает. но схему требуется ещё доработать...
:tea:


Вернуться наверх
 
Не в сети
 Заголовок сообщения: Re: Умный дом своими руками
СообщениеДобавлено: Сб сен 20, 2025 12:03:48 
Друг Кота

Карма: -1
Рейтинг сообщений: 86
Зарегистрирован: Вт мар 13, 2012 12:16:13
Сообщений: 8899
Откуда: .ru
Рейтинг сообщения: 0
далее...
надо подумать как безопасно передавать ключи...
:roll:
есть много вариантов...
СпойлерИзображение

СпойлерИзображение

и даже так... Физический ключ безопасности...
СпойлерИзображение

СпойлерИзображение

но проще всего напрямую подключить телефон...
СпойлерИзображение

СпойлерИзображение

для этого добавим в браузер звук...
Вложение:
браузер_звук.rar [17.79 KiB]
Скачиваний: 23

Вложение:
format_wav.txt [2.6 KiB]
Скачиваний: 14

а кодировать будем паузами...
СпойлерИзображение

СпойлерИзображение

аналогично работает ИК пульт.
СпойлерИзображение

:tea:


Вернуться наверх
 
Не в сети
 Заголовок сообщения: Re: Умный дом своими руками
СообщениеДобавлено: Чт сен 25, 2025 23:15:33 
Друг Кота

Карма: -1
Рейтинг сообщений: 86
Зарегистрирован: Вт мар 13, 2012 12:16:13
Сообщений: 8899
Откуда: .ru
Рейтинг сообщения: 0
надо подумать как безопасно передавать ключи...

вспомнил старый телефон))
:)
Вложение:
Screenshot_2.jpg [22.75 KiB]
Скачиваний: 26

там внизу у трубки три контакта... плюс... минус... и по центу сигнальный.
если положить трубку на базу то база по сигнальному контакту передаёт код... тррррр...
после этого трубка издаёт звук "пик" )) трубка привязалась к базе.
:)
похоже это самый лучший способ безопасно передавать ключи...
:tea:


Вернуться наверх
 
Не в сети
 Заголовок сообщения: Re: Умный дом своими руками
СообщениеДобавлено: Пт сен 26, 2025 06:13:16 
Друг Кота

Карма: 40
Рейтинг сообщений: 35
Зарегистрирован: Ср июл 14, 2010 18:27:52
Сообщений: 4267
Рейтинг сообщения: 0
Появилась идея сделать что-нибудь "умное". Например "Умный дом"


Самостоятельно заработайте денег, купите участок и материалы, самостоятельно постройте свой дом, желание делать дом еще и электронно "умным", само собой отпадет. Сами поймете, что все это банальное баловство. Классические приборы и коммуникации, типовые решения, классические выключатели и розетки, для качественной и комфортной жизни вполне достаточно.


Вернуться наверх
 
Не в сети
 Заголовок сообщения: Re: Умный дом своими руками
СообщениеДобавлено: Пт сен 26, 2025 08:52:39 
Нашел транзистор. Понюхал.
Аватар пользователя

Карма: -6
Рейтинг сообщений: 13
Зарегистрирован: Сб сен 04, 2010 09:31:33
Сообщений: 171
Рейтинг сообщения: 0
[uquote="Слесарь"
Самостоятельно заработайте денег, купите участок и материалы, самостоятельно постройте свой дом.[/uquote]
а в отношении телевизоров, микроволновок, холодильников, кондиционеров и т.п. ты тоже своим принципам следуешь?


Вернуться наверх
 
Не в сети
 Заголовок сообщения: Re: Умный дом своими руками
СообщениеДобавлено: Пт сен 26, 2025 09:05:36 
Друг Кота

Карма: 40
Рейтинг сообщений: 35
Зарегистрирован: Ср июл 14, 2010 18:27:52
Сообщений: 4267
Рейтинг сообщения: 0
а в отношении телевизоров, микроволновок, холодильников, кондиционеров и т.п. ты тоже своим принципам следуешь?


О каких принципах идет речь?
Я все это должен был сделать сам? Или что?

Большая часть ключевых бытовых приборов, где есть хоть сколько-то технологии выше среднего уровня, работают под управлением моих собственных электронных блоков. Телевизором не пользуюсь. "инверторная" микроволновка, СМА, под управлением своей платы, климат-системы в моих домах на базе геотермального теплового насоса полностью самодельные со своей электроникой.


Вернуться наверх
 
Не в сети
 Заголовок сообщения: Re: Умный дом своими руками
СообщениеДобавлено: Пт сен 26, 2025 09:24:49 
Нашел транзистор. Понюхал.
Аватар пользователя

Карма: -6
Рейтинг сообщений: 13
Зарегистрирован: Сб сен 04, 2010 09:31:33
Сообщений: 171
Рейтинг сообщения: 0
[uquote="Слесарь"

Большая часть ключевых бытовых приборов, где есть хоть сколько-то технологии выше среднего уровня, работают под управлением моих собственных электронных блоков. Телевизором не пользуюсь. "инверторная" микроволновка, СМА, под управлением своей платы, климат-системы в моих домах на базе геотермального теплового насоса полностью самодельные со своей электроникой.[/uquote]

цитата= все это банальное баловство. Классические приборы и коммуникации, типовые решения, классические выключатели и розетки, для качественной и комфортной жизни вполне достаточно.


Вернуться наверх
 
Не в сети
 Заголовок сообщения: Re: Умный дом своими руками
СообщениеДобавлено: Пт сен 26, 2025 10:00:54 
Друг Кота

Карма: 40
Рейтинг сообщений: 35
Зарегистрирован: Ср июл 14, 2010 18:27:52
Сообщений: 4267
Рейтинг сообщения: 0
цитата= все это банальное баловство. Классические приборы и коммуникации, типовые решения, классические выключатели и розетки, для качественной и комфортной жизни вполне достаточно.


Я перечислил свои самодельные компоненты которые не являются составляющими "умного дома", были перечислены типовые компоненты бытового комфорта которые на момент изготовления было затруднительно или невозможно купить на рынке с необходимыми мне свойствами.

"умные" выключатели и розетки, не нужны, это баловство...
Если бы человек для начала построил дом, то делать этот дом еще и "умным" думаю ему бы не захотелось. Так как его прыть что-либо сделать, была бы с избытком удовлетворена в процессе строительства дома и такими глупостями как "умный дом" заниматься уже бы не захотелось...


Вернуться наверх
 
Показать сообщения за:  Сортировать по:  Вернуться наверх
Начать новую тему Ответить на тему  [ Сообщений: 467 ]     ... , , , 13, , , ...  

Часовой пояс: UTC + 3 часа


Кто сейчас на форуме

Сейчас этот форум просматривают: нет зарегистрированных пользователей и гости: 16


Вы не можете начинать темы
Вы не можете отвечать на сообщения
Вы не можете редактировать свои сообщения
Вы не можете удалять свои сообщения
Вы не можете добавлять вложения

Найти:
Перейти:  


Powered by phpBB © 2000, 2002, 2005, 2007 phpBB Group
Русская поддержка phpBB
Extended by Karma MOD © 2007—2012 m157y
Extended by Topic Tags MOD © 2012 m157y