Например TDA7294

Форум РадиоКот • Просмотр темы - Преобразователи для часов на газоразрядных индикаторах
Форум РадиоКот
Здесь можно немножко помяукать :)

Текущее время: Чт дек 18, 2025 02:06:09

Часовой пояс: UTC + 3 часа


ПРЯМО СЕЙЧАС:



Начать новую тему Ответить на тему  [ Сообщений: 3034 ]     ... , , , 16, , , ...  
Автор Сообщение
Не в сети
 Заголовок сообщения: Re: Преобразователи напряжения для газоразрядных индикаторов
СообщениеДобавлено: Вт ноя 15, 2011 15:56:35 
Друг Кота
Аватар пользователя

Карма: 38
Рейтинг сообщений: 549
Зарегистрирован: Пн июл 14, 2008 21:28:00
Сообщений: 10688
Откуда: Москва
Рейтинг сообщения: 0
размах пульсаций на выходе.
и кстати ключевой транзистор там всего на 40в, значит нужен внешний высоковольтный

_________________
Ищу тиратрон ТХИ1-2000/4, ГРИ ИН-23, ФЭУ-103; 134; 135, 138, 155, 157, лампу ИСШ-7.
Любые ГИС серий 203, 225, 233, 244, 250, 296, 801, 838 в любом состоянии. Компоненты и детали от миниатюрных твердотельных лазеров.


Вернуться наверх
 
Не в сети
 Заголовок сообщения: Re: Преобразователи напряжения для газоразрядных индикаторов
СообщениеДобавлено: Вт ноя 15, 2011 16:14:16 
Потрогал лапой паяльник

Карма: 9
Рейтинг сообщений: 30
Зарегистрирован: Пн май 23, 2011 18:27:41
Сообщений: 336
Рейтинг сообщения: 0
еще в даташите есть простые формулы для расчета частоты, индуктивности, и тока транзистора.
Я их использовал для расчета преобразователя на FastPWM таймере МК и эксперементально все подтвердилось


Вернуться наверх
 
Не в сети
 Заголовок сообщения: Re: Преобразователи напряжения для газоразрядных индикаторов
СообщениеДобавлено: Вт ноя 15, 2011 20:04:26 
Держит паяльник хвостом
Аватар пользователя

Карма: 11
Рейтинг сообщений: 43
Зарегистрирован: Вс май 23, 2010 13:55:42
Сообщений: 908
Откуда: Украина, Александрия
Рейтинг сообщения: 0
FreshMan писал(а):
а как их расчитать под определенное напряжение ?

Микросхема "добивается" чтоб на входе 5 было определенное напряжение (какое см. даташит) это напряжение зависит от делителя, с которого оно снимается. Тоесть если изменить например верхнее плече делителя, то и изменится выходное напряжение преобразователя.

_________________
«И всё-таки она вертится!»


Вернуться наверх
 
Не в сети
 Заголовок сообщения: Re: Преобразователи напряжения для газоразрядных индикаторов
СообщениеДобавлено: Вт ноя 15, 2011 20:09:02 
Друг Кота
Аватар пользователя

Карма: 27
Рейтинг сообщений: 33
Зарегистрирован: Пн ноя 22, 2010 00:57:15
Сообщений: 6296
Откуда: Ukraine
Рейтинг сообщения: 0
suslogon писал(а):
размах пульсаций на выходе.

простите за тупость: это что еще за пульсации ? :dont_know:

_________________
Tell Me The Truth


Вернуться наверх
 
Эиком - электронные компоненты и радиодетали
Не в сети
 Заголовок сообщения: Re: Преобразователи напряжения для газоразрядных индикаторов
СообщениеДобавлено: Вт ноя 15, 2011 21:04:03 
Поставщик валерьянки для Кота
Аватар пользователя

Карма: 11
Рейтинг сообщений: 88
Зарегистрирован: Вт фев 09, 2010 02:04:53
Сообщений: 2019
Откуда: Санкт-Петербург
Рейтинг сообщения: 0
Любой блок питания, тем более импульсный, выдаёт не идеальное постоянное напряжение. Оно немного пульсирует, это хорошо видно осциллографом.

_________________
Фак, кот грызёт провод! Сейчас его ударит либо током, либо тапком! ))


Вернуться наверх
 
Не в сети
 Заголовок сообщения: Re: Преобразователи напряжения для газоразрядных индикаторов
СообщениеДобавлено: Вт ноя 15, 2011 21:12:55 
Друг Кота
Аватар пользователя

Карма: 27
Рейтинг сообщений: 33
Зарегистрирован: Пн ноя 22, 2010 00:57:15
Сообщений: 6296
Откуда: Ukraine
Рейтинг сообщения: 0
ага....., понял, значит это параметр нужно ставить в 0 ?

_________________
Tell Me The Truth


Вернуться наверх
 
Не в сети
 Заголовок сообщения: Re: Преобразователи напряжения для газоразрядных индикаторов
СообщениеДобавлено: Вт ноя 15, 2011 21:14:58 
Потрогал лапой паяльник

Карма: 9
Рейтинг сообщений: 30
Зарегистрирован: Пн май 23, 2011 18:27:41
Сообщений: 336
Рейтинг сообщения: 0
от него зависит какой емкости брать конденсатор на выход


Вернуться наверх
 
Не в сети
 Заголовок сообщения: Re: Преобразователи напряжения для газоразрядных индикаторов
СообщениеДобавлено: Вт ноя 15, 2011 21:17:41 
Друг Кота
Аватар пользователя

Карма: 27
Рейтинг сообщений: 33
Зарегистрирован: Пн ноя 22, 2010 00:57:15
Сообщений: 6296
Откуда: Ukraine
Рейтинг сообщения: 0
значит если я поставлю вышеобозначенный параметр в 0 то емкость выходного кондера будет стремиться к бесконечности ?
и еще, какую частоту задавать ? 50кГц хватит ?

_________________
Tell Me The Truth


Вернуться наверх
 
Не в сети
 Заголовок сообщения: Re: Преобразователи напряжения для газоразрядных индикаторов
СообщениеДобавлено: Вт ноя 15, 2011 21:22:18 
Друг Кота
Аватар пользователя

Карма: 38
Рейтинг сообщений: 549
Зарегистрирован: Пн июл 14, 2008 21:28:00
Сообщений: 10688
Откуда: Москва
Рейтинг сообщения: 0
нулевые пульсации только у батарейки :)

_________________
Ищу тиратрон ТХИ1-2000/4, ГРИ ИН-23, ФЭУ-103; 134; 135, 138, 155, 157, лампу ИСШ-7.
Любые ГИС серий 203, 225, 233, 244, 250, 296, 801, 838 в любом состоянии. Компоненты и детали от миниатюрных твердотельных лазеров.


Вернуться наверх
 
Не в сети
 Заголовок сообщения: Re: Преобразователи напряжения для газоразрядных индикаторов
СообщениеДобавлено: Вт ноя 15, 2011 21:25:15 
Потрогал лапой паяльник

Карма: 9
Рейтинг сообщений: 30
Зарегистрирован: Пн май 23, 2011 18:27:41
Сообщений: 336
Рейтинг сообщения: 0
хватит, 30-100, частота зависит от имеющегося у вас дросселя, допустимого пикового тока транзистора и мощности


Вернуться наверх
 
Не в сети
 Заголовок сообщения: Re: Преобразователи напряжения для газоразрядных индикаторов
СообщениеДобавлено: Пт ноя 18, 2011 02:21:33 
Родился

Зарегистрирован: Пт ноя 18, 2011 01:32:35
Сообщений: 2
Рейтинг сообщения: 0
Всем приветик! подскажите ни кто не про бывал делать преобразователь из куллира компьютерного, то есть отмотать обмотки, с моторчика и намотать их на транс-тор вторичной обмотки! как идея?


Вернуться наверх
 
Не в сети
 Заголовок сообщения: Re: Преобразователи напряжения для газоразрядных индикаторов
СообщениеДобавлено: Пт ноя 18, 2011 16:31:05 
Поставщик валерьянки для Кота
Аватар пользователя

Карма: 2
Рейтинг сообщений: 15
Зарегистрирован: Чт янв 20, 2011 16:47:18
Сообщений: 1954
Откуда: Старый Оскол
Рейтинг сообщения: 0
eNDy-2011 писал(а):
Всем приветик! подскажите ни кто не про бывал делать преобразователь из куллира компьютерного, то есть отмотать обмотки, с моторчика и намотать их на транс-тор вторичной обмотки! как идея?

жалко купить 555, дроссель и полевик?

_________________
Быстро, Качественно, Недорого.
Выбрать можно только 2 варианта.


Вернуться наверх
 
Не в сети
 Заголовок сообщения: Re: Преобразователи напряжения для газоразрядных индикаторов
СообщениеДобавлено: Сб ноя 19, 2011 00:20:51 
Поставщик валерьянки для Кота

Карма: 5
Рейтинг сообщений: 21
Зарегистрирован: Пт авг 29, 2008 16:28:19
Сообщений: 2108
Откуда: Киев
Рейтинг сообщения: 0
eNDy-2011 писал(а):
про бывал
Простите, где бывал?

eNDy-2011 писал(а):
куллира
А что такое куллир?

eNDy-2011 писал(а):
транс-тор вторичной обмотки!
Это прибор, который трансформирует вторичную обмотку? :shock: Или это тор (геом. фигура), вводящий в транс? О_о :))

eNDy-2011 писал(а):
как идея?
Отстой :facepalm:

_________________
Giggity giggity goo!


Вернуться наверх
 
Не в сети
 Заголовок сообщения: Re: Преобразователи напряжения для газоразрядных индикаторов
СообщениеДобавлено: Вс ноя 20, 2011 00:51:47 
Мучитель микросхем
Аватар пользователя

Карма: 2
Рейтинг сообщений: 17
Зарегистрирован: Пн янв 24, 2011 14:42:18
Сообщений: 438
Откуда: Крым
Рейтинг сообщения: 0
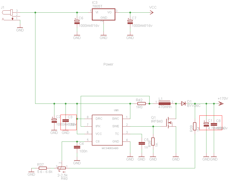
Добрый вечер!
Намедни я развел плату под преобразователь на МС34063 (со схемы с форума). Собственно хотелось бы выслушать возможные замечания к проделанной работе.
Изображение
Изображение


Вернуться наверх
 
Не в сети
 Заголовок сообщения: Re: Преобразователи напряжения для газоразрядных индикаторов
СообщениеДобавлено: Вс ноя 20, 2011 06:18:11 
Поставщик валерьянки для Кота
Аватар пользователя

Карма: 21
Рейтинг сообщений: 267
Зарегистрирован: Вт ноя 03, 2009 21:02:38
Сообщений: 2043
Откуда: Москва
Рейтинг сообщения: 0
Если поставить IRF4905, как по схеме, резистор R1 и катушка начнут испускать волшебный дым :)) .
Даже если заменить полевик на подходящий (IRF840, IRF740) КПД с резистором R5 1К будет низким, а транзистор сильно нагреется. Правильнее будет схема с биполярным транзистором в цепи затвора полевого.
С диодом BAS15 тоже проблема, при напряжении более 50В, он превращается в резистор. Этот диод специально предназначен для борьбы с импульсами ЭДС самоиндукции, ради которых и делаются повышающие преобразователи.
На плате неадекватно маленькое место под дроссель. Его придётся на проводках вывешивать. При наличии конденсатора в ОС, топология разводки не особо влияет на работу, размещение деталей и длина связей не особо принципиальны, на макетках, я ставлю детали на свободное место, не напарываясь на проблемы связанные с топологией.


Вернуться наверх
 
Не в сети
 Заголовок сообщения: Re: Преобразователи напряжения для газоразрядных индикаторов
СообщениеДобавлено: Вс ноя 20, 2011 10:31:36 
Мучитель микросхем
Аватар пользователя

Карма: 2
Рейтинг сообщений: 17
Зарегистрирован: Пн янв 24, 2011 14:42:18
Сообщений: 438
Откуда: Крым
Рейтинг сообщения: 0
По поводу номиналов деталей: схему я набросал "на скорую руку" и поэтому расставлял детали исходя не из номинала, а из типоразмера.
Исходная схема вот - http://radiokot.ru/forum/download/file.php?id=82935
Вместо IRF4905 само собой IRF840. Диод BYV26C
По поводу резистора: насколько я понял, нужно сделать как на этой схеме? - http://imagehost.spark-media.ru/i3/EF2F ... AE3375.png


Вернуться наверх
 
Не в сети
 Заголовок сообщения: Re: Преобразователи напряжения для газоразрядных индикаторов
СообщениеДобавлено: Вс ноя 20, 2011 10:36:00 
Поставщик валерьянки для Кота
Аватар пользователя

Карма: 21
Рейтинг сообщений: 267
Зарегистрирован: Вт ноя 03, 2009 21:02:38
Сообщений: 2043
Откуда: Москва
Рейтинг сообщения: 0
Да. Если феррит не будет насыщаться и вся катушка, в общем, будет соответствовать частоте и току, при этой схеме транзистор почти не греется.


Вернуться наверх
 
Не в сети
 Заголовок сообщения: Re: Преобразователи напряжения для газоразрядных индикаторов
СообщениеДобавлено: Вс дек 04, 2011 23:58:11 
Поставщик валерьянки для Кота
Аватар пользователя

Карма: 2
Рейтинг сообщений: 15
Зарегистрирован: Чт янв 20, 2011 16:47:18
Сообщений: 1954
Откуда: Старый Оскол
Рейтинг сообщения: 0
всем привет. в общем, захотел попробовать чтото другое, из преобразователей. МАХ1771 в магазине кончились.... на 555 уже собирал. Вариантов не было, откопал схему в телефоне (пока стоял в магазине). Вот эта схема живая или нет? http://www.elektroda.pl/rtvforum/files- ... a_1216.jpg
З.Ы. детальки на нее уже купил.

_________________
Быстро, Качественно, Недорого.
Выбрать можно только 2 варианта.


Вернуться наверх
 
Не в сети
 Заголовок сообщения: Re: Преобразователи напряжения для газоразрядных индикаторов
СообщениеДобавлено: Пн дек 05, 2011 00:05:32 
Мучитель микросхем
Аватар пользователя

Карма: 2
Рейтинг сообщений: 17
Зарегистрирован: Пн янв 24, 2011 14:42:18
Сообщений: 438
Откуда: Крым
Рейтинг сообщения: 0
Av4arik писал(а):
всем привет. в общем, захотел попробовать чтото другое, из преобразователей. МАХ1771 в магазине кончились.... на 555 уже собирал. Вариантов не было, откопал схему в телефоне (пока стоял в магазине). Вот эта схема живая или нет? http://www.elektroda.pl/rtvforum/files- ... a_1216.jpg
З.Ы. детальки на нее уже купил.

По этой схеме все детально расписано на первой странице. Собсно по этой информации я и делал преобразователь.


Вернуться наверх
 
Не в сети
 Заголовок сообщения: Re: Преобразователи напряжения для газоразрядных индикаторов
СообщениеДобавлено: Пн дек 05, 2011 01:17:19 
Поставщик валерьянки для Кота
Аватар пользователя

Карма: 2
Рейтинг сообщений: 15
Зарегистрирован: Чт янв 20, 2011 16:47:18
Сообщений: 1954
Откуда: Старый Оскол
Рейтинг сообщения: 0
Zorndaik писал(а):
По этой схеме все детально расписано на первой странице. Собсно по этой информации я и делал преобразователь.

спасибо за пояснение, все действительно подробно разжевано. я сначала посмотрел, но не читал описание, поэтому и спросил - номиналы то отличаются. Значит, лучше докупить обвязки и сделать с полудрайвером. =)

_________________
Быстро, Качественно, Недорого.
Выбрать можно только 2 варианта.


Вернуться наверх
 
Показать сообщения за:  Сортировать по:  Вернуться наверх
Начать новую тему Ответить на тему  [ Сообщений: 3034 ]     ... , , , 16, , , ...  

Часовой пояс: UTC + 3 часа


Кто сейчас на форуме

Сейчас этот форум просматривают: нет зарегистрированных пользователей и гости: 14


Вы не можете начинать темы
Вы не можете отвечать на сообщения
Вы не можете редактировать свои сообщения
Вы не можете удалять свои сообщения
Вы не можете добавлять вложения

Найти:
Перейти:  


Powered by phpBB © 2000, 2002, 2005, 2007 phpBB Group
Русская поддержка phpBB
Extended by Karma MOD © 2007—2012 m157y
Extended by Topic Tags MOD © 2012 m157y