Например TDA7294

Форум РадиоКот • Просмотр темы - Часы на газоразрядных индикаторах
Форум РадиоКот
Здесь можно немножко помяукать :)

Текущее время: Пн мар 23, 2026 04:22:35

Часовой пояс: UTC + 3 часа


ПРЯМО СЕЙЧАС:



Начать новую тему Ответить на тему  [ Сообщений: 48975 ]     ... , , , 1743, , , ...  
Автор Сообщение
 Заголовок сообщения: Re: Часы на газоразрядных индикаторах
СообщениеДобавлено: Пн ноя 09, 2015 21:02:53 
Нашел транзистор. Понюхал.
Аватар пользователя

Карма: 3
Рейтинг сообщений: 143
Зарегистрирован: Пн апр 07, 2014 10:31:31
Сообщений: 179
Откуда: Бровары, UA
Рейтинг сообщения: 0
Всем привет!
Еще раз большая благодарность Триггеру.
На днях протестил его новую прошивку V2.0 к 6-ти ламповым часам на АТмега8,
которую он выкладывал на форуме полгода назад :))) :)))
Все не решался разобрать корпус, да и среда компилирования была не настроена.
Мне понравились все исправления и новые фишки, прошивка реально лучше предыдущей.
Плавная смена цифр, алгоритм работы в режиме антиотравления - суппер!


Вернуться наверх
 
 Заголовок сообщения: Re: Часы на газоразрядных индикаторах
СообщениеДобавлено: Пн ноя 09, 2015 22:02:18 
Потрогал лапой паяльник
Аватар пользователя

Карма: 5
Рейтинг сообщений: 80
Зарегистрирован: Вс фев 03, 2013 00:47:59
Сообщений: 349
Откуда: Киев
Рейтинг сообщения: 0
uldemir писал(а):
... ноги не паяются

Наши лампы тоже не все паяются хорошо. А ИН-18, например и паять жалко, поэтому ГРПМ спасают очень.


Вернуться наверх
 
 Заголовок сообщения: Re: Часы на газоразрядных индикаторах
СообщениеДобавлено: Вт ноя 10, 2015 01:53:02 
Друг Кота
Аватар пользователя

Карма: 38
Рейтинг сообщений: 551
Зарегистрирован: Пн июл 14, 2008 21:28:00
Сообщений: 10693
Откуда: Москва
Рейтинг сообщения: 0
uldemir писал(а):
На всех лампах знак радиации и на одной написано Kr-85. Там где написано "Internal connection" - проволочная спиралька с ампулой внутри. Может там внутри и есть этот криптон?

да, у американцев было очень популярно активировать самые разные никси криптоном-85, это было нужно для облегчения зажигания и вроде для стабилизации горения.
криптон-85 кстати там давно уже распался, возможно лампы зажигаются хуже именно поэтому.
в ампулах обычно в ГР приборы вводили ртуть.

_________________
Ищу тиратрон ТХИ1-2000/4, ГРИ ИН-23, ФЭУ-103; 134; 135, 138, 155, 157, лампу ИСШ-7.
Любые ГИС серий 203, 225, 233, 244, 250, 296, 801, 838 в любом состоянии. Компоненты и детали от миниатюрных твердотельных лазеров.


Вернуться наверх
 
 Заголовок сообщения: Re: Часы на газоразрядных индикаторах
СообщениеДобавлено: Вт ноя 10, 2015 08:04:26 
Это не хвост, это антенна
Аватар пользователя

Карма: 48
Рейтинг сообщений: 366
Зарегистрирован: Пт июн 22, 2012 20:51:16
Сообщений: 1376
Откуда: Россия
Рейтинг сообщения: 0
uldemir писал(а):

ИН-8 - ноги не паяются.

Всё хреново.
http://radiokot.ru/forum/viewtopic.php?p=2280658#p2280658
http://radiokot.ru/forum/viewtopic.php?p=1618275#p1618275
Вот формула "зелья", специально узнавал в химлаболатории.
NH4Cl
HCl
Глицерин
ZnCl2

Изготовляется и используется у нас на производстве.


Вернуться наверх
 
Эиком - электронные компоненты и радиодетали
 Заголовок сообщения: Re: Часы на газоразрядных индикаторах
СообщениеДобавлено: Вт ноя 10, 2015 08:12:40 
Друг Кота
Аватар пользователя

Карма: 50
Рейтинг сообщений: 1400
Зарегистрирован: Пт авг 28, 2009 21:34:30
Сообщений: 7354
Откуда: 845-й км.
Рейтинг сообщения: 0
Медали: 1
Получил миской по аватаре (1)
у нас на производстве ничего не изготавливается. Как нет и самого производства.


Вернуться наверх
 
 Заголовок сообщения: Re: Часы на газоразрядных индикаторах
СообщениеДобавлено: Вт ноя 10, 2015 08:30:18 
Это не хвост, это антенна
Аватар пользователя

Карма: 48
Рейтинг сообщений: 366
Зарегистрирован: Пт июн 22, 2012 20:51:16
Сообщений: 1376
Откуда: Россия
Рейтинг сообщения: 0
uldemir писал(а):
у нас на производстве ничего не изготавливается. Как нет и самого производства.
В автосервисах где нибудь поискать.
Или где там "заплатки" на металл ставят.


Вернуться наверх
 
 Заголовок сообщения: Re: Часы на газоразрядных индикаторах
СообщениеДобавлено: Вт ноя 10, 2015 08:48:17 
Электрический кот
Аватар пользователя

Карма: 13
Рейтинг сообщений: 782
Зарегистрирован: Сб сен 08, 2012 21:12:12
Сообщений: 1039
Откуда: Зеленоград
Рейтинг сообщения: 0
uldemir писал(а):
ИН-8 - ноги не паяются.

Мне, честно говоря, не очень понятно, зачем их паять? Не проще в контакты от ГРПМ поставить? Ведь в том-то их и прелесть, что они с жесткими выводами :)
Есть риск попадания воздуха внутрь колбы через микротрещины, которые могут образоваться при нагреве ножки в процессе лужения. Лампы ведь очень не любят этого

_________________
Я за грустным, пыльным столом
Я синий как сейф в углу
От нечеткого света ламп
Под названием странным неон...


Вернуться наверх
 
 Заголовок сообщения: Re: Часы на газоразрядных индикаторах
СообщениеДобавлено: Вт ноя 10, 2015 09:25:34 
Друг Кота
Аватар пользователя

Карма: 50
Рейтинг сообщений: 1400
Зарегистрирован: Пт авг 28, 2009 21:34:30
Сообщений: 7354
Откуда: 845-й км.
Рейтинг сообщения: 0
Медали: 1
Получил миской по аватаре (1)
alr5000 писал(а):
зачем их паять?
Чтобы сделать компактно. И так уже эти лампы слишком высокие по отношению к размеру знака. И впаянные ИН-14 или ИН-8-2 еле влезают в корпус 60мм высотой. А сколько потребуется если ноги будут удлиннены этими "контактами"? С другой стороны, есть специальные контактные гнездышки, выпускает Harting. Они входят в плату и сверху торчит всего 0.5мм. Проблема другая. Ширина этого контакта 2.4мм для штырей 1мм, как у ИН-8. Рассчитайте расстояние между ножками ИН-8, если они образуют правильный 12-ти угольник вписанный в окружность диаметром 9.5мм. И какой получится зазор. Короче, я такой сделать не могу.


Вернуться наверх
 
 Заголовок сообщения: Re: Часы на газоразрядных индикаторах
СообщениеДобавлено: Вт ноя 10, 2015 12:25:32 
Первый раз сказал Мяу!

Карма: 2
Рейтинг сообщений: 20
Зарегистрирован: Чт сен 24, 2015 14:58:09
Сообщений: 27
Рейтинг сообщения: 0
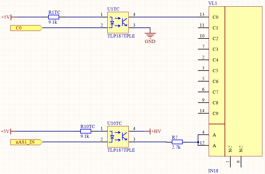
Столкнулся с проблемой при использовании оптопар TLP187 (схема приложена). Всего 6 разрядов, частота каждой лампы 50Гц (300Гц частота таймера для обработки всех 6 разрядов). Собственно проблема - засветка на соседние разряды. Думал что возможно будет от нее избавиться путем увеличения значения резистора на входе: т.к высокий коэффицент передачи по току не нужен то можно уменьшить ток на диоде и поидее выходной транзистор не будет работать в насыщении (и следовательно будет закрываться быстрее). По-этому на схеме установлены резисторы 9.1кОм. Однако к сожалению это не помогло. Также не помогла задержка в 300-2000мкс меджу включением соседних разрядов. Видно отчетливое мерцание ламп, однако соседние разряды все равно засвечены. Все осложняется отсутствием в данный момент рабочего осциллографа, отлаживаю схему как слепой.
По ощущениям проблема в катодных оптопарах. Может ли помочь добавление резистора (скажем 200кОм) между анодом и землей? Поидее при закрытии транзистора это должно помочь рассасыванию носителей в базе и соответственно должен закрываться быстрее. Видел что люди сталкивались с подобной проблемой с оптопарами но к сожалению нигде не нашел решения проблемы. Если у кого-то есть опыт, поделитесь пожалуйста.

P.S
На схеме небольшая ошибка: напряжение питания +3.3В а не 5


Вложения:
circ.png [37.84 KiB]
Скачиваний: 594
Вернуться наверх
 
 Заголовок сообщения: Re: Часы на газоразрядных индикаторах
СообщениеДобавлено: Вт ноя 10, 2015 12:41:04 
Друг Кота
Аватар пользователя

Карма: 50
Рейтинг сообщений: 1400
Зарегистрирован: Пт авг 28, 2009 21:34:30
Сообщений: 7354
Откуда: 845-й км.
Рейтинг сообщения: 0
Медали: 1
Получил миской по аватаре (1)
Если у вас динамика, то кто позаботится о напряжении смещения на неактивных электродах? ГРИ - это не светодиоды. Хотя и у светодиодов есть подводные камни.


Вернуться наверх
 
 Заголовок сообщения: Re: Часы на газоразрядных индикаторах
СообщениеДобавлено: Вт ноя 10, 2015 12:52:08 
Первый раз сказал Мяу!

Карма: 2
Рейтинг сообщений: 20
Зарегистрирован: Чт сен 24, 2015 14:58:09
Сообщений: 27
Рейтинг сообщения: 0
uldemir писал(а):
Если у вас динамика, то кто позаботится о напряжении смещения на неактивных электродах? ГРИ - это не светодиоды. Хотя и у светодиодов есть подводные камни.


Да, это действительно мой первый опыт работы с лампами. Не подскажете каким образом можно установить напряжение смещения?


Вернуться наверх
 
 Заголовок сообщения: Re: Часы на газоразрядных индикаторах
СообщениеДобавлено: Вт ноя 10, 2015 13:05:53 
Друг Кота
Аватар пользователя

Карма: 50
Рейтинг сообщений: 1400
Зарегистрирован: Пт авг 28, 2009 21:34:30
Сообщений: 7354
Откуда: 845-й км.
Рейтинг сообщения: 0
Медали: 1
Получил миской по аватаре (1)
выкинуть оптроны нафиг и сделать как все остальные делают.

Ну или хотя бы катодные оптроны зашунтировать стабилитронами в 60в. Ну или один стабилитрон к которому через диоды подключить все катоды.

Почитайте там. Не, лучше сразу отсюда.


Вернуться наверх
 
 Заголовок сообщения: Re: Часы на газоразрядных индикаторах
СообщениеДобавлено: Вт ноя 10, 2015 13:32:12 
Первый раз сказал Мяу!

Карма: 2
Рейтинг сообщений: 20
Зарегистрирован: Чт сен 24, 2015 14:58:09
Сообщений: 27
Рейтинг сообщения: 0
uldemir писал(а):
выкинуть оптроны нафиг и сделать как все остальные делают.

Ну или хотя бы катодные оптроны зашунтировать стабилитронами в 60в. Ну или один стабилитрон к которому через диоды подключить все катоды.

Почитайте там. Не, лучше сразу отсюда.


Благодарю за помощь! К сожалению выкидывание оптронов проблематично ввиду уже изготовленой и распаяной печатной платы. Касательно стабилитронов, т.е необходимо просто зашунтировать выход оптронов катодов и анодов? Насколько я понял по схемам в случае оптронов катодов анод оптрона ставится на землю а в случае анодов ламп - катод оптрона на +180В. Подскажите пожалуйста, подойдут ли эти оптроны http://www.digikey.com/product-search/e ... ZMC62-GS08 (вроде по номинальному напряжению подходят)?


Вернуться наверх
 
 Заголовок сообщения: Re: Часы на газоразрядных индикаторах
СообщениеДобавлено: Вт ноя 10, 2015 14:02:23 
Друг Кота
Аватар пользователя

Карма: 54
Рейтинг сообщений: 839
Зарегистрирован: Сб дек 24, 2011 05:02:33
Сообщений: 4323
Откуда: Киев
Рейтинг сообщения: 2
Медали: 1
Получил миской по аватаре (1)
uldemir писал(а):
впаянные ИН-14 или ИН-8-2 еле влезают в корпус 60мм высотой.

:facepalm:
Изображение\


Изображение

разьем питания самая высокая деталь платы. подпилив его можно влезть еще в меньшую высоту корпуса.
правда это корпус для 16х. но плата по компоновке такая же как и для 14х.

ИзображениеИзображение
Изображение

_________________
mss_ja@rambler.ru


Вернуться наверх
 
 Заголовок сообщения: Re: Часы на газоразрядных индикаторах
СообщениеДобавлено: Вт ноя 10, 2015 14:48:55 
Открыл глаза

Карма: 1
Рейтинг сообщений: 9
Зарегистрирован: Чт мар 26, 2015 14:17:59
Сообщений: 71
Рейтинг сообщения: 0
Добрый день.
Поиском пользовался, или ничего нет или плохо искал.
Почему же все таки свистит дроссель случай под нагрузкой и без нагрузки?
IRF840 и дроссель на 560мкгн и аж на 3А.
Спасибо.
Цитата:
http://robocua.blogspot.com.by/2015/03/12.html из этой темы часы на 886 пике.
Формируется высокое напряжение, проверял подключая лампу после резистора 4,7к и вывода ид1. Но после оптопары лампа не зажигается, в чем может быть проблема?

Еще моя одна проблема.


Вернуться наверх
 
 Заголовок сообщения: Re: Часы на газоразрядных индикаторах
СообщениеДобавлено: Вт ноя 10, 2015 14:59:57 
Друг Кота
Аватар пользователя

Карма: 50
Рейтинг сообщений: 1400
Зарегистрирован: Пт авг 28, 2009 21:34:30
Сообщений: 7354
Откуда: 845-й км.
Рейтинг сообщения: 1
Медали: 1
Получил миской по аватаре (1)
.
mss_ja писал(а):
:facepalm:

Вот именно что FACEPALM - я не делаю "стекляшки с деревяшки" - у меня лампы ВНУТРИ корпуса.

Теперь попробуй пипиську с другой стороны стойки померять


Вернуться наверх
 
 Заголовок сообщения: Re: Часы на газоразрядных индикаторах
СообщениеДобавлено: Вт ноя 10, 2015 15:15:31 
Друг Кота
Аватар пользователя

Карма: 54
Рейтинг сообщений: 839
Зарегистрирован: Сб дек 24, 2011 05:02:33
Сообщений: 4323
Откуда: Киев
Рейтинг сообщения: 1
Медали: 1
Получил миской по аватаре (1)
тогда 85 мм


:) "стекляшки с деревяшки"
это пусть будут "стекляшки в пластмаске." :))) :beer:


Изображение
Изображение

_________________
mss_ja@rambler.ru


Вернуться наверх
 
 Заголовок сообщения: Re: Часы на газоразрядных индикаторах
СообщениеДобавлено: Вт ноя 10, 2015 20:53:35 
Встал на лапы

Карма: 3
Рейтинг сообщений: 49
Зарегистрирован: Вс сен 01, 2013 19:21:15
Сообщений: 106
Откуда: город К
Рейтинг сообщения: 0
Ножки ИН-12 отлично лудятся с флюсом ТАГС :)) Как и у пальчиковых радиоламп. Так, на заметку.

_________________
Пушистый ? Ага... чёрный, чешуйчатый и крылатый !
---
Consulовед второго уровня.


Вернуться наверх
 
 Заголовок сообщения: Re: Часы на газоразрядных индикаторах
СообщениеДобавлено: Вт ноя 10, 2015 23:19:21 
Держит паяльник хвостом
Аватар пользователя

Карма: 15
Рейтинг сообщений: 328
Зарегистрирован: Пн мар 25, 2013 03:20:47
Сообщений: 947
Откуда: Tallinn
Рейтинг сообщения: 0
mss_ja
Здорово!
Завидую вашей продуктивности. И напрасно вы прибеднялись, нормально у вас с дизайнерством :)

_________________
Правильно заданный вопрос - уже половина ответа. Не мучайте себя и других...
------
Полезный лайфхак - чтобы увидеть картинку в оригинальном размере, удалите из адреса слово medium/
Например:
http:///img.radiokot.ru/files/86369/medium/hi06i91ui.jpg


Изображение


Вернуться наверх
 
 Заголовок сообщения: Re: Часы на газоразрядных индикаторах
СообщениеДобавлено: Вт ноя 10, 2015 23:39:50 
Друг Кота
Аватар пользователя

Карма: 54
Рейтинг сообщений: 839
Зарегистрирован: Сб дек 24, 2011 05:02:33
Сообщений: 4323
Откуда: Киев
Рейтинг сообщения: 3
Медали: 1
Получил миской по аватаре (1)
Iggis писал(а):
вашей продуктивности.

:)
сам бы я со всем не справился.
акриловые корпуса это "продукт творчества" "МСВ". мои "ДЕРЕВЯШКИ"

Изображение
Изображение
Изображение

_________________
mss_ja@rambler.ru


Вернуться наверх
 
Показать сообщения за:  Сортировать по:  Вернуться наверх
Начать новую тему Ответить на тему  [ Сообщений: 48975 ]     ... , , , 1743, , , ...  

Часовой пояс: UTC + 3 часа


Вы не можете начинать темы
Вы не можете отвечать на сообщения
Вы не можете редактировать свои сообщения
Вы не можете удалять свои сообщения
Вы не можете добавлять вложения

Найти:
Перейти:  


Powered by phpBB © 2000, 2002, 2005, 2007 phpBB Group
Русская поддержка phpBB
Extended by Karma MOD © 2007—2012 m157y
Extended by Topic Tags MOD © 2012 m157y