Например TDA7294

Форум РадиоКот • Просмотр темы - Электронный баян
Форум РадиоКот
Здесь можно немножко помяукать :)

Текущее время: Пн фев 02, 2026 18:10:20

Часовой пояс: UTC + 3 часа


ПРЯМО СЕЙЧАС:



Начать новую тему Ответить на тему  [ Сообщений: 476 ]    , , , , 5, , , ...  
Автор Сообщение
Не в сети
 Заголовок сообщения: Re: Электронный баян
СообщениеДобавлено: Пт дек 28, 2012 20:33:07 
Друг Кота
Аватар пользователя

Карма: 43
Рейтинг сообщений: 167
Зарегистрирован: Вс янв 25, 2009 21:16:04
Сообщений: 35639
Откуда: Москва
Рейтинг сообщения: 0
Возможно и прокладка виновата. Тот человек настроился хотя бы на один тембр, чтобы показать, что синт не совсем сдохший(я его как неисправный покупал, свои звуки он потерял - батарейка села).
Но вопрос не в этом. К слову - все современные синты работают по Миди, более того и через USB. То есть ничего изобретать то не надо.
Но я не хочу быть привязаным к компьютеру. Если только чего нибудь вовнутрь "залить" и потом опять работать в автономном режиме.
В общем завтра начнем более конкретно голову ломать:привезу и баян и синтезатор - вот тогда и начнем. А что попусту заранее рассуждать....

_________________
А поболтать?


Вернуться наверх
 
Не в сети
 Заголовок сообщения: Re: Электронный баян
СообщениеДобавлено: Сб дек 29, 2012 11:06:03 
Друг Кота
Аватар пользователя

Карма: 43
Рейтинг сообщений: 167
Зарегистрирован: Вс янв 25, 2009 21:16:04
Сообщений: 35639
Откуда: Москва
Рейтинг сообщения: 0
Сегодня привез баян. (см. фотку). Вот из этих двух пациентов на днях начну синтезировать электронный инструмент.
Потихоньку буду докладывать о результатах.


Вложения:
Донор.jpg [154.08 KiB]
Скачиваний: 767

_________________
А поболтать?
Вернуться наверх
 
Не в сети
 Заголовок сообщения: Re: Электронный баян
СообщениеДобавлено: Сб дек 29, 2012 19:48:24 
Друг Кота
Аватар пользователя

Карма: 43
Рейтинг сообщений: 167
Зарегистрирован: Вс янв 25, 2009 21:16:04
Сообщений: 35639
Откуда: Москва
Рейтинг сообщения: 0
Приобрел ещё одного донора: Касио СТК-495. Вскрытие показало ЭТО: (вложение).
Что мы видим? Огромная плата, почти пустая. Всего 3 микросхемы: проц, который обслуживает управление(клавиатуру и кнопки управления), котроллер дисплея и усилитель низкой частоты. Вот и вся схема.
Так, баян: самое удобное - снять планки(которые излучают звук) и на их место поставить микропереключатели, типа МП1 (на работе у меня их дофига). Переключатели напрямую подключаются к клавиатуре синтезатора(Касио). Даже не к клавиатуре, а ваще напрямую на контроллер клавиатуры(матрица 8х8). Если убрать и мех, а на его место установить динамики, то ваще всё просто. Получиться комбик с кнопками(самоиграйка).
Как установить контактную систему для клавиатуры - в следующем посте.


Вложения:
Плата 495 - 2.jpg [116.41 KiB]
Скачиваний: 938
Плата 495 - 1.jpg [140.47 KiB]
Скачиваний: 828

_________________
А поболтать?
Вернуться наверх
 
Не в сети
 Заголовок сообщения: Re: Электронный баян
СообщениеДобавлено: Сб дек 29, 2012 20:05:14 
Друг Кота

Карма: 13
Рейтинг сообщений: 84
Зарегистрирован: Чт сен 20, 2007 14:08:00
Сообщений: 13796
Рейтинг сообщения: 0
:))) и как эта плата влезет в твой баян?
придется пилить ее унч часть и складывать пополам :)))

вопрос 2
как ты кнопки управления и экран приделаеш? ведь выбор инструментов идет через кнопки на самой плате
т.е. тебе нельзя абы как плату засунуть, а надо в конкретное место, чтобы встала на место родная крышка синта со всеми надписями

_________________
тематические ответы только в форуме, в приват не пишите


Вернуться наверх
 
Эиком - электронные компоненты и радиодетали
Не в сети
 Заголовок сообщения: Re: Электронный баян
СообщениеДобавлено: Сб дек 29, 2012 20:22:17 
Друг Кота
Аватар пользователя

Карма: 43
Рейтинг сообщений: 167
Зарегистрирован: Вс янв 25, 2009 21:16:04
Сообщений: 35639
Откуда: Москва
Рейтинг сообщения: 0
В общем мне кажется надо так сделать: см. рисунок. Микрокнопки здесь не подойдут. Нам нужны нормально замкнутые контакты(микропереключатель), которые в режиме ожидания зажаты клапаном и выключены. При нажатии на кнопку баяна клапан поднимается и освобождает микрик(он включается).
На правой клавиатуре(соло) каждая кнопка управляет одним клапаном(одним микриком). На левой клавиатуре есть специальный механизм, где при нажатии на кнопку аккорда поднимаются 3 клапана (включаются 3 звука = аккорд). фото.


Вложения:
Конструкция.JPG [79.93 KiB]
Скачиваний: 698
Механизм.jpg [149.66 KiB]
Скачиваний: 746

_________________
А поболтать?


Последний раз редактировалось Brigadir Сб дек 29, 2012 20:36:11, всего редактировалось 1 раз.
Вернуться наверх
 
Не в сети
 Заголовок сообщения: Re: Электронный баян
СообщениеДобавлено: Сб дек 29, 2012 20:34:29 
Друг Кота
Аватар пользователя

Карма: 43
Рейтинг сообщений: 167
Зарегистрирован: Вс янв 25, 2009 21:16:04
Сообщений: 35639
Откуда: Москва
Рейтинг сообщения: 0
kalobyte писал(а):
:))) и как эта плата влезет в твой баян?
придется пилить ее унч часть и складывать пополам :)))

вопрос 2
как ты кнопки управления и экран приделаеш? ведь выбор инструментов идет через кнопки на самой плате
т.е. тебе нельзя абы как плату засунуть, а надо в конкретное место, чтобы встала на место родная крышка синта со всеми надписями

А я что не могу свою плату сделать? Именно под мои нужды. Я же показал: там деталек то...на квадратный дециметр всё расположится.
Под синт плату "раздули" по необходимости: расположили на большой площади все контакты управления и дисплей. (чтобы с экономить на межплатных соединениях). Ну кому охота привлекать ручных пайщиков?....
Главный смысл баяна: он компактный и удобный для игры(я тут немного побаловался на клаве, а потом растербанил баян).
Завтра Новый год(почти) , Все работы прекращаю = будем праздновать!!!

_________________
А поболтать?


Вернуться наверх
 
Не в сети
 Заголовок сообщения: Re: Электронный баян
СообщениеДобавлено: Сб дек 29, 2012 21:39:13 
Друг Кота

Карма: 13
Рейтинг сообщений: 84
Зарегистрирован: Чт сен 20, 2007 14:08:00
Сообщений: 13796
Рейтинг сообщения: 0
ты собрался разводить свою плату :shock:
да у тебя золотой баян выйдет

кстати у тебя там на плате место под индикатор есть и похоже на жк
а где он на синтезаторе? я там только видел 3 разрядный 7 сегментный
а на плате такие контакты, как будто туда подключается жк через резиновые токоппроводящие подушки

_________________
тематические ответы только в форуме, в приват не пишите


Вернуться наверх
 
Не в сети
 Заголовок сообщения: Re: Электронный баян
СообщениеДобавлено: Сб дек 29, 2012 23:15:25 
Друг Кота
Аватар пользователя

Карма: 43
Рейтинг сообщений: 167
Зарегистрирован: Вс янв 25, 2009 21:16:04
Сообщений: 35639
Откуда: Москва
Рейтинг сообщения: 0
И не одну. А что тут такого? Первый раз чтоли?
Индикатор ЖК. графический. На другом аппарате индикатор светодиодный. Я пока не решил какой из них использую для баяна. Второй удобнее СТ670 - у него прямой вызов нужного звука(одной кнопкой, а не набирать трехзначный номер). Возможно использую оба: у СТК 495 неплохие ритмовые рисунки (у 670 - с этим плохо).

_________________
А поболтать?


Вернуться наверх
 
Не в сети
 Заголовок сообщения: Re: Электронный баян
СообщениеДобавлено: Ср янв 02, 2013 13:05:15 
Друг Кота
Аватар пользователя

Карма: 43
Рейтинг сообщений: 167
Зарегистрирован: Вс янв 25, 2009 21:16:04
Сообщений: 35639
Откуда: Москва
Рейтинг сообщения: 0
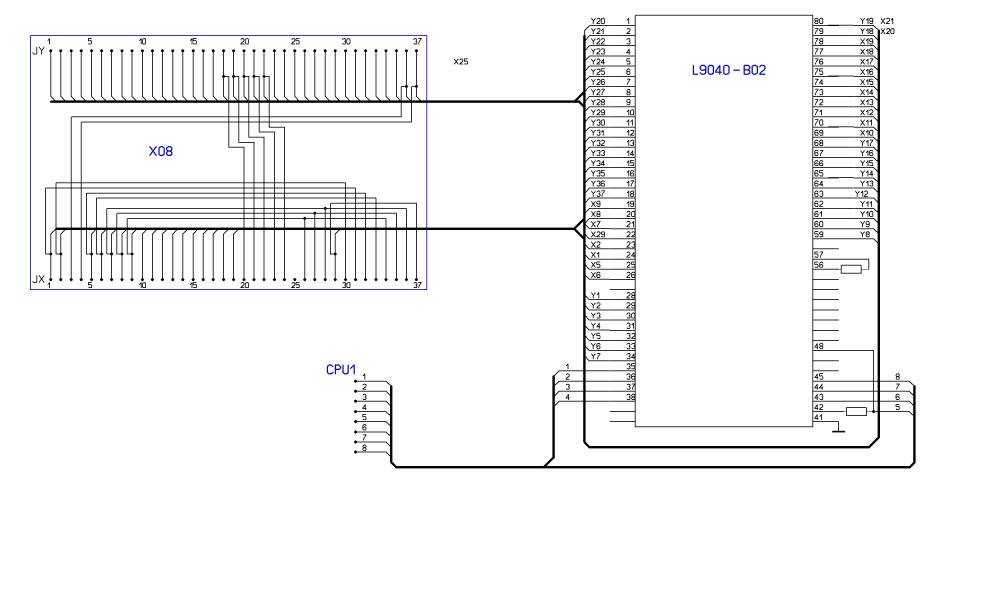
Нормальные люди празднуют, а дядь Толя, придурок схемы рисует. Пока могу показать первую схему: полностью закончнена и утверждена к изготовлению. Здесь: управление обоими клавиатурами баяна(левая и правая) и управление режимами. Всё сделано на одном процессоре (кстати он есть в продаже). Позже выложу схему управления ЖК дисплеем, имеющий свой процессор. И усилитель мощности(в принципе схема УМ готова, но требует некоторой доработки).
А ещё позже займусь и рисунком печатных плат.
(кому плохо видно, уж извините = ограничения сайта).


Вложения:
Схема 1.JPG [120.27 KiB]
Скачиваний: 927

_________________
А поболтать?
Вернуться наверх
 
Не в сети
 Заголовок сообщения: Re: Электронный баян
СообщениеДобавлено: Ср янв 02, 2013 14:45:09 
Друг Кота
Аватар пользователя

Карма: 43
Рейтинг сообщений: 167
Зарегистрирован: Вс янв 25, 2009 21:16:04
Сообщений: 35639
Откуда: Москва
Рейтинг сообщения: 0
Дисплей. Схема простая(за полчаса накалякал).
И наконец: УНЧ. Обычная типовая схема


Вложения:
УНЧ495.JPG [60.07 KiB]
Скачиваний: 730
Дисплей.JPG [55.41 KiB]
Скачиваний: 672

_________________
А поболтать?
Вернуться наверх
 
Не в сети
 Заголовок сообщения: Re: Электронный баян
СообщениеДобавлено: Ср янв 02, 2013 19:46:09 
Друг Кота

Карма: 13
Рейтинг сообщений: 84
Зарегистрирован: Чт сен 20, 2007 14:08:00
Сообщений: 13796
Рейтинг сообщения: 0
ты это с платы что ли срисовал схему? :shock:

_________________
тематические ответы только в форуме, в приват не пишите


Вернуться наверх
 
Не в сети
 Заголовок сообщения: Re: Электронный баян
СообщениеДобавлено: Ср янв 02, 2013 21:56:06 
Друг Кота
Аватар пользователя

Карма: 43
Рейтинг сообщений: 167
Зарегистрирован: Вс янв 25, 2009 21:16:04
Сообщений: 35639
Откуда: Москва
Рейтинг сообщения: 0
Я срисовал основу , а клаву уже под баян подключил. На схеме видно: правая клава, левая клава. Ну а основу всё одно изменить невозможно, разве только лишние кнопки выкинуть. Седня собрал всё на место. Послушал ещё раз звук....конечно не очень то...Касио - это Касио. Они привыкли калькуляторы делать, а в акустике слабы. Надо бы попробовать "оживить" тембры LC фильтрами, ревербератором разложить на два канала и один канал немного сдвинуть по фазе. Блин, придется осциллограф покупать. Щас с финансами опять напряг. Позже займусь.

_________________
А поболтать?


Вернуться наверх
 
Не в сети
 Заголовок сообщения: Re: Электронный баян
СообщениеДобавлено: Чт янв 10, 2013 20:01:59 
Друг Кота
Аватар пользователя

Карма: 43
Рейтинг сообщений: 167
Зарегистрирован: Вс янв 25, 2009 21:16:04
Сообщений: 35639
Откуда: Москва
Рейтинг сообщения: 0
Наконец то я начал заниматься баяном. Праздники позади, пора и поработать. Сегодня спаял пару плат для левой клавиатуры(вложение).


Вложения:
Плата 001.JPG [120.11 KiB]
Скачиваний: 888

_________________
А поболтать?
Вернуться наверх
 
Не в сети
 Заголовок сообщения: Re: Электронный баян
СообщениеДобавлено: Пт янв 11, 2013 15:51:08 
Друг Кота
Аватар пользователя

Карма: 43
Рейтинг сообщений: 167
Зарегистрирован: Вс янв 25, 2009 21:16:04
Сообщений: 35639
Откуда: Москва
Рейтинг сообщения: 0
Сегодня ещё пару плат спаял. Комплект клавиатурный полностью готов. Завтра буду устанавливать на место.


Вложения:
Плата1 002.JPG [105.75 KiB]
Скачиваний: 823
Плата1 001.JPG [123.79 KiB]
Скачиваний: 567

_________________
А поболтать?
Вернуться наверх
 
Не в сети
 Заголовок сообщения: Re: Электронный баян
СообщениеДобавлено: Сб янв 12, 2013 09:47:04 
Друг Кота
Аватар пользователя

Карма: 43
Рейтинг сообщений: 167
Зарегистрирован: Вс янв 25, 2009 21:16:04
Сообщений: 35639
Откуда: Москва
Рейтинг сообщения: 0
Работа продолжается. Надо ещё 2 платы заказывать: плату управления и плату индикатора.
Плата управления: все лишние(ненужные ) навороты проигнорируем. Нет места для их установки. Главное: выбор текущего тембра и выбор стиля. Оставим и секвенсор(он вписывается в панель управления). Вместо переключателя режимов работы аккомпанемента оставлю только кнопку включения инструмента и регулятор уровня аккомпанемента. (последний под сомнением).
Основная плата нормально вписалась в корпус баяна, необходимо только вывести наружу пару разьемов: выход УНЧ(на динамики или внешний УНЧ или на наушники) и разьем питания. (установим внизу корпуса).


Вложения:
баян 004.JPG [136.17 KiB]
Скачиваний: 592
баян 003.JPG [124.45 KiB]
Скачиваний: 820
баян 002.JPG [116.16 KiB]
Скачиваний: 769
баян 001.JPG [139.99 KiB]
Скачиваний: 645

_________________
А поболтать?
Вернуться наверх
 
Не в сети
 Заголовок сообщения: Re: Электронный баян
СообщениеДобавлено: Вс янв 13, 2013 11:12:28 
Друг Кота
Аватар пользователя

Карма: 43
Рейтинг сообщений: 167
Зарегистрирован: Вс янв 25, 2009 21:16:04
Сообщений: 35639
Откуда: Москва
Рейтинг сообщения: 0
У меня вопрос к знатокам логической схемотехники: попробую понятно обьяснить: имеем матричную схему опроса контактов клавиатуры. Задача такая: Нажал кнопку = должен загореться светодиод. Нажал другую кнопку - предыдущая индикация погасла, загорелся светодиод напротив нажатой кнопки. То есть: нужна световая индикация нажатия кнопки(предыдущая сбрасывается). Как сделать? (перепрограммирование исключено). Существует микра 74HC174(имеет 6 независимых защелок). Как защелкнуть - я представляю - при нажатии кнопки через неё проскакивает положительный импульс , который и взводит защелку. Вопрос в другом: как предыдущую информацию сбросить. ? Эта микросхема имеет общий ресет по входу CLK. Может кто знает?

_________________
А поболтать?


Вернуться наверх
 
Не в сети
 Заголовок сообщения: Re: Электронный баян
СообщениеДобавлено: Вс янв 13, 2013 14:14:08 
Опытный кот
Аватар пользователя

Карма: 8
Рейтинг сообщений: 65
Зарегистрирован: Пн янв 10, 2011 03:06:36
Сообщений: 736
Откуда: Ростов-на-Дону
Рейтинг сообщения: 0
Brigadir писал(а):
Эта микросхема имеет общий ресет по входу CLK.
Согласно даташиту общий ресет у нее на входе Clear (на это же намекает Капитан Очевидность); по положительному перепаду на входе Clock производится запись данных в защелки.

Насколько я понял, это электронный аналог переключателя регистров на обычном баяне? Простейшие варианты решения (на тупой логике, без привлечения более "продвинутых" элементов типа микроконтроллеров, приоритетных шифраторов или программируемых логических матриц):

1. По нажатию любой кнопки генерируется строб, который запишет текущее состояние каждой кнопки в соответствующий разряд защелки.

2. Линейка RS-триггеров. Каждая кнопка устанавливает "свой" триггер и сбрасывает "чужие".

Оба варианта не учитывают возможность нажатия нескольких кнопок одновременно, т. е. могут установиться сразу несколько триггеров. Если это критично, тогда:

3. Сочиняем триггер с числом состояний больше двух. В этом случае с ростом числа кнопок быстро растет сложность схемы (даже скорее не сложность, она довольно регулярна, сколько громоздкость).

_________________
Любой дурак может писать код. Настоящий профессионал - это тот, кто способен постоянно создавать продукт высокого качества, укладываясь при этом в бюджет.
J. Ganssle


Вернуться наверх
 
Не в сети
 Заголовок сообщения: Re: Электронный баян
СообщениеДобавлено: Вс янв 13, 2013 14:43:56 
Друг Кота
Аватар пользователя

Карма: 43
Рейтинг сообщений: 167
Зарегистрирован: Вс янв 25, 2009 21:16:04
Сообщений: 35639
Откуда: Москва
Рейтинг сообщения: 0
Goldsmith в общем то я так и представлял. Но...в родной схеме сделано так: конкретную кнопку опрашивает допустим адрес А10, а светодиодом управляет другой адрес, например А13 (разумеется дает старт на вход защелки микросхемы 174(там 6 защелок). А CLK ваще на чужом адресе (так запрограммировано внутри?...). Я не могу влезть во внутренности процессора(он управляет всем). В данный момент часть информации(номер выбранного режима) отображается на цифровом дисплее в виде номера(цифра). Я хотел бы переделать на индивидуальную индикацию: нажал кнопку = загорелся светодиод этой кнопки. Мне так проще конструктивно и удобнее в эксплуатации.
Вот и ломаю моск.
Чуть позже нарисую кусок схемы, как это сделано в синте....
Нарисовал: Вопросительный знак: куда подключить? Да и вообще: я правильно мыслю?


Вложения:
Select.JPG [43.2 KiB]
Скачиваний: 488

_________________
А поболтать?
Вернуться наверх
 
Не в сети
 Заголовок сообщения: Re: Электронный баян
СообщениеДобавлено: Вс янв 13, 2013 15:29:22 
Опытный кот
Аватар пользователя

Карма: 8
Рейтинг сообщений: 65
Зарегистрирован: Пн янв 10, 2011 03:06:36
Сообщений: 736
Откуда: Ростов-на-Дону
Рейтинг сообщения: 0
Brigadir писал(а):
Нарисовал: Вопросительный знак: куда подключить?
Я предлагаю примерно так:

Изображение

Само собой, это всего лишь идея, а не окончательная схема; диодное монтажное "ИЛИ" можно заменить полноценной логикой, если место позволяет. Основная мысль: каждая кнопка, устанавливая "свой" триггер, одновременно сбрасывает "чужие".


Вложения:
Brig_Synth.gif [8.15 KiB]
Скачиваний: 1655

_________________
Любой дурак может писать код. Настоящий профессионал - это тот, кто способен постоянно создавать продукт высокого качества, укладываясь при этом в бюджет.
J. Ganssle
Вернуться наверх
 
Не в сети
 Заголовок сообщения: Re: Электронный баян
СообщениеДобавлено: Вс янв 13, 2013 15:49:27 
Друг Кота
Аватар пользователя

Карма: 43
Рейтинг сообщений: 167
Зарегистрирован: Вс янв 25, 2009 21:16:04
Сообщений: 35639
Откуда: Москва
Рейтинг сообщения: 0
Да мысль совершенно правильная. Спасибо за подсказку. Так и сделаю. Только аноды надо к земле резисторами притянуть.
Ушел схему рисовать.

_________________
А поболтать?


Вернуться наверх
 
Показать сообщения за:  Сортировать по:  Вернуться наверх
Начать новую тему Ответить на тему  [ Сообщений: 476 ]    , , , , 5, , , ...  

Часовой пояс: UTC + 3 часа


Кто сейчас на форуме

Сейчас этот форум просматривают: D2002, wladimir031054 и гости: 24


Вы не можете начинать темы
Вы не можете отвечать на сообщения
Вы не можете редактировать свои сообщения
Вы не можете удалять свои сообщения
Вы не можете добавлять вложения

Найти:
Перейти:  


Powered by phpBB © 2000, 2002, 2005, 2007 phpBB Group
Русская поддержка phpBB
Extended by Karma MOD © 2007—2012 m157y
Extended by Topic Tags MOD © 2012 m157y