Например TDA7294

Форум РадиоКот • Просмотр темы - Вакуумный флюоресцентный индикатор со схемой управления
Форум РадиоКот
Здесь можно немножко помяукать :)

Текущее время: Ср янв 28, 2026 21:27:14

Часовой пояс: UTC + 3 часа


ПРЯМО СЕЙЧАС:



Начать новую тему Ответить на тему  [ Сообщений: 36 ]  1,  
Автор Сообщение
Не в сети
 Заголовок сообщения: Вакуумный флюоресцентный индикатор со схемой управления
СообщениеДобавлено: Ср май 23, 2018 20:47:43 
Родился

Зарегистрирован: Вс сен 29, 2013 16:20:47
Сообщений: 19
Рейтинг сообщения: 0
Уважаемые коты!
Давным-давно мой друг нашёл в полях раскоканный кассовый аппарат без денежного ящика, зато с индикатором, и подарил этот индикатор мне. Я хочу попробовать его завести. Ниже перечислил то, что уже сделано:
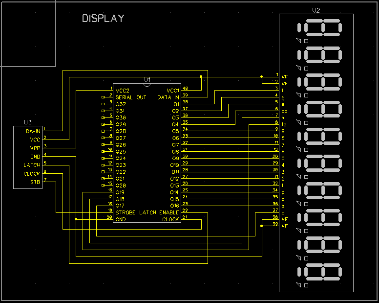
    Снял схему устройства. Это десять семисегментных индикаторов, подключенные через драйвер SN75518N. Даташит на драйвер нашёл;

    Прикинул, что для управления хочу использовать Raspberry Pi. Я прекрасно понимаю, что для такой задачи это оверкилл, но план такой - заведу на малинке, потом, глядишь, переделаю на микроконтроллер. Сначала хочу понять, оно вообще работает или нет;

    Померил напряжение накала на нити (вышло примерно 3V3);

    Спаял схему питания из китайских DC-DC преобразователей (три напряжения - 3V3 - накал, 5V - малинка, 15V - питание индикатора, возможно первое и последнее придётся подкручивать);

    Спаял на ULN2003 схему преобразования уровня сигнала малинки до входного напряжения драйвера;

    Вчера окончательно всё собрал, подключил и начал тест. Без подключённого индикатора схема работает нормально - малинка выдаёт сигналы на GPIO, Дарлингтон эти сигналы принимает и выдаёт уже с размахом питания. После подключения индикатора я подал меандр (+15V 2 секунды, потом 0V две секунды) на все цифровые входы и решил их померить на входе драйвера. Оказалось, что напряжения капитально просели и составляют порядка полутора вольт. Вопрос - что я делаю не так и как мне это поправить? Я понимаю, что без платы в руках что-то придумать сложно, но если вдруг у вас есть идеи, то я могу это померить или описать, как сделано.


Вложения:
Комментарий к файлу: Схема дисплея
Display.png [28.08 KiB]
Скачиваний: 1228
Комментарий к файлу: Схема управления
Control unit.png [26.87 KiB]
Скачиваний: 1143
Вернуться наверх
 
Не в сети
 Заголовок сообщения: Re: Вакуумный флюоресцентный индикатор со схемой управления
СообщениеДобавлено: Ср май 23, 2018 21:05:03 
Друг Кота
Аватар пользователя

Карма: 123
Рейтинг сообщений: 7959
Зарегистрирован: Сб сен 13, 2014 16:27:32
Сообщений: 39199
Откуда: СпиртоГонск созвездия Омега
Рейтинг сообщения: 0
найди схему той касы и не сцы- сдуй отуда подключения дисплейного блока

_________________
ZМудрость(Опыт и выдержка) приходит с годами.
Все Ваши беды и проблемы, от недостатка знаний.
Умный и у дурака научится, а дураку и ..
Алберт Ейнштейн не поможет и ВВП не спасет.и МЧС опаздает


Вернуться наверх
 
Не в сети
 Заголовок сообщения: Re: Вакуумный флюоресцентный индикатор со схемой управления
СообщениеДобавлено: Ср май 23, 2018 21:12:41 
Друг Кота
Аватар пользователя

Карма: 50
Рейтинг сообщений: 1398
Зарегистрирован: Пт авг 28, 2009 21:34:30
Сообщений: 7328
Откуда: 845-й км.
Рейтинг сообщения: 0
Медали: 1
Получил миской по аватаре (1)
Накал, может, и 3,3в. Но почему тогла вы микросхему питаете от этих "3,3" да и еще через "балласт. Тем более в даташите вы наверняка вычитали, что питание её от 4,5 до 15в.
Цитата:
Supply voltage, VCC1 4.5 15 V

Ну может и хрен с ним, может эта микросхема и может работать при пониженном напряжении, но вы на вход подаёте логическое сигналы 5в, что противоречит максимальным параметрам в том же даташите:
Цитата:
Input voltage, VI . . . . . . . . . . . . . . . . . . . . . . . . . . . . . . . . . . . . . . . . . . . . . . . . . . . . . . . . . . . . . . . . . . . . . . . . . . VCC1

_________________
А люди посмотрят и скажут: "Собаки летят. Вот и осень."


Вернуться наверх
 
В сети
 Заголовок сообщения: Re: Вакуумный флюоресцентный индикатор со схемой управления
СообщениеДобавлено: Ср май 23, 2018 23:17:44 
Друг Кота
Аватар пользователя

Карма: 197
Рейтинг сообщений: 8618
Зарегистрирован: Пн ноя 30, 2009 03:00:01
Сообщений: 43331
Откуда: Нерезиновая
Рейтинг сообщения: 0
Давным-давно мой друг нашёл в полях раскоканный кассовый аппарат без денежного ящика, зато с индикатором, и подарил этот индикатор мне. Я хочу попробовать его завести. Ниже перечислил то, что уже сделано:
    Снял схему устройства. Это десять семисегментных индикаторов, подключенные через драйвер SN75518N. Даташит на драйвер нашёл;

Индикатор вот такой?
Изображение
Это индикатор от кассового аппарата Samsung ER4615 (R, RF или RK)
Вот схема с описанием этого узла из ремонтной инструкции:
Изображение

Как вариант- ещё может быть плата от Самсунг ЕR250 - разница только в питании накала индикатора- в 250--ом переменка, а в 4615- накал- и VCC - постоянка 5 вольт, VPP - постоянка 24 вольта.
Если накал индикатора меньше пяти вольт- его "гасят" диодом. (прямое падение напряжения на диоде), в принципе, можно и резистором.


Вернуться наверх
 
Эиком - электронные компоненты и радиодетали
Не в сети
 Заголовок сообщения: Re: Вакуумный флюоресцентный индикатор со схемой управления
СообщениеДобавлено: Чт май 24, 2018 07:51:05 
Друг Кота
Аватар пользователя

Карма: 123
Рейтинг сообщений: 7959
Зарегистрирован: Сб сен 13, 2014 16:27:32
Сообщений: 39199
Откуда: СпиртоГонск созвездия Омега
Рейтинг сообщения: 0
да шьатно там стоит 1диод обычно 1эн4007 но если индук старет(тусклет) диод замиыкают и он снова ка новый
резистор можно тоже подобрать под номинал накалного напрядения даже лучше диода
и кстати ломать плату было ненадо -исползовать в сбо ре она удобная дип вариан чипа запихан под стекло ВЛИ и не мешает
в последних релизах стояли чипы планарки их можно сдуть и встроеть в свою плату скажем....часоф с календарем и куку или в таймер для кухни

_________________
ZМудрость(Опыт и выдержка) приходит с годами.
Все Ваши беды и проблемы, от недостатка знаний.
Умный и у дурака научится, а дураку и ..
Алберт Ейнштейн не поможет и ВВП не спасет.и МЧС опаздает


Вернуться наверх
 
Не в сети
 Заголовок сообщения: Re: Вакуумный флюоресцентный индикатор со схемой управления
СообщениеДобавлено: Чт май 24, 2018 08:19:59 
Родился

Зарегистрирован: Вс сен 29, 2013 16:20:47
Сообщений: 19
Рейтинг сообщения: 0
Накал, может, и 3,3в. Но почему тогла вы микросхему питаете от этих "3,3" да и еще через "балласт.

Уважаемый uldemir, схема, названная Display, снята с реального устройства, так что вопросы к её разработчикам. Фактически, я делаю только то, что выделено в схему Control Unit.Балласт добавил на всякий пожарный, поскольку сопротивление нити составляет примерно 8 Ом и я не был уверен, что для преобразователя такое сопротивление не слишком мало.

musor писал(а):
найди схему той касы и не сцы- сдуй отуда подключения дисплейного блока

musor писал(а):
и кстати ломать плату было ненадо -исползовать в сбо ре она удобная дип вариан чипа запихан под стекло ВЛИ и не мешает
в последних релизах стояли чипы планарки их можно сдуть и встроеть в свою плату скажем....часоф с календарем и куку или в таймер для кухни

Уважаемый musor, спасибо, попробую найти! Плата цела, ломать её в планы не входит :-)

АлександрЛ писал(а):
Индикатор вот такой?
...
Это индикатор от кассового аппарата Samsung ER4615 (R, RF или RK)
...
Как вариант- ещё может быть плата от Самсунг ЕR250 - разница только в питании накала индикатора- в 250--ом переменка, а в 4615- накал- и VCC - постоянка 5 вольт, VPP - постоянка 24 вольта.
Если накал индикатора меньше пяти вольт- его "гасят" диодом. (прямое падение напряжения на диоде), в принципе, можно и резистором.

Уважаемый АлександрЛ, плата не такая, хотя и похожа. На моей есть надписи ЕR-350 и ER-4615/F, значит, это просто другая модификация. Спасибо за схему питания, буду разбираться!
ПыСы, Моя плата выглядит так:
Вложение:
Комментарий к файлу: Устройство
IMG_7564_small.JPG [148.45 KiB]
Скачиваний: 713


Последний раз редактировалось slarionoff Чт май 24, 2018 08:39:03, всего редактировалось 1 раз.

Вернуться наверх
 
Не в сети
 Заголовок сообщения: Re: Вакуумный флюоресцентный индикатор со схемой управления
СообщениеДобавлено: Чт май 24, 2018 08:29:34 
Друг Кота
Аватар пользователя

Карма: 123
Рейтинг сообщений: 7959
Зарегистрирован: Сб сен 13, 2014 16:27:32
Сообщений: 39199
Откуда: СпиртоГонск созвездия Омега
Рейтинг сообщения: 0
да это гнус чуток другойф мрдели ка рас с питанием через диод накала от5в у меня такя была утилизировал-там на чипе висит сразу 2 дисплея(паралелно) основно на плате и выносной в крутящемся блоке (2 можно отключить вынуф разьем)
насчет 3.3 не знаю будет ли от него работать но попробуй штатно там питание касы 5 и 24-27в
уровни входоф чипа толерантны к 3в3 логике

_________________
ZМудрость(Опыт и выдержка) приходит с годами.
Все Ваши беды и проблемы, от недостатка знаний.
Умный и у дурака научится, а дураку и ..
Алберт Ейнштейн не поможет и ВВП не спасет.и МЧС опаздает


Вернуться наверх
 
В сети
 Заголовок сообщения: Re: Вакуумный флюоресцентный индикатор со схемой управления
СообщениеДобавлено: Чт май 24, 2018 12:09:10 
Друг Кота
Аватар пользователя

Карма: 197
Рейтинг сообщений: 8618
Зарегистрирован: Пн ноя 30, 2009 03:00:01
Сообщений: 43331
Откуда: Нерезиновая
Рейтинг сообщения: 1
плата не такая, хотя и похожа. На моей есть надписи ЕR-350 и ER-4615/F, значит, это просто другая модификация.

Да, у 4615 было две, или даже три модификации-
вот ещё одна:
Изображение
слева- направо- Samsung ER250RF индикатор кассира; Samsung ER250RF индикатор покупателя; Samsung ER4615RF индикатор кассира; Samsung ER4615RF индикатор покупателя;
Да, поскольку накал у этого индикатора питается постоянкой 5 вольт, наличие диода в цепи накала указывает на то, что у вас сам индикатор с накалом 4~4,5 вольта.
Ваша плата- вообще "универсальная" - отсутствующий разъём - это питание накала, но тогда нужно (кажется) убрать диод.
А та платка, которую я показывал первой- это от кассы Samsung ER4615R - их продавали в 1995 году, у которой ещё не было фискальной памяти.. Мы их потом ещё модифицировали до "RF"

Добавлено after 7 minutes 53 seconds:
да шьатно там стоит 1диод обычно 1эн4007 но если индук старет(тусклет) диод замиыкают и он снова ка новый

Если индикатор тускнеет, то с него надо просто стереть пыль... :))) :))) :)))
Туда почему- то пыль попадает со страшной силой- за три- четыре года на стекле индикатора и на задней поверхности светофильтра пыли скапливается столько, что и цифр становится не видно.. :facepalm: Протираешь пыль, и индикатор светит, как новый...
Мне попадались индикаторы, которые проработали 15 лет и больше..


Вернуться наверх
 
Не в сети
 Заголовок сообщения: Re: Вакуумный флюоресцентный индикатор со схемой управления
СообщениеДобавлено: Чт май 24, 2018 18:34:39 
Друг Кота
Аватар пользователя

Карма: 50
Рейтинг сообщений: 1398
Зарегистрирован: Пт авг 28, 2009 21:34:30
Сообщений: 7328
Откуда: 845-й км.
Рейтинг сообщения: 0
Медали: 1
Получил миской по аватаре (1)
Уважаемый uldemir, схема, названная Display, снята с реального устройства, так что вопросы к её разработчикам. Фактически, я делаю только то, что выделено в схему Control Unit.Балласт добавил на всякий пожарный, поскольку сопротивление нити составляет примерно 8 Ом и я не был уверен, что для преобразователя такое сопротивление не слишком мало.
Что вы там делаете и откуда схему содрали - меня мало волнует, я попытался объяснить, почему у вас просаживаются сигналы. Схема вполне работоспособная при некоторых условиях. Ваши условия с этими "некоторыми" не совпадают. dixi

_________________
А люди посмотрят и скажут: "Собаки летят. Вот и осень."


Вернуться наверх
 
Не в сети
 Заголовок сообщения: Re: Вакуумный флюоресцентный индикатор со схемой управления
СообщениеДобавлено: Чт май 24, 2018 19:06:59 
Родился

Зарегистрирован: Вс сен 29, 2013 16:20:47
Сообщений: 19
Рейтинг сообщения: 0
Что вы там делаете и откуда схему содрали - меня мало волнует, я попытался объяснить, почему у вас просаживаются сигналы. Схема вполне работоспособная при некоторых условиях. Ваши условия с этими "некоторыми" не совпадают. dixi

uldemir, спасибо!


Вернуться наверх
 
В сети
 Заголовок сообщения: Re: Вакуумный флюоресцентный индикатор со схемой управления
СообщениеДобавлено: Чт май 24, 2018 19:19:50 
Друг Кота
Аватар пользователя

Карма: 197
Рейтинг сообщений: 8618
Зарегистрирован: Пн ноя 30, 2009 03:00:01
Сообщений: 43331
Откуда: Нерезиновая
Рейтинг сообщения: 0
Я не понял, зачем ULN2003 туда прилепили, надо просто подать на плату +5 и +24 вольта, а управление- напрямую от дураины..

Да, ещё- по схеме от дисплея- (имхо) U20 это компаратор LM393(KA393), в данном случае он, скорее всего, выполняет роль "супервизора питания"- при пропадании сетевого напряжения процессор должен успеть подать команду "запомнить все незавершенные операции", ну, или второй вариант- "погасить" индикатор в момент включения аппарата, чтобы на индикацию "каша" не выводилась.. :dont_know:

Если есть необходимость- у меня имеется бумажная версия полной схемы от этого аппарата, правда- качество так себе, если не сказать хуже....


Вернуться наверх
 
Не в сети
 Заголовок сообщения: Re: Вакуумный флюоресцентный индикатор со схемой управления
СообщениеДобавлено: Сб май 26, 2018 09:07:16 
Родился

Зарегистрирован: Вс сен 29, 2013 16:20:47
Сообщений: 19
Рейтинг сообщения: 0
Я не понял, зачем ULN2003 туда прилепили, надо просто подать на плату +5 и +24 вольта, а управление- напрямую от дураины..

АлександрЛ, это я в описании микросхемы вычитал, что максимальное напряжение на входах логики составляет VCC1, и решил, что микросхема не рассчитана на +5V. Да и малинку хотел защитить, чтобы на неё случайно +24V не подать. Я думаю, что для ясности ULN2003 пока оставлю, но питать её буду от пяти вольт. Типа, развязка.

Если есть необходимость- у меня имеется бумажная версия полной схемы от этого аппарата, правда- качество так себе, если не сказать хуже....

Спасибо за предложение, я, волей судеб, в бумажном виде вряд ли смогу скопировать, ибо сейчас пишу издалека. В интернете нашёл в PDF, но на английском.

У меня такой ещё вопрос. В качестве DC-DC я использую вот такие китайские модули. Можно ли такой подключить напрямую к накалу, если сопротивление накала около 8 Ом? Не слишком ли большой будет ток для преобразователя? Я, собственно, для этого вковырял балластное сопротивление. Хотя, если выходное напряжение 5V, сопротивление 8Ом, то ток будет меньше ампера, а в спеке написано, что они до трёх ампер. Думаю, схема управления будет упрощена :-)


Вернуться наверх
 
Не в сети
 Заголовок сообщения: Re: Вакуумный флюоресцентный индикатор со схемой управления
СообщениеДобавлено: Сб май 26, 2018 10:09:19 
Друг Кота
Аватар пользователя

Карма: 123
Рейтинг сообщений: 7959
Зарегистрирован: Сб сен 13, 2014 16:27:32
Сообщений: 39199
Откуда: СпиртоГонск созвездия Омега
Рейтинг сообщения: 0
если вы ламали касу то наверно видели ка там сотворен бп после чугуного трана и моста банка на 4700мк дале линейник даюший 24-27в на схему индикации и заодно 2 ветка DCDC дающий 5 в на специализированой ШИМ питающей проц и всю ТТЛ логику..можно было оставить бп в сборе просто отпилиф кусок платы мамки ...но можно запитать и таким модулем... на 2596 тогда потребуется всего 1 питание на взоде 24-27в (индикаторное) а из него ваш модуль DCDC сделает 5в(или 3.3) в возможность работы чипа SN75518 на 3в3 вам предстоит проверить практически штатно оно запитывалось от 5в

_________________
ZМудрость(Опыт и выдержка) приходит с годами.
Все Ваши беды и проблемы, от недостатка знаний.
Умный и у дурака научится, а дураку и ..
Алберт Ейнштейн не поможет и ВВП не спасет.и МЧС опаздает


Вернуться наверх
 
В сети
 Заголовок сообщения: Re: Вакуумный флюоресцентный индикатор со схемой управления
СообщениеДобавлено: Сб май 26, 2018 12:40:53 
Друг Кота
Аватар пользователя

Карма: 197
Рейтинг сообщений: 8618
Зарегистрирован: Пн ноя 30, 2009 03:00:01
Сообщений: 43331
Откуда: Нерезиновая
Рейтинг сообщения: 0
Если есть необходимость- у меня имеется бумажная версия полной схемы от этого аппарата, правда- качество так себе, если не сказать хуже....

Спасибо за предложение, я, волей судеб, в бумажном виде вряд ли смогу скопировать, ибо сейчас пишу издалека. В интернете нашёл в PDF, но на английском.
А я вам и не предлагал "бумажный вариант", я могу вам прислать сканы схем, которые в этом альбоме есть.

В качестве DC-DC я использую вот такие китайские модули. Можно ли такой подключить напрямую к накалу, если сопротивление накала около 8 Ом? Не слишком ли большой будет ток для преобразователя?
В кассе этот индикатор подключён к двум источникам питания- +24 вольта и +5 вольт, при чём, в качестве "преобразователя" из 24-х вольт в 5 используется известная микросхема- 34063, и уже от неё питается накал индикатора и вся "микросхемная" часть аппарата.

musor писал(а):
если вы ламали касу то наверно видели ка там сотворен бп после чугуного трана и моста банка на 4700мк дале линейник даюший 24-27в на схему индикации и заодно 2 ветка DCDC дающий 5 в на специализированой ШИМ питающей проц и всю ТТЛ логику....
возможность работы чипа SN75518 на 3в3 вам предстоит проверить практически штатно оно запитывалось от 5в

В модели ER4615R стабилизатор 34063 подключался непосредственно к конденсатору 4700 мкФ после диодного моста, но бывали "вылеты" стабилизатора, в моделях ER4615RF и ER4615RK вход 34063 подключён к выходу стабилизатора на 24 вольта.
Вот схема БП (доработанной версии)
Изображение
А вот фотографии участка платы с БП от 4615RF:
Изображение Изображение
CN3 это вход переменки 24 вольта от трансформатора:
Изображение


Вернуться наверх
 
Не в сети
 Заголовок сообщения: Re: Вакуумный флюоресцентный индикатор со схемой управления
СообщениеДобавлено: Вс май 27, 2018 16:28:18 
Родился

Зарегистрирован: Вс сен 29, 2013 16:20:47
Сообщений: 19
Рейтинг сообщения: 0
Уважаемые коты, спасибо всем! Индикатор заработал, минимальная программа зажигает все сегменты на всех знакоместах и гасит их. Так что физическая часть окончена, начинается программирование. Ещё раз, всем спасибо! Я на этот индикатор посматривал уже лет шесть, только сейчас руки дошли! Тему можно закрывать.


Вернуться наверх
 
В сети
 Заголовок сообщения: Re: Вакуумный флюоресцентный индикатор со схемой управления
СообщениеДобавлено: Вс май 27, 2018 16:32:11 
Друг Кота
Аватар пользователя

Карма: 197
Рейтинг сообщений: 8618
Зарегистрирован: Пн ноя 30, 2009 03:00:01
Сообщений: 43331
Откуда: Нерезиновая
Рейтинг сообщения: 0
Индикатор заработал, минимальная программа зажигает все сегменты на всех знакоместах и гасит их. Так что физическая часть окончена, начинается программирование.! Я на этот индикатор посматривал уже лет шесть, только сейчас руки дошли! Тему можно закрывать.
Как это "закрывать"? Я на такой индикатор смотрю уже 20 лет, и тоже хочу его запустить, но вот с программированием у меня как- то "не очень".. :dont_know: Теперь от вас "вести с полей" :))) описание "процесса".. :beer:


Вернуться наверх
 
Не в сети
 Заголовок сообщения: Re: Вакуумный флюоресцентный индикатор со схемой управления
СообщениеДобавлено: Вс май 27, 2018 17:05:46 
Родился

Зарегистрирован: Вс сен 29, 2013 16:20:47
Сообщений: 19
Рейтинг сообщения: 0
Индикатор заработал, минимальная программа зажигает все сегменты на всех знакоместах и гасит их. Так что физическая часть окончена, начинается программирование.! Я на этот индикатор посматривал уже лет шесть, только сейчас руки дошли! Тему можно закрывать.
Как это "закрывать"? Я на такой индикатор смотрю уже 20 лет, и тоже хочу его запустить, но вот с программированием у меня как- то "не очень".. :dont_know: Теперь от вас "вести с полей" :))) описание "процесса".. :beer:

Супер, договорились! Быстрое решение не обещаю, но результатом непременно поделюсь!


Вернуться наверх
 
Не в сети
 Заголовок сообщения: Re: Вакуумный флюоресцентный индикатор со схемой управления
СообщениеДобавлено: Вс май 27, 2018 17:11:32 
Друг Кота
Аватар пользователя

Карма: 123
Рейтинг сообщений: 7959
Зарегистрирован: Сб сен 13, 2014 16:27:32
Сообщений: 39199
Откуда: СпиртоГонск созвездия Омега
Рейтинг сообщения: 0
мне тоже интероесно програмное решени с ЭТИМ ВЛИ ибо давно валляетса пара комплектов по 2 индикатора (основной и клиенский) но все руки не дошли пристроить их в часики ли еще куда с светодиодными проше в лет уходят

_________________
ZМудрость(Опыт и выдержка) приходит с годами.
Все Ваши беды и проблемы, от недостатка знаний.
Умный и у дурака научится, а дураку и ..
Алберт Ейнштейн не поможет и ВВП не спасет.и МЧС опаздает


Вернуться наверх
 
Не в сети
 Заголовок сообщения: Re: Вакуумный флюоресцентный индикатор со схемой управления
СообщениеДобавлено: Пн май 28, 2018 21:13:37 
Родился

Зарегистрирован: Вс сен 29, 2013 16:20:47
Сообщений: 19
Рейтинг сообщения: 0
Уважаемые АлександрЛ, musor!


Итак, пара дней курения Питона и есть результат! Написал программу (оптимизацию не делал, а есть много где), которая выводит на дисплей текущую дату (когда единицы секунд от нуля до четырёх) и текущее время (когда единицы секунд от пяти до девяти). Индикатор работает не очень стабильно, видно, что иногда пробегают по нему какие-то волны. Отношу это на счёт Малинки, всё-таки мультизадачная линукс-машина, далеко не риал-тайм. Код лежит тут. По коду готов отвечать на вопросы и принимать улучшения :-)

Думаю, что следующий этап - программирование микроконтроллера, который возьмёт на себя управление индикатором и будет принимать на вход строки из Малинки.

Кстати, сначала использовал библиотеку LED, которая у меня выпала первой в поиске "управление GPIO", но она оказалась жутко тормозной - когда всё заработало, было прям видно, как символы появляются и гаснут на индикаторе с интервалом где-то в пол-секунды. Потом переключился на библиотеку RPi.GPIO, которая уже дала более приемлемый результат по скорости.

Также оказался очень полезным логический анализатор, прикупленный по случаю. Он мне помог понять, что битовый массив надо загонять в индикатор задом наперёд :-)


Вернуться наверх
 
В сети
 Заголовок сообщения: Re: Вакуумный флюоресцентный индикатор со схемой управления
СообщениеДобавлено: Пн май 28, 2018 23:18:47 
Друг Кота
Аватар пользователя

Карма: 197
Рейтинг сообщений: 8618
Зарегистрирован: Пн ноя 30, 2009 03:00:01
Сообщений: 43331
Откуда: Нерезиновая
Рейтинг сообщения: 0
Волны по индикатору"- это, скорее всего, мала тактовая частота.. В самом аппарата тактовая 12 мегагерц, процессор- I8032. (8052)


Вернуться наверх
 
Показать сообщения за:  Сортировать по:  Вернуться наверх
Начать новую тему Ответить на тему  [ Сообщений: 36 ]  1,  

Часовой пояс: UTC + 3 часа


Кто сейчас на форуме

Сейчас этот форум просматривают: нет зарегистрированных пользователей и гости: 24


Вы не можете начинать темы
Вы не можете отвечать на сообщения
Вы не можете редактировать свои сообщения
Вы не можете удалять свои сообщения
Вы не можете добавлять вложения

Найти:
Перейти:  


Powered by phpBB © 2000, 2002, 2005, 2007 phpBB Group
Русская поддержка phpBB
Extended by Karma MOD © 2007—2012 m157y
Extended by Topic Tags MOD © 2012 m157y