Например TDA7294

Форум РадиоКот • Просмотр темы - Радиоприемник atlanfa at-816
Форум РадиоКот
Здесь можно немножко помяукать :)

Текущее время: Вс фев 15, 2026 11:20:42

Часовой пояс: UTC + 3 часа


ПРЯМО СЕЙЧАС:



Начать новую тему Ответить на тему  [ Сообщений: 12 ] 
Автор Сообщение
Не в сети
 Заголовок сообщения: Радиоприемник atlanfa at-816
СообщениеДобавлено: Пн окт 10, 2022 22:49:42 
Грызет канифоль
Аватар пользователя

Карма: 5
Рейтинг сообщений: 7
Зарегистрирован: Пн окт 10, 2016 18:31:24
Сообщений: 267
Рейтинг сообщения: 0
Здравствуйте, сосед дал радиоприемник чтобы починил, проблема нет звука при питании от сети 220. Разобрал, померял, все нормально... После диодного мостика 10В, что странно. Потому как питание усилителя mix2002 не более 5.5В... При включении от сети усилитель греется и звук не воспроизводится. Подключаю источник питания 3В там где батарейки - работает отлично. Если подключить после диодного мостика тот же источник питания на 3В так же отлично работает. И вот что то не пойму. Приемник работает от 3 источников питания, внешний 220, внешний постоянный 9В и от батареек 3В. Никакого стабилизатора линейного там нет. Подскажите пожалуйста куда копать. Колхозить какой-то стабилизатор отдельно не хотелось бы


Вернуться наверх
 
Не в сети
 Заголовок сообщения: Re: Радиоприемник atlanfa at-816
СообщениеДобавлено: Пн окт 10, 2022 23:26:02 
Первый раз сказал Мяу!

Зарегистрирован: Вс дек 06, 2020 19:01:21
Сообщений: 21
Откуда: Калининград
Рейтинг сообщения: 0
А от внешнего 9 вольт приемник работает?


Вернуться наверх
 
Не в сети
 Заголовок сообщения: Re: Радиоприемник atlanfa at-816
СообщениеДобавлено: Вт окт 11, 2022 10:04:18 
Поставщик валерьянки для Кота
Аватар пользователя

Карма: 24
Рейтинг сообщений: 442
Зарегистрирован: Вс июн 03, 2012 17:23:17
Сообщений: 2206
Откуда: Москва
Рейтинг сообщения: 1
Prostoy 4elovek
А перед мостиком там трансформатор или конденсатор с резистором?
У меня есть китайский приемник. Подключал к нему внешний нестабилизированный БП. Заметил эффект: чем выше напряжение питания, тем тише звук. Воткнул стабилитрон на 3.3 В (если не изменяет склероз) параллельно питанию - звук нормализовался.


Вернуться наверх
 
Не в сети
 Заголовок сообщения: Re: Радиоприемник atlanfa at-816
СообщениеДобавлено: Вт окт 11, 2022 11:15:55 
Грызет канифоль
Аватар пользователя

Карма: 5
Рейтинг сообщений: 7
Зарегистрирован: Пн окт 10, 2016 18:31:24
Сообщений: 267
Рейтинг сообщения: 0
А от внешнего 9 вольт приемник работает?

Если питание выше 5В то звук до оччччень тихий. И бешено греется усилитель.
Перед мостом естественно трансформатор, с него идёт 9 вольт, потом выпрямляется и выходит 11В, конденсатор хоть какой тоже есть. Потом там разные диоды защитные есть по пути, которые отсекают если переключать режимы 220/9/3В (наверно). Ну и после тех диодов где-то 9В на усилитель и доходит... Я не пойму что за ересь?
P.S.
Нашел там ещё транзистор, вроде исправен но надо его выпаять и проверить. Если окажется что ему каюк или исправен, то наверное просто стабилитрон поставлю...


Вернуться наверх
 
Эиком - электронные компоненты и радиодетали
Не в сети
 Заголовок сообщения: Re: Радиоприемник atlanfa at-816
СообщениеДобавлено: Вт окт 11, 2022 12:27:00 
Друг Кота
Аватар пользователя

Карма: 182
Рейтинг сообщений: 8337
Зарегистрирован: Пт фев 04, 2011 17:57:51
Сообщений: 20103
Откуда: Рыбинск
Рейтинг сообщения: 0
Медали: 1
Лучший человек Форума 2017 (1)
Prostoy 4elovek писал(а):
После диодного мостика 10В, что странно.
Конечно странно. Может трансформатор не родной кто то уже прилепил?


Вернуться наверх
 
Не в сети
 Заголовок сообщения: Re: Радиоприемник atlanfa at-816
СообщениеДобавлено: Вт окт 11, 2022 18:51:54 
Грызет канифоль
Аватар пользователя

Карма: 5
Рейтинг сообщений: 7
Зарегистрирован: Пн окт 10, 2016 18:31:24
Сообщений: 267
Рейтинг сообщения: 0
Martin76, не лазили вроде, но нужно переспросить. Пока что пожалуйста не закрывайте тему. В ближайшие недели не смогу ничего сделать, планы поменялись... Интересно что получится в итоге


Вернуться наверх
 
Не в сети
 Заголовок сообщения: Re: Радиоприемник atlanfa at-816
СообщениеДобавлено: Вт окт 11, 2022 20:50:53 
Говорящий с текстолитом
Аватар пользователя

Карма: 7
Рейтинг сообщений: 17
Зарегистрирован: Сб сен 25, 2021 08:37:37
Сообщений: 1606
Откуда: KG
Рейтинг сообщения: 0
Prostoy 4elovek, схемы, конечно нет?

Несколько деталющек вокруг транса срисовать, тоже проблема?

_________________
1 升 + 1 升 = 2 升。
Да Здравствует Литр.
Величайшее изобретение человечества Не Колесо, а налоговая служба!


Вернуться наверх
 
Не в сети
 Заголовок сообщения: Re: Радиоприемник atlanfa at-816
СообщениеДобавлено: Чт дек 01, 2022 00:52:55 
Грызет канифоль
Аватар пользователя

Карма: 5
Рейтинг сообщений: 7
Зарегистрирован: Пн окт 10, 2016 18:31:24
Сообщений: 267
Рейтинг сообщения: 0
Немного был занят другим и забыл написать. Сделал приемник, там был ещё палёный смд транзистор. Такого у меня не было, да и живу в селе, темболее сейчас купить со всем этим тот еще гемор... Не стал морочить голову, поставил 7805 и заработало как часы, немного греется кренка, на всяк пожарный ещё радиатор поставил, ну а так всё норм.


Вернуться наверх
 
Не в сети
 Заголовок сообщения: Re: Радиоприемник atlanfa at-816
СообщениеДобавлено: Чт дек 01, 2022 20:31:44 
Друг Кота
Аватар пользователя

Карма: 20
Рейтинг сообщений: 39
Зарегистрирован: Сб ноя 05, 2022 18:28:06
Сообщений: 5042
Рейтинг сообщения: 0
Prostoy 4elovek писал(а):
Сделал приемник, там был ещё палёный смд транзистор. Такого у меня не было, да и живу в селе, темболее сейчас купить со всем этим тот еще гемор... Не стал морочить голову, поставил 7805 и заработало как часы, немного греется кренка,


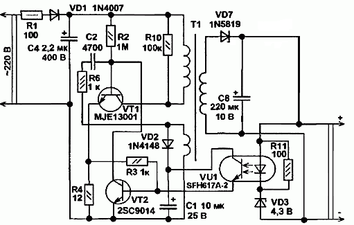
Насколько я раскопал информации по этим девайсам. Там 7805 нет ...
Там же схема БП обычной зарядки стоит на 5В. Таких у тебя должно быть я думаю.
Вот ихние схемы. Может и есть немного другие, но я находил конкретно именно для Атлант, такие.
Снял корпус, тот обрезал, этот привил как мичуринец и всё. :)

-или даже детали выпаял старые из БП приёмника - в деревне пригодятся.


Вложения:
atla4.png [37.98 KiB]
Скачиваний: 148
ATLan5.png [24.93 KiB]
Скачиваний: 145

_________________
У меня Твёрдая Тройка по русскому, но, даже я иногда, делаю ошибки.
Вернуться наверх
 
Не в сети
 Заголовок сообщения: Re: Радиоприемник atlanfa at-816
СообщениеДобавлено: Чт дек 01, 2022 20:48:31 
Друг Кота

Карма: -8
Рейтинг сообщений: 15
Зарегистрирован: Вс июл 24, 2011 11:38:09
Сообщений: 7634
Рейтинг сообщения: 0
Обычно такие штуки на 6-9в фактически с просадкой 3в, там что 10-11в транс может быть.
Диоды в мосте могут быть подохшие как и сам лит, менять сразу.
Стабилизации там нет и в одном полупериоде работают они хреново.
А может просто микросхема уже подгорела.

Есть схемы со средней точкой, если туда вкорячить мост то напруга будет вдвое больше. я так поджарил магнитофон


Вернуться наверх
 
Не в сети
 Заголовок сообщения: Re: Радиоприемник atlanfa at-816
СообщениеДобавлено: Чт дек 01, 2022 21:36:13 
Друг Кота
Аватар пользователя

Карма: 20
Рейтинг сообщений: 39
Зарегистрирован: Сб ноя 05, 2022 18:28:06
Сообщений: 5042
Рейтинг сообщения: 0
74LS00, смотря на какую мощность. Если на 2А поставишь не будет таких просадок.
Лично видел схему в Атланте с такими БП.
Мост нельзя ставить!
Короче смотреть надо.

_________________
У меня Твёрдая Тройка по русскому, но, даже я иногда, делаю ошибки.


Вернуться наверх
 
Не в сети
 Заголовок сообщения: Re: Радиоприемник atlanfa at-816
СообщениеДобавлено: Вт май 27, 2025 02:49:41 
Родился

Зарегистрирован: Вт май 27, 2025 02:29:03
Сообщений: 1
Рейтинг сообщения: 0
Здравствуйте, может кто-нибудь поделиться фото самой платы со стороны пайки, проблемка в переключатели не пойму какие контакты связаны в месте. Спасибо


Вернуться наверх
 
Показать сообщения за:  Сортировать по:  Вернуться наверх
Начать новую тему Ответить на тему  [ Сообщений: 12 ] 

Часовой пояс: UTC + 3 часа


Кто сейчас на форуме

Сейчас этот форум просматривают: нет зарегистрированных пользователей и гости: 38


Вы не можете начинать темы
Вы не можете отвечать на сообщения
Вы не можете редактировать свои сообщения
Вы не можете удалять свои сообщения
Вы не можете добавлять вложения

Найти:
Перейти:  


Powered by phpBB © 2000, 2002, 2005, 2007 phpBB Group
Русская поддержка phpBB
Extended by Karma MOD © 2007—2012 m157y
Extended by Topic Tags MOD © 2012 m157y