Например TDA7294

Форум РадиоКот • Просмотр темы - Магнитола LG TW862AX, Нужен линейный выход.
Форум РадиоКот
Здесь можно немножко помяукать :)

Текущее время: Пн мар 02, 2026 01:08:13

Часовой пояс: UTC + 3 часа


ПРЯМО СЕЙЧАС:



Начать новую тему Ответить на тему  [ Сообщений: 10 ] 
Автор Сообщение
 Заголовок сообщения: Магнитола LG TW862AX, Нужен линейный выход.
СообщениеДобавлено: Вт янв 27, 2026 17:38:22 
Прорезались зубы

Зарегистрирован: Ср янв 18, 2012 00:50:08
Сообщений: 211
Рейтинг сообщения: 0
Всем привет, есть такая магнитола, всем хороша, полный автостоп, воспроиведение на высоте, звук норм. Но хотелось бы иметь возможность поключения её к внешнему усилителю (в моём случае к советскому), но у нее нет ни выхода на наушники, ни линейного выхода, хотя вроде есть возможность их установки на плате, и все же как тот или иной установить в этот аппарат, желательно с номиналами деталей и схемку.


Вернуться наверх
 
 Заголовок сообщения: Re: Магнитола LG TW862AX, Нужен линейный выход.
СообщениеДобавлено: Вт янв 27, 2026 18:14:42 
Друг Кота
Аватар пользователя

Карма: 59
Рейтинг сообщений: 2249
Зарегистрирован: Чт янв 26, 2012 16:44:29
Сообщений: 19972
Откуда: Таксимо
Рейтинг сообщения: 0
На элекктротане посмотри схему

Добавлено after 45 seconds:
https://elektrotanya.com/

_________________
Мои поставщики запчастей с отличной репутацией
texnomag.ru
radioremont.com
pl-1.org
4ip.info
elitan.ru


Вернуться наверх
 
 Заголовок сообщения: Re: Магнитола LG TW862AX, Нужен линейный выход.
СообщениеДобавлено: Вт янв 27, 2026 18:18:58 
Друг Кота
Аватар пользователя

Карма: 23
Рейтинг сообщений: 406
Зарегистрирован: Вс окт 24, 2010 16:02:46
Сообщений: 3520
Откуда: Ижевск
Рейтинг сообщения: 0
С регулятора громкости подключите. Наверно не самый правильный вариант, зато самый понятный.


Вернуться наверх
 
 Заголовок сообщения: Re: Магнитола LG TW862AX, Нужен линейный выход.
СообщениеДобавлено: Вт янв 27, 2026 18:25:23 
Друг Кота
Аватар пользователя

Карма: 59
Рейтинг сообщений: 2249
Зарегистрирован: Чт янв 26, 2012 16:44:29
Сообщений: 19972
Откуда: Таксимо
Рейтинг сообщения: 0
Как вариант, самый плохой но адекватный да. Но там походу тихо будет

_________________
Мои поставщики запчастей с отличной репутацией
texnomag.ru
radioremont.com
pl-1.org
4ip.info
elitan.ru


Вернуться наверх
 
Эиком - электронные компоненты и радиодетали
 Заголовок сообщения: Re: Магнитола LG TW862AX, Нужен линейный выход.
СообщениеДобавлено: Ср янв 28, 2026 23:49:14 
Прорезались зубы

Зарегистрирован: Ср янв 18, 2012 00:50:08
Сообщений: 211
Рейтинг сообщения: 0
sstvov, vlasovzloy, Смотрел по данной теме, есть другой магнитофон LG TW-864AX, могу опробовать на нём (его не так жалко из-за отсутствия эквалайзера и большего износа механики). Так делают на каких-то совсем портативных погремушках, а именно подпаиваются до ручки громкости, или на неё. Нужен цивильный подход к делу.


Вернуться наверх
 
 Заголовок сообщения: Re: Магнитола LG TW862AX, Нужен линейный выход.
СообщениеДобавлено: Чт янв 29, 2026 00:21:46 
Друг Кота
Аватар пользователя

Карма: 59
Рейтинг сообщений: 2249
Зарегистрирован: Чт янв 26, 2012 16:44:29
Сообщений: 19972
Откуда: Таксимо
Рейтинг сообщения: 0
Возможно на оу усилитель собрать какой то. На лм358 по обычной схеме и наверно с регулятора громкости

_________________
Мои поставщики запчастей с отличной репутацией
texnomag.ru
radioremont.com
pl-1.org
4ip.info
elitan.ru


Вернуться наверх
 
 Заголовок сообщения: Re: Магнитола LG TW862AX, Нужен линейный выход.
СообщениеДобавлено: Чт янв 29, 2026 09:39:48 
Друг Кота
Аватар пользователя

Карма: 20
Рейтинг сообщений: 39
Зарегистрирован: Сб ноя 05, 2022 18:28:06
Сообщений: 5109
Рейтинг сообщения: 0
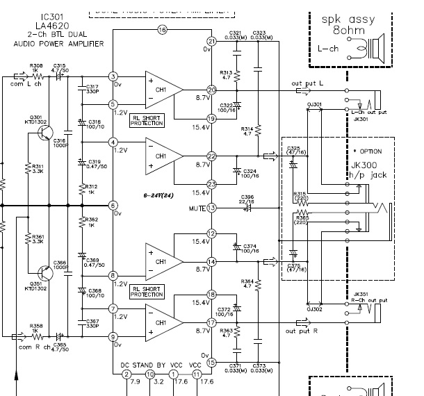
А это что?

Изображение

_________________
У меня Твёрдая Тройка по русскому, но, даже я иногда, делаю ошибки.


Вернуться наверх
 
 Заголовок сообщения: Re: Магнитола LG TW862AX, Нужен линейный выход.
СообщениеДобавлено: Чт янв 29, 2026 11:46:28 
Прорезались зубы

Зарегистрирован: Ср янв 18, 2012 00:50:08
Сообщений: 211
Рейтинг сообщения: 0
МЕХАНИКД, На заднюю, либо переднюю панель магнитофона не выведено ни Line Out, ни HeadPhones, видимо для данной модели не предусмотрено, либо для нашей страны. Попробую сделать согласно данной схеме. Тем более, что на плате место под гнездо по моему даже промаркировано, а в схеме есть параметры необходимых к установке деталей.


Вернуться наверх
 
 Заголовок сообщения: Re: Магнитола LG TW862AX, Нужен линейный выход.
СообщениеДобавлено: Чт янв 29, 2026 13:02:33 
Друг Кота
Аватар пользователя

Карма: 59
Рейтинг сообщений: 2249
Зарегистрирован: Чт янв 26, 2012 16:44:29
Сообщений: 19972
Откуда: Таксимо
Рейтинг сообщения: 0
Через усилитель качество звука потеряется немного

_________________
Мои поставщики запчастей с отличной репутацией
texnomag.ru
radioremont.com
pl-1.org
4ip.info
elitan.ru


Вернуться наверх
 
 Заголовок сообщения: Re: Магнитола LG TW862AX, Нужен линейный выход.
СообщениеДобавлено: Чт янв 29, 2026 18:33:49 
Друг Кота
Аватар пользователя

Карма: 20
Рейтинг сообщений: 39
Зарегистрирован: Сб ноя 05, 2022 18:28:06
Сообщений: 5109
Рейтинг сообщения: 0
vlasovzloy, Я тоже не знаю в чём заковыка взять до регуляторов громкости через электролиты?
Линейные выхода или входа в тех местах берутся.
Наушники другое дело так как там нужна регулировка громкостью. А на линейных выходах регулировка громкости не предусматривается.
И уровень сигнала должно хватать, тем более что собирается через внешний усилитель пускать..... :) .

Поэтому- на наушники делай как на схеме, а линейный выход для усилка до регулятора громкости!!!

_________________
У меня Твёрдая Тройка по русскому, но, даже я иногда, делаю ошибки.


Вернуться наверх
 
Показать сообщения за:  Сортировать по:  Вернуться наверх
Начать новую тему Ответить на тему  [ Сообщений: 10 ] 

Часовой пояс: UTC + 3 часа


Вы не можете начинать темы
Вы не можете отвечать на сообщения
Вы не можете редактировать свои сообщения
Вы не можете удалять свои сообщения
Вы не можете добавлять вложения

Найти:
Перейти:  


Powered by phpBB © 2000, 2002, 2005, 2007 phpBB Group
Русская поддержка phpBB
Extended by Karma MOD © 2007—2012 m157y
Extended by Topic Tags MOD © 2012 m157y