Например TDA7294

Форум РадиоКот • Просмотр темы - Декодер BBK MA-2000S
Форум РадиоКот
Здесь можно немножко помяукать :)

Текущее время: Вс янв 25, 2026 08:49:52

Часовой пояс: UTC + 3 часа


ПРЯМО СЕЙЧАС:



Начать новую тему Ответить на тему  [ Сообщений: 90 ]    , , , , 5
Автор Сообщение
Не в сети
 Заголовок сообщения: Re: Декодер BBK MA-2000S
СообщениеДобавлено: Чт янв 17, 2013 14:54:37 
Родился

Зарегистрирован: Чт янв 17, 2013 12:32:48
Сообщений: 3
Рейтинг сообщения: 0
leonid62 писал(а):
Цитата:
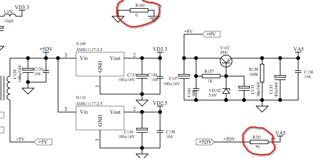
номинал резистора R251 ?

Где такой в схеме стоит? Немогу найти. :dont_know:




PART 3 B-5. +5DV - VA5


Вернуться наверх
 
Не в сети
 Заголовок сообщения: Re: Декодер BBK MA-2000S
СообщениеДобавлено: Чт янв 17, 2013 15:58:29 
Сверлит текстолит когтями
Аватар пользователя

Зарегистрирован: Чт ноя 18, 2010 12:59:49
Сообщений: 1274
Откуда: Мурманск
Рейтинг сообщения: 0
Цитата:
номинал резистора R251 ?

По схеме 0 om, как и R160. По сути это перемычки.
Через R251 подаётся питание +5 вольт. А звёздочка это не подбор, а скорее её роль с пояснением в manual-e.


Вложения:
1.png [76.74 KiB]
Скачиваний: 862
Вернуться наверх
 
Не в сети
 Заголовок сообщения: Re: Декодер BBK MA-2000S
СообщениеДобавлено: Чт янв 17, 2013 17:38:25 
Родился

Зарегистрирован: Чт янв 17, 2013 12:32:48
Сообщений: 3
Рейтинг сообщения: 0
Кто скажет, должен ли присутствовать на плате элемент N 110 и резистор R251? Принесли мне Декодер без этих деталей.


Вернуться наверх
 
Не в сети
 Заголовок сообщения: Re: Декодер BBK MA-2000S
СообщениеДобавлено: Вт фев 19, 2013 19:42:50 
Родился

Зарегистрирован: Вт фев 19, 2013 19:30:47
Сообщений: 3
Рейтинг сообщения: 0
Вот и ко мне попало сие чудо. Уже с пол года валялось с выпаяным коротнувшем по первичке ТПИ.
На выходных решил сыграть ва-банк и тупо перемотал обычный трансик под напряжения БП.
Подпаялся к отверстиям вторички ТПИ и... оно ожило.

Но не долго я радовался, проблем возникло 2:
1) пульсация по ветке +9В с амплитудой ~1.5В, из-за чего при прослушивании идёт хороший такой фон, но это мелочь, это решаемо.
2) при включении в розетку БП ус-во то включается, но стоит погрузить его в сон, как обратно не просыпается. Светодиоды подсветки загораются, но... на этом и всё. Через несколько секунд гаснет обратно. Может его надо запускать вместе с усилителем?

А вот если на 11-й пин ТПИ подавать питание через мостик, то и вначале не включается - только светодиоды зажигает.

Питания +5В от стабилизатора в норме, на стендбай пине появляется +3.3в. Транзистор V116 благополучно открывается и... в общем-то и всё. Пробовал подтягивать стендбай до +5, толку нет. Мысли кончились.

И, был бы премного благодарен, если б кто-нить смог объяснить смысл цепи по 12-му пину ТПИ. Не понимаю как оно должно работать? И кой смысл в тринисторе V117?


Вернуться наверх
 
Эиком - электронные компоненты и радиодетали
Не в сети
 Заголовок сообщения: Re: Декодер BBK MA-2000S
СообщениеДобавлено: Сб фев 23, 2013 22:14:32 
Родился

Зарегистрирован: Вт фев 19, 2013 19:30:47
Сообщений: 3
Рейтинг сообщения: 0
Всё, добил =) В общем-то ничего сложного, возни добавила только фонина по +9в ветке и стендбай. Стендбай развязывается через спаренную релюшку, от которой управляем размыканием по сновному питанию 11-го пина питания и 7-м или 8-м пином нити накала. -24В трогать не стал, тащем-та оно и надо то только для индикации.

Как сделал: перемотан обычный трансик на 3 ветки:
3.5В для F,
24в для ветки -24в
11в для основного питания. От него навешена кренка для питания стендбая.

Включение основной нагрузки через релюшки, управлямыми тупо ключами с запиткой от пина стендбая.

От фонины избавляться мостом от 11-и вольтовой ветки, после которого 4700мкф, а на VD114 выводить через 5-6-и омное сопротивление на 1-2 ватта. Емкостину С317 меняем на 3300мкф. В общем-то и всё.


Вернуться наверх
 
Не в сети
 Заголовок сообщения: Re: Декодер BBK MA-2000S
СообщениеДобавлено: Пн дек 30, 2013 20:20:35 
Первый раз сказал Мяу!
Аватар пользователя

Зарегистрирован: Ср янв 04, 2012 11:45:56
Сообщений: 24
Откуда: Украина Кривой Рог
Рейтинг сообщения: 0
Добрый вечер коты, подскажите пожалуйста (в Декодер BBK MA-1000S) почему может греться стабилитрон VD125? Были заменены viper22 VD125 V118 N126 C274 N128

При том в режиме ожидания на ноге 4 viperа напряжение 10В горит один светодиод а при включении загорается второй внизу напряжение подскакивает до 19В и сразу падает опять до 10В(измерял цифровым мультиметром) и начинает греться стабилитрон (СИЛЬНО).


Дайте совет где еще рыть?

_________________
Когда ты помогаешь человеку расцвести внешне, следи за тем, чтоб он не начал гнить внутри...


Вернуться наверх
 
Не в сети
 Заголовок сообщения: Re: Декодер BBK MA-2000S
СообщениеДобавлено: Пн дек 30, 2013 21:42:14 
Сверлит текстолит когтями
Аватар пользователя

Карма: 15
Рейтинг сообщений: 88
Зарегистрирован: Ср май 01, 2013 22:37:08
Сообщений: 1119
Откуда: Украина
Рейтинг сообщения: 0
Может быть другая цоколевка 2N5551.


Вернуться наверх
 
Не в сети
 Заголовок сообщения: Re: Декодер BBK MA-2000S
СообщениеДобавлено: Пн дек 30, 2013 22:35:08 
Первый раз сказал Мяу!
Аватар пользователя

Зарегистрирован: Ср янв 04, 2012 11:45:56
Сообщений: 24
Откуда: Украина Кривой Рог
Рейтинг сообщения: 0
Alter Ego писал(а):
Может быть другая цоколевка 2N5551.

Спасибо что ответили только что поменял транзистор на другой, вроде бы запустился тбнер на несколько секунд и потух проверил транзистор так БК звонится в обратную сторону и стабилитрон очень горячий, почему такой большой ток?

_________________
Когда ты помогаешь человеку расцвести внешне, следи за тем, чтоб он не начал гнить внутри...


Вернуться наверх
 
Не в сети
 Заголовок сообщения: Re: Декодер BBK MA-2000S
СообщениеДобавлено: Пн дек 30, 2013 23:17:09 
Сверлит текстолит когтями
Аватар пользователя

Карма: 15
Рейтинг сообщений: 88
Зарегистрирован: Ср май 01, 2013 22:37:08
Сообщений: 1119
Откуда: Украина
Рейтинг сообщения: 0
Через резистор 47 кОм большой ток не может протекать, значит, единственный путь
протекания тока - через транзистор.


Вернуться наверх
 
Не в сети
 Заголовок сообщения: Re: Декодер BBK MA-2000S
СообщениеДобавлено: Вт дек 31, 2013 00:12:27 
Первый раз сказал Мяу!
Аватар пользователя

Зарегистрирован: Ср янв 04, 2012 11:45:56
Сообщений: 24
Откуда: Украина Кривой Рог
Рейтинг сообщения: 0
Спасибо всем за помощь всё отремонтировал, стабилитрон поставил составной 3 Д815Б и транзистор по мощнее теперь не греется ничего
Видимо кс522 на 5мА слабоват был

_________________
Когда ты помогаешь человеку расцвести внешне, следи за тем, чтоб он не начал гнить внутри...


Вернуться наверх
 
Показать сообщения за:  Сортировать по:  Вернуться наверх
Начать новую тему Ответить на тему  [ Сообщений: 90 ]    , , , , 5

Часовой пояс: UTC + 3 часа


Кто сейчас на форуме

Сейчас этот форум просматривают: нет зарегистрированных пользователей и гости: 18


Вы не можете начинать темы
Вы не можете отвечать на сообщения
Вы не можете редактировать свои сообщения
Вы не можете удалять свои сообщения
Вы не можете добавлять вложения

Найти:
Перейти:  


Powered by phpBB © 2000, 2002, 2005, 2007 phpBB Group
Русская поддержка phpBB
Extended by Karma MOD © 2007—2012 m157y
Extended by Topic Tags MOD © 2012 m157y