Например TDA7294

Форум РадиоКот • Просмотр темы - Бахнул Китайский паяльник 908, опознать бы детальку.
Форум РадиоКот
Здесь можно немножко помяукать :)

Текущее время: Ср янв 07, 2026 23:42:54

Часовой пояс: UTC + 3 часа


ПРЯМО СЕЙЧАС:



Начать новую тему Ответить на тему  [ Сообщений: 23 ]  1,  
Автор Сообщение
Не в сети
 Заголовок сообщения: Бахнул Китайский паяльник 908, опознать бы детальку.
СообщениеДобавлено: Вс мар 21, 2021 21:33:26 
Опытный кот
Аватар пользователя

Карма: 7
Рейтинг сообщений: 39
Зарегистрирован: Ср апр 13, 2011 02:13:43
Сообщений: 854
Рейтинг сообщения: 0
Взял себе за 1к такой паяльник:
Изображение

В принципе он не плохой, удобный, и жала разные, а главное они не прогорают, как на обычных паяльниках, и не обрастают нагаром.
Попользовался 4 раза, на 5й он пукнул и завонял.

Изображение Изображение

В общем погорел симистор BT137-800, конденсатор 0,1 мкф(искал в своих 100 граммах смдешек, 2,2-50 мкф при таком же размере), резистор 100 Ом 0,25 Вт(стоит последовательно с конденсатором который прогорел), и не то предохранитель, не то резистор.

Находится он с обратной стороны платы в разрыв между предположительным "N-олём" и контактом нагревателя.
Все детали на плате подписаны, кроме именно этого.

Может у кого-то есть такой паяльник, или кто ремонтировал и знает что там стоять должно?

И может стоит помощнее поставить симистор с резистором?
Паяльник заявлен как 80 Вт, сопротивление нагревателя 120 Ом.
Я почитал, кто-то писал, типа электронные бп не любят искрение, он в принципе и пыхнул как только я его в розетку сунул.


Вернуться наверх
 
Не в сети
 Заголовок сообщения: Re: Бахнул Китайский паяльник 908, опознать бы детальку.
СообщениеДобавлено: Пн мар 22, 2021 09:38:13 
Друг Кота

Карма: -8
Рейтинг сообщений: 15
Зарегистрирован: Вс июл 24, 2011 11:38:09
Сообщений: 7616
Рейтинг сообщения: 1
Конденсатор наверняка фильтрующий, ставить незачем.
У нас завод их вообще не ставит в симисторные схемы, их всегда пробивает. Наши К73-17 не выпускают, а китайские все дрянь, поэтому решили не рисковать.
Вот только возможно что и МК поджарился


Вернуться наверх
 
Не в сети
 Заголовок сообщения: Re: Бахнул Китайский паяльник 908, опознать бы детальку.
СообщениеДобавлено: Пн мар 22, 2021 11:34:52 
Друг Кота
Аватар пользователя

Карма: 123
Рейтинг сообщений: 7959
Зарегистрирован: Сб сен 13, 2014 16:27:32
Сообщений: 39199
Откуда: СпиртоГонск созвездия Омега
Рейтинг сообщения: 1
кондер был наверно баластным -питал цифровуючасть если она выжила есть смысл ковырятца иначе тока на зч...
и да таки гавносхемы не переносят искрение в розетках

_________________
ZМудрость(Опыт и выдержка) приходит с годами.
Все Ваши беды и проблемы, от недостатка знаний.
Умный и у дурака научится, а дураку и ..
Алберт Ейнштейн не поможет и ВВП не спасет.и МЧС опаздает


Вернуться наверх
 
Не в сети
 Заголовок сообщения: Re: Бахнул Китайский паяльник 908, опознать бы детальку.
СообщениеДобавлено: Пн мар 22, 2021 17:20:03 
Друг Кота
Аватар пользователя

Карма: 59
Рейтинг сообщений: 2218
Зарегистрирован: Чт янв 26, 2012 16:44:29
Сообщений: 19601
Откуда: Таксимо
Рейтинг сообщения: 1
Искрение никто не любит, кроме сварщиков. Запитать чем то отдельным начиная с 3 х вольт, если заиндицирует значит можно дальше пытаться

_________________
Мои поставщики запчастей с отличной репутацией
texnomag.ru
radioremont.com
pl-1.org
4ip.info
elitan.ru


Вернуться наверх
 
Эиком - электронные компоненты и радиодетали
Не в сети
 Заголовок сообщения: Re: Бахнул Китайский паяльник 908, опознать бы детальку.
СообщениеДобавлено: Пн мар 22, 2021 20:51:52 
Друг Кота

Карма: 62
Рейтинг сообщений: 750
Зарегистрирован: Пт авг 04, 2017 19:36:00
Сообщений: 5635
Откуда: постнурсултанат Боратистан
Рейтинг сообщения: 1
Плохо видно, но в таком корпусе предохранители бывают. Туда кондер в таком корпусе не катит. Нормально фотать надо.


Вернуться наверх
 
Не в сети
 Заголовок сообщения: Re: Бахнул Китайский паяльник 908, опознать бы детальку.
СообщениеДобавлено: Пн мар 22, 2021 22:20:09 
Друг Кота
Аватар пользователя

Карма: 123
Рейтинг сообщений: 7959
Зарегистрирован: Сб сен 13, 2014 16:27:32
Сообщений: 39199
Откуда: СпиртоГонск созвездия Омега
Рейтинг сообщения: 1
для начала саду отмыть с фэйри и щеткой высушить а потом сфотать четко и крупно чтоб можно было пончять а на его фото сплошноя чернапятно...

_________________
ZМудрость(Опыт и выдержка) приходит с годами.
Все Ваши беды и проблемы, от недостатка знаний.
Умный и у дурака научится, а дураку и ..
Алберт Ейнштейн не поможет и ВВП не спасет.и МЧС опаздает


Вернуться наверх
 
Не в сети
 Заголовок сообщения: Re: Бахнул Китайский паяльник 908, опознать бы детальку.
СообщениеДобавлено: Чт мар 25, 2021 00:40:50 
Друг Кота

Карма: -8
Рейтинг сообщений: 15
Зарегистрирован: Вс июл 24, 2011 11:38:09
Сообщений: 7616
Рейтинг сообщения: 1
Тут вопрос к автору что он сфоткал, бабах или всётаки плату.
Я такое сразу щёткой в ацетон


Вернуться наверх
 
Не в сети
 Заголовок сообщения: Re: Бахнул Китайский паяльник 908, опознать бы детальку.
СообщениеДобавлено: Чт фев 16, 2023 21:29:44 
Опытный кот
Аватар пользователя

Карма: 7
Рейтинг сообщений: 39
Зарегистрирован: Ср апр 13, 2011 02:13:43
Сообщений: 854
Рейтинг сообщения: 0
Название оказывается lefavor 908S.

Заменил - не заработал.
Гуглил плату, нашел наподобие случай, там ещё и диод пробило.
Вопрос, что это за диод, и диод ли(цилиндрический).
Прозвонил - кз.

Изображение Изображение

А так же при разборке, я уже не помню как стоял дисплей.
Заметил точку внизу, так же там на склейке стекол капля.
Эта точка обозначает низ или верх?

Изображение

Добавлено after 18 minutes 30 seconds:
Блин, там же подписан стабилитрон 5v6.
Интересно, что могло сгореть, если он кз...


Вернуться наверх
 
Не в сети
 Заголовок сообщения: Re: Бахнул Китайский паяльник 908, опознать бы детальку.
СообщениеДобавлено: Чт фев 16, 2023 22:17:05 
Друг Кота
Аватар пользователя

Карма: 59
Рейтинг сообщений: 2218
Зарегистрирован: Чт янв 26, 2012 16:44:29
Сообщений: 19601
Откуда: Таксимо
Рейтинг сообщения: 1
Выпаяй замени узнаешь

Добавлено after 2 minutes 25 seconds:
А по следам по вмятинам на резинке ума не хватает посмотреть?

_________________
Мои поставщики запчастей с отличной репутацией
texnomag.ru
radioremont.com
pl-1.org
4ip.info
elitan.ru


Вернуться наверх
 
Не в сети
 Заголовок сообщения: Re: Бахнул Китайский паяльник 908, опознать бы детальку.
СообщениеДобавлено: Пт фев 17, 2023 01:06:00 
Друг Кота

Карма: -8
Рейтинг сообщений: 15
Зарегистрирован: Вс июл 24, 2011 11:38:09
Сообщений: 7616
Рейтинг сообщения: 1
Так там же все детали подписаны. Склянка 5v6, брусок M7.
Стекло ставь как хочешь, так и показывать будет. Если в корпусе плотно по краю сидит, обычно вырез есть.

Мне кажется кот рановато отмечать начал :)


Вернуться наверх
 
Не в сети
 Заголовок сообщения: Re: Бахнул Китайский паяльник 908, опознать бы детальку.
СообщениеДобавлено: Вт фев 21, 2023 19:08:44 
Опытный кот
Аватар пользователя

Карма: 7
Рейтинг сообщений: 39
Зарегистрирован: Ср апр 13, 2011 02:13:43
Сообщений: 854
Рейтинг сообщения: 0
Ничего в нашем магазине нет. Дама штук 20 стабилитронов перепроверил, ни одного нет на 5,6. С али закажу.
Опять вопрос, теперь по конденсатору, мне дали какой-то в магазине, но он мелкий, стоял в два раза толще.
Почитал про эти кондеры, выяснил, что по размерам площадки должен стоять тип 1812.
А по вольтажу какой? На 250 или 500В?


Вернуться наверх
 
Не в сети
 Заголовок сообщения: Re: Бахнул Китайский паяльник 908, опознать бы детальку.
СообщениеДобавлено: Вт фев 21, 2023 20:07:34 
Друг Кота

Карма: -8
Рейтинг сообщений: 15
Зарегистрирован: Вс июл 24, 2011 11:38:09
Сообщений: 7616
Рейтинг сообщения: 1
Стабилитрон меняется 8 диодами 4148 (или 11 кд522) и одиним встречно.

Если тот который 0.1 то можно было уже чтото впаять навесом и проверить, и потом заказывать мелкое. а то ремонт долгий получается.
Может там давно проц поджарился и проще выкинуть.


Вернуться наверх
 
Не в сети
 Заголовок сообщения: Re: Бахнул Китайский паяльник 908, опознать бы детальку.
СообщениеДобавлено: Ср авг 02, 2023 20:14:53 
Грызет канифоль

Зарегистрирован: Пн фев 10, 2014 19:40:03
Сообщений: 259
Рейтинг сообщения: 0
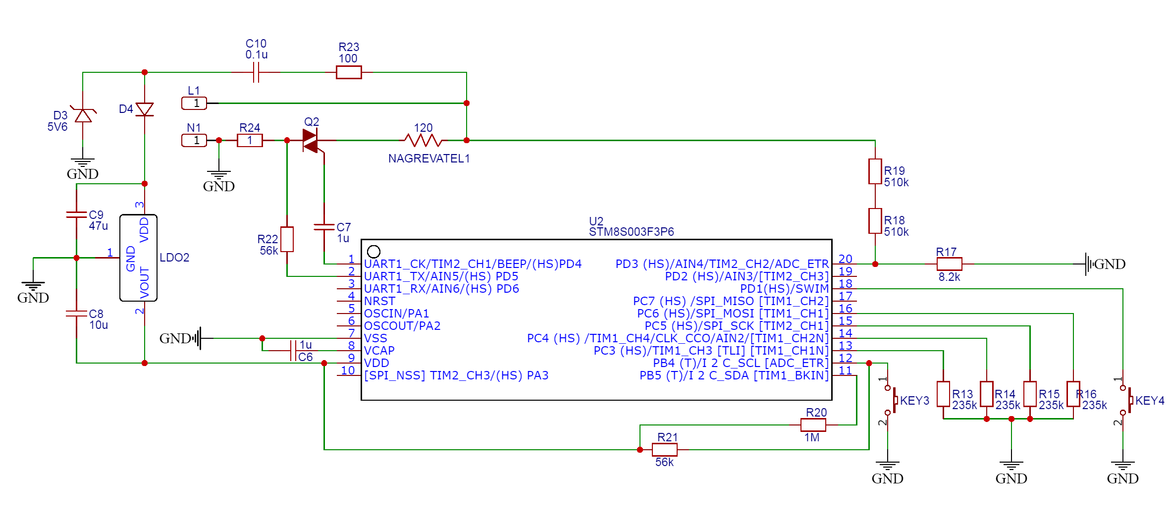
Здравствуйте уважаемые коты. Перестал греть паяльник. Точнее сказать, он греет, но до нужной температуры не набирает. Коррекция температуры не работает. Т.е, пытаюсь скорректировать температуру, но эффекта это не дает. Разобрал паяльник дабы попробовать найти больную детальку. Визуально все выглядит здоровым.
Так как в интернете схемы не нашел, то пришлось рисовать схему самостоятельно.
Как думаете, почему паяльник перестал поддерживать заданную температуру? Я грешу на симистор, но не знаю как его проверить.
-Нагреватель проверял в аналогичном паяльнике. Тот с ним работает нормально.
-Напряжение питания контроллера 3.3 вольта.
-Сопротивления соответствуют своим номиналам.
Изображение


Вернуться наверх
 
Не в сети
 Заголовок сообщения: Re: Бахнул Китайский паяльник 908, опознать бы детальку.
СообщениеДобавлено: Пн авг 07, 2023 00:15:22 
Друг Кота

Карма: -8
Рейтинг сообщений: 15
Зарегистрирован: Вс июл 24, 2011 11:38:09
Сообщений: 7616
Рейтинг сообщения: 0
Еслиб симистор пробило, он бы грел на полную.
И похоже у него аноды наоборот нарисованы.
Там точно управление через конденсатор ?
Чтото схема совсем дикая.

Посмотрите лампочкой что там


Вернуться наверх
 
Не в сети
 Заголовок сообщения: Re: Бахнул Китайский паяльник 908, опознать бы детальку.
СообщениеДобавлено: Пн авг 07, 2023 07:57:28 
Грызет канифоль

Зарегистрирован: Пн фев 10, 2014 19:40:03
Сообщений: 259
Рейтинг сообщения: 0
Да, я тоже удивлен тому что получилось. Но вроде все правильно срисовал.
Подпаивал лампочку вместо нагревателя. В момент включения лампочка начинает быстро моргать и спустя секунду - две(видимо после разогрева спирали), лампа начинает моргать раз в секунду, примерно.
Я начинаю склоняться, что проблема в прошивке, потому что не могу скорректировать температуру. Вот что происходить при попытки корректировки:


Вернуться наверх
 
Не в сети
 Заголовок сообщения: Re: Бахнул Китайский паяльник 908, опознать бы детальку.
СообщениеДобавлено: Ср авг 09, 2023 13:22:44 
Опытный кот

Карма: -5
Рейтинг сообщений: 99
Зарегистрирован: Ср янв 02, 2013 21:32:54
Сообщений: 809
Рейтинг сообщения: 0
Про то как и чем измеряется температура ни слова.


Вернуться наверх
 
Не в сети
 Заголовок сообщения: Re: Бахнул Китайский паяльник 908, опознать бы детальку.
СообщениеДобавлено: Ср авг 09, 2023 14:14:11 
Грызет канифоль

Зарегистрирован: Пн фев 10, 2014 19:40:03
Сообщений: 259
Рейтинг сообщения: 0
Про то как и чем измеряется температура ни слова.

Не совсем понял вас. Что вы имеете ввиду? Чем я замерял температуру на жале паяльника? Мультиметром мерил.


Вернуться наверх
 
Не в сети
 Заголовок сообщения: Re: Бахнул Китайский паяльник 908, опознать бы детальку.
СообщениеДобавлено: Ср ноя 15, 2023 10:36:43 
Родился

Карма: 1
Рейтинг сообщений: 0
Зарегистрирован: Ср мар 18, 2009 11:04:35
Сообщений: 19
Откуда: СПб
Рейтинг сообщения: 0
Pjatruha@mail.ru, Удалось починить паяльник? У меня точно такая же проблема.


Вернуться наверх
 
Не в сети
 Заголовок сообщения: Re: Бахнул Китайский паяльник 908, опознать бы детальку.
СообщениеДобавлено: Ср ноя 15, 2023 11:43:22 
Встал на лапы
Аватар пользователя

Зарегистрирован: Ср июл 19, 2017 12:53:01
Сообщений: 141
Рейтинг сообщения: 0
У меня ваще какая то фигня с прошивкой: при включении загорается 480, но греет слабовато, при нажатии двух кнопок сбрасывается в -99 и кнопкой можно увеличить до 99. Это так и должно быть?


Вернуться наверх
 
Не в сети
 Заголовок сообщения: Re: Бахнул Китайский паяльник 908, опознать бы детальку.
СообщениеДобавлено: Ср ноя 15, 2023 13:32:01 
Грызет канифоль

Зарегистрирован: Пн фев 10, 2014 19:40:03
Сообщений: 259
Рейтинг сообщения: 0
ens34, нет, не решил. Прошивку на просторах интернета не нашел, поэтому решил писать свою. Правда программировать я не умею. :))
Пока научился только работать с ЖКИ.
Спойлер

Осталось всего-то прошивку написать :)))
Если есть желающие помочь, готов к сотрудничеству.


Вернуться наверх
 
Показать сообщения за:  Сортировать по:  Вернуться наверх
Начать новую тему Ответить на тему  [ Сообщений: 23 ]  1,  

Часовой пояс: UTC + 3 часа


Кто сейчас на форуме

Сейчас этот форум просматривают: нет зарегистрированных пользователей и гости: 15


Вы не можете начинать темы
Вы не можете отвечать на сообщения
Вы не можете редактировать свои сообщения
Вы не можете удалять свои сообщения
Вы не можете добавлять вложения

Найти:
Перейти:  


Powered by phpBB © 2000, 2002, 2005, 2007 phpBB Group
Русская поддержка phpBB
Extended by Karma MOD © 2007—2012 m157y
Extended by Topic Tags MOD © 2012 m157y