Например TDA7294

Форум РадиоКот • Просмотр темы - Ремонт ИП от увлажнителя воздуха
Форум РадиоКот
Здесь можно немножко помяукать :)

Текущее время: Пн янв 26, 2026 08:19:30

Часовой пояс: UTC + 3 часа


ПРЯМО СЕЙЧАС:



Начать новую тему Ответить на тему  [ Сообщений: 81 ]    , , , 4,  
Автор Сообщение
Не в сети
 Заголовок сообщения: Re: Ремонт ИП от увлажнителя воздуха
СообщениеДобавлено: Чт янв 28, 2021 20:35:37 
Друг Кота

Карма: 62
Рейтинг сообщений: 750
Зарегистрирован: Пт авг 04, 2017 19:36:00
Сообщений: 5635
Откуда: постнурсултанат Боратистан
Рейтинг сообщения: 1
На схеме ошибка у D1 перепутаны 1 и 3 выводы.
В подобных схемах часто параллельно С6 ставят диод, кажется для ограничения напряжения его заряда. Возможно диод может способствовать лучшему открытию полевика.
Провода там мизер идет. А количество витков сильно наращивать нельзя.
Схема вполне может быть сбалансирована для своей мощности и выбранного транзистора. Радикальная замена транзистора и уменьшение истокового резистора сложно назвать улучшением.


Вернуться наверх
 
Не в сети
 Заголовок сообщения: Re: Ремонт ИП от увлажнителя воздуха
СообщениеДобавлено: Пт янв 29, 2021 01:55:25 
Открыл глаза

Карма: -9
Рейтинг сообщений: -28
Зарегистрирован: Пн янв 25, 2021 23:30:38
Сообщений: 40
Рейтинг сообщения: 0
Asaba писал(а):
На схеме ошибка у D1 перепутаны 1 и 3 выводы.
В подобных схемах часто параллельно С6 ставят диод, кажется для ограничения напряжения его заряда. Возможно диод может способствовать лучшему открытию полевика.

Asaba, схему для образца я просто взял из интернета, за нумерацией выводов TL431 - не следил :)
На той плате, диода, параллельно конденсатору времязадающей цепочки - не было.
Но если ещё подвернётся подобное - обязательно учту эту вашу рекомендацию и попробую - с диодом и без него.
Asaba писал(а):
Провода там мизер идет. А количество витков сильно наращивать нельзя.
Схема вполне может быть сбалансирована для своей мощности и выбранного транзистора. Радикальная замена транзистора и уменьшение истокового резистора сложно назвать улучшением.

Лишнего провода, конечно, мизер, но учитывая массовость выпуска этих БП - не такой уж и мизер в итоге.
Разумеется, что от балды мотать нельзя, но, повторюсь: раньше менял на другие транзисторы и не было ни проблем, ни возвратов, ну и к тому же - бзик у меня: по возможности всегда делаю поправку на китайский технологический ветер, т.е. - стараюсь ставить что-то похожее, но фирменное - пусть и в ущерб своим финансам. Например, кондёры "Капскон" и пр. подобные даже не рассматриваю - как замену, а из доступного мне, ставлю те же "Джамикон, "Самва" - низкоимпедансных серий или что-то на них похожее, хоть это и существенно дороже, чем всякий ширпотребовский "капсконовский" шрот.
Полного аналога JCS4N60F /буквицу перепутал/ не нашёл, (это чисто китайский транзистор и есть только на Али), как пример поиска - аналог JCS4N60F, поэтому поставил STP4NK60ZFP, как наиболее близкий из того, что подходит и что было в доступности, резистор в истоке 0.33 Ом, и отдал человеку.
Спасибо за разъяснения и советы! :beer:

P.S. смотрел в интернете похожие проблемы с поиском аналога JCS4N60F, так люди в похожих БП (именно блокинг-генератор) с успехом ставили вместо него - SSS4N60B и всё запускалось с пол тыка и без плясок с бубном, а у него "Total Gate charge" - ещё немного больше, чем у STP4NK60ZFP.


Вернуться наверх
 
Не в сети
 Заголовок сообщения: Re: Ремонт ИП от увлажнителя воздуха
СообщениеДобавлено: Ср апр 21, 2021 21:45:15 
Потрогал лапой паяльник

Зарегистрирован: Чт окт 27, 2011 15:02:34
Сообщений: 383
Рейтинг сообщения: 0
На вашей схеме смущает левый диод 4148. Может там стаб и включен наоборот?

Ошибка того, кто рисовал схему. Катод диода подключен к базе, а не к коллектору. Это в моем случае.
Увлажнитель Maxcan MX-602
В горячей части БП из полупроводников выжил только FR107 и расположенный в центре схемы 1N4148 (параллельно с конденсатором 22n). Все остальные транзисторы, диоды, оптопара, резисторы 15R и 0.68 R сгорели. Думается мне что в таком случае и электролит 33x400 лучше заменить. Есть вероятность что переменное напряжение по нему гуляло (если у диодного моста 4 диода пробились не одномоментно), пока предохранитель не сгорел.
Плата снизу была покрыта толстым слоем лака, из-за которого бессвинцовый припой расплавить было просто невозможно. Впрочем, лак не помешал покрыть слоем соли сами детали :) Видимо, где-то и прошибло. Я, конечно, могу залить плату снизу цапоном, но не думаю что это 100% решение проблемы. По-хорошему нужно БП в отдельный корпус запихнуть...
А еще у этой модели есть ионизатор воздуха. Герметичная коробочка преобразователя. На наклейке написано что вход 12 В, а выход -4 кВ. Так что в сочетании с соленым туманом возможны любые эффекты :)
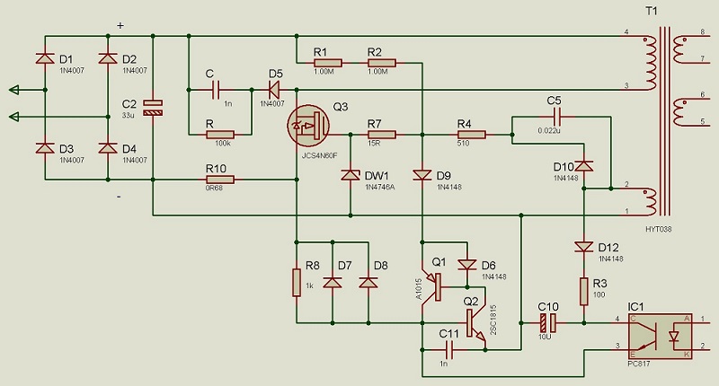
Нарисовал на чужой схеме свои номиналы деталей. Низковольтную часть схемы не проверял.
Может кому-то пригодится.
Изображение


Вернуться наверх
 
Не в сети
 Заголовок сообщения: Re: Ремонт ИП от увлажнителя воздуха
СообщениеДобавлено: Пт ноя 25, 2022 10:56:02 
Родился

Зарегистрирован: Пт ноя 25, 2022 08:52:32
Сообщений: 1
Рейтинг сообщения: 0
Нарисовал свой вариант схемы блока питания. Вроде бы должно быть правильно. Хотя транзисторная часть вызывает вопросы. Сначала думали что это какой-то аналог КТ117, но вроде бы не совсем.

Изображение


Вернуться наверх
 
Эиком - электронные компоненты и радиодетали
Не в сети
 Заголовок сообщения: Re: Ремонт ИП от увлажнителя воздуха
СообщениеДобавлено: Чт мар 27, 2025 13:28:12 
Родился

Зарегистрирован: Чт мар 27, 2025 12:54:08
Сообщений: 7
Рейтинг сообщения: 0
Добрый день джентльмены!
Помогите пожалуйста решить проблему!
Точно такой же блок питания как и у ТС, те же выгоревшие детали, заменил сгоревшие, но блок не работает.
Теперь подробнее.
Изначально были пробиты 3 выпрямительных диода в мосту, диоды D8-11, терморезистор RTC, транзисторы Q1, Q2, Q3, выгорели резисторы R8, R10, пробиты стабилитроны DW1, DW2.
Заменил всё сгоревшее и на всякий случай входной конденсатор С2 (400V 33mkF), оптопару IC1 (PC817), микросхему IC2 (TL431A).
Транзистор Q3 поставил 4N60C (других не было), транзистор Q1 вместо А1015 поставил ВС557. А вместо терморезистора запаял перемычку.
Запускаю через 60Вт лампу и она ярко горит. Где-то к.з. в блоке.
Помогите найти пожалуйста, новых блоков таких нет. В электротехнике понимаю на уровне прозвонить транзистор и собссно всё) а увлажнитель таки нужен для цветов у мамы.


Вложения:
20250327_141935-0--.jpg [234.24 KiB]
Скачиваний: 73
Вернуться наверх
 
Не в сети
 Заголовок сообщения: Re: Ремонт ИП от увлажнителя воздуха
СообщениеДобавлено: Чт мар 27, 2025 18:39:58 
Потрогал лапой паяльник

Зарегистрирован: Чт окт 27, 2011 15:02:34
Сообщений: 383
Рейтинг сообщения: 0
Я бы для начала замкнул выводы 3-4 оптопары (в горячей части). Будет точно понятно есть ли явное КЗ или, если лампа не будет светиться, то повышенное потребление возникает именно в результате работы схемы.
Плюс есть смысл проверить мощные диоды на выходе трансформатора. И конденсатор 10x50 на выводе 4 оптопары.


Вернуться наверх
 
Не в сети
 Заголовок сообщения: Re: Ремонт ИП от увлажнителя воздуха
СообщениеДобавлено: Чт мар 27, 2025 19:22:49 
Родился

Зарегистрирован: Чт мар 27, 2025 12:54:08
Сообщений: 7
Рейтинг сообщения: 0
Я бы для начала замкнул выводы 3-4 оптопары (в горячей части). Будет точно понятно есть ли явное КЗ или, если лампа не будет светиться, то повышенное потребление возникает именно в результате работы схемы.
Плюс есть смысл проверить мощные диоды на выходе трансформатора. И конденсатор 10x50 на выводе 4 оптопары.


Спасибо за ответ!
Мощные диоды на выходе прозвонил, правда не выпаивал. Падение на них 0,417В, исправны. Конденсатор С10 у оптопары выпаял, проверил тестером, показывает 10,1мкФ, ЕСР метра нету.
Замкнул выводы 3-4 оптопары - лампа всё равно горит, блок не запускается.
Ничего что Q1 не комплиментарная пара для Q2, а аналог? RTC нам сейчас не очень нужен или всё таки он тоже участвует в запуске схемы? Может как-то облегчает пусковой ток?


Вернуться наверх
 
Не в сети
 Заголовок сообщения: Re: Ремонт ИП от увлажнителя воздуха
СообщениеДобавлено: Чт мар 27, 2025 19:45:37 
Потрогал лапой паяльник

Зарегистрирован: Чт окт 27, 2011 15:02:34
Сообщений: 383
Рейтинг сообщения: 0
Здесь принято цитировать только минимально необходимый объем информации. В режиме диалога - можно не цитировать совсем.
Если лампа горит - поможет только тщательная проверка деталей, ошибок и возможных соплей на плате.
D9 перевернут? Знаю что у совковых КД522 полосочка - это анод, а не катод, как у импортных.
PTC только снижает начальный бросок тока. На работу схемы принципиально не влияет.


Вернуться наверх
 
Не в сети
 Заголовок сообщения: Re: Ремонт ИП от увлажнителя воздуха
СообщениеДобавлено: Чт мар 27, 2025 20:28:44 
Друг Кота
Аватар пользователя

Карма: 83
Рейтинг сообщений: 1083
Зарегистрирован: Ср мар 25, 2015 15:25:51
Сообщений: 5935
Откуда: ст. Новоминская
Рейтинг сообщения: 0
D9 перевернут? Знаю что у совковых КД522 полосочка - это анод, а не катод, как у импортных.

Там не видно КД522 диода. Стоит вполне себе иностранный диод 1N4148. Восьмёрку видно. :dont_know:


Вернуться наверх
 
Не в сети
 Заголовок сообщения: Re: Ремонт ИП от увлажнителя воздуха
СообщениеДобавлено: Чт мар 27, 2025 21:09:39 
Родился

Зарегистрирован: Чт мар 27, 2025 12:54:08
Сообщений: 7
Рейтинг сообщения: 0
Да, всё верно, диод импортный 1N4148, звонится как и должно, на всякий случай ещё раз заменил.
Плату отмыл, соплей не нашёл.
Пробовал включать в розетку, едва слышный "щёлк" от платы и лампа загорается =( как-будто в защиту уходит.
перемычку с выводов 3-4 оптопары не снимал пока.


Вложения:
20250327_213724.jpg [236.46 KiB]
Скачиваний: 73
20250327_211050.jpg [185.89 KiB]
Скачиваний: 58
Вернуться наверх
 
Не в сети
 Заголовок сообщения: Re: Ремонт ИП от увлажнителя воздуха
СообщениеДобавлено: Сб мар 29, 2025 20:09:09 
Потрогал лапой паяльник

Зарегистрирован: Чт окт 27, 2011 15:02:34
Сообщений: 383
Рейтинг сообщения: 0
Про D9 я написал потому, что на первой фотке видно что на плате катод нарисован справа. Вроде, и тени никакой нет. На второй фотке он уже четко слева.
Помедитировал на схему и фотки платы. Трюк с выключением блока питания, путем замыкания оптопары, сработает только в том случае, если исправна цепь транзисторов A1015 и C1815. У A1015 и BC557 очень сильно отличаются цоколевки: ЭКБ и КБЭ, если верить моим даташитам. Вижу что транзистор BC557 запаян боком и ножки выгнуты, но по фото оценить правильность установки не могу. Проверьте. Ну и сам C1815 тоже. Замыкание КЭ C1815 должно выключить БП, даже если замыкание оптопары не помогло.
И я вот только обратил внимание что на схеме нарисована цоколевка этих транзисторов ЭБК. Это не так. И у A1015 и у C1815 цоколевка ЭКБ.


Вернуться наверх
 
Не в сети
 Заголовок сообщения: Re: Ремонт ИП от увлажнителя воздуха
СообщениеДобавлено: Вс мар 30, 2025 20:03:39 
Друг Кота
Аватар пользователя

Карма: 83
Рейтинг сообщений: 1083
Зарегистрирован: Ср мар 25, 2015 15:25:51
Сообщений: 5935
Откуда: ст. Новоминская
Рейтинг сообщения: 0
A1015 и C1815 полно в старых кинескопниках.


Вернуться наверх
 
Не в сети
 Заголовок сообщения: Re: Ремонт ИП от увлажнителя воздуха
СообщениеДобавлено: Вт апр 01, 2025 15:26:03 
Родился

Зарегистрирован: Чт мар 27, 2025 12:54:08
Сообщений: 7
Рейтинг сообщения: 0
Здравствуйте!
И правда на первой фото на плате чётко виден ключ. Хотя его тут нет.
Перепроверил все полупроводники, проверил цоколёвку Q1, Q2 всё правильно. На плате обозначил цоколёвку для родных транзисторов A1015 и C1815, поэтому ЭКБ.
Q1 (BC557) запаян с учётом его цоколёвки КБЭ. Вот ещё фото, обновил надписи и ножки видно хорошо.
Замкнул Э-К у Q2 (С1815), включил в розетку через лампочку → пропало КЗ!
АлександрNZ, я не радиомастер или как это называется, электронщик. Есть у нас старый телевизор Goldstar, ещё работает, куплен в начале 90-х, но жалко разбирать, он скорее как память в гараже стои́т. А за наводку спасибо!
С благодарностью жду ваших советов, мэтры!

Фото не удалось загрузить на котовый хостинг, вот ссылка на сторонний:
Изображение как скачать фото


Вернуться наверх
 
Не в сети
 Заголовок сообщения: Re: Ремонт ИП от увлажнителя воздуха
СообщениеДобавлено: Вт апр 01, 2025 16:09:35 
Потрогал лапой паяльник

Зарегистрирован: Чт окт 27, 2011 15:02:34
Сообщений: 383
Рейтинг сообщения: 0
C11 и C5 в КЗ не ушли?
R8, R9 (или не 9, рядом с перемычкой J1) и R6 не оборваны?
И еще я не могу рассмотреть: R8 D10 D11 установлены параллельно?


Вернуться наверх
 
Не в сети
 Заголовок сообщения: Re: Ремонт ИП от увлажнителя воздуха
СообщениеДобавлено: Вт апр 01, 2025 17:15:12 
Родился

Зарегистрирован: Чт мар 27, 2025 12:54:08
Сообщений: 7
Рейтинг сообщения: 0
Верно, рядом с перемычкой J1 резистор R9, выпаивал, проверял - 98,3Ом цветовая маркировка коричневый черный коричневый золотой.
С5 плёночный с маркировкой 2А223J ёмкость 22,8нФ, мерил тестером, кз нет.
С11 заменил сейчас на новый, с такой же маркировкой 102, но кз на нём не было.
R8 D10 D11 стоят параллельно, катодами к истоку Q3
Обратил внимание перемычка J2 касалась (или почти касалась) радиатора. Отогнул, убрал перемычку Э-К на Q2, запустил - не заработало, лампа горит.
Как-то можно трансформатор проверить? Или он тут ни при чём?
Upd: R8 изначально был выгоревший, его цветность записывал на листочке, а его потом потерял. Но сейчас стоит 966Ом. Скорее всего такой и был, но не уверен.


Вернуться наверх
 
Не в сети
 Заголовок сообщения: Re: Ремонт ИП от увлажнителя воздуха
СообщениеДобавлено: Вт апр 01, 2025 18:38:39 
Потрогал лапой паяльник

Зарегистрирован: Чт окт 27, 2011 15:02:34
Сообщений: 383
Рейтинг сообщения: 0
И J2 и радиатор сидят на корпусе.
Если оборвана обмотка 2-4 (2 подключен к R9) или в одной из обмоток есть межвитковое замыкание, то симптомы будут примерно такие же.
Может еще D5 проверить? Вижу что он включен параллельно обмотке. А где же RC, которые должны быть последовательно с ним? Странно как-то.


Вернуться наверх
 
Не в сети
 Заголовок сообщения: Re: Ремонт ИП от увлажнителя воздуха
СообщениеДобавлено: Ср апр 02, 2025 18:57:28 
Родился

Зарегистрирован: Чт мар 27, 2025 12:54:08
Сообщений: 7
Рейтинг сообщения: 0
День добррый!
Диод D5 в полном порядке, падение 0,466В
Про цепочку RC даже не в курсе, не знаю как всё это работает.
Выпаял трансформатор, прозвонил обмотки, тут две первичных и две вторичных с одним общим выводом.
В первичке 2-6 звонятся 0,05Ом, а 3-4 коротко. Погрешности у тестера нет.
Во вторичке звонятся коротко, но это понятно, там ведь короткая намотка. К сожалению нет точного тестера.
Хочу разобрать трансформатор, может удастся что в первичке увидеть.


Вложения:
Комментарий к файлу: По маркировке найти не удалось, что это за зверь
20250402_190038.jpg [79.75 KiB]
Скачиваний: 65
20250402_190013.jpg [216.37 KiB]
Скачиваний: 52
20250402_190013.jpg [216.37 KiB]
Скачиваний: 48
20250402_185943.jpg [184.33 KiB]
Скачиваний: 48
20250402_185930.jpg [150.23 KiB]
Скачиваний: 52
Вернуться наверх
 
Не в сети
 Заголовок сообщения: Re: Ремонт ИП от увлажнителя воздуха
СообщениеДобавлено: Ср апр 02, 2025 19:15:07 
Потрогал лапой паяльник

Зарегистрирован: Чт окт 27, 2011 15:02:34
Сообщений: 383
Рейтинг сообщения: 0
Не нужно было спешить и выпаивать трансформатор. Достаточно было прозвонить обмотки.
Разбирать крайне не советую.
Позже подумаю как еще можно проверить подручными средствами.


Вернуться наверх
 
Не в сети
 Заголовок сообщения: Re: Ремонт ИП от увлажнителя воздуха
СообщениеДобавлено: Вс апр 06, 2025 11:01:02 
Потрогал лапой паяльник

Зарегистрирован: Чт окт 27, 2011 15:02:34
Сообщений: 383
Рейтинг сообщения: 0
Вот какие варианты я еще вижу:
1. Проверьте, а лучше замените D13. По фото вижу что он не паялся. Неужели выжил? В моем случае и он сгорел.
2. Проверьте дорожки. Красным я выделил подозрительные участки, которые могли ввести БП в режим КЗ. Синим - не менее подозрительные, но т.к. схема в режиме КЗ, то эти участки должны быть целые. Царапать не обязательно, достаточно прозвонить всё, что вызывает подозрение.
3. Проверьте все резисторы в высоковольтной части. Выпаивать не нужно. Достаточно приставить щупы, запомнить значение, поменять щупы местами и ориентироваться на бОльшее показание. Чтобы не гадать - можете даже написать соответствие сопротивления позиционному обозначению, а я прикину правильно или нет. Кстати, какое сопротивление R10 было и стало?
4. Мне не дает покоя вывод 5 трансформатора и подключенный к нему D5. Ведь получается что они висят в воздухе. Дикая мысль: может они запихнули прямо в трансформатор RC-контур? Проверьте выводы 5-1 и как резистор (~100 кОм) и как конденсатор (1-10 нФ).
Для проверки, трансформатор я бы не впаивал, а кинул проводками только две обмотки в высоковольтной части.
Изображение


Вернуться наверх
 
Не в сети
 Заголовок сообщения: Re: Ремонт ИП от увлажнителя воздуха
СообщениеДобавлено: Ср дек 24, 2025 20:13:04 
Родился

Зарегистрирован: Чт мар 27, 2025 12:54:08
Сообщений: 7
Рейтинг сообщения: 0
И снова здравствуйте уважаемый Grishanenko!
Уж извините что надолго пропал.
Итак, по вашим рекомендациям заменил D13, но и старый звонился.
Трансформатор я таки выпаял, размотал вторичку, ничего конечно же не нашёл и собрал обратно =)
После этого проверил и прозвонил на кз и обрывы те обведённые вами места. Подозрительные зачистил, проверил что под лаком дорожки в порядке.
В высоковольтной части заменены вообще все компоненты...
И самое интересное! Блок запустился! Последовательно с лампочкой 60Вт на третье-четвёртое включение вилки в розетку лампочка вспыхнула и погасла. Измерил напряжение на выходе - есть 13.6В и 38В, подключил нагрузку - увлажнитель проснулся и заработал.
Затем отключил от розетки, включил через 5-10 секунд и он опять в кз, лампа светится. Раз 20 пробовал с нагрузкой подключать - нет запуска.
Отключил нагрузку, на второй третий раз включения лампочка гаснет и блок работает.
Вот так. Теперь в какую сторону искать, подскажите пожалуйста?

R10 вот уж не помню как он мерялся, но ставил точно с таким же номиналом и сейчас он звонится внутрисхемно 0.6Ом
Вообще в высоковольтной части заменено почти всё, отметил на картинке.
Изображение Изображение

Upd: сейчас и без нагрузки не запускается, лампа горит.


Вернуться наверх
 
Показать сообщения за:  Сортировать по:  Вернуться наверх
Начать новую тему Ответить на тему  [ Сообщений: 81 ]    , , , 4,  

Часовой пояс: UTC + 3 часа


Кто сейчас на форуме

Сейчас этот форум просматривают: gsmart и гости: 18


Вы не можете начинать темы
Вы не можете отвечать на сообщения
Вы не можете редактировать свои сообщения
Вы не можете удалять свои сообщения
Вы не можете добавлять вложения

Найти:
Перейти:  


Powered by phpBB © 2000, 2002, 2005, 2007 phpBB Group
Русская поддержка phpBB
Extended by Karma MOD © 2007—2012 m157y
Extended by Topic Tags MOD © 2012 m157y