| Форум РадиоКот https://radiokot.ru/forum/ |
|
| Не стирает SAMSUNG WF6450S7W https://radiokot.ru/forum/viewtopic.php?f=33&t=144221 |
Страница 1 из 1 |
| Автор: | Martin76 [ Ср апр 12, 2017 10:17:31 ] |
| Заголовок сообщения: | Re: Не стирает SAMSUNG WF6450S7W |
Попробуйте оптрон поменять. |
|
| Автор: | korob [ Ср апр 12, 2017 10:49:18 ] |
| Заголовок сообщения: | Re: Не стирает SAMSUNG WF6450S7W |
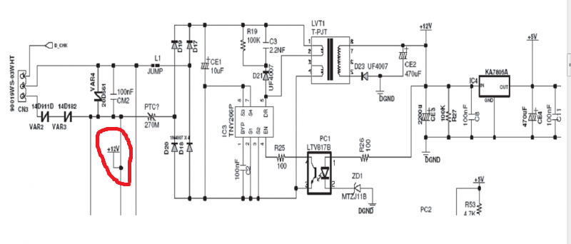
Vladislav.S, во время отказа что на сетевом конденсаторе 10мкФ.х450В. (если замена оптрона не поможет)? Если около 70...80В. и менее, то позистор термистор конечно же (NTC) |
|
| Автор: | Vladislav.S [ Ср апр 12, 2017 13:16:09 ] |
| Заголовок сообщения: | Re: Не стирает SAMSUNG WF6450S7W |
пока ничего не поменял но выявил что сильно греется ШИМ |
|
| Автор: | Vladislav.S [ Чт апр 13, 2017 05:20:43 ] |
| Заголовок сообщения: | Re: Не стирает SAMSUNG WF6450S7W |
заменил оптопару, снова отключилась на конденсаторе CE1- 10мкФ.х450В -320V на ШИМ IC3 4-5 нога -320V |
|
| Автор: | smv [ Чт апр 13, 2017 06:22:45 ] | ||
| Заголовок сообщения: | Re: Не стирает SAMSUNG WF6450S7W | ||
Vladislav.S писал(а): на ШИМ IC3 4-5 нога -320V Если на 4 - 320В , то микра дохлая наверное, там больше 9в не может быть. Или между 4-5 -320V? И отключи нагрузку, поменяй СЕ2, и нагрузи на какую нибудь лампочку или резистор Добавлено after 10 minutes 45 seconds: И никак в толк не возьму. Что это за хрень?
|
|||
| Автор: | Vladislav.S [ Чт апр 13, 2017 08:51:32 ] |
| Заголовок сообщения: | Re: Не стирает SAMSUNG WF6450S7W |
320V на конденсаторе CE1. и между 4 и 5 ногой тоже 320V |
|
| Автор: | Martin76 [ Чт апр 13, 2017 09:53:03 ] |
| Заголовок сообщения: | Re: Не стирает SAMSUNG WF6450S7W |
Vladislav.S писал(а): между 4 и 5 ногой тоже 320V Напряжение меряется относительно выводов source TNY 2,3,7,8, они же минус источника 300В.На 1м выводе сколько напряжение и живой ли конденсатор на этой ноге? smv писал(а): Что это за хрень? Там вся схема управления гальванически связана с сетью, делается такое соединение для удобства управления симисторами, которые как известно, обычно управляются отрицательным напряжением.
|
|
| Автор: | Vladislav.S [ Чт апр 13, 2017 10:02:41 ] |
| Заголовок сообщения: | Re: Не стирает SAMSUNG WF6450S7W |
на 1м выводе 2в |
|
| Автор: | Martin76 [ Чт апр 13, 2017 10:49:16 ] |
| Заголовок сообщения: | Re: Не стирает SAMSUNG WF6450S7W |
А должно быть порядка 5,5-5,7В для нормальной работы TNY. |
|
| Автор: | smv [ Пт апр 14, 2017 07:03:33 ] |
| Заголовок сообщения: | Re: Не стирает SAMSUNG WF6450S7W |
Поменяй С2, что ли |
|
| Автор: | musor [ Пт апр 14, 2017 19:44:31 ] |
| Заголовок сообщения: | Re: Не стирает SAMSUNG WF6450S7W |
если микр силно грется и потом отключаетя-срабатывает защита от перегрева... ищите причину |
|
| Страница 1 из 1 | Часовой пояс: UTC + 3 часа |
| Powered by phpBB © 2000, 2002, 2005, 2007 phpBB Group http://www.phpbb.com/ |
|



термистор конечно же (NTC)