Всем привет. Решил тут сделать глупость и сделал её!
Предыстория:У меня есть домашний сервачок на ubuntu, который лежит на антресолях и временами претерпевает апгрейды и модификации - на нём файлопомойка и прочие сервисы крутятся. И вот от самой первой версии этого самого сервака остались аж 6 мобилреков - естественно самых дешёвых Agestar. Себе я поставил нормальные корзины для HDD/SSD и вообще весь корпус поменялся, а мобилреки остались не удел - несколько из 'них я за копейки продал коллеге(уж не знаю зачем они ему) , несколько подарил, а пару оставил себе - думаю вставлю в свой домашний основной комп. Например помирает жесткий диск в серваке - побырому вытащил принёс к основному компу в мобилрек вставил - прогнал проверки что надо скопировал и т.д. - удобно. Так и сделал.
Вот такой мобилрек:

Но вот пришла беда откуда не ждали. Технологии менялись HDD 500гб и 1ТБ менялись своими более ёмкими собратьями, а те в свою очередь уже SSD дисками - и я начал замечать что мой мобилрек, который стоит в основном домашнем компе перестаёт видеть некоторые диски! Диски даже не определяются в БИОСе. Причем диски, которые не определяются разных производителей и WD и HGST и SSD Crucial, но почти все(именно почти, но не все - это важно) они от 2ТБ и выше - хотя есть и исключение например тошиба на 500гб - тоже не видна. Естественно если эти же диски подключить напрямую к sata кабелю(и питание и данные) - они прекрасно определяются и работают
И вот я решил во всём разобраться!
Завязка: Взял я платы открутил от река и посмотрел внимательно: мама дорогая подумал я. Какие-то сопротивления висят на линиях и данных и питания, часть земель не доходит, 3.3в линии нет вообще и тд и тп.
И тут я совершил роковую ошибку предположив, что дело в криворуких китайцах - которые явно наделали какую-то дичь.
И решил перетравить обе платы!Что-ж тут сложного берём все дороги из SATA компа и перекидываем их в SATA диска в корзине - что может быть проще!! Но теперь уже идеально точно - чтоб и 3.3в и все земли и тд и тп.
В качестве соединителей/размыкателей там используются старинные и проверенные временем CENTRONIC разъемы как у старых принтеров

контактов там аж 50 штук что позволяет продублировать почти всё!
Сказано сделано!
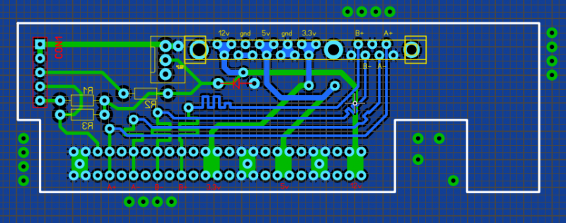
Были потрачены 2 выходных - были нарисованы и вытравлены 2е 2хсторонние платы, сверловка, пайка переходов, перепайка разъёмов - всё вышло почти аккуратно и красиво. Я даже меандры нарисовал для выравнивания длины дорожек. Естественно продублировал всё что можно.
всё: смыкаются-размыкаются, всё здорово! прозвонил всё - все линии идеально звонятся
Сами платы:
Плачевный итог:Я радовался до поры до времени со старыми дисками - они работают как и работали на китайских платах. Пока я не дошел опять до 2ТБ - а они опять не видятся!! Вот никак! Причем такое ощущение, что пытаются, но что-то не получается, я уже всё ещё раз перезвонил - прям до контактов диска - прям все напряжения на пятаках платы HDD померил, все дорожки данных звенят - никаких замыканий нет!!
Я схожу с ума! Я потратил кучу времени нервов - а оно не заработало .. в чём проблема?
Если здесь есть знатоки SATA линии - может они любезно объяснят в чём может быть косяк? SATA настолько нежные, что удлинение/добавление 3х соединений прям вот так наглухо убило линию? или ещё какие-то нюансы?
ДОП ИНФО: 0) При тестах я выпаял все резисторы/диоды/светодиоды, отключил все кулера, т.е. по сути остались ТОЛЬКО голые дорожки SATA - я просто уже не знал что делать
1) Все тестируемые диски SATA3 - т.е. скорости у всех одинаковые по идее
2) Странность: тошиба 500гб -которая не определялась на оригинальных китайских платах, на моих - вуаля заработала
3) Я купил удлинитель sata - вот такой

- думал диски тоже будут отваливаться или неопределяться - но нет ! Абсолютно все диски определяются и работают отлично, даже без падений скорости - хотя линия удлинилась на целых 30см