Например TDA7294

Форум РадиоКот • Просмотр темы - motorolla L7
Форум РадиоКот
Здесь можно немножко помяукать :)

Текущее время: Вс окт 12, 2025 09:58:10

Часовой пояс: UTC + 3 часа


ПРЯМО СЕЙЧАС:



Начать новую тему Ответить на тему  [ Сообщений: 9 ] 
Автор Сообщение
Не в сети
 Заголовок сообщения: motorolla L7
СообщениеДобавлено: Вс апр 17, 2011 22:10:27 
Первый раз сказал Мяу!

Зарегистрирован: Ср мар 23, 2011 17:56:44
Сообщений: 20
Рейтинг сообщения: 0
доброго времени суток уважаемые коты

начну с того что у меня не терпеливый братишка полез советским паяльником менять разъем в итоге оторвал один пятачек держащий сам разъем чудом не оторвал чуть все дорожки но зацепил один диод шоттки, как выяснилось позже мною посмотрев схему на этот телефон идущий на один из контактов разъема, в итоге повредил его, вопрос они продаются по отдельности облазил сайты по продажам запчастей на мобильные телефоны ничего не нашел только процессоры, фильтры , обычным диодом заменить можно будет?

по схеме там диод на 5,6 v больше ничего нету,а на вид довольно мелкий


Вернуться наверх
 
Не в сети
 Заголовок сообщения: Re: motorolla L7
СообщениеДобавлено: Вс апр 17, 2011 23:48:29 
Друг Кота
Аватар пользователя

Карма: 49
Рейтинг сообщений: 60
Зарегистрирован: Чт ноя 05, 2009 01:35:25
Сообщений: 5318
Откуда: Красноярский кр.
Рейтинг сообщения: 0
Стабилитрон что ли? Ну не ставьте пока ничего :)


Вернуться наверх
 
Не в сети
 Заголовок сообщения: Re: motorolla L7
СообщениеДобавлено: Пн апр 18, 2011 00:09:42 
Первый раз сказал Мяу!

Зарегистрирован: Ср мар 23, 2011 17:56:44
Сообщений: 20
Рейтинг сообщения: 0
упс малость ошибся :))

да он

просто перемычку впаять?


Вернуться наверх
 
Не в сети
 Заголовок сообщения: Re: motorolla L7
СообщениеДобавлено: Пн апр 18, 2011 00:22:53 
Друг Кота
Аватар пользователя

Карма: 49
Рейтинг сообщений: 60
Зарегистрирован: Чт ноя 05, 2009 01:35:25
Сообщений: 5318
Откуда: Красноярский кр.
Рейтинг сообщения: 0
Нет. Просто убрать, скорей он как защитный стоит, по схемке глянуть надо!


Вернуться наверх
 
Не в сети
 Заголовок сообщения: Re: motorolla L7
СообщениеДобавлено: Пн апр 18, 2011 00:34:39 
Первый раз сказал Мяу!

Зарегистрирован: Ср мар 23, 2011 17:56:44
Сообщений: 20
Рейтинг сообщения: 0
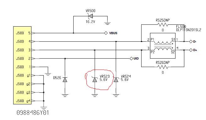
там без схемы видно 5 входяших дорожек и 2 из них проходят через стабилитроны через него как раз таки наверное и идет питание


вот кусок схемы , красным выделил его и его место на плате


Изображение

Изображение


Вернуться наверх
 
Не в сети
 Заголовок сообщения: Re: motorolla L7
СообщениеДобавлено: Пн апр 18, 2011 00:49:32 
Друг Кота
Аватар пользователя

Карма: 49
Рейтинг сообщений: 60
Зарегистрирован: Чт ноя 05, 2009 01:35:25
Сообщений: 5318
Откуда: Красноярский кр.
Рейтинг сообщения: 0
Защита от статики. Лучше, конечно, поставить, но и без него будет работать. Не перемычку!


Вернуться наверх
 
Не в сети
 Заголовок сообщения: Re: motorolla L7
СообщениеДобавлено: Пн апр 18, 2011 00:55:29 
Первый раз сказал Мяу!

Зарегистрирован: Ср мар 23, 2011 17:56:44
Сообщений: 20
Рейтинг сообщения: 0
понятно, спасибо


Вернуться наверх
 
Не в сети
 Заголовок сообщения: Re: motorolla L7
СообщениеДобавлено: Пт апр 22, 2011 07:40:55 
Потрогал лапой паяльник
Аватар пользователя

Зарегистрирован: Чт сен 11, 2008 20:29:56
Сообщений: 387
Откуда: пыбъя-сити
Рейтинг сообщения: 0
Serg-G писал(а):
Защита от статики. Лучше, конечно, поставить, но и без него будет работать. Не перемычку!

О_о_о.... защита от статики.... не знал на этом.... я раньше думал,что это просто защитный диод там стоит.... от перенапряжения типа....


Вернуться наверх
 
Не в сети
 Заголовок сообщения: Re: motorolla L7
СообщениеДобавлено: Пт апр 22, 2011 08:48:08 
Друг Кота
Аватар пользователя

Карма: 49
Рейтинг сообщений: 60
Зарегистрирован: Чт ноя 05, 2009 01:35:25
Сообщений: 5318
Откуда: Красноярский кр.
Рейтинг сообщения: 0
От статики и других превышений напряжения, а также переполюсовок.


Вернуться наверх
 
Показать сообщения за:  Сортировать по:  Вернуться наверх
Начать новую тему Ответить на тему  [ Сообщений: 9 ] 

Часовой пояс: UTC + 3 часа


Кто сейчас на форуме

Сейчас этот форум просматривают: нет зарегистрированных пользователей и гости: 9


Вы не можете начинать темы
Вы не можете отвечать на сообщения
Вы не можете редактировать свои сообщения
Вы не можете удалять свои сообщения
Вы не можете добавлять вложения

Найти:
Перейти:  


Powered by phpBB © 2000, 2002, 2005, 2007 phpBB Group
Русская поддержка phpBB
Extended by Karma MOD © 2007—2012 m157y
Extended by Topic Tags MOD © 2012 m157y