Например TDA7294

Форум РадиоКот • Просмотр темы - Германевый усилитель. Попытка проектирования и настройки.
Форум РадиоКот
Здесь можно немножко помяукать :)

Текущее время: Сб фев 14, 2026 03:58:10

Часовой пояс: UTC + 3 часа


ПРЯМО СЕЙЧАС:



Начать новую тему Ответить на тему  [ Сообщений: 219 ]     ... , , , , 11
Автор Сообщение
Не в сети
 Заголовок сообщения: Re: Германевый усилитель. Попытка проектирования и настройки
СообщениеДобавлено: Чт янв 25, 2024 14:14:55 
Поставщик валерьянки для Кота
Аватар пользователя

Карма: -22
Рейтинг сообщений: -26
Зарегистрирован: Чт апр 06, 2023 19:15:37
Сообщений: 2152
Откуда: пришелец из созвездия КОТА
Рейтинг сообщения: 0
WP_
ну да, мне несколько дней назад именно ЭТО и обьяснили, с приведением графиков и цифирь по конкретным интересующим схемам, насколько лучше получается.

Я вот как раз схему переделки и приводил
download/file.php?id=403023

_________________
«Кто к нам с мечом придет, тот от меча и погибнет! На том стояла и стоит русская земля!»


Вернуться наверх
 
Не в сети
 Заголовок сообщения: Re: Германевый усилитель. Попытка проектирования и настройки
СообщениеДобавлено: Чт янв 25, 2024 14:34:33 
Друг Кота
Аватар пользователя

Карма: 57
Рейтинг сообщений: 371
Зарегистрирован: Ср май 04, 2016 23:18:38
Сообщений: 6010
Рейтинг сообщения: 0
А кто мешает на выход приделать Цобеля?
Цепь Цобеля нужна чтобы убрать влияние нагрузки с проводами. Эта цепь не спасает от огрехов самого усилителя.

Всё что можно - вытянуто из применяемых транзисторов.
Причём, аудифилически - БЕЗ дифф каскада на входе.
Это зря. С дифом легче выставить нуль. Да и вообще аудифиличнее не значит лучше.

Да, так вот получится уже более 40 лет как делавшийся - Лидер206 стандарт последняя правка НЕУЛО.png
Квазикомплементарный изврат на кремнии? :shock: Такое городили на германии от безысходности. На кремнии достать комплементарную пару не проблема.

Автор даже диод Баксандалла не изволил поставить.

Добавлено after 3 minutes 28 seconds:
Re: Германевый усилитель. Попытка проектирования и настройки.
Ах да. Вопрос на засыпку. Что произойдёт когда контакт подстроечника у базы Q5 поплохеет от старости? Подсказка: ничего хорошего. Ошибка Арабаджи.

_________________
Ваше открытие опровергает науку? Нет, это наука опровергает ваш бред.
Истина никогда не бывает посередине. Ведь середина на стороне того, кто больше лжёт.
Не стыдно писать в МЯЯЯУ! - стыдно вести себя не как порядочный Радио Кот. :)


Вернуться наверх
 
Не в сети
 Заголовок сообщения: Re: Германевый усилитель. Попытка проектирования и настройки
СообщениеДобавлено: Чт янв 25, 2024 14:45:44 
Вымогатель припоя
Аватар пользователя

Карма: 16
Рейтинг сообщений: 181
Зарегистрирован: Вт фев 03, 2015 05:55:35
Сообщений: 689
Откуда: г. Бердск
Рейтинг сообщения: 0
Диффкаскад самый линейный усилительный каскад. Искажения 1% соответствуют девиации входного сигнала для каскада ОЭ 1 мВ и для диффкаскада 20 мВ.
Поэтому усилители без диффкаскада обыкновенная аудиофильская дурь, последствия ЕГЭ и просто от безграмотности.


Вернуться наверх
 
Не в сети
 Заголовок сообщения: Re: Германевый усилитель. Попытка проектирования и настройки
СообщениеДобавлено: Чт янв 25, 2024 15:19:26 
Поставщик валерьянки для Кота
Аватар пользователя

Карма: -22
Рейтинг сообщений: -26
Зарегистрирован: Чт апр 06, 2023 19:15:37
Сообщений: 2152
Откуда: пришелец из созвездия КОТА
Рейтинг сообщения: 0
Что будет если....
Да всё тоже, что и всегда и у всех...
Всему КАДА НИБУДЬ приходит конец... Увы...

Про комплементары - да, их начали ставить через год. А в 1981м видимо их ещё на завод не завезли.

Про диф каскад - ладно, то что он ''сильней'' ООС правит я знаю.
Их тоже начали ставить АПОСЛЯ, где то с 1983года.

А конкретно ЭТА схема - ТАКАЯ. И я спросил мнения об ЕЁ улучшении, которое человек придумал.
Можете что то своё добавить, если есть что добавить.

Условий всего 2
- печатная плата как она есть, ну может пару добавочных дыр могу просверлить под новые детали. Тоесть все новшества должны уместиться на старые места
- детали для модернизации должны быть в заначке. Тоесть ничего ''современного'' и магазинного.

Видимо я неправильно сделал - надо было исходную, заводскую схему выложить, для сравнения.
Или вообще с первоначальной - чтоб наглядней был процесс улучшения.

Прошу обратить внимание на НЕизвестный факт - в самого начала ЭТУ схему проектировали на ГЕРМАНИЕВЫХ транзисторах. Я сам видел такой её темброблок на МПшках.
Вот и сравните степень совершенства за период полтора года.
Вложение:
Лидер206 экс крупно.JPG [233.27 KiB]
Скачиваний: 135

Вложение:
Лидер206 серийный.JPG [180.93 KiB]
Скачиваний: 112

_________________
«Кто к нам с мечом придет, тот от меча и погибнет! На том стояла и стоит русская земля!»


Последний раз редактировалось АВК Чт янв 25, 2024 15:27:37, всего редактировалось 1 раз.

Вернуться наверх
 
Эиком - электронные компоненты и радиодетали
Не в сети
 Заголовок сообщения: Re: Германевый усилитель. Попытка проектирования и настройки
СообщениеДобавлено: Чт янв 25, 2024 15:27:08 
Вымогатель припоя
Аватар пользователя

Карма: 16
Рейтинг сообщений: 181
Зарегистрирован: Вт фев 03, 2015 05:55:35
Сообщений: 689
Откуда: г. Бердск
Рейтинг сообщения: 0
Первое сообщение про КТ814-819 появилось в журнале Радио в 1977 году.
С диффкаскадом предсказумо и стабильнее.
Какая схема то? Ссылку поставьте или в сообщение положите.

Добавлено after 1 minute 49 seconds:
Re: Германевый усилитель. Попытка проектирования и настройки.
Могу доработанный усилитель Филина с платой выложить. С оптимизированной коррекцией и как следствия минимально возможными искажениями для подобного схемного каркаса и элементной базы. Нужно?


Вернуться наверх
 
Не в сети
 Заголовок сообщения: Re: Германевый усилитель. Попытка проектирования и настройки
СообщениеДобавлено: Чт янв 25, 2024 15:31:25 
Поставщик валерьянки для Кота
Аватар пользователя

Карма: -22
Рейтинг сообщений: -26
Зарегистрирован: Чт апр 06, 2023 19:15:37
Сообщений: 2152
Откуда: пришелец из созвездия КОТА
Рейтинг сообщения: 0
WP_
Я выложил вверху схемы.
И дописал текст.

Нет, другие усилители НЕ нужно.
Вот ЧТО ЕСТЬ,то и улучшить надо.

Есть и такие(2шт) и такие (3шт) оконечники. Но первоначальный, который без вольтодобавки, мне вдребезги раскритиковали.
Изменения - питание 25 стабильных вольт УМ и 9,8вольт УН
Выход 815 горели, я их на 817 заменил. Выходной кондер 3000 МКФ.

_________________
«Кто к нам с мечом придет, тот от меча и погибнет! На том стояла и стоит русская земля!»


Вернуться наверх
 
Не в сети
 Заголовок сообщения: Re: Германевый усилитель. Попытка проектирования и настройки
СообщениеДобавлено: Чт янв 25, 2024 15:49:36 
Опытный кот
Аватар пользователя

Карма: 15
Рейтинг сообщений: 146
Зарегистрирован: Вс дек 29, 2013 22:05:07
Сообщений: 886
Рейтинг сообщения: 0
Цобель корректирует только выходной каскад по схеме ОК и не более. Все остальное корректируется цепочками формирующими АЧХ каждого каскада. Простейший и самый тупой способ - как у Беслика, конденсатор между базой и коллектором транзистора второго каскада или у Лихницкого в Бриге. Но такой способ бесполезно расходует петлевое усиление на перезарядку корректирующего конденсатора, как следствие повышение искажений с повышением частоты сигнала и еще один неприятный эффект гармоники низких порядков подавляются сильнее чем гармоники высоких порядков. Как следствие звучание такого усилителя крайне неприятное. Если АЧХ неправильно сформирована, то цобель все равно что мертвому припарка.
да

Бриг вполне корректируется таким образом, чтобы получить глубину ООС порядка 90 дБ до 10 кГц и примерно 70 дБ на 20 кГц. Но остается проблема - отвратный выход из клипа с генерацией. Нужно еще делать антиклип для слива лишнего усиления при входе в ограничение.
это какой Бриг? тот, который с операционником? я когда-то провёл небольшой экскурс по его схемотехнике. хотел скорректировать, сделал модель в СИМе, решил, что могу слегка улучшить. померил характеристики с помощью генератора. был в шоке. там проблема со структурой. СИМ картинки не даёт, у него тоже дефект нашёл. только на железе смотреть надо.
по результатам хотел отчёт написать, даже начал, но время, знаете ли. хотя в перспективе и планирую написать.

Вложение:
Лидер206 серийный.JPG
:)) это прообраз той схемы, которую я в этой теме предлагаю. если убрать лишнее, то получается не менее хорошая схемка, и имхо даже получше.
если б у вас был ридер .pdf , вы б об этом уже прочитали.

_________________
Щас, погуглю...


Вернуться наверх
 
Не в сети
 Заголовок сообщения: Re: Германевый усилитель. Попытка проектирования и настройки
СообщениеДобавлено: Чт янв 25, 2024 16:51:20 
Вымогатель припоя
Аватар пользователя

Карма: 16
Рейтинг сообщений: 181
Зарегистрирован: Вт фев 03, 2015 05:55:35
Сообщений: 689
Откуда: г. Бердск
Рейтинг сообщения: 0
Изначальный Бриг от Лихницкого.

Добавлено after 51 minute 44 seconds:
WP_
Я выложил вверху схемы.
И дописал текст.

Нет, другие усилители НЕ нужно.
Вот ЧТО ЕСТЬ,то и улучшить надо.

Есть и такие(2шт) и такие (3шт) оконечники. Но первоначальный, который без вольтодобавки, мне вдребезги раскритиковали.
Изменения - питание 25 стабильных вольт УМ и 9,8вольт УН
Выход 815 горели, я их на 817 заменил. Выходной кондер 3000 МКФ.


Проще новые сделать, чем это улучшать.


Вернуться наверх
 
Не в сети
 Заголовок сообщения: Re: Германевый усилитель. Попытка проектирования и настройки
СообщениеДобавлено: Чт янв 25, 2024 17:02:44 
Друг Кота
Аватар пользователя

Карма: 127
Рейтинг сообщений: 6124
Зарегистрирован: Вс дек 25, 2011 18:43:00
Сообщений: 24323
Откуда: г.Москва
Рейтинг сообщения: 0
WP_ писал(а):
Вы в данном случае перепутали зеленое с соленым. Т.е. дифференциальное сопротивление с активным. В усилителе Лихницкого второй каскада выполнен по каскодной схеме. Как следствие обладает высоким выходным дифференциальным сопротивлением при токе покоя примерно 5 мА. Так этого тока с избытком хватает для управления третьим каскадом и перезарядки паразитных емкостей транзисторов третьего каскада. Все проблемы звучания у Лихницкого из за бестолковой коррекции, которая поглотила петлевое усиление, бесполезно потратив его на перезарядку корректирующего конденсатора, а не на ослабление искажений. Те же самые проблемы у Беслика, в его знаменитом усилителе. Это примеры как из любых ВЧ мощных транзисторов получить П210.


WP_ писал(а):
Только цепочка R16 C6 чего стоит. 3300 пФ в нагрузке выхода второго каскада. Вот отсюда вытекают глубокомысленные выводы Лихницкого о вреде глубокой ООС. Абсолютно нихрена не понимая основы обеспечения устойчивости усилителей охваченных глубокой ООС, лепил конденсаторы какие попало и куда попало, лишь бы перестало свистеть.



..ничего я не перепутал - если импеданс нагрузки много больше выходного сопротивления источника, то дифференциальное сопротивление можно принять равным активному.. :)

..и доказать это несложно - досточно сравнить АЧХ с оной цепочкой и без - см график

Изображение

..или, что еще лучше - вот..

Изображение

..отсюда следует простой вывод - влияние этой цепи минимально, а ты не прав.. :)

WP_ писал(а):
Удалив из схемы Лихницкого Q5 просто уроним петлевое и усугубим все проблемы.

..это тоже легко доказывается - положим базовый график брига в буфер графиков для для сравнения, произведем изменения и сравним..

Изображение

..изменения отмечены красным

Изображение

..разница практически несущественна, зато первый полюс вырос практически до 1кГц, что только в плюс.. :)

..ты неправ второй раз.. :)

..ваще, я ленивый - мне тупо лень, что-то там доказывать - я сказал, а там сами думайте - как оно там, да или нет.. :)


Вернуться наверх
 
Не в сети
 Заголовок сообщения: Re: Германевый усилитель. Попытка проектирования и настройки
СообщениеДобавлено: Чт янв 25, 2024 18:06:29 
Поставщик валерьянки для Кота
Аватар пользователя

Карма: -22
Рейтинг сообщений: -26
Зарегистрирован: Чт апр 06, 2023 19:15:37
Сообщений: 2152
Откуда: пришелец из созвездия КОТА
Рейтинг сообщения: 0
Vilsi, я pdf читать могу, я их скачивать не могу. И архивы не могу. Только разные картинки.

Про схему - вот видите, есть какой то прогресс и интерес.

КСТАТИ, мысль свеженькая за последний час - а случаем, можно ли заменить в Лидере оконечники кт817 на дарлингтоны - тип 110 или тип112?
Вот ещё их развод ног не сравнивал. Свеженкая идея.
Т того на вызодахге двойки а тройки. Что это может дать ?

_________________
«Кто к нам с мечом придет, тот от меча и погибнет! На том стояла и стоит русская земля!»


Вернуться наверх
 
Не в сети
 Заголовок сообщения: Re: Германевый усилитель. Попытка проектирования и настройки
СообщениеДобавлено: Чт янв 25, 2024 18:55:59 
Вымогатель припоя
Аватар пользователя

Карма: 16
Рейтинг сообщений: 181
Зарегистрирован: Вт фев 03, 2015 05:55:35
Сообщений: 689
Откуда: г. Бердск
Рейтинг сообщения: 0
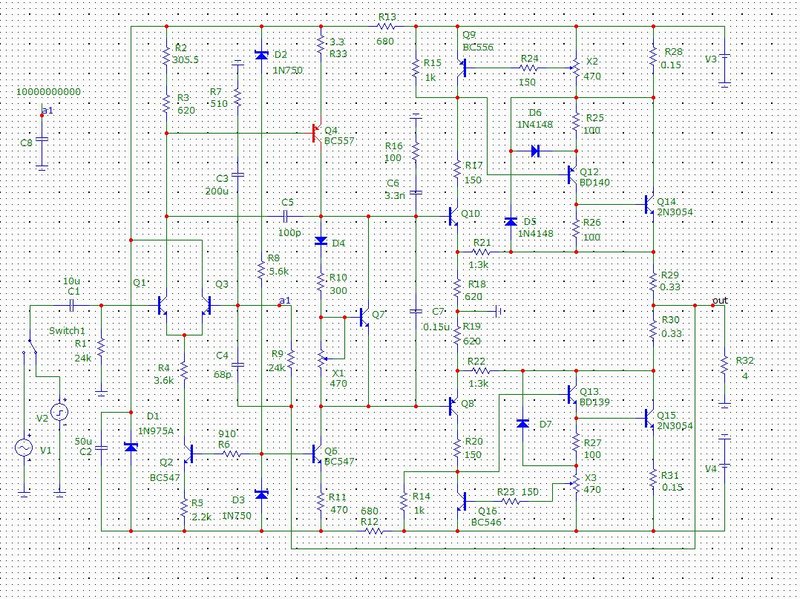
Главный поглотитель петлевого усиления C5, а С6 R16 усугубляет его действие и добавляет искажений. Закаскодили и идиотской коррекцией все слили. И вдобавок примененная коррекция подавив петлевое все равно не обеспечивает устойчивость. На АЧХ вблизи 10 МГц имеется всплеск который вылезает из под единичного усиления. И усилитель весело подсвистывает. Вообще это достижение когда каскодная схема обеспечивает меньшее усиление, чем обычный ОЭ. Лихницкий хорошо постарался.
Немного не так нужно корректировать.
Между базами входного каскада RC 100 Ом 47 пФ, последовательно с C1 резистор 470 Ом, вторая корректирующая цепь параллельно R2, R3 RC 100 Ом 680 пФ, В эмиттер Q 4 резистор 22 Ома, С6 47 пФ, R16 закоротить. Паралельно R21 R22 конденсаторы по 220 пф. Корректирующие емкости минимальны. Усиление на их перезарядку в рабочем диапазоне расходуется минимально. При таком варианте коррекции ОБ добавляет примерно 10 дБ петлевого.

Добавлено after 8 minutes 3 seconds:
Re: Германевый усилитель. Попытка проектирования и настройки.
И С4 12 пФ.


Последний раз редактировалось WP_ Пт янв 26, 2024 10:43:01, всего редактировалось 1 раз.

Вернуться наверх
 
Не в сети
 Заголовок сообщения: Re: Германевый усилитель. Попытка проектирования и настройки
СообщениеДобавлено: Пт янв 26, 2024 10:47:15 
Вымогатель припоя
Аватар пользователя

Карма: 16
Рейтинг сообщений: 181
Зарегистрирован: Вт фев 03, 2015 05:55:35
Сообщений: 689
Откуда: г. Бердск
Рейтинг сообщения: 3
Вложение:
БРИГ.JPG [92.57 KiB]
Скачиваний: 125
В схеме Брига транзисторы Q8 Q10 маломощные с малыми емкостями переходов. Так что тока второго каскада вполне достаточно для их перезарядки.

Добавлено after 1 hour 22 minutes 39 seconds:
Re: Германевый усилитель. Попытка проектирования и настройки.
Схемотехнический каркас Брига с оптимизированной коррекцией. Глубина ООС более 80 дБ в полосе до 20 кГц.
Искажения макета измерены Audio Precision S1 0,00016 % на частоте 20 кГц. Собственные искажения генератора Audio Precision S1 0,00011%.

Добавлено after 1 hour 19 minutes 21 second:
Re: Германевый усилитель. Попытка проектирования и настройки.
Оптимизированный усилитель Филина.
Исходник, глубина ООС на 1 кГц 18 дБ, на 20 кГц 9 дБ. Даже несмотря на такую малую глубину ООС усилитель показывает признаки неустойчивости.
Оптимизированный, глубина ООС на 1 кГц 47 дБ, на 20 кГц 30 дБ.


Вложения:
филин_схема.pdf [23.59 KiB]
Скачиваний: 151
новый_филин.zip [76.85 KiB]
Скачиваний: 92
филин_плата.pdf [28.59 KiB]
Скачиваний: 91
филин_сборка.pdf [30.54 KiB]
Скачиваний: 102
Вернуться наверх
 
Не в сети
 Заголовок сообщения: Re: Германевый усилитель. Попытка проектирования и настройки
СообщениеДобавлено: Пт янв 26, 2024 11:04:30 
Опытный кот
Аватар пользователя

Карма: 15
Рейтинг сообщений: 146
Зарегистрирован: Вс дек 29, 2013 22:05:07
Сообщений: 886
Рейтинг сообщения: 0
блин, совсем запутали.
где настоящий Бриг?
что такое петлевое усиление?
что такое выходное сопротивление усилителя?

КСТАТИ, мысль свеженькая за последний час - а случаем, можно ли заменить в Лидере оконечники кт817 на дарлингтоны - тип 110 или тип112?
в принципе, можно. но нужно сначала понять как работает без них. а потом сравнивать, что получилось. может быть даже слегка получше.

Т того на вызодахге двойки а тройки. Что это может дать ?
перевести на русский никак?

_________________
Щас, погуглю...


Вернуться наверх
 
Не в сети
 Заголовок сообщения: Re: Германевый усилитель. Попытка проектирования и настройки
СообщениеДобавлено: Пт янв 26, 2024 11:29:01 
Вымогатель припоя
Аватар пользователя

Карма: 16
Рейтинг сообщений: 181
Зарегистрирован: Вт фев 03, 2015 05:55:35
Сообщений: 689
Откуда: г. Бердск
Рейтинг сообщения: 0
https://www.radiokot.ru/forum/download/ ... ?id=403052 Доработанный Бриг.

Исходник ar1.djvu


Вложения:
ar1.djvu [93.05 KiB]
Скачиваний: 76
Вернуться наверх
 
Не в сети
 Заголовок сообщения: Re: Германевый усилитель. Попытка проектирования и настройки
СообщениеДобавлено: Пт янв 26, 2024 11:51:49 
Друг Кота
Аватар пользователя

Карма: 57
Рейтинг сообщений: 371
Зарегистрирован: Ср май 04, 2016 23:18:38
Сообщений: 6010
Рейтинг сообщения: 0
Что будет если....
Да всё тоже, что и всегда и у всех...
Всему КАДА НИБУДЬ приходит конец... Увы...
Подход неверный. Можно прикрутить колесо на четыре нормальных болта или на один гнилой... Всё равно его срок службы ограничен.

- печатная плата как она есть, ну может пару добавочных дыр могу просверлить под новые детали. Тоесть все новшества должны уместиться на старые места
Снова подход неверный. Надо сначала доработать схему а потом изготавливать плату.

_________________
Ваше открытие опровергает науку? Нет, это наука опровергает ваш бред.
Истина никогда не бывает посередине. Ведь середина на стороне того, кто больше лжёт.
Не стыдно писать в МЯЯЯУ! - стыдно вести себя не как порядочный Радио Кот. :)


Вернуться наверх
 
Не в сети
 Заголовок сообщения: Re: Германевый усилитель. Попытка проектирования и настройки
СообщениеДобавлено: Пт янв 26, 2024 12:02:44 
Опытный кот
Аватар пользователя

Карма: 15
Рейтинг сообщений: 146
Зарегистрирован: Вс дек 29, 2013 22:05:07
Сообщений: 886
Рейтинг сообщения: 0
..и доказать это несложно - досточно сравнить АЧХ с оной цепочкой и без - см график
Изображение
эх, жаль мы так и не услышали начальника транспортного цеха...
чего мы видим на графиках. без цепочки усиление больше, чем с цепочкой. как все и говорили.
без цепочки единичное усиление в районе 7 МГц. с цепочкой 3,5 МГц. т.е. разница в усилении 6 дБ. вообще-то должна быть больше. впрочем, компенсация усиления, видимо, происходит за счёт уменьшения ООС транзистора Q4.
к-т усиления с ООС начинаетт уменьшаться на частоте около 100 кГц. это как раз действие С4.
смотрим фазовую характеристику. как ни странно, семейство всех характеристик сходится примерно в одной области, около 4 МГц. здесь фаза приближается к критическому значению 180 град. к сожалению размерность очень большая, точно сказать затруднительно.
но видно, для включённой ООС в районе 4 МГц фаза около 170 град, что в общем должно привести к выбросам на переходной характеристике и даже некоторой неустойчивости. скажем так, имеется существенная склонность к нестабильности.
что касается ФЧХ без ООС, вот так навскидку не могу сказать, где какая. скорее всего, нижняя - это без цепи С6R16. здесь входное сопротивление каскада максимально, поэтому полюс начинается на более низкой частоте. если добавить цепочку, то параллельно подключается малое сопротивление, и полюс сдвигается в более высокочастотную область. (впрочем, соломка: может, и нет, надо подробнее покрутить)
вывод: несмотря на все принятые меры усилитель остаётся нестабильным и требует дополнительной коррекции.

_________________
Щас, погуглю...


Вернуться наверх
 
Не в сети
 Заголовок сообщения: Re: Германевый усилитель. Попытка проектирования и настройки
СообщениеДобавлено: Пт янв 26, 2024 13:52:04 
Поставщик валерьянки для Кота
Аватар пользователя

Карма: -22
Рейтинг сообщений: -26
Зарегистрирован: Чт апр 06, 2023 19:15:37
Сообщений: 2152
Откуда: пришелец из созвездия КОТА
Рейтинг сообщения: 0
Vilsi, это я об том, что в Лидере выход ''двойками'', а с дарлингтонами будут ''тройки'', как к примеру у Шушурина.
И это может что то дать, в плане качества звука.

Это я недосмотрел текст перед отправкой сообщения, а встроенный Скуственный Телехт ''поправил'' как ему понравилось.

Добавлено after 1 minute 38 seconds:
Re: Германевый усилитель. Попытка проектирования и настройки.
murzistor, с ''подходами'' согласен.
Понятно, что схемотехника приоритетна, просто я в ней слаб...

Добавлено after 28 minutes 54 seconds:
Re: Германевый усилитель. Попытка проектирования и настройки.
Vilsi, так где схема Вашего нового проекта ?
А то мы и УСС2 забросили и ничего ново-интересного не просматривается, так - какой то ''бриг'' мельтешит...

_________________
«Кто к нам с мечом придет, тот от меча и погибнет! На том стояла и стоит русская земля!»


Вернуться наверх
 
Не в сети
 Заголовок сообщения: Re: Германевый усилитель. Попытка проектирования и настройки
СообщениеДобавлено: Пт янв 26, 2024 23:10:58 
Опытный кот
Аватар пользователя

Карма: 15
Рейтинг сообщений: 146
Зарегистрирован: Вс дек 29, 2013 22:05:07
Сообщений: 886
Рейтинг сообщения: 0
нормально всё будет с дарлингтонами. скорее всего, придётся коррекцию поправлять из-за изменения к-та усиления.

проект не в плане постройки усилителя. больше в сторону теории.

УУС будет после проведения измерений

_________________
Щас, погуглю...


Вернуться наверх
 
Не в сети
 Заголовок сообщения: Re: Германевый усилитель. Попытка проектирования и настройки
СообщениеДобавлено: Пт янв 26, 2024 23:31:05 
Поставщик валерьянки для Кота
Аватар пользователя

Карма: -22
Рейтинг сообщений: -26
Зарегистрирован: Чт апр 06, 2023 19:15:37
Сообщений: 2152
Откуда: пришелец из созвездия КОТА
Рейтинг сообщения: 0
''УУС будет после проведения измерений''

Ну, когда и кем ?
У меня то из приборов только старые стрелочные.

Вся надежда на тех, кто УМЕЕТ пользоваться стмулятором

_________________
«Кто к нам с мечом придет, тот от меча и погибнет! На том стояла и стоит русская земля!»


Вернуться наверх
 
Показать сообщения за:  Сортировать по:  Вернуться наверх
Начать новую тему Ответить на тему  [ Сообщений: 219 ]     ... , , , , 11

Часовой пояс: UTC + 3 часа


Кто сейчас на форуме

Сейчас этот форум просматривают: нет зарегистрированных пользователей и гости: 39


Вы не можете начинать темы
Вы не можете отвечать на сообщения
Вы не можете редактировать свои сообщения
Вы не можете удалять свои сообщения
Вы не можете добавлять вложения

Найти:
Перейти:  


Powered by phpBB © 2000, 2002, 2005, 2007 phpBB Group
Русская поддержка phpBB
Extended by Karma MOD © 2007—2012 m157y
Extended by Topic Tags MOD © 2012 m157y