Например TDA7294

Форум РадиоКот • Просмотр темы - Выходные конденсаторы УНЧ
Форум РадиоКот
Здесь можно немножко помяукать :)

Текущее время: Вт мар 10, 2026 11:17:56

Часовой пояс: UTC + 3 часа


ПРЯМО СЕЙЧАС:



Начать новую тему Ответить на тему  [ Сообщений: 3 ] 
Автор Сообщение
 Заголовок сообщения: Выходные конденсаторы УНЧ
СообщениеДобавлено: Пт июл 25, 2025 14:02:37 
Родился

Зарегистрирован: Ср авг 31, 2022 17:26:06
Сообщений: 16
Рейтинг сообщения: 0
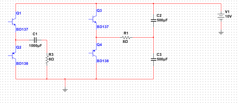
Доброго дня. Подскажите, пожалуйста, насчет максимального напряжения для выходных конденсаторов УНЧ относительно напряжения питания. Как известно, есть два способа включения динамика - через один конденсатор на общий провод или в диагональ моста через два конденсатора на обе шины питания. Встречаю в интернетах суждение, что при втором способе (динамик в мост) напряжение конденсаторов можно брать вдвое меньшим напряжения питания УНЧ. Не понимаю, почему так и вообще правильно ли это? Ведь по идее каждый из конденсаторов при соответствующей полуволне сигнала оказывается под полным напряжением источника питания и, соответственно, каждый из них должен быть как минимум на полное напряжение источника питания, а не на его половину. На какое все-таки напряжение нужно брать C1 и C2, C3?


Вложения:
01.png [13.83 KiB]
Скачиваний: 114
Вернуться наверх
 
 Заголовок сообщения: Re: Выходные конденсаторы УНЧ
СообщениеДобавлено: Пт июл 25, 2025 17:02:24 
Электрический кот

Карма: 2
Рейтинг сообщений: 125
Зарегистрирован: Пт ноя 22, 2024 14:08:43
Сообщений: 1059
Рейтинг сообщения: 0
на конденсаторах постоянное напряжение, а полуволна прикладывается к ДИНАМИКУ, а не к конденсатору (пульсацию на реактивном сопротивлении конденсатора в простой теории не учитывают)...
Конденсаторы в обоих случаях можно брать на половинное напряжение, если не рассчитывать на случаи пробития транзисторов....


Вернуться наверх
 
 Заголовок сообщения: Re: Выходные конденсаторы УНЧ
СообщениеДобавлено: Пт июл 25, 2025 18:49:14 
Родился

Зарегистрирован: Ср авг 31, 2022 17:26:06
Сообщений: 16
Рейтинг сообщения: 0
А если на случай пробоя? Чтоб конденсатор защитил динамик от постоянки, тогда на полное напряжение питания?


Вернуться наверх
 
Показать сообщения за:  Сортировать по:  Вернуться наверх
Начать новую тему Ответить на тему  [ Сообщений: 3 ] 

Часовой пояс: UTC + 3 часа


Вы не можете начинать темы
Вы не можете отвечать на сообщения
Вы не можете редактировать свои сообщения
Вы не можете удалять свои сообщения
Вы не можете добавлять вложения

Найти:
Перейти:  


Powered by phpBB © 2000, 2002, 2005, 2007 phpBB Group
Русская поддержка phpBB
Extended by Karma MOD © 2007—2012 m157y
Extended by Topic Tags MOD © 2012 m157y