Например TDA7294

Форум РадиоКот • Просмотр темы - Усилитель УНЧ высшего качества современная база и решения
Форум РадиоКот
Здесь можно немножко помяукать :)

Текущее время: Вс окт 19, 2025 01:51:43

Часовой пояс: UTC + 3 часа


ПРЯМО СЕЙЧАС:



Начать новую тему Ответить на тему  [ Сообщений: 20 ] 
Автор Сообщение
Не в сети
 Заголовок сообщения: Усилитель УНЧ высшего качества современная база и решения
СообщениеДобавлено: Вт окт 07, 2025 02:20:19 
Открыл глаза
Аватар пользователя

Зарегистрирован: Вс сен 28, 2025 22:53:37
Сообщений: 40
Откуда: РФ
Рейтинг сообщения: 0
:write:
На какие современные транзисторы сейчас можно заменить тут всё без перерасчета схемы?
И как вам схема в целом?

https://img.radiokot.ru/files/161513/3ure9lfjo9.jpg
Мощнее TDA7294

_________________
Кто сказал мяу?


Вернуться наверх
 
Не в сети
 Заголовок сообщения: Re: Усилитель УНЧ высшего качества современная база и решен
СообщениеДобавлено: Вт окт 07, 2025 03:16:44 
Друг Кота
Аватар пользователя

Карма: 127
Рейтинг сообщений: 6124
Зарегистрирован: Вс дек 25, 2011 18:43:00
Сообщений: 24327
Откуда: г.Москва
Рейтинг сообщения: 0
CatsPowerRus писал(а):
И как вам схема в целом?

..где-то между дерьмом и subwoofer only, ближе к дерьму.. :)
CatsPowerRus писал(а):
На какие..

..да все просто - скачиваешь ДШ на примененные транзисторы и ищешь похожие по основным параметрам..

..только он от этого лучше не станет - если в ведро дерьма добавить ложку меда, сладко не станет..только мед будет жалко.. :)

..обсуждение же вообще лишено практического смысла..


Вернуться наверх
 
Не в сети
 Заголовок сообщения: Re: Усилитель УНЧ высшего качества современная база и решен
СообщениеДобавлено: Вт окт 07, 2025 09:10:29 
Открыл глаза
Аватар пользователя

Зарегистрирован: Вс сен 28, 2025 22:53:37
Сообщений: 40
Откуда: РФ
Рейтинг сообщения: 0
CatsPowerRus писал(а):
И как вам схема в целом?

..где-то между
CatsPowerRus писал(а):
На какие..

..да все просто ..


покажи лучше схему или только треп будет ?
Где обоснованные заявления по схеме? По твоему японцы тупые известной фирмы?

_________________
Кто сказал мяу?


Вернуться наверх
 
Не в сети
 Заголовок сообщения: Re: Усилитель УНЧ высшего качества современная база и решен
СообщениеДобавлено: Вт окт 07, 2025 09:34:42 
Друг Кота
Аватар пользователя

Карма: 103
Рейтинг сообщений: 3781
Зарегистрирован: Пн фев 09, 2009 22:19:49
Сообщений: 23775
Откуда: Когда-то был прекрасный город для людей
Рейтинг сообщения: 0
Японцы, как впрочем, и немцы, и американцы, слишком много и часто врут.

Но вот вопрос - какая схема в итоге нужна - помощнее или получше ? Это два разных полюса.


Вернуться наверх
 
Эиком - электронные компоненты и радиодетали
Не в сети
 Заголовок сообщения: Re: Усилитель УНЧ высшего качества современная база и решен
СообщениеДобавлено: Вт окт 07, 2025 10:58:34 
Друг Кота
Аватар пользователя

Карма: 127
Рейтинг сообщений: 6124
Зарегистрирован: Вс дек 25, 2011 18:43:00
Сообщений: 24327
Откуда: г.Москва
Рейтинг сообщения: 0
CatsPowerRus писал(а):
покажи лучше схему или только треп будет ?

..смысла дерьмо обсуждать - ноль..

..тут куча родовых болячек, о которых в т.ч я писал лет 10 назад на этом же форуме, в этом же разделе - и неадекватное падение глубины ООС с ростом частоты, и низкий первый полюс, и малый запас по фазе..

..21-й век на дворе - смысла оживлять умершую линевскую топологию - ноль, она актуально до мощностей 50..70Вт, дальше за яйца держит скорость нарастания..

CatsPowerRus писал(а):
По твоему японцы тупые известной фирмы?

..не причем тут японцы, хотя и они еще как косячат - видимо, какой-то "начинающий конструктор", не знакомый с перечнем номиналов ряда Е24, сие творение рисовал..иначе никак не объяснить емкость коррекции по опережению "4пФ".. :))

..так что еще раз - не надо гнать на япошек.. :)))


Вернуться наверх
 
Не в сети
 Заголовок сообщения: Re: Усилитель УНЧ высшего качества современная база и решен
СообщениеДобавлено: Вт окт 07, 2025 12:08:57 
Вымогатель припоя

Зарегистрирован: Пт май 20, 2022 12:28:46
Сообщений: 575
Рейтинг сообщения: 0
CatsPowerRus писал(а):
Мощнее TDA7294
Мощнее - да. Но Качественнее ли? вопрос...
Я бы сказал, что это в лучшем случае усилитель 1го класса по советской классификации (и то, при ручной доводке). то-есть Кг не более 0.05.
Если нужно саб качать пойдет (правда на саб лучше что-то из D класса) Для всего остального вопрос открытый.
Вообще очень похож на беомастер, который я собирал, только хуже.


Вернуться наверх
 
Не в сети
 Заголовок сообщения: Re: Усилитель УНЧ высшего качества современная база и решен
СообщениеДобавлено: Вт окт 07, 2025 12:19:22 
Открыл глаза
Аватар пользователя

Зарегистрирован: Вс сен 28, 2025 22:53:37
Сообщений: 40
Откуда: РФ
Рейтинг сообщения: 0
CatsPowerRus писал(а):
покажи лучше схему или только треп будет ?



CatsPowerRus писал(а):
По ?

.. по опережению "4пФ".. :))

..так что еще раз - не надо гнать на япошек.. :)))


покажите УНЧ без болячек схему

https://img.radiokot.ru/files/161513/3urtk8t9j3.jpg

Добавлено after 1 minute 19 seconds:
помощнее или получше ? Это два разных полюса.

получше

_________________
Кто сказал мяу?


Вернуться наверх
 
Не в сети
 Заголовок сообщения: Re: Усилитель УНЧ высшего качества современная база и решен
СообщениеДобавлено: Вт окт 07, 2025 14:16:28 
Друг Кота
Аватар пользователя

Карма: 127
Рейтинг сообщений: 6124
Зарегистрирован: Вс дек 25, 2011 18:43:00
Сообщений: 24327
Откуда: г.Москва
Рейтинг сообщения: 0
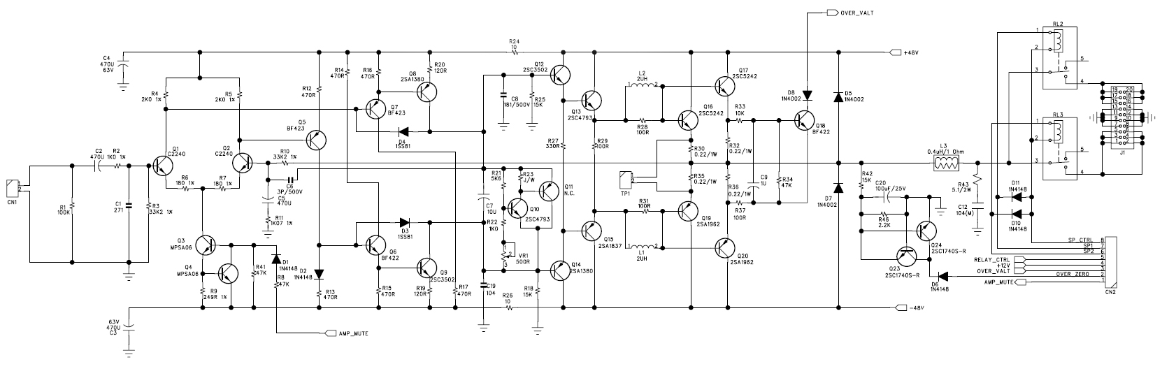
CatsPowerRus писал(а):
покажите УНЧ без болячек схему

..без болячек тебе..эмм..показать..?..ну смотри.. :)

Изображение Изображение

..первый полюс АЧХ уходит за звуковой диапазон - глубина ООС постоянна начиная чуть ли не от постоянного тока вплоть до верхней границы звукового диапазона (20 кГц), отсюда и высокая скорость нарастания, позволяющая безболезненно наращивать мощность до 200..300 Вт без нарушения условий динамической линейности..

..в прототипе - это модифицированный УМ Тони Гизбертса с ВК по топологии Брайстона...по современным меркам не Бог весть какое чудо, но на несколько порядков лучше той несуразицы, что ты мне тут нарисовал.. :)

CatsPowerRus писал(а):
https://img.radiokot.ru/files/161513/3urtk8t9j3.jpg

..ну долбойопы они - что еще можно сказать.. :)

Изображение

..ну, во-первых, рассматривать УН в отрыве от остальных узлов усилителя - моветон. Если ты учился в школе, то легко опознаешь в этой схеме каскод (ОЭ/ОБ). Особенность и достоинство такой схемы - это малая миллеровская емкость. А недостаток - очень высокое выходное сопротивление - несколько десятков килоом. Диффузионная емкость первого каскада (драйвера) в УМ по топологии Линя имеет только одну цепь разрядки - через выходное сопротивление предшествующего каскада - т.е, через выходное сопротивление каскада усилителя напряжения. Емкость эта довольно приличная - несколько сотен пикофарад, что в совокупности с входным сопротивлением двойки (а в данном случае ВК можно рассматривать как двойку, ибо драйвер нагружен на высокое входное сопротивление последней ступени ВК) создает весьма весомую постоянную времени. При смене полупериода она не успевает разрядиться, и остаточный импульс ее разряда впиздячивает в приоткрывающееся противоположное плечо... :) ..вуаля - готово условие для возникновения сквозных токов.. :))) :music: ..

..умные люди добавляют еще один каскад после ОЭ/ОБ - эмиттерный повторитель, как раз таки для снижения выходного сопротивления и минимизации выше озвученных косяков...к примеру, так сделано в нашем отечественном Амфитоне - если мне склероз не изменяет..но, мля - иппонцы - они ж такие - у самурая нет цели, только путь.. :)))



..каждый год, весной и осенью, появляется очередной индивид, который пиарит какую-нибудь хрень под спойлером "откровения".. :)

..ну, а по поводу номинал коррекции по опережению - есть труд Полонникова (монография), где он понятным языком математики выводит оптимальную с точки зрения компромиса между устойчивостью и быстродействием..

..что же до самого быстродействия топологии Линя - то в этой топологии есть три постоянных времени, которые, собсно, и ее определяют - она будет равна наихудшему из трех значений и вряд ли превысит 15В/мкС.

..как я уже говорил, отсюда следует однозначный и очень простой вывод - усилитель по этой топологии актуален до мощности примерно 50..60Вт на 8 Ом...далее - уже нарушается условие динамической линейности - если задатся полосой пропускания усилителя 80 кГц сверху, то на нагрузке 8 Ом можно получить всего лишь 64Вт, при этом скорость нарастания должна быть не менее 16В/мкС.

..все - занавес.. :)


Вернуться наверх
 
Не в сети
 Заголовок сообщения: Re: Усилитель УНЧ высшего качества современная база и решен
СообщениеДобавлено: Вт окт 07, 2025 14:44:07 
Модератор
Аватар пользователя

Карма: 159
Рейтинг сообщений: 4059
Зарегистрирован: Пт янв 23, 2009 19:20:05
Сообщений: 45040
Рейтинг сообщения: 0
Медали: 1
Получил миской по аватаре (1)
Предлагаемому усилителю нужно стабилизированное питание...


Вернуться наверх
 
Не в сети
 Заголовок сообщения: Re: Усилитель УНЧ высшего качества современная база и решен
СообщениеДобавлено: Вт окт 07, 2025 16:30:12 
Друг Кота
Аватар пользователя

Карма: 127
Рейтинг сообщений: 6124
Зарегистрирован: Вс дек 25, 2011 18:43:00
Сообщений: 24327
Откуда: г.Москва
Рейтинг сообщения: 0
..достаточно стабилизированным питанием кормить пред на первых двух каскадах, потребление примерно 10 мА на плечо. Я его питал от штатного БП У101 без стабилизатора.

As писал(а):
Предлагаемому усилителю...

...ващет я его не предлагал.. :)


Вернуться наверх
 
Не в сети
 Заголовок сообщения: Re: Усилитель УНЧ высшего качества современная база и решен
СообщениеДобавлено: Вт окт 07, 2025 18:51:52 
Модератор
Аватар пользователя

Карма: 159
Рейтинг сообщений: 4059
Зарегистрирован: Пт янв 23, 2009 19:20:05
Сообщений: 45040
Рейтинг сообщения: 0
Медали: 1
Получил миской по аватаре (1)
...А если "по классике" вместо делителей, задающих режим первого каскада, добавить пару транзисторов, типа эмиттерный повторитель и одновременно стабилизатор смещения для этого каскада? Что-то такое на форуме даже обсуждалось... :)


Вернуться наверх
 
Не в сети
 Заголовок сообщения: Re: Усилитель УНЧ высшего качества современная база и решен
СообщениеДобавлено: Чт окт 09, 2025 16:17:59 
Открыл глаза
Аватар пользователя

Зарегистрирован: Вс сен 28, 2025 22:53:37
Сообщений: 40
Откуда: РФ
Рейтинг сообщения: 0
CatsPowerRus писал(а):
покажите УНЧ без болячек схему

..без болячек тебе..эмм..показать..?..ну смотри.. :)


тут даже нету дифкаскада. :)))
Что это за графики где подписи транзисторов которые на выходе стоят какая то отсебятина

Добавлено after 3 hours 26 minutes 26 seconds:
[uquote="As",url="/forum/viewtopic.php?p=4751955#p4751955"]Предлагаемому усилителю нужно стабилизированное питание...

не нужно. 8200 банки

_________________
Кто сказал мяу?


Вернуться наверх
 
Не в сети
 Заголовок сообщения: Re: Усилитель УНЧ высшего качества современная база и решен
СообщениеДобавлено: Чт окт 09, 2025 18:56:45 
Вымогатель припоя

Зарегистрирован: Пт май 20, 2022 12:28:46
Сообщений: 575
Рейтинг сообщения: 0
8200 это категорически мало для УМЗЧ с мощностью 50Вт+ там надо тысяч 15, а лучше 25...
и желательно lowesr винтовых. Только они обойдутся в половину годового бюджета Зимбабве.

[offtop]
Даже вот такой, достаточно простой питальник обошелся почти в 10к (детали + плата)
Изображение
дает 5 "аналоговых" линий +/-27, +/-15, +5
две "цифровых" +5, +3,3 и отдельную фантомную 3.3 для дежурного режима в УМЗЧ
управление TTL сигналом на включение выключение и 1 сек ограничение пускового тока при включении.

а если бы туда поставил винтовые 2х25000 то это обошлось бы уже тысяч в 15-17

Добавлено after 19 minutes 20 seconds:
upd.
если уж хочется повторить что-то из серийного (сам грешу этим) то вот отличный кандидат
Harman Kardon 970
Изображение


Вернуться наверх
 
Не в сети
 Заголовок сообщения: Re: Усилитель УНЧ высшего качества современная база и решен
СообщениеДобавлено: Пт окт 10, 2025 06:28:07 
Модератор
Аватар пользователя

Карма: 159
Рейтинг сообщений: 4059
Зарегистрирован: Пт янв 23, 2009 19:20:05
Сообщений: 45040
Рейтинг сообщения: 0
Медали: 1
Получил миской по аватаре (1)
...По поводу ёмкости конденсаторов фильтра столько раз возникала полемика, что впору создавать отдельную закрепленную тему... :))
8000, конечно, маловато, у меня на той же "Радиотехнике-101" по 20 000 в плече, и это тот минимум, что нужен для обеспечения "энергетики" усилителя... Нет никаких "плавных запусков", бросок тока заряда не превышает допустимого для советских выпрямительных диодов (2Д213...)... Конечно, применяя китайские поделки, я бы небыл так уверен в надежности... :))


Вернуться наверх
 
Не в сети
 Заголовок сообщения: Re: Усилитель УНЧ высшего качества современная база и решен
СообщениеДобавлено: Вт окт 14, 2025 20:59:06 
Вымогатель припоя

Карма: 2
Рейтинг сообщений: 70
Зарегистрирован: Вс янв 18, 2009 17:41:33
Сообщений: 691
Рейтинг сообщения: 0
Из заводских есть интересные УМ в Marantz PM7000 (без N), PM7200, PM8000, PM4001. Если нравится ламповость, то PM5005, PM6005, PM6006, PM7000N.


Вернуться наверх
 
Не в сети
 Заголовок сообщения: Re: Усилитель УНЧ высшего качества современная база и решен
СообщениеДобавлено: Ср окт 15, 2025 23:38:30 
Открыл глаза
Аватар пользователя

Зарегистрирован: Вс сен 28, 2025 22:53:37
Сообщений: 40
Откуда: РФ
Рейтинг сообщения: 0
PM7000N.

А клас ? таких и транзисторов нету уже наверное
Интерессно почему не делали А на 2SJ200

_________________
Кто сказал мяу?


Вернуться наверх
 
Не в сети
 Заголовок сообщения: Re: Усилитель УНЧ высшего качества современная база и решен
СообщениеДобавлено: Чт окт 16, 2025 01:58:21 
Вымогатель припоя

Зарегистрирован: Пт май 20, 2022 12:28:46
Сообщений: 575
Рейтинг сообщения: 0
у Маранца pm7000/8000 забавная схема. Она очень упрощенная. Я бы сказал упрощенная до неприличия. Схемы конца 80-х начала 90-х куда солиднее. А тут уже явно видно, что делали все для удешевления серии. Да и класс-А там чисто маркетинговая фигня. Они просто через оптрон шунтируют транзистор регулятора тока покоя.

Представляю, как это было:
Прилетает в отдел разработки взъерошенный японец из маркетинга с криком "всё пропало Вы тут намерили THD 0.03! Что делать!!! Надо что-то делать!!! Нужна какая-то фишка, чтоб мы могли это всё продать!" и тут вдруг какой-то молодой инженер говорит - "А давайте туда класс А вкорячим. Ведь круто же! Ни у кого за такие деньги его нет, а у нас есть! Ну thd не поменяется, зато Класс-А"


Вернуться наверх
 
Не в сети
 Заголовок сообщения: Re: Усилитель УНЧ высшего качества современная база и решен
СообщениеДобавлено: Чт окт 16, 2025 07:08:36 
Мучитель микросхем

Карма: -9
Рейтинг сообщений: 11
Зарегистрирован: Пн авг 15, 2022 16:27:43
Сообщений: 499
Рейтинг сообщения: 0
... Да и класс-А там чисто маркетинговая фигня. ....... Ну thd не поменяется, зато Класс-А"
Это всё фигня. Вот что уже проверено, так это шильдики. Стоит на любой усилитель прилепить такой с надписью "лампа", "германий", "безосный", "многоосный", как сразу меняется "звучание". Причём, как говорят очевидцы, уже на расстоянии 1см начинается эффект. А если в корпусе и правда есть то, что написано, то такой усилитель сам играет что закажешь. Некоторые даже слышали звучание от схем....но это не точнр.


Вернуться наверх
 
Не в сети
 Заголовок сообщения: Re: Усилитель УНЧ высшего качества современная база и решен
СообщениеДобавлено: Чт окт 16, 2025 08:31:19 
Друг Кота
Аватар пользователя

Карма: 103
Рейтинг сообщений: 3781
Зарегистрирован: Пн фев 09, 2009 22:19:49
Сообщений: 23775
Откуда: Когда-то был прекрасный город для людей
Рейтинг сообщения: 0
Цитата:
Нужна какая-то фишка, чтоб мы могли это всё продать!" и тут вдруг какой-то молодой инженер говорит - "А давайте туда класс А вкорячим. Ведь круто же! Ни у кого за такие деньги его нет, а у нас есть! Ну thd не поменяется, зато Класс-А"


Вот-вот-вот !

Только ещё нужно добавить - а чтобы яйца поберечь, за которые нас потом вешать будут, мы ток покоя с 30 мА до 1 Ампера нагоним - типа это класс А будет ( ха-ха, при схемотехнике АВ то, там же все равно переключение тока присутствует по ключам !), корпус на 20 кГ утяжелим - лохи эти на это сразу и ломануться !

ЗЫ. Кстати, увеличение тока покоя в самом деле несколько уменьшает процент искажений, тут есть доля честности.


Вернуться наверх
 
Не в сети
 Заголовок сообщения: Re: Усилитель УНЧ высшего качества современная база и решен
СообщениеДобавлено: Чт окт 16, 2025 10:03:30 
Вымогатель припоя

Зарегистрирован: Пт май 20, 2022 12:28:46
Сообщений: 575
Рейтинг сообщения: 0
Муркиз писал(а):
ЗЫ. Кстати, увеличение тока покоя в самом деле несколько уменьшает процент искажений, тут есть доля честности.
Факт. Но применительно к этому усилителю данное утверждение не работает. Согласно сервис-мануалу, что в "AB", что в "А" THD=0.03. Единственное отличие - в "классе А" ухудшается демпинг-фактор, но незначительно. Примерно на 12%.
На самом деле там большая часть искажений видимо получается на УН, а там уже как ток покоя выходного каскада не крути, искажения не изменятся.

зы. А вообще, порой интересно изучать схемы серийных усилителей.
В аппаратуре конца 80-х начала 90-х намеренно завышали искажения в документации, чтоб за офедрон не взяли из-за разброса параметров деталей (если какой-нибудь особо дотошный журналист возьмет Audioprecision sys-22 и решит исследовать сей девайс) До этого, самые большие искажения были на регуляторах тембров, так как туда ставили операционники не самого вышнего качества (так как ОУ были дорогие). А после 95го прослеживается явный тренд на удешевление серийной аппаратуры, где уже характеристики собсно усилителя мощности стали бутылочным горлышком.


Вернуться наверх
 
Показать сообщения за:  Сортировать по:  Вернуться наверх
Начать новую тему Ответить на тему  [ Сообщений: 20 ] 

Часовой пояс: UTC + 3 часа


Кто сейчас на форуме

Сейчас этот форум просматривают: нет зарегистрированных пользователей и гости: 32


Вы не можете начинать темы
Вы не можете отвечать на сообщения
Вы не можете редактировать свои сообщения
Вы не можете удалять свои сообщения
Вы не можете добавлять вложения

Найти:
Перейти:  


Powered by phpBB © 2000, 2002, 2005, 2007 phpBB Group
Русская поддержка phpBB
Extended by Karma MOD © 2007—2012 m157y
Extended by Topic Tags MOD © 2012 m157y