Например TDA7294

Форум РадиоКот • Просмотр темы - Ламповый усилитель начального уровня
Форум РадиоКот
Здесь можно немножко помяукать :)

Текущее время: Сб мар 07, 2026 05:23:32

Часовой пояс: UTC + 3 часа


ПРЯМО СЕЙЧАС:



Начать новую тему Ответить на тему  [ Сообщений: 7891 ]     ... , , , 394,  
Автор Сообщение
 Заголовок сообщения: Re: Ламповый усилитель начального уровня
СообщениеДобавлено: Вт фев 10, 2026 14:48:23 
Друг Кота
Аватар пользователя

Карма: 95
Рейтинг сообщений: 1819
Зарегистрирован: Ср дек 07, 2011 18:17:50
Сообщений: 6442
Откуда: Western Siberia
Рейтинг сообщения: 0
Доброго времени суток!
Тут в отпуске немного по проектировал - еще не думал даже делать


Судя по схеме чистых ватт 15-20 можно снять.


Вернуться наверх
 
 Заголовок сообщения: Re: Ламповый усилитель начального уровня
СообщениеДобавлено: Ср фев 11, 2026 05:45:07 
Опытный кот
Аватар пользователя

Карма: 2
Рейтинг сообщений: 68
Зарегистрирован: Пн июн 27, 2016 12:13:46
Сообщений: 804
Рейтинг сообщения: 0
15-20 ватт - это очень много для простого прослушивания дома

Добавлено after 1 hour 3 minutes 24 seconds:
можно еще колонки поставить не "Кливер" на 87дБ/мвт, а современные на 107дБ/мвт


Вернуться наверх
 
 Заголовок сообщения: Re: Ламповый усилитель начального уровня
СообщениеДобавлено: Ср фев 11, 2026 06:24:20 
Модератор
Аватар пользователя

Карма: 159
Рейтинг сообщений: 4081
Зарегистрирован: Пт янв 23, 2009 19:20:05
Сообщений: 45738
Рейтинг сообщения: 0
Медали: 1
Получил миской по аватаре (1)
Чем выше "чуйка" - тем больше объём АС... Не всегда высокочувствительные АС позволяет разместить имеющееся место... :)


Вернуться наверх
 
 Заголовок сообщения: Re: Ламповый усилитель начального уровня
СообщениеДобавлено: Ср фев 11, 2026 09:41:07 
Друг Кота
Аватар пользователя

Карма: 107
Рейтинг сообщений: 3837
Зарегистрирован: Пн фев 09, 2009 22:19:49
Сообщений: 25277
Откуда: Когда-то был прекрасный город для людей
Рейтинг сообщения: 0
Нууу, для колонок с чувствительностью даже и 87 дБ/мВт усилитель будет избыточен...


Вернуться наверх
 
Эиком - электронные компоненты и радиодетали
 Заголовок сообщения: Re: Ламповый усилитель начального уровня
СообщениеДобавлено: Ср фев 11, 2026 12:57:41 
Модератор
Аватар пользователя

Карма: 159
Рейтинг сообщений: 4081
Зарегистрирован: Пт янв 23, 2009 19:20:05
Сообщений: 45738
Рейтинг сообщения: 0
Медали: 1
Получил миской по аватаре (1)
...Позавчера издевался над АС на базе популярного в узких кругах 10ГДШ: несмотря на всего 20 ватт паспортной мощности, 40-ваттного усилителя показалось несколько маловато, он едва 3-4 ватта средней мощности без искажений может дать...


Вернуться наверх
 
 Заголовок сообщения: Re: Ламповый усилитель начального уровня
СообщениеДобавлено: Ср фев 11, 2026 13:35:47 
Опытный кот
Аватар пользователя

Карма: 2
Рейтинг сообщений: 68
Зарегистрирован: Пн июн 27, 2016 12:13:46
Сообщений: 804
Рейтинг сообщения: 0
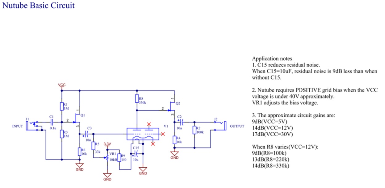
тестирую новый микромощьный услитель на nutube korg - как закончу, тут напишу. или в теме про нутуб


Вернуться наверх
 
 Заголовок сообщения: Re: Ламповый усилитель начального уровня
СообщениеДобавлено: Ср фев 11, 2026 16:01:02 
Друг Кота
Аватар пользователя

Карма: 11
Рейтинг сообщений: 43
Зарегистрирован: Чт июл 03, 2014 21:06:30
Сообщений: 3440
Рейтинг сообщения: 0
Муркиз писал(а):
Нууу, для колонок с чувствительностью даже и 87 дБ/мВт усилитель будет избыточен...
дБ/мВт - это единица чувствительности для наушников, и там реально распространены цифры выше 105 дБ, а потом начинается интересное, если у наушников 600 Ом чувствительность 110 дБ/мВт,

так прикидывал:
мощность на 1 вольте это делить на 600, а если в дБ, -27,8 дБВт
на 1 мВт дает 110 дБ давления, на 1 Вт дает +30 дБ
тогда 110 дБ + 30 дБ - 27,8 дБ = 112,2 дБ (при подаче 1 Вольта)

Добавлено after 16 minutes 11 seconds:
Я понял, что лампы СССР это славное прошлое.

это решается доступной логистикой, складскими запасами и всем таким

а что касается измерений характеристик, типа статических хар-к, это решается изготовлением 1 раз коробочки-приставки к осциллографу или звуковой карте, но без подобной "коробочки" использование деталей будет вслепую, и потом возись, че это у тебя там усилитель выделывается, все жъ японское крутое...

Добавлено after 4 minutes 10 seconds:
"нутубе" это типа скорее такой штучки для лампового дисторшна, специально в нелинейный режим загонять

_________________
умная подпись такая с умным изречением, как у умных умников, на умном языке


Вернуться наверх
 
 Заголовок сообщения: Re: Ламповый усилитель начального уровня
СообщениеДобавлено: Пт фев 13, 2026 08:49:33 
Опытный кот
Аватар пользователя

Карма: 2
Рейтинг сообщений: 68
Зарегистрирован: Пн июн 27, 2016 12:13:46
Сообщений: 804
Рейтинг сообщения: 0
"потом возись, че это у тебя там усилитель выделывается, все жъ японское крутое..."
у меня усилитель не выделывается - очень хорошо работает, я внимательно читал даташит

это первая разработка со средины ХХ века, на третей четверти

остальное в 195-х разрабатывалось


Вернуться наверх
 
 Заголовок сообщения: Re: Ламповый усилитель начального уровня
СообщениеДобавлено: Пт фев 13, 2026 22:36:15 
Электрический кот
Аватар пользователя

Карма: 13
Рейтинг сообщений: 313
Зарегистрирован: Сб мар 27, 2010 13:19:45
Сообщений: 1027
Откуда: Moskau
Рейтинг сообщения: 0
еще не думал даже делать
Стисняюс спросить... у вас паяльнег - есть?

_________________
У кошки четыре ноги - вход, выход, земля и питание.


Вернуться наверх
 
 Заголовок сообщения: Re: Ламповый усилитель начального уровня
СообщениеДобавлено: Сб фев 14, 2026 04:49:39 
Опытный кот
Аватар пользователя

Карма: 2
Рейтинг сообщений: 68
Зарегистрирован: Пн июн 27, 2016 12:13:46
Сообщений: 804
Рейтинг сообщения: 0
"у вас паяльнег - есть?"
есть.
представлена перспективная модель - вот именно этот усилитель (ECC83, EL84) пока не решил, делать или нет
мощность избыточна - мне столько не надо

Добавлено after 2 minutes 19 seconds:
под него еще и колонки надо ватт на 30, а нафига дома такое? у меня не кинотеатр


Вернуться наверх
 
 Заголовок сообщения: Re: Ламповый усилитель начального уровня
СообщениеДобавлено: Сб фев 14, 2026 05:48:24 
Друг Кота
Аватар пользователя

Карма: 11
Рейтинг сообщений: 43
Зарегистрирован: Чт июл 03, 2014 21:06:30
Сообщений: 3440
Рейтинг сообщения: 0
в деле создания усилителя или другой штуки моделирования всякие, макетирования, пайки, корпусировки - это всё дело двадцатое

всегда первичен социальный конструкт, то есть соответствие идеи целевой аудитории, это переворачивает восприятие вверх ногами легко и просто, и никакие паяния, никакие теоретические/практические смысла не возымеют, если не живет в этом то, что считается труъ

один из самых вредных социальных конструктов направлен на глобализм, мол, купите в магазине серийный/массовый аппарат, сделанный хрен знает кем за какую миска рис (а деньги следуют еще более хрен знает куды), а сами не делайте и местного "фермерского" хозяйства не поощряйте, "у них дипломов нету", выкиньте себя на помойку и идите дворы, там, мести или во вкусно-но-не-точно, вот так и заработаете на харам-хамон :sleep:

_________________
умная подпись такая с умным изречением, как у умных умников, на умном языке


Вернуться наверх
 
 Заголовок сообщения: Re: Ламповый усилитель начального уровня
СообщениеДобавлено: Сб фев 14, 2026 08:44:35 
Опытный кот
Аватар пользователя

Карма: 2
Рейтинг сообщений: 68
Зарегистрирован: Пн июн 27, 2016 12:13:46
Сообщений: 804
Рейтинг сообщения: 0
тут много критиков и философов.
приведенная схема работает - есть еще ряд соображений по доработке, но это уже детали
паял паяльником на 8 Ватт USB
для домашнего использования - мощнее не надо
звук чистый - поскольку полностью батарейное питание

Добавлено after 20 minutes 6 seconds:
автономность по накалу около 2-х недель
по аноду - около месяца


Вложения:
схема для Кота.jpg [189.22 KiB]
Скачиваний: 46
Вернуться наверх
 
 Заголовок сообщения: Re: Ламповый усилитель начального уровня
СообщениеДобавлено: Сб фев 14, 2026 23:08:58 
Друг Кота
Аватар пользователя

Карма: 11
Рейтинг сообщений: 43
Зарегистрирован: Чт июл 03, 2014 21:06:30
Сообщений: 3440
Рейтинг сообщения: 0
Stierlitz писал(а):
приведенная схема работает
а что с коэффициентом усиления?

_________________
умная подпись такая с умным изречением, как у умных умников, на умном языке


Вернуться наверх
 
 Заголовок сообщения: Re: Ламповый усилитель начального уровня
СообщениеДобавлено: Вс фев 15, 2026 05:09:18 
Опытный кот
Аватар пользователя

Карма: 2
Рейтинг сообщений: 68
Зарегистрирован: Пн июн 27, 2016 12:13:46
Сообщений: 804
Рейтинг сообщения: 0
"а что с коэффициентом усиления?"
не сильно понял как на этих лампах что-либо считать - ни какие расчеты не сошлись с практикой
на слух - около 3 Ватт. то есть от приемника на CXA1619 - надо сильно уменьшат громкость, если не дискотека

в приложенной картинке даны характеристики одиночного каскада с куда более низким анодным напряжением
в даташит все исследования не более чем до 30 Вольт

Добавлено after 28 minutes 18 seconds:
в приведенной схеме на Нутуб, в первом каскаде ставил 3 Мегомных сдвоенных потенциометра и схема работала от 30кОм до 3Мом. оптимально подобрано по 250кОм
на слух и по току


Вложения:
ДБ в одиночном каскаде.jpg [85.84 KiB]
Скачиваний: 30
Вернуться наверх
 
 Заголовок сообщения: Re: Ламповый усилитель начального уровня
СообщениеДобавлено: Вс фев 15, 2026 06:03:21 
Друг Кота
Аватар пользователя

Карма: 11
Рейтинг сообщений: 43
Зарегистрирован: Чт июл 03, 2014 21:06:30
Сообщений: 3440
Рейтинг сообщения: 0
я к тому и..... что не многовато ли усиления с двух стадий с общим катодом?

_________________
умная подпись такая с умным изречением, как у умных умников, на умном языке


Вернуться наверх
 
 Заголовок сообщения: Re: Ламповый усилитель начального уровня
СообщениеДобавлено: Вс фев 15, 2026 08:45:19 
Опытный кот
Аватар пользователя

Карма: 2
Рейтинг сообщений: 68
Зарегистрирован: Пн июн 27, 2016 12:13:46
Сообщений: 804
Рейтинг сообщения: 0
"усиления с двух стадий с общим катодом?"
я видел монструозные усилители на 2Ж27Л - они с общим катодом (прямого накала)

Добавлено after 49 seconds:
если вы про питание накалов - то 1 и 2 каскады питаются отдельными батарейками


Вернуться наверх
 
 Заголовок сообщения: Re: Ламповый усилитель начального уровня
СообщениеДобавлено: Пн фев 16, 2026 07:31:36 
Друг Кота
Аватар пользователя

Карма: 11
Рейтинг сообщений: 43
Зарегистрирован: Чт июл 03, 2014 21:06:30
Сообщений: 3440
Рейтинг сообщения: 0
про способ подачи сигнала на каскад фазоинвертора

не хватает усиления в каскадах?

чего бы нормально не сделать, относительно земли

_________________
умная подпись такая с умным изречением, как у умных умников, на умном языке


Вернуться наверх
 
 Заголовок сообщения: Re: Ламповый усилитель начального уровня
СообщениеДобавлено: Пн фев 16, 2026 08:39:53 
Опытный кот
Аватар пользователя

Карма: 2
Рейтинг сообщений: 68
Зарегистрирован: Пн июн 27, 2016 12:13:46
Сообщений: 804
Рейтинг сообщения: 0
"чего бы нормально не сделать, относительно земли"

я пока проектирую в основном по книге Майоровых 1982 года.
И исхожу из их положений - такой каскад как первый в усилителе - один из лучших вариантов.
книгу выкладывал недавно в теме про Сундук Кота
лучше книги пока не нашел - она компактна, выложил здесь

Добавлено after 28 minutes 31 second:
"не хватает усиления в каскадах?"
комп определяет как наушники - слабый сигнал, а от приемника на CXA1619BS - убавляю громкость минимум на половину


Вложения:
Майоров_ВС_Майоров_СВ-1982-Усилительные_устройства_на_лампах_транзисторах_и_микросхемах-стр_1-33.pdf [1018.59 KiB]
Скачиваний: 30
Вернуться наверх
 
 Заголовок сообщения: Re: Ламповый усилитель начального уровня
СообщениеДобавлено: Пн фев 16, 2026 10:53:43 
Друг Кота
Аватар пользователя

Карма: 11
Рейтинг сообщений: 43
Зарегистрирован: Чт июл 03, 2014 21:06:30
Сообщений: 3440
Рейтинг сообщения: 0
и неужели в такой умной книжке предлагают цеплять источник сигнала к каскаду так, чтобы ловить потом тонну наводок по земле?

_________________
умная подпись такая с умным изречением, как у умных умников, на умном языке


Вернуться наверх
 
 Заголовок сообщения: Re: Ламповый усилитель начального уровня
СообщениеДобавлено: Пн фев 16, 2026 13:53:30 
Опытный кот
Аватар пользователя

Карма: 2
Рейтинг сообщений: 68
Зарегистрирован: Пн июн 27, 2016 12:13:46
Сообщений: 804
Рейтинг сообщения: 0
as265, у меня работает. при отключенном сигнале - полная тишина, при прослушивании помех нет.
на других устройствах пока такое не испытывал

Добавлено after 43 seconds:
книга для Киномеханика, вероятно там качественный зук был всегда

Добавлено after 2 hours 32 minutes 11 seconds:
as265,
а Вы попробуйте на классических лампах усилитель с автономностью в две недели сделать?)))


Вернуться наверх
 
Показать сообщения за:  Сортировать по:  Вернуться наверх
Начать новую тему Ответить на тему  [ Сообщений: 7891 ]     ... , , , 394,  

Часовой пояс: UTC + 3 часа


Вы не можете начинать темы
Вы не можете отвечать на сообщения
Вы не можете редактировать свои сообщения
Вы не можете удалять свои сообщения
Вы не можете добавлять вложения

Найти:
Перейти:  


Powered by phpBB © 2000, 2002, 2005, 2007 phpBB Group
Русская поддержка phpBB
Extended by Karma MOD © 2007—2012 m157y
Extended by Topic Tags MOD © 2012 m157y