Например TDA7294

Форум РадиоКот • Просмотр темы - D-class для сабвуфера
Форум РадиоКот
Здесь можно немножко помяукать :)

Текущее время: Пн дек 15, 2025 21:28:57

Часовой пояс: UTC + 3 часа


ПРЯМО СЕЙЧАС:



Начать новую тему Ответить на тему  [ Сообщений: 493 ]     ... , , , 8, , , ...  
Автор Сообщение
Не в сети
 Заголовок сообщения: Re: D-class для сабвуфера
СообщениеДобавлено: Чт ноя 19, 2015 13:45:59 
Первый раз сказал Мяу!

Зарегистрирован: Вс фев 09, 2014 22:08:20
Сообщений: 25
Рейтинг сообщения: 0
.


Вернуться наверх
 
Не в сети
 Заголовок сообщения: Re: D-class для сабвуфера
СообщениеДобавлено: Вс ноя 22, 2015 20:47:17 
Собутыльник Кота
Аватар пользователя

Карма: 113
Рейтинг сообщений: 1537
Зарегистрирован: Пт мар 18, 2011 14:30:20
Сообщений: 2993
Откуда: Lugansk ЛНР
Рейтинг сообщения: 0
В общем перепаял всю плату, откинул все что было напаяно навесом.
Драйвер IR2151(была 2153), ключи IRF640(били 630), в гейтих 22 Ома (были 10 Ом), перемотал дроссель 45 мкГн(был 35)
Короче, все играет и поет. но когда глянул осцилом, то не порадовало. Вот что он мне показал.

СпойлерИзображение

Изображение

Изображение


Вернуться наверх
 
Не в сети
 Заголовок сообщения: Re: D-class для сабвуфера
СообщениеДобавлено: Пн ноя 23, 2015 08:01:43 
Друг Кота
Аватар пользователя

Карма: 175
Рейтинг сообщений: 7680
Зарегистрирован: Чт апр 04, 2013 12:46:59
Сообщений: 17234
Откуда: Тюмень
Рейтинг сообщения: 3
Немного фантазий на тему "что я вижу на этих картинках"

Изображение

Изображение

Изображение

В общем-то, всё нормально.
На самом деле, выглядеть будет ещё хуже, когда на выходе появится выходной сигнал (в самом простом случае - постоянка). При этом направление тока в дросселе имеет полное право не менять знак (знак менять будет только приращение тока) в середине DutyCycle, и ток после закрытия какого-либо транзистора будет течь не через диод противоположного, а через диод только что закрывшегося транзистора. Естественно ожидать, что открывающийся после дед-тайма другой транзистор рискует организовать "сквозняк" через себя и тот диод, через которые ещё идёт ток. Это из-за того, что диоды имеют конечную скорость закрытия перехода, а диоды в транзисторах не особо скоростные.

Да, иголки "вниз", что на затворах, нужно купировать установкой диодов Шоттки между затвором и истоком транзистора. Потому что эти иголки плохо влияют на IR (в аппнотах прямо указано на такую необходимость).

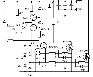
p.s. Тем временем, мои подвижки невелики - выходные не снабдили каким-то количеством времени для дальнейшего макетирования. Однако предварительное моделирование привело вот к такому решению драйверов с функцией Level Shift. Сложновато? Ну, наверное, да - многовато всего. С другой стороны, в модели я засовывал совершенно различные транзисторы, и в подавляющем большинстве случаев получался вполне неплохой результат.
На картинке показано только нижнее плечо (шифт в минус). Верхнее плечо полностью аналогично, только полупроводники все "наоборот", и ключи P-канальные. На счёт N-канальных сверху пока голову не ломал, ибо на мой взгляд, если не извращаться (а особенно, если питание однополярное), то IR2184 в данном месте очень удачно смотрится.

    Изображение


Вообще, основная "фишка" всех таких "сместителей уровня" в том, что сигнал передаётся токовым образом. Попытайтесь передавать напряжение - и вы быстро обломаетесь из-за неохотности транзисторов закрываться вовремя, из-за неопределённости тока и т.п. Ток полностью снимает эти проблемы. Если присмотреться, то все транзисторы работают в режиме эмиттерных повторителей, а этот режим хорош тем, что они не насыщаются, тем самым сохраняя быстродействие.

_________________
Общением на форуме подпитываю свою эгоистичную, склонную к самолюбованию сущность.


Вернуться наверх
 
Не в сети
 Заголовок сообщения: Re: D-class для сабвуфера
СообщениеДобавлено: Пн ноя 23, 2015 18:00:17 
Собутыльник Кота
Аватар пользователя

Карма: 113
Рейтинг сообщений: 1537
Зарегистрирован: Пт мар 18, 2011 14:30:20
Сообщений: 2993
Откуда: Lugansk ЛНР
Рейтинг сообщения: 0
Slabovik писал(а):
Да, иголки "вниз", что на затворах, нужно купировать установкой диодов Шоттки между затвором и истоком транзистора. Потому что эти иголки плохо влияют на IR (в аппнотах прямо указано на такую необходимость).

Достаточно диодов шоттки или нужны и резисторы как у тебя на схеме 4,7 кОм?
Цитата:
p.s.
На картинке показано только нижнее плечо (шифт в минус). Верхнее плечо полностью аналогично, только полупроводники все "наоборот", и ключи P-канальные. На счёт N-канальных сверху пока голову не ломал, ибо на мой взгляд, если не извращаться (а особенно, если питание однополярное), то IR2184 в данном месте очень удачно смотрится.

Схемой конечно ты уже напугал, :facepalm: особенно P-канальными полевиками. Начало на предыдущей странице с 544УД2 было веселее :wink:


Вернуться наверх
 
Эиком - электронные компоненты и радиодетали
Не в сети
 Заголовок сообщения: Re: D-class для сабвуфера
СообщениеДобавлено: Пн ноя 23, 2015 18:59:39 
Встал на лапы
Аватар пользователя

Зарегистрирован: Сб июл 10, 2010 15:14:46
Сообщений: 119
Откуда: с 2004г., г. Минск
Рейтинг сообщения: 0
Сбрал первую схему в корпус, вот что получилось:


Вложения:
26.JPG [223.37 KiB]
Скачиваний: 1530
Вернуться наверх
 
Не в сети
 Заголовок сообщения: Re: D-class для сабвуфера
СообщениеДобавлено: Пн ноя 23, 2015 19:51:24 
Друг Кота
Аватар пользователя

Карма: 175
Рейтинг сообщений: 7680
Зарегистрирован: Чт апр 04, 2013 12:46:59
Сообщений: 17234
Откуда: Тюмень
Рейтинг сообщения: 0
Для IR достаточно только диодов - они "срежут" отрицательные выбросы. Желательны Шоттки - они гарантируют безопасный уровень. Для IR это действительно нужно обеспечить.

В моей же схеме резисторы 4.7 кОм у затворов и диоды - это скорее страховка, нежели необходимость (т.к. в схеме нет критичных к данному явлению мест, а самим транзисторам отрицательный выброс совершенно безвреден. Единственное место, которое чувствет его - это транзистор, который коллектором на 68 Ом соединён - он пытается самостоятельно купировать выброс, если конечно нет диода). Точно также и 10 Ом - при таком построении они не нужны т.к. ток затвора и так чётко ограничен другими элементами. Разве что антизвонная роль, но это опять же по-месту решается...

Да, я сам "прусь" от количества мелких деталюшек, но с другой стороны, а почему бы не разобраться, как это всё работает? Достоинства - честное симметричное двуполярное питание - самое то для УНЧ. Недостаток - много "рассыпухи", а это я ещё защиту не внедрял...

Да, выход 544УД - верхний левый угол. Там достаточно скушно, просто компаратор, куда подаётся и пила, и сигнал с усилителя ошибки.

Применение P-канальных мне тоже не нравится. Дорогие они и относительно дефицитные. Хотя я вот собираюсь всё-таки экспериментировать с парами IRF540 - IRF9540. Они относительно легкодоставаемы (их собиратели УНЧ любят)

Boris535 :beer:
А экранирование делать собираетесь? Ведь эти штуки "светят" будь здоров!...

_________________
Общением на форуме подпитываю свою эгоистичную, склонную к самолюбованию сущность.


Вернуться наверх
 
Не в сети
 Заголовок сообщения: Re: D-class для сабвуфера
СообщениеДобавлено: Вт ноя 24, 2015 14:44:57 
Встал на лапы
Аватар пользователя

Зарегистрирован: Сб июл 10, 2010 15:14:46
Сообщений: 119
Откуда: с 2004г., г. Минск
Рейтинг сообщения: 0
Привет! А всё почти экранировано и, кстати, сделано из доступных материалов. Корпус собран из ламината, а сверху (видно, передняя панель) оцинкованное железо, покрашенное автомобильной черной матовой краской, верхняя крышка тоже из оцинкованного железа. Естественно все заземлено. Без верней крышки чуть проходят помехи на телек, с крышкой нет. Будет время поработаю и над и второй схемой, но у меня осциллограф старенький (до 15 кГц), поэтому сигнал на затворах не посмотришь. Буду смотреть выход, а иголки, себя проявят по тому, как греются полевики.


Вернуться наверх
 
Не в сети
 Заголовок сообщения: Re: D-class для сабвуфера
СообщениеДобавлено: Пт ноя 27, 2015 15:07:28 
Первый раз сказал Мяу!

Зарегистрирован: Чт окт 01, 2015 04:38:39
Сообщений: 27
Рейтинг сообщения: 0
Какое максимальная амплитуда входное сигнала на 1-м усилителе?
Собрал усилитель, хочу тестировать.


Вернуться наверх
 
Не в сети
 Заголовок сообщения: Re: D-class для сабвуфера
СообщениеДобавлено: Пт ноя 27, 2015 15:20:00 
Встал на лапы
Аватар пользователя

Зарегистрирован: Сб июл 10, 2010 15:14:46
Сообщений: 119
Откуда: с 2004г., г. Минск
Рейтинг сообщения: 0
Если мерить тестором VC9808, то при 600- 700 mv, достигается ограничение выходного сигнала.


Вернуться наверх
 
Не в сети
 Заголовок сообщения: Re: D-class для сабвуфера
СообщениеДобавлено: Пт дек 11, 2015 05:42:26 
Первый раз сказал Мяу!

Зарегистрирован: Чт окт 01, 2015 04:38:39
Сообщений: 27
Рейтинг сообщения: 0
собрал плату в полном соответствии( только логику К155ЛА3 как аналог дали), при подачи питания 47В и звукового сигнала на выходе ничего, ключи не нагрелись транзистор тоже. Куда копнуть?


Вернуться наверх
 
Не в сети
 Заголовок сообщения: Re: D-class для сабвуфера
СообщениеДобавлено: Пт дек 11, 2015 06:06:01 
Собутыльник Кота
Аватар пользователя

Карма: 113
Рейтинг сообщений: 1537
Зарегистрирован: Пт мар 18, 2011 14:30:20
Сообщений: 2993
Откуда: Lugansk ЛНР
Рейтинг сообщения: 0
Если совсем ничего, то естественно проверять всё ли запитано. проверять напругу на микросхемах +/-5,6в 5в 12в.


Вернуться наверх
 
Не в сети
 Заголовок сообщения: Re: D-class для сабвуфера
СообщениеДобавлено: Пт дек 11, 2015 06:13:51 
Друг Кота
Аватар пользователя

Карма: 175
Рейтинг сообщений: 7680
Зарегистрирован: Чт апр 04, 2013 12:46:59
Сообщений: 17234
Откуда: Тюмень
Рейтинг сообщения: 0
Могу ошибаться, но 155-я серия тут смотрится неуместно. 74HC надо, либо 1564ЛА3

_________________
Общением на форуме подпитываю свою эгоистичную, склонную к самолюбованию сущность.


Вернуться наверх
 
Не в сети
 Заголовок сообщения: Re: D-class для сабвуфера
СообщениеДобавлено: Пт дек 11, 2015 06:27:08 
Первый раз сказал Мяу!

Зарегистрирован: Чт окт 01, 2015 04:38:39
Сообщений: 27
Рейтинг сообщения: 0
Slabovik, была такая мысля, но решил спросить, буду менять ее для начала. По печатке у сергея стоит 74AC00 в магазине к155 как аналог пробилась. на схеме 74HC00 с ней уже небьется... Спасибо в общем. :) Кстати на схеме по входу стоят 2-а конденсатора в паралели 22uF и 1uF, а на печатке только 1uF так задумано?


Вернуться наверх
 
Не в сети
 Заголовок сообщения: Re: D-class для сабвуфера
СообщениеДобавлено: Пт дек 11, 2015 07:01:27 
Друг Кота
Аватар пользователя

Карма: 175
Рейтинг сообщений: 7680
Зарегистрирован: Чт апр 04, 2013 12:46:59
Сообщений: 17234
Откуда: Тюмень
Рейтинг сообщения: 1
155-я серия не аналог серии 74AC. Аналог серии АС отечественная серия 1554...

Серии отличаются свойствами входов и выходов. Функциональный аналог - это не аналог по серии.
Ну, а 74AC и 74HC достаточно близки друг к другу, в отличие от 74_

_________________
Общением на форуме подпитываю свою эгоистичную, склонную к самолюбованию сущность.


Вернуться наверх
 
Не в сети
 Заголовок сообщения: Re: D-class для сабвуфера
СообщениеДобавлено: Пт дек 11, 2015 19:30:01 
Встал на лапы
Аватар пользователя

Зарегистрирован: Сб июл 10, 2010 15:14:46
Сообщений: 119
Откуда: с 2004г., г. Минск
Рейтинг сообщения: 0
Привет всем! Немного переделал печатку (много было лень) на вторую схему,( которая на IR2153) работает нормально синус чистый. Есть некоторые ньюансы настройки. Если кому-нибудь интересно, напишу подробнее.


Вернуться наверх
 
Не в сети
 Заголовок сообщения: Re: D-class для сабвуфера
СообщениеДобавлено: Пт дек 11, 2015 19:35:58 
Собутыльник Кота
Аватар пользователя

Карма: 113
Рейтинг сообщений: 1537
Зарегистрирован: Пт мар 18, 2011 14:30:20
Сообщений: 2993
Откуда: Lugansk ЛНР
Рейтинг сообщения: 0
Конечно пиши. фотки выложи и то что переделано


Вернуться наверх
 
Не в сети
 Заголовок сообщения: Re: D-class для сабвуфера
СообщениеДобавлено: Пт дек 11, 2015 21:51:17 
Встал на лапы
Аватар пользователя

Зарегистрирован: Сб июл 10, 2010 15:14:46
Сообщений: 119
Откуда: с 2004г., г. Минск
Рейтинг сообщения: 0
ПРО УНЧ на IR2153 с. Начну с несущественной детали убрал транзистор по питанию заменив резистором от + к первой ноге IR2153, он рассчитывается по формуле R= (U-15/10), результат в килоомах. U- напряжение питания плеча. Стабилитрон ставить не нужно т. к. он есть в самой микросхеме. Далее между второй и третьей ногой поставил цепь регулировки частоты 750 ом +10 килоом переменник. Изменил чуть выходную часть печатной платы. При контроле выходного сигнала осциллографом, искажения сводятся к минимуму регулеровкой частоты, даже каждая другая IR требует коррекции. Схема работает на несущих частотах около 60 килогерц, (хотелось бы выше).

P. S. Приношу извинения за некачественные снимки, техника у меня старая схемы ресую в ручную.


Вложения:
151211-212005-890.jpg [106.28 KiB]
Скачиваний: 1494
Вернуться наверх
 
Не в сети
 Заголовок сообщения: Re: D-class для сабвуфера
СообщениеДобавлено: Пт дек 11, 2015 21:52:29 
Встал на лапы
Аватар пользователя

Зарегистрирован: Сб июл 10, 2010 15:14:46
Сообщений: 119
Откуда: с 2004г., г. Минск
Рейтинг сообщения: 0
Еще


Вложения:
151211-212244-968.jpg [108.91 KiB]
Скачиваний: 1238
Вернуться наверх
 
Не в сети
 Заголовок сообщения: Re: D-class для сабвуфера
СообщениеДобавлено: Пт дек 11, 2015 22:00:02 
Встал на лапы
Аватар пользователя

Зарегистрирован: Сб июл 10, 2010 15:14:46
Сообщений: 119
Откуда: с 2004г., г. Минск
Рейтинг сообщения: 0
Печатка, емкости стоят 0.47, хотя в плате 0.1, по питанию резистор не нарисован, (контакты есть)


Вложения:
D-class на IR2153.rar [27.62 KiB]
Скачиваний: 827
Вернуться наверх
 
Не в сети
 Заголовок сообщения: Re: D-class для сабвуфера
СообщениеДобавлено: Чт янв 07, 2016 10:59:11 
Встал на лапы
Аватар пользователя

Карма: 5
Рейтинг сообщений: 10
Зарегистрирован: Чт авг 07, 2008 09:45:57
Сообщений: 118
Откуда: Краснодарский кр.
Рейтинг сообщения: 0
С удовольствием слежу за темой :))


Вернуться наверх
 
Показать сообщения за:  Сортировать по:  Вернуться наверх
Начать новую тему Ответить на тему  [ Сообщений: 493 ]     ... , , , 8, , , ...  

Часовой пояс: UTC + 3 часа


Кто сейчас на форуме

Сейчас этот форум просматривают: нет зарегистрированных пользователей и гости: 41


Вы не можете начинать темы
Вы не можете отвечать на сообщения
Вы не можете редактировать свои сообщения
Вы не можете удалять свои сообщения
Вы не можете добавлять вложения

Найти:
Перейти:  


Powered by phpBB © 2000, 2002, 2005, 2007 phpBB Group
Русская поддержка phpBB
Extended by Karma MOD © 2007—2012 m157y
Extended by Topic Tags MOD © 2012 m157y