Например TDA7294

Форум РадиоКот • Просмотр темы - D-class для сабвуфера
Форум РадиоКот
Здесь можно немножко помяукать :)

Текущее время: Сб фев 14, 2026 06:50:25

Часовой пояс: UTC + 3 часа


ПРЯМО СЕЙЧАС:



Начать новую тему Ответить на тему  [ Сообщений: 493 ]     ... , , , 10, , , ...  
Автор Сообщение
Не в сети
 Заголовок сообщения: Re: D-class для сабвуфера
СообщениеДобавлено: Ср фев 24, 2016 06:37:54 
Родился

Зарегистрирован: Сб окт 19, 2013 17:17:03
Сообщений: 19
Рейтинг сообщения: 0
Сопротивление на каждом усилке будет своё,собрал второй канал-крутил подстроечник в паузах все равно немного слышно несущую частоту,практически не заметно на слух.Играет тоже неплохо.Я так понял,что этот усилитель больше тяготеет к низким частотам,низы сочные,плотные.


Вернуться наверх
 
Не в сети
 Заголовок сообщения: Re: D-class для сабвуфера
СообщениеДобавлено: Чт фев 25, 2016 10:43:54 
Встал на лапы
Аватар пользователя

Зарегистрирован: Сб июл 10, 2010 15:14:46
Сообщений: 119
Откуда: с 2004г., г. Минск
Рейтинг сообщения: 0
Првет! Очень рад, что собрали схему, звук мне тоже нравится (на слух не уступает первой схеме). У меня два канала питание +- 34 вольта, питание на одном канале IR2153 на первой ноге относительно минуса +8,4 вольта, на втором +8,3 вольта, на первом между 2 и 3 ногой 6,8к на другом 4,98к (сопротивление мерить при отключенном пмтании). При отключенном входе должна быть тишина, питание IR2153 моно поднять вольт до10-11( я не поднимаю до15 потому, что читал исследования, при пониженном напряжении у нее чуть больше deadtime), в будушем буду использовать другой блок питания с большем напряжением. Транзисторы стоят IRFP4227, пробовал и IRF640 мне показалось высокие частоты идут чуть меньше и транзисторы греются больше, но зато настраивать подстроечник почти не надо ( во всем диапазоне работает все нормально, кроме крайнего). Конечно по большому счету для класса D нужен лимитер, защита и отключение нагрузки при включении и выключении. Удачи, Борис.


Вернуться наверх
 
Не в сети
 Заголовок сообщения: Re: D-class для сабвуфера
СообщениеДобавлено: Чт фев 25, 2016 15:41:38 
Родился

Зарегистрирован: Сб окт 19, 2013 17:17:03
Сообщений: 19
Рейтинг сообщения: 0
Почему греется дроссель?Сделал его на чашках ч22?Чем выше частота,тем сильнее будет греться или наоборот?


Вернуться наверх
 
Не в сети
 Заголовок сообщения: Re: D-class для сабвуфера
СообщениеДобавлено: Чт фев 25, 2016 16:41:46 
Друг Кота
Аватар пользователя

Карма: 175
Рейтинг сообщений: 7680
Зарегистрирован: Чт апр 04, 2013 12:46:59
Сообщений: 17234
Откуда: Тюмень
Рейтинг сообщения: 0
Не маловаты чашки? Там ведь даже на х.х. ток туда-сюда бегает, не говоря уже о возможном влёте в насыщение от тока звукового сигнала.

_________________
Общением на форуме подпитываю свою эгоистичную, склонную к самолюбованию сущность.


Вернуться наверх
 
Эиком - электронные компоненты и радиодетали
Не в сети
 Заголовок сообщения: Re: D-class для сабвуфера
СообщениеДобавлено: Пт фев 26, 2016 07:24:06 
Родился

Зарегистрирован: Сб окт 19, 2013 17:17:03
Сообщений: 19
Рейтинг сообщения: 0
Купил,что было(((Я спрашивал,хватит ли ч22 для мощности 60-80 ватт,никто не ответил.Просто пространство ограниченно,нужно впихнуть 5 каналов усилителя,преобразователь на 0,5кВт и фильтр для сабвуфера в 2Din.Так-то могу намотать дроссель на трансе из компового бп,в прошлом году купил этих бп неисправных мешок из-под картошки)),вот и дербаню их на иип и др.


Вернуться наверх
 
Не в сети
 Заголовок сообщения: Re: D-class для сабвуфера
СообщениеДобавлено: Пт фев 26, 2016 07:35:40 
Друг Кота
Аватар пользователя

Карма: 175
Рейтинг сообщений: 7680
Зарегистрирован: Чт апр 04, 2013 12:46:59
Сообщений: 17234
Откуда: Тюмень
Рейтинг сообщения: 0
А и никто не ответит. Расчёты и опыты делаются самостоятельно. Я лишь высказал вопрос-предположение о причине нагрева. Проверить данное предположение, и тем самым либо подтвердить его либо опровергнуть - это опять только вашими трудами.

_________________
Общением на форуме подпитываю свою эгоистичную, склонную к самолюбованию сущность.


Вернуться наверх
 
Не в сети
 Заголовок сообщения: Re: D-class для сабвуфера
СообщениеДобавлено: Пт фев 26, 2016 08:56:26 
Встал на лапы
Аватар пользователя

Зарегистрирован: Сб июл 10, 2010 15:14:46
Сообщений: 119
Откуда: с 2004г., г. Минск
Рейтинг сообщения: 1
По поводу нагрева, есть один есть один простой топорный вариант. Поставить небольшой алюминиевый радиатор,(как в компе на чипах) у меня на одном импульсном источнике это прокатывает, либо традиционно вентилятор, либо менять сердечник на ETD29.


Вернуться наверх
 
Не в сети
 Заголовок сообщения: Re: D-class для сабвуфера
СообщениеДобавлено: Пт фев 26, 2016 09:05:05 
Встал на лапы
Аватар пользователя

Зарегистрирован: Сб июл 10, 2010 15:14:46
Сообщений: 119
Откуда: с 2004г., г. Минск
Рейтинг сообщения: 0
Зазор в чашках должен быть нетокопроводящим.


Вернуться наверх
 
Не в сети
 Заголовок сообщения: Re: D-class для сабвуфера
СообщениеДобавлено: Пт фев 26, 2016 15:13:32 
Родился

Зарегистрирован: Сб окт 19, 2013 17:17:03
Сообщений: 19
Рейтинг сообщения: 0
С зазором все нормально-стеклотекстолит,а за подсказку про радиатор спасибо,так и сделаю)))


Вернуться наверх
 
Не в сети
 Заголовок сообщения: Re: D-class для сабвуфера
СообщениеДобавлено: Сб фев 27, 2016 19:17:30 
Родился

Зарегистрирован: Сб окт 19, 2013 17:17:03
Сообщений: 19
Рейтинг сообщения: 0
Купил на рынке сегодня чашки Ч30(только 3 комплекта),теперь дроссель не греется,но греется вся входная часть-LM311,стабилитроны,резисторы питания и даже кондеры на 10-47мкф градусов до 50,дроссель намотал проводом 0,4 в 5 проводов,играет хорошо,для машины пойдет,для дома собирал усилитель Лайкова.


Вернуться наверх
 
Не в сети
 Заголовок сообщения: Re: D-class для сабвуфера
СообщениеДобавлено: Вс фев 28, 2016 20:57:19 
Встал на лапы
Аватар пользователя

Зарегистрирован: Сб июл 10, 2010 15:14:46
Сообщений: 119
Откуда: с 2004г., г. Минск
Рейтинг сообщения: 0
А какое нвпряжение питания? Чтобы не грелись стабилитроны нужно увеличивать полуватные резисторы (2к2 до 3к-3к3), смотреть на них напряжение(чтобы было 10 вольт). Стабилитроны лучше ставить одноватные 1N4740, емкости надо ставить с запасом по напряженю (на 25 вольт в обвязке и по питанию на 63 вольта) и не путать полярность и на IR2153 питание проверить. Особенно обратить внимание на емкость между 8 и 6 ногой IR2153 она должна быть с малыми утечками, можно поставить керамику на 1-2 микрофарада. У меня чуть транзисторы греются, но радиаторы я не использую, дроссель грдусов 45 LM не греется емкости тоже. Удачи


Вернуться наверх
 
Не в сети
 Заголовок сообщения: Re: D-class для сабвуфера
СообщениеДобавлено: Сб мар 12, 2016 16:00:35 
Встал на лапы
Аватар пользователя

Зарегистрирован: Сб июл 10, 2010 15:14:46
Сообщений: 119
Откуда: с 2004г., г. Минск
Рейтинг сообщения: 3
Испытывал эту схему при + - 50 вольт питания, пришлось увеличить выходной трансформатор, что бы не грелся, выходное напряжение при относительно чистом сигнале на нагрузку 4 оМа можно поднять до 30 вольт. (Резистор по питанию 4.3к, на 10 вльтовые стабилитроны 3,3к. Шума при разомкнутом входе почти нет.


Вложения:
+_ 50V.JPG [240.67 KiB]
Скачиваний: 1812
Вернуться наверх
 
Не в сети
 Заголовок сообщения: Re: D-class для сабвуфера
СообщениеДобавлено: Вс мар 27, 2016 17:55:06 
Родился

Зарегистрирован: Чт янв 10, 2013 19:03:25
Сообщений: 17
Рейтинг сообщения: 0
Ребят,собрал схему на ir2153 lm311,подаю питание +-15вольт,питание на ирке 12,5 вольт,на лмке 8 вольт, подключил вход к компу,тишина полная,подскажите куда копнуть?


Вернуться наверх
 
Не в сети
 Заголовок сообщения: Re: D-class для сабвуфера
СообщениеДобавлено: Вс мар 27, 2016 19:41:43 
Встал на лапы
Аватар пользователя

Зарегистрирован: Сб июл 10, 2010 15:14:46
Сообщений: 119
Откуда: с 2004г., г. Минск
Рейтинг сообщения: 0
Будет время посмотрю как все это работать будет при +- 15, потому, что при тех номиналах резисторов работать будет только начиная от +- 30 вольтах, Сейчас работаю над другой схемой LM311 на входе восемь транзисторов IR2110, тоже класс D.


Вернуться наверх
 
Не в сети
 Заголовок сообщения: Re: D-class для сабвуфера
СообщениеДобавлено: Вс мар 27, 2016 21:58:57 
Родился

Зарегистрирован: Чт янв 10, 2013 19:03:25
Сообщений: 17
Рейтинг сообщения: 0
Попробуй пожалуйста!Собирал схему что на второй странице Сергей выкладывал.Все по схеме и фоткам сделал,кроме дроселя.Ну я думаю все равно же должен был запуститься,на ирке то питание 12,5 вольт то присутствует.


Вернуться наверх
 
Не в сети
 Заголовок сообщения: Re: D-class для сабвуфера
СообщениеДобавлено: Пн мар 28, 2016 15:08:59 
Встал на лапы
Аватар пользователя

Зарегистрирован: Сб июл 10, 2010 15:14:46
Сообщений: 119
Откуда: с 2004г., г. Минск
Рейтинг сообщения: 1
Схема на IR2153 и LM311 работает при +-15 вольтах, выход 6 вольт, при условии, что резистор 3 килоОма, который идет от первой ноги IR2153 на землю, будет равен 700 Ом, при включении должен загораться светодиод ( если он мигает, то недостаточно напряжения для запуска генератора на IR2153). Остальные неисправности ищите в ошибках монтажа (неисправные детали, неправильная установка деталей, замыкание дорожек, и.т.п.)

P.. S. Есть еще ньюанс, при включении нагрузка должна быть разомкнута, иначе IR2153 не запускается, если не усложнять (ставя реле) можно просто поставить электролитический конденсатор на 1000.0 или 2200 микрофарад. Удачи, Борис


Вернуться наверх
 
Не в сети
 Заголовок сообщения: Re: D-class для сабвуфера
СообщениеДобавлено: Пн мар 28, 2016 15:36:34 
Встал на лапы
Аватар пользователя

Зарегистрирован: Сб июл 10, 2010 15:14:46
Сообщений: 119
Откуда: с 2004г., г. Минск
Рейтинг сообщения: 1
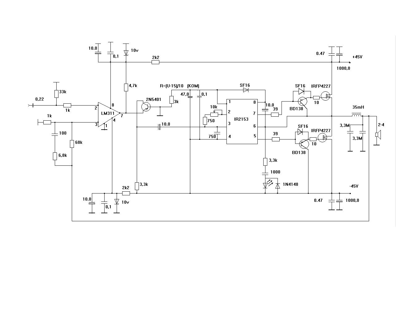
Я имел виду переделанную схему, т.е. последний вариант


Вложения:
Схема.jpg [73.34 KiB]
Скачиваний: 2484
Вернуться наверх
 
Не в сети
 Заголовок сообщения: Re: D-class для сабвуфера
СообщениеДобавлено: Пн мар 28, 2016 15:40:08 
Встал на лапы
Аватар пользователя

Зарегистрирован: Сб июл 10, 2010 15:14:46
Сообщений: 119
Откуда: с 2004г., г. Минск
Рейтинг сообщения: 1
При +- 12 вольтах


Вложения:
при12вольтах.JPG [171.72 KiB]
Скачиваний: 1441
Вернуться наверх
 
Не в сети
 Заголовок сообщения: Re: D-class для сабвуфера
СообщениеДобавлено: Ср мар 30, 2016 17:08:14 
Родился

Зарегистрирован: Чт янв 10, 2013 19:03:25
Сообщений: 17
Рейтинг сообщения: 0
Ура,все запустилось,всё заиграло! Поменял ирку и поставил полевики IR740.Была убита ирка, полевики были IR640(при прозвонке вроде целые,на всякий случай сменил тоже).Схема собрана по печатке Сергея, что на второй странице. Блок питания +-15 вольт на 1А в плече, тянет усилок довольно слабо, не хватает мощи,уходит в защиту при повышении громкости.На выходе чистая синусоида,присутствует небольшой щелчок при включении(не критично). Теперь буду собирать блок питания к усилку на IR2153, какое посоветуете сделать напряжение, +-30 вольт достаточно будет или надо больше?


Вернуться наверх
 
Не в сети
 Заголовок сообщения: Re: D-class для сабвуфера
СообщениеДобавлено: Ср мар 30, 2016 17:28:00 
Встал на лапы
Аватар пользователя

Зарегистрирован: Сб июл 10, 2010 15:14:46
Сообщений: 119
Откуда: с 2004г., г. Минск
Рейтинг сообщения: 1
Будет не плохо играть и при +- 30 вольтах, но и при +-40, можно не ставить радиаторы, обычно блоки питания на IR2153 просаживают напряжение поэтому лучше сделать с запасом. Прочитайте всю переписку по этой теме и будет ясно, что IRF640 подойдут лучше чем IRF740.


Вернуться наверх
 
Показать сообщения за:  Сортировать по:  Вернуться наверх
Начать новую тему Ответить на тему  [ Сообщений: 493 ]     ... , , , 10, , , ...  

Часовой пояс: UTC + 3 часа


Кто сейчас на форуме

Сейчас этот форум просматривают: нет зарегистрированных пользователей и гости: 31


Вы не можете начинать темы
Вы не можете отвечать на сообщения
Вы не можете редактировать свои сообщения
Вы не можете удалять свои сообщения
Вы не можете добавлять вложения

Найти:
Перейти:  


Powered by phpBB © 2000, 2002, 2005, 2007 phpBB Group
Русская поддержка phpBB
Extended by Karma MOD © 2007—2012 m157y
Extended by Topic Tags MOD © 2012 m157y